- +1
欠钱不还?别担心!财产保全了解一下~
你,是否还在为联系不上债务人而担忧?
是否还在为无法收回欠款而烦恼?
学会这一招,不但可以为你的案件执行上一份“保险”,还有可能实现让对方从“不还钱”到“秒还钱”急速转变。
近日,渠县法院静边法庭受理了一起债权转让合同纠纷案,承办法官多次尝试联系被告王某无果,案件一度陷入僵局。原告申请财产保全,承办法官作出裁定,通过司法网络查控系统将被告的资金账户进行冻结。次日,王某主动联系法官,焦急地询问案件情况——“账户遭冻了,啥子事情都做不成,我要还钱了,赶紧帮我处理一下嘛!”在承办法官的调解下,被告与原告达成和解,被告一次性付清欠款,原告撤回起诉和保全。
那什么是财产保全呢?财产保全是人民法院对于可能因一方当事人的行为或其他原因使判决难以执行或造成其他损失的案件,根据当事人申请或者法院依职权,对当事人的财产或者争议的标的物,采取限制当事人处分的强制措施。根据被执行财产的不同类型,实行查封、扣押、冻结或者法律规定的其他方法。
哪些案件能够适用财产保全?并非所有案件均可以申请保全,一般涉及财产给付的案件可以申请财产保全。如常见的民间借贷纠纷、买卖合同纠纷、劳务纠纷、有财产争议的离婚纠纷等。
财产保全有什么好处?一、由法院帮忙查询对方财产。在诉讼中申请财产保全时,法院通过网络执行查控系统,对保全范围内的财产可一键查询、尽收眼底。二、促使案件和解,及时结清欠款。一旦被采取保全措施,对方可能主动要求协商解决,此时原告就变被动为主动,在诉讼中占据有利地位。三、防止转移财产,避免执行难。有效防止隐匿或转移财产,避免出现官司打赢了,在执行中却“无财产可供执行”的情况。
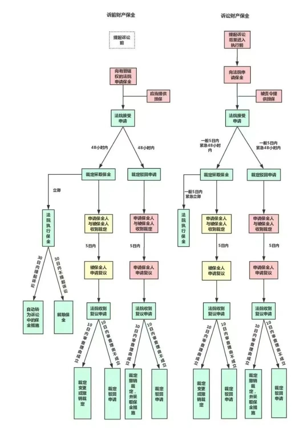
财产保全需要注意什么?保全分为诉前财产保全和诉中财产保全。诉前保全,申请人应提供明确的保全线索,必须提供担保,必须在法院采取保全措施后三十日内提起诉讼,否则法院将依职权解除保全。保全不是高枕无忧,财产保全有期限!一般情况,银行账户1年,动产2年(车辆)、不动产3年(房屋/土地),到期需要续保,应在保全期限届满前(至少提前三十日)向法院提出书面申请。申请人应当合理预估诉讼风险,保全申请错误的,申请人应赔偿被申请人因财产保全所遭受的损失。
撰文:罗钰琳原标题:《欠钱不还?别担心!财产保全了解一下~》
本文为澎湃号作者或机构在澎湃新闻上传并发布,仅代表该作者或机构观点,不代表澎湃新闻的观点或立场,澎湃新闻仅提供信息发布平台。申请澎湃号请用电脑访问http://renzheng.thepaper.cn。





- 报料热线: 021-962866
- 报料邮箱: news@thepaper.cn
互联网新闻信息服务许可证:31120170006
增值电信业务经营许可证:沪B2-2017116
© 2014-2026 上海东方报业有限公司




