- +1
放假通知!不调休!不免费!
盼望着!盼望着!
端午小长假近在眼前了
2024年端午节共放假3天6月8日(星期六)
至6月10日(星期一)放假
和往年一样
今年端午小长假高速公路
不免费
端午期间恰逢高考,请广大交通参与者提前了解路况,合理安排出行路线,主动防范交通事故风险,确保行车安全。
易堵时段温州高速交警根据往年通行情况预测,预计2024年6月7日(放假前一天)16时—20时为高速出程拥堵高峰;6月10日(放假最后一天)14时—20时为高速返程拥堵高峰。
端午期间,每天上午9时—12时,下午15时—18时部分高速路段流量较大,尤其是景区和城郊自驾出行车流密集,易发潮汐式拥堵。

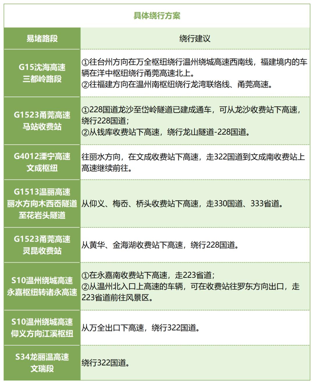
易堵路段01
大流量路段

02热门景区
百丈漈:丽水方向可从文成南收费站提前下高速,温州方向可从东坑提前下高速,选择322国道绕行。
雁荡山:南下车辆可在温岭西(大溪)下高速,北上车辆可在南塘或乐清北下高速,走104国道到达景区;雁荡山景区至楠溪江景区,可以走雁楠公路(百度地图搜索雁楠公路),避开高速公路。
南浦溪:可从筱村收费站下高速,选择司筱线-峃院线绕行。

交通枢纽因节前放假返家或出门游玩的市民和学生增多,预计6月7日的15时至22时、6月8日7时30分至11时30分,及6月10日15时至20时,温州动车南站周边的宁波路、福州路、瓯海大道高架及辅道等路段将会出现车多缓行现象。
向上滑动阅览
1、龙湾国际机场:
乘坐飞机出行的市民务必预留足够的出行时间,滨海大道沿线高峰时期交通拥堵情况时常出现,另外提醒前往机场接机的车辆切勿在机场周边路段随意停放车辆,尤其是瓯海大道延伸段拐弯处、滨海大道T2航站楼路口路段附近,辖区交警会加强违停监控抓拍及现场查处,此外,交警将积极派员开展交通疏导管理工作,过往车辆遇车流量较为密集时,请务必听从现场引导人员的指挥疏导工作,避免引发交通拥堵。
2、动车南站:
端午期间(6月8日至6月10日),市民短途出行、长途旅行需求不容忽视,届时车流主要集中在进出城通道、火车南站(动车站)周边道路,6月7日、6月10日晚高峰交通压力将达到最大。瓯海大道高架动车站路段(东西双向)、瓯海大道高架娄东大街—牛山南路路段(西往东方向)、瓯海大道辅道菜篮子路段(东往西方向)、宁波路、秀浦路、中汇路。建议前往动车站的市民应提早出发尽量选择乘坐温州轨道交通S1线和公交车出行,及时规划好出行路线,以免耽误行程。 同时,请网约车前往动车站西广场候客、出租车前往专用蓄车池候客,切勿以占道违停的方式接送客,中队将采取现场+非现场处罚两种形式对此类车辆进行处罚,动车站地下车库1小时内免费停放,还请接送客车辆及时停靠在停车场内。
景区路况端午期间,望海楼、渔寮、百丈漈将会是市民驾车出行的热门景区。届时,市区各大风景区也将会迎来人车流高峰。
热门景点 …
向上滑动阅览
1、永昌堡:
作为龙湾区著名旅游观光区,永昌堡在端午期间,预计会有大量人、车流量,永昌堡内大部分景点都分布在几条主干道附近,无法满足大量涌入车辆的停车需求,到时容易造成交通堵塞。对此,交警部门提醒前往永昌堡的广大市民尽量乘坐公共交通工具,如确需驾车前往的市民请将爱车停放在永昌堡外有停车位置的场地,辖区交警将对随意乱停放的车辆进行抄告或拖移。
永昌堡周边停车泊位及停车场:1、永昌堡东门停车场(47个停车泊位);2、永昌堡西门(14个停车泊位);3、永昌一小进财路(16个停车泊位);4、永昌东大门外(停车泊位34个,大巴车位5个);5、永青路(50个停车泊位)。
2、泽雅:
端午期间,前往泽雅游玩市民人数将会大幅度增加,车流量加大,因此泽雅麻芝川、通景路等道路可能会出现拥堵现象。交警提醒市民,为保障假期期间交通有序畅通,请市民群众出行时提前规划路线,注意观察路面指示牌,共同维护良好的道路交通环境。
3、三垟湿地:
端午期间,若天气晴朗,前往三垟湿地游玩的旅客将会增多,三垟湿地停车位有限,周边瓯海大道等路段严禁停车,请外出游玩的市民采取便捷绿色的出行方式,交警部门将加强瓯海大道辅道违停管理。
4、温州乐园、山根音乐小镇:
端午期间,温州乐园、山根音乐小镇将迎来高峰,届时瓯越大道、学府南路、徐岙转盘沿线等路段的车流量将会增大。届时,交警会适时对周边道路进行引导分流,由于温州乐园、山根音乐小镇停车泊位数量有限,自驾出行的群众可以选择周边小区对外开放的停车场。同时,交警部门提示广大市民尽量选择便捷绿色的出行方式,提前规划好路线,错峰出行,如遇拥堵可绕道通行。
5、大罗山风景区:
大罗山上山公路为临崖高落差路段,多处为陡坡急转弯道路且道路狭窄。端午期间,辖区交警将对上山公路的大型车辆进行限制。由于山上停车场容量有限,届时,遇景区交通流量饱和时,交警部门将在瑶溪龙岗山山脚处入口采取临时交通管理和分流措施,请大家提前规划好路线,错峰出行。
6、百丈漈景区:
端午期间每天10时至15时高峰时段景区核心区域停车泊位比较紧张,周边道路交通将会出现阶段性的车流饱和,以及较为明显的排队通行状况。通往景区道路百丈漈镇蔡处信号灯路口至百丈漈景区北门停车场,尤其是十黄线百丈漈镇天湖路至篁庄村环岛段等易发生拥堵,交警温馨提示:广大市民应优先选择绿色出行、公交出行;提前规划假期安排,合理错峰出行。广大机动车驾驶人务必控制好情绪,保持良好心态,根据临时停车点标牌和现场执勤人员指引在指定位置规范有序停放,不鸣笛催促、不争道加塞、不斗气竞速、不酒后开车、不疲劳驾驶、不超速行驶;广大公交车、出租车、网约车司机师傅应热情待客、平稳驾驶,不乱停乱放、不随意穿插、不急起急刹;广大行人及非机动车驾乘人员请各行其道,不逆行、不闯红灯、不随意横穿,不违规搭乘摩托车、三轮车、农用车。
7、渔寮、雾城景区:
端午期间,马站镇渔寮、雾城景区正常开放,周边路段易发生长时间排队情况,请前往景区的游客戒骄戒躁,耐心等待,提前规划路线,错峰出行,并听从现场交警指挥,缓慢通行。
8、中国东海岸1号公路:
端午期间,中国东海岸1号公路正常通行,前往该公路的游客请注意交通安全,不要随意下车拍照打卡,有序停车。
9、雁荡山风景区:
南下车辆提前在温岭西下高速,走104国道,北上车辆在南塘下高速,走104国道到达景区。
10、望海楼景区:
人民路、鸽隔线路段是通往望海楼的主要路段,请前往景区的游客将车辆停放在停车场内,切不可将车辆随意停放在道路两侧,以免造成道路交通堵塞。
城区景点 …向上滑动阅览
1、景山公园:
景山公园作为市区开放式山地综合公园,端午期间将迎来广大市民前往温州动物园、护国寺、植物园等景点,翠微大道景山隧道附近的北入口,作为鹿城区唯一进出口,将面临较大交通通行压力,届时辖区交警将根据交通流量适时进行临时交通管理,建议游客采取公共交通工具出行,社会车辆进出景山公园北入口文明、有序停放车辆,切勿随意下车游玩。
2、瑶溪风景名胜区、钟秀园:
端午期间,辖区交警将于每天根据山上瑶溪国际王朝大酒店内停车场饱和度情况,适时在风景区山下入口处对上山车辆进行限制和分流,严禁一切车辆在公路沿线停放,发现违停车辆一律予以抄告拖移,建议市民拼车或将车辆停放在山下停车位内,步行上山。
3、龙岗寺:
龙岗寺上山公路为临崖高落差路段,多处为陡坡急转弯道路且道路狭窄。因全线禁停,山上停车位有限,交警提醒端午期间上山游玩的驾驶员,最好拼车上山或将车辆停放在山下停车位内,步行上山。
4、黄石山公园:
端午期间,黄石山公园周边道路龙海路、龙祥路易造成拥堵,道路沿线禁止停车,市民可将车辆停放至黄石山雕塑公园内停车场,或者乘坐公共交通工具出行。
5、龙湾区天柱寺风景区、莲情谷文化园、东篱下:
端午期间,龙湾区天柱寺风景区、莲情谷文化园、东篱下预计将迎来密集的人、车流量,可能造成周边道路拥堵,自驾车辆前往风景区、莲情谷文化园、东篱下的市民请服从现场交通安保员指挥停放,切不可将车辆随意停放在道路两侧影响交通通行,避免引发交通拥堵耽误行程。
6、敬仁飞行基地:
敬仁飞行基地路段高峰期间车流量较大,过往车辆请注意遵守交通秩序,听从交警现场指挥,文明有序通行,切勿穿插;虹三线东城街道陡门山梅岙景区在修路请有前往游玩的游客们注意安全。
7、东蒙山景区:
东蒙山景区节假日车流量较大,过往车辆请遵守交通秩序,服从交警现场指挥。
8、瓯窑小镇:
瓯窑小镇景区该路段高峰时期单行线行驶、听从现场执勤人员指挥,文明有序通行。
9、北塘观光园周边104国道观光园入口:
亨乾口进入北塘观光园路段易造成拥堵,沿线禁止停车,市民可将车辆停放在园区停车场,或根据工作人员引导将车辆安全有序停放至周边路段。
10、泰顺县泗溪廊桥景区:
331省道下桥路口至泗溪廊桥景区路段游客及车辆众多,景区内停车位紧张,易引发交通拥堵。
11、泰顺县氡泉景区:
景区道路(雅承线)狭窄,游客增多易引发交通拥堵。
12、泰顺县松垟花开景区:
331省道松垟花开景区路段游客及车辆众多,景区内停车位紧张,易引发交通拥堵。
13、泰顺县云岚牧场:
柳卓线墩头村至牧场路段,易引发交通拥堵。
14、泰顺县章氏矿坑冰城景区:
泰顺县仕阳镇下排村与矿坑冰城三叉路口,事故多发,易引发交通拥堵。
15、筱村公社:
筱村公社景区道路狭窄,车流较大,景区内停车位紧张,易引发交通拥堵。
16、曹村天井垟景区、高楼寨寮溪、湖岭小王子庄园,马屿圣井山:
以上景区会成为市民短途游玩的首选,届时104国道、322国道、瑞枫公路等主干道路及景区周边道路,交通流量会增加,部分路段可能会出现拥堵。
17、碧海天城景区:
端午期间,碧海天城景区(石狗山)全段易出现拥堵,请驾驶员一律将车辆有序停放在驿站内停车场,切勿违停,服从交警指挥。
18、东西洞景区:
端午期间,东西洞景区入口路段易出现拥堵,请驾驶员一律将车辆有序停放在驿站内停车场,切勿违停,服从交警指挥。
19、水口风景区:
端午期间,水口风景区内路段处易出现拥堵,请驾驶员一律将车停在停车场,或停在乡镇区域内的停车位上,切勿违停,服从交警指挥。
20、西湾风景区:
西湾风景区城新线端午期间人、车流量较大,为避免出现拥堵现象,过往车辆可以绕道,可以向西湾隧道绕行。
21、仙叠岩景区:
端午期间,前往仙叠岩景区游玩的游客增多,景区易出现拥堵,请前往景区的游客将车辆停放在停车场内,切勿违停。
22、半屏山、韭菜岙景区:
半屏山、韭菜岙景区道路资源及停车位有限,景区易出现拥堵,请前往景区的游客务必将车辆停放至景区停车场或指定地点,不得随意停车,影响车辆通行。
23、东岙沙滩景区:
端午期间,前往该景区游玩的游客增多,景区停车场出入口容易出现排队缓行等状况,请前往景区的游客耐心等待,有序通行。
24、大门镇观音礁景区:
端午期间,大门环岛公路仁前途至观音礁景区路段容易发生拥堵,环岛公路为临崖高落差路段,多处为陡坡急转弯道路且道路狭窄,全线禁停。
25、元觉沙角中屿景区:
中屿景区停车位有限,游玩高峰易发生拥堵,端午期间前往景区的游客切不可将车辆随意停放在道路两侧,以免造成道路交通拥堵。
26、霓屿山尖景区:
通往景区的道路狭小,车辆交汇困难,请广大驾驶员密切注意路面车辆动态,沿线禁止停车。
27、龙麒源景区:
端午期间,西坑镇站前路、双龙中路、双龙西路,西南线西坑镇梧溪村路至龙麒源游客中心段易发生拥堵,车辆应在景区停车场和指定地点有序停放,不得随意占用机动车道,影响其他车辆通行。
28、猴王谷景区:
端午期间,游客中心出入口周边道路易发生拥堵,车辆应在景区停车场和指定地点有序停放,不得随意占用机动车道,影响其他车辆通行。
商圈路况端午期间,五马商圈、印象城、万象城等大型商圈交通出行将十分集中,尤其是晚高峰,周边道路拥堵指数和拥堵持续时间将大幅增长,预计流量高峰将出现在9时至11时、16时至20时。
向上滑动阅览
1、五马商圈:
端午期间,开太购物中心、名城广场、五马步行街、蝉街历史街区周边道路车流、人流将有所上升,周边停车泊位有限,停车场进出口将出现排队现象,该区域多分布单向通行和交通微循环,通行压力较大,建议出游市民选择公共交通工具出行。
2、滨江万象城:
滨江万象城作为大型商圈,预计瓯江路会出现较大交通流,请市民尽量乘坐公交车绿色出行或拼车出行。
行车指南:建议市民驾车前往万象城时,绕行瞿屿路、华光路、府华路进万象城。
停车指南:1、万象城地下停车场,2、光影码头1号停车场,3、温州万豪酒店停车场,4、会展中心停车场,5、滨江大排档停车场,6、滨江外国语学校右侧停车场,7、九悦社会停车场,8、欧洲城。
3、印象城:
印象城作为大型商圈,预计府东路南向北方向会出现较大交通流,请市民尽量乘坐公交车绿色出行或拼车出行。
行车指南:建议市民驾车前往印象城时,绕行三友路转锦江路进印象城,若印象城地下停车场停车位满时,可于夜间时段将车辆有序停放在三友路边后步行前往印象城。
4、时代购物中心商圈:
端午期间,时代购物中心商圈预计出现较大交通流和人流,请前往购物的市民尽量乘坐公交车绿色出行或拼车前往。自驾前往的,要服从现场交警、辅警指挥引导,谨慎观察,减速慢行。
停车指南:周边时代购物中心停车场、万康商务停车场及时代广场立体停车场。
5、欧洲城:
欧洲城周边餐饮、购物、娱乐区比较集中,预计江滨路、东明路等道路将出现较大交通流,请市民尽量乘坐公交车绿色出行或拼车出行。
停车指南:请市民不要将车辆停放在江滨西路和飞霞北路路边,建议驾车前往欧洲城的市民将车辆停放在欧洲城地下停车库。
6、南塘风貌街:
南塘风貌街周边餐饮娱乐区较为集中,并且停车资源有限,建议驾车前来的市民在周边的停车场,比如温州体育中心、白鹿洲公园人本超市地下车库停车场、南塘街周边停车场等停车场停车后再步行前往。
7、飞霞南路南塘新天地路口:
飞霞南路南塘新天地路口、威斯汀酒店路口预计节假日期间人流量与车流量增多,请市民尽量乘坐公交车绿色出行或拼车前往。
8、温州大道站前商圈:
端午期间,市民前往站前商圈购物的流量将增加,对温州大道东西方向车流量通行会有一定影响,请市民尽量乘坐公交车绿色出行或拼车前往。
停车指南:请市民不要将车辆停放在温州大道路边,建议驾车前往的市民将车辆停放在温州站东及站西停车场及周边各商住楼的地下停车库。
9、白麓里周边及商圈:
商圈位于交通人流密集的万源路,预计节假日夜间,周边道路将出现较大交通流和人流。请市民尽量乘坐公交车绿色出行或拼车前往。若需驾车,请注意减速慢行,避让行人。
停车指南:万源路全线禁停,市民可将车辆停放在万源路白麓里停车库或在周边有停车标志处后步行前往。
10、东瓯智库周边商圈:
商圈位于交通人流量密集的新城,预计节假日夜间,周边道路将出现较大交通流及人流。请市民尽量乘坐公交车绿色出行或拼车前往。若需驾车请注意减速慢行,避让行人。
停车指南:院内花源路全线禁停,市民可将车辆停放在万源路立体停车库或在周边有停车标志处后步行前往。
11、瓯江米房:
瓯江路全线禁停,建议市民将车辆停放至米房对面的沿江停车场。若停车位满时,可于夜间时段将车辆有序停放在高田路边(江滨路至瓯江路路段)后步行前往米房。
12、瓯江路光影码头及周边夜市:
瓯江路光影码头及周边夜市,节假日人流、车流较大,市民驾车出行要服从现场交警指挥,减速慢行,建议将车辆停在瓯江路沿线停车位内,尽量选择绿色通行,避免交通拥挤。
13、七都环岛路:
环岛路全线禁停,建议市民将车辆停放至高品街附近停车场或附近道路两侧停车位后步行前往环岛路,尽量选择绿色通行,避免交通拥挤。
14、江滨瓯越大桥:
建议市民避开出行高峰早上7时—10时,及回程高峰15时—19时。
15、瓯江路城市阳台:
端午期间人流、车流较大,市民驾车出行要服从现场交警指挥,减速慢行,建议将车辆停在城市阳台停车场,尽量选择绿色通行,避免交通拥挤。
16、吾悦广场:
端午期间,吾悦广场将涌入大量游客,可能造成周边括苍西路、雁荡西路、上江路拥堵,请市民提前关注路况信息,合理规划出行路线。
17、龙湾万达广场:
龙湾万达广场周边预计人、车流量非常大(从下午开始至夜间),交警部门将加派警力在现场管理疏导,并视具体通行情况适时采取交通管理措施,提醒广大前往万达广场观光购物的市民尽量合乘车辆或乘坐公共交通前往。
如确需驾车前往的市民请将爱车依次有序停放于停车泊位或是停车场中,切不可将车辆随意停放在道路两侧,辖区交警将对车辆违停行为进行严格查处管理。此外,电动车等非机动车也请将车辆停放在非机动车专用停车泊位中,交警也会对这些乱停放电动车进行拖移。
龙湾万达广场周边停车泊位及停车场:1、万达广场周边永强路(140个停车泊位);2、奥体二路奥体停车场(约100个停车泊位);3、万达广场地下停车场(该停车场约有1400个停车泊位);4、龙祥路上的龙翔湖公园停车场(该停车场约有1500个停车泊位)。
18、罗东商圈:
端午期间,罗东商业街周边道路罗东街、永中路(尤其是镇北农贸市场),交通流量集中,交警部门将加派警力在现场管理疏导,并视具体通行情况适时采取交通管理措施,提醒广大前往罗东商圈购物的市民尽量合乘车辆或乘坐公共交通前往。
19、钟书阁:
端午期间,钟书阁周边道路金联路、金石路预计人、车流量变大,请市民朋友将爱车依次有序停放于停车泊位或是停车场中,切勿违停引起道路拥堵,建议乘坐公共交通前往。
20、温州万象城:
端午期间,前往温州万象城的车流会大幅增加,届时将会进行临时交通管理。交警部门会适时对泽汇路进入停车库车辆进行引导分流,由于万象城停车泊位数量有限,市民可以选择周边小区对外开放的停车场,交警部门将加强商圈周边违停秩序管理,请市民外出购物尽量选择便捷绿色的出行方式。
21、大西洋银泰城:
端午期间,交警部门将对大西洋银泰城周边道路进行疏导管理,景屿路、秀浦路、瓯海大道、古汇路等周边道路均禁止停车,特别提醒广大市民,若前往大西洋银泰城需将车辆停放至附近各大停车场内,否则有可能被交警拖车。
22、昊域广场:
昊域广场是购物消费、访友娱乐活动的重点商圈,人车流较为密集,届时交警部门将安排警力在现场开展交通管理工作,请来往驾驶员积极配合交警指挥,有序通行。
出行提醒01
便民服务点
节日期间,温州高速交警联合相关单位,在全市高速设立宣传便民服务点,提供快速处理、交通安全咨询、宣传及热水、应急药品等服务。
➢G15沈海高速:温州东、塘下、瑞安、平阳、萧江收费站
➢G1523甬莞高速:金海湖、钱库收费站
➢G4012溧宁高速:文成收费站
➢S10温州绕城高速:瓯北收费站
02
天气提醒
端午期间多阴雨天气,请广大驾驶员出行提前看天气,雨天行车控制车速、保持车距,切记“降速、控距、亮尾”,如遇紧急情况,勿猛打方向、勿急踩刹车。03
行车提醒
请广大驾驶员合理安排出行计划,实时路况信息可拨打12122了解。

原标题:《放假通知!不调休!不免费!》
本文为澎湃号作者或机构在澎湃新闻上传并发布,仅代表该作者或机构观点,不代表澎湃新闻的观点或立场,澎湃新闻仅提供信息发布平台。申请澎湃号请用电脑访问http://renzheng.thepaper.cn。





- 报料热线: 021-962866
- 报料邮箱: news@thepaper.cn
互联网新闻信息服务许可证:31120170006
增值电信业务经营许可证:沪B2-2017116
© 2014-2026 上海东方报业有限公司




