- +1
“实验室建设与安全”作品征集大赛优秀作品速递
为增强师生实验室安全意识
普及安全知识与技能
学校举办了
“实验室建设与安全”
作品征集活动
此次活动旨在
通过创意作品传播实验室文化
激发师生对实验室安全的
持续关注与安全意识
优秀作品速递
一等奖
《实验安全 珍爱生命》作者:黄莉莉
主要采用了较为明艳的红与充满科技感的蓝作为主色调,两种颜色进行对比,突出实验室安全的重要性,也警示大家参与实验过程中,一定要注重细节和遵守相关规定;
海报中的相关图形,蓝色部分为实验预防和操作,红色部分为危险实验行为警告,两者之间在一定条件下相互转化,一旦稍有不慎,实验可能造成严重后果(例如爆炸,产生有害气体等)。
海报设计理念是以时刻的警觉和专注力拉好警戒线,珍爱自身生命安全,始终坚持生命至上、安全第一的实验理念,杜绝实验室安全隐患,才能保护自己,呵护他人。
二等奖
《安全实验>>珍惜生命》作者:宋思琦
本海报的标题为《安全实验>>珍爱生命》,其以大字的形式在海报的正上方,能第一时间传达海报主旨,十分吸睛。
海报的主色调为青绿色,象征着生命的可贵,同时,靓丽的颜色也能够增强海报的视觉效果,海报表达采取漫画框的形式表达内容,左侧漫画框以广口瓶为例,警示了有毒液体在广口瓶内的封装需检查其密封性;而右侧则代表加热液体时的安全隐患。右下侧的小黑板是安全小贴士,强调了实验室安全事项,为读者科普了实验室安全知识。
《实验室安全:笑里带钢,钢中藏笑》作者:陈宸
首先,我们来谈谈实验室最常见的“小玩意儿”一玻璃器皿。 这些看似无害的小东西,其实有着"玻璃刺客”的潜在身份。所以,请 记住,无论你的实验多么忙碌,都不要试图用嘴巴去吹凉热玻璃器皿。相信我,你的嘴唇不是铁打的,一不小心, 就可能变成"吹玻璃大赛”的冠军,不过奖品可能是一趟急救室的旅行。
接下来,我们要聊聊实验室的"大力士”一机械设备。有些小伙伴可能觉得自己是”超人”,可以单手举起几百公斤的机械设备。但 别忘了,超人也有需要换电池的时候,而你呢?你可能只是需要一次紧急的骨科手术。所以,务必按照操作指南使用设备,别让你的“超能力”成为你的负担。
然后,让我们来看看实验室的"魔法师”一 化学试剂。你可能会觉得,只要把两种不同颜色的液体混合在-起,就能创造出新的奇 迹。但现实是,你可能只是创造了-个"烟雾秀”,甚至可能是一场"火山爆发”。所以,记住,不要随意混合你不了解的化学试剂,除非你打算成为“实验室版的魔法师”,而且你的"魔法”不会伤害到自己和他人。
最后,我们来谈谈实验室的“隐形杀手”一电。 电是个神奇的东西,它可以让我们的实验设备运行,可以让我们的身体”罢工”。所以,请始终确保你的电器设备接地良好,不要试图用湿手去操作电器设备,更不要在实验室内私拉乱接电线。否则,你可能会发现自己 突然变成了"闪电侠”,只不过这个"闪电侠"可能需要在病床上度过一段时间。
作者摒弃了生硬地机械罗列知识观点,用简练的文笔,欢快活泼的行文,向读者普及实验室安全的有关知识,深入浅出,十分有创意。(文章节选)
三等奖
《回家》作者:林舒婷
正如人要回家一般,实验器材也有他们的家,就像漫画中的电表在经历一天的使用后还能“相遇”,证明学生们有良好的整理器材的习惯,这恰恰是保证实验安全不可或缺的一个环节。
在实验结束后,将实验器材分类存放回原位,不仅能提高下次实验的效率,也极大的提高了实验的安全性,减少实验中的安全风险。
有些实验器材可能具有化学品、脆弱物品或尖锐边缘,如果不正确存放,可能导致意外伤害。正确存放器材可以降低这些风险。良好的器材存放可以保持实验室或工作区域的整洁度,还可以延长实验器材的使用寿命。
优胜奖


*仅展示部分《实验室安全——守护科研环境 保障人身健康》
作者:王思涵
实验室作为科学研究的重要平台,承载着知识创新、技术探索的重要使命。然而,实验室环境中往往存在多种潜在风险。因此,确保实验室安全是每位科研工作者的基本职责,也是保障科研工作高效、顺利进行的前提。
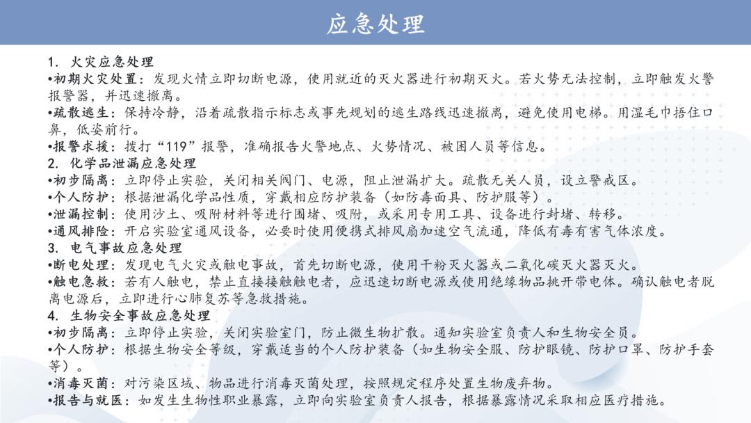
为宣传实验室安全,以“守护科研环境,保障人身健康”为题制作了主题ppt。本作品详细介绍了实验室安全的重要性、常见安全隐患及风险分析、相关规章制度与操作流程、个人防护装备与使用、应急处理与急救知识、定期安全检查与培训等内容,系统说明实验室安全的相关知识,旨在提高大家的安全意识,掌握必要的安全技能,共同营造一个安全、和谐的实验环境。

《Are You RIGHT》作者:龚晓彤
本作品在设计中,通过不同元素的组合来传达实验室安全的重要性。
首先,一个粉红色橡胶手套象征着操作者在实验室中的角色,强调了正确的操作规范。其次,“You”“Right”以及“Caution”等文字的强调,提醒实验员时刻注意自己行为的规范性,以确保在实验室环境下的安全。最后,用“Caution”黄黑警示带将这些元素包围起来,进一步强化了实验室安全警示的概念。
整个海报通过简洁的构图和对比鲜明的色彩,有效地将实验室安全意识传达给实验员。



*仅展示部分《实验室安全》
作者:殷佳
实验室安全是科研工作的基础,它涉及个人防护、危险品管理、设备操作规范等多个方面。
此PPT将以“珍爱生命,从我做起,共创安全实验室环境”为重点,讲解实验室的安全意识、实验室安全防范、正确使用实验室设备、实验室的应急预案以及总结。希望大家通过这个PPT能够增强安全意识,掌握必要的安全操作技能,确保实验室工作的顺利进行。安全无小事,预防胜于治疗,让我们共同努力,营造一个安全、高效的实验环境。

《实验室安全》作者:吴娜娜
作品最引人注目的是位于画面最中间的橘色底图与手写蓝字“实验室安全”,直接明了的突出作品主题;在其周围分别布有“当心触电”的标志、正在冒着气体的危险品圆底烧瓶与锥形瓶、燃烧着火焰的试管、化学病毒,都无一不昭示着不注意实验室安全可能引发的后果;画面左右两侧的“实验需谨慎,安全记心中”以及底部的“防火防电防爆炸”正是对实验者的衷心劝告,并配有爆炸“BOOM”的图标,以示警告。

《实验室安全》作者:吴玉巧
在实验室中,安全永远是第一要务。这份“实验室安全”宣传海报,旨在提醒和教育所有实验室工作人员和学生关于实验室安全的重要性。海报通过醒目的视觉元素和简洁明了的文字信息,提醒我们正确使用个人防护装备,如实验服、护目镜和手套;严格遵守操作规程,绝不擅自改动实验设备;面对危险品,保持警惕,正确分类存储。希望这份海报能成为实验室安全文化的有力支撑,帮助建立一个无事故、无伤害的实验环境。让我们携手营造一个安全、高效的实验环境,保护自身与他人,共同推进科研事业的发展。安全无小事,从我做起,从现在做起!
相关推荐
在杭电,看见奋斗足迹 | “轮椅博士生”邵镇炜:逆境中的科研追梦人
那我们约定,在“夏”一站等你!来 源 | 国有资产与实验室管理处 杭电实协
排 版 | 余 臻
校 对 | 陈诗敏
责 编 | 楼 威
审 核 | 程振伟
杭州电子科技大学版权所有
全媒体中心出品
点个“赞”,再点个“在看”继续滑动看下一个轻触阅读原文
杭州电子科技大学向上滑动看下一个原标题:《“实验室建设与安全”作品征集大赛优秀作品速递》
本文为澎湃号作者或机构在澎湃新闻上传并发布,仅代表该作者或机构观点,不代表澎湃新闻的观点或立场,澎湃新闻仅提供信息发布平台。申请澎湃号请用电脑访问http://renzheng.thepaper.cn。





- 报料热线: 021-962866
- 报料邮箱: news@thepaper.cn
互联网新闻信息服务许可证:31120170006
增值电信业务经营许可证:沪B2-2017116
© 2014-2026 上海东方报业有限公司




