- +1
"双罚制"典型案例!国通信托因13项违规被罚585万元,涉及21个责任人
来源:信托百佬会信托行业又现大额罚单,这家机构因有13项违规事项及21名相关责任人牵扯其中受到广泛关注。
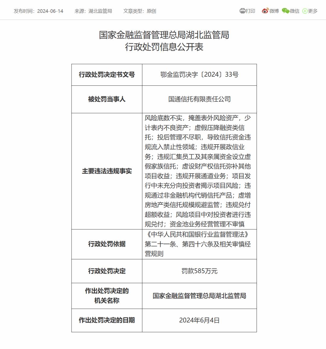
6月14日,国家金融监督管理总局网站披露,国通信托因13项主要违法违规事实被国家金融监督管理总局湖北监管局罚款585万元。其主要违法违规事实包括:1.风险底数不实,掩盖表外风险资产,少计表内不良资产;2.虚假压降融资类信托;3.投后管理不尽职,导致信托资金违规流入禁止性领域;4.违规开展政信业务;5.违规汇集员工及其亲属资金设立虚假家族信托;6.虚设财产权信托弥补其他项目收益;7.违规开展通道业务;8.项目发行中未充分向投资者揭示项目风险;9.违规通过非金融机构代销信托产品;10.虚增房地产类信托规模规避监管;11.违规兑付超额收益;12.风险项目中对投资者进行违规兑付;13.资金池业务经营管理不审慎。
“在严监管态势下,未来监管罚单可能将延续‘双罚制’,并呈现出单一主体处罚金额上升且相关责任人处罚增多等趋势,不排除未来其他信托公司的单次领罚张数向国通信托‘看齐’。”用益金融信托研究院研究员帅国让对此向信托百佬汇记者分析。
五花八门的违规事项涉及21名责任人因为五花八门的违规事项,国通信托此次有21名相关责任人同步收到罚单,其中18人被警告,另有3人被处以警告及罚款。
上述21名责任人不仅有公司高管,也有公司中层管理人员,甚至牵扯公司一线员工。所涉人员不仅有信托业务经理,也有财富管理中心的理财师。
比如,时任国通信托副总裁曹阳对国通信托项目发行中未充分向投资者揭示项目风险行为负有责任,被处以警告并罚款30万元。
时任国通信托总裁助理邹晓磊,对国通信托投后管理不尽职,导致信托资金违规流入禁止性领域、违规开展政信业务、项目发行中未充分向投资者揭示项目风险行为负有责任,被处以警告并罚款6万元。
时任国通信托华北大区区域负责人,兼任信托业务二部及信托业务四部负责人张鹏对国通信托虚假压降融资类信托、项目发行中未充分向投资者揭示项目风险行为负有责任,被处以警告并罚款10万元。
再如,时任国通信托财富管理中心部门总经理邹小华对国通信托违规汇集员工及其亲属资金设立虚假家族信托、风险项目中对投资者进行违规兑付行为负有责任,被处以警告。
信托百佬汇记者注意到,监管部门作出上述处罚的日期为2024年6月4日。
曾因接受地方政府承诺函数度被罚
国通信托于2010年11月26日正式开业运营,注册资本41.58亿元,在北上广深等16个大中城市设立团队。公司控股股东为武汉金融控股(集团)有限公司。
2023年,公司实现营业收入11.47亿元,同比增长3.8%;实现手续费及佣金收入5.15亿元,同比下滑40.67%;实现净利润5.45亿元,同比下滑7.18%。截至2023年末,国通信托存续信托资产规模1764亿元,较年初的1453亿元增幅不小。
去年11月份,国通信托因深陷“杭州瑜瑶”私募跑路一案而引起资本市场关注。尽管国通信托此后声明案件所涉信托计划均系接受委托人指定成立的单一资金信托,并在私募“跑路”事件发生后已及时就相关情况向委托人进行了风险披露,但至今针对“杭州瑜瑶”案的调查仍未结束。
追溯此前,针对为企业融资过程中接受地方政府承诺类函件的违规行为,2022年4月原银保监会湖北银保监局曾向国通信托开出罚单:罚款25万元,对周煜等三名责任人分别予以警告。
行政处罚信息公开表显示,国通信托在为企业融资过程中接受地方政府承诺类函件,依据《中华人民共和国银行业监督管理法》第四十六条第(五)项、第四十八条第(二)项,湖北银保监局对国通信托罚款25万元。
2020年12月31日,因信托资金未按约定用途使用和资金池垫付风险项目未按要求计提减值准备两项违法违规行为,国通信托被罚款70万元,责任人张昊、张鹏分别被警告,责任人曹阳被警告并罚款5万元。
再往前追溯,2017年12月26日,原湖北银保监局对国通信托罚款70万元,违法违规行为包括:在设立信托计划时,未对部分委托人是否为合格投资者进行严格资格审查;在信托业务经营中,违规接收了地方政府部门提供的承诺函。责任人邹晓磊、李伟东对第二项违规行为承担承办责任,分别被警告。
原标题:《"双罚制"典型案例!国通信托因13项违规被罚585万元,涉及21个责任人》
本文为澎湃号作者或机构在澎湃新闻上传并发布,仅代表该作者或机构观点,不代表澎湃新闻的观点或立场,澎湃新闻仅提供信息发布平台。申请澎湃号请用电脑访问http://renzheng.thepaper.cn。





- 报料热线: 021-962866
- 报料邮箱: news@thepaper.cn
互联网新闻信息服务许可证:31120170006
增值电信业务经营许可证:沪B2-2017116
© 2014-2026 上海东方报业有限公司




