- +1
清华大学团队发现全新的类永生化功能性T细胞
清华大学研究团队以IL-5作为靶标,开发出了一种专门针对嗜酸性粒细胞的长寿命嵌合抗原受体(CAR)T细胞,这些细胞被命名为5TIF细胞。
哮喘是全球最普遍的呼吸系统疾病之一,影响着超过三亿人口,并每年导致超过25万人死亡。
该疾病的发病机理极为复杂,涉及多种炎症细胞和介质,尤其是2型高哮喘,其特征是由白介素-5(IL-5)驱动的嗜酸性粒细胞增多,并伴有由白介素-4(IL-4)和白介素-13(IL-13)引起的气道炎症及重塑。虽然目前有多种治疗手段用于控制哮喘症状,但对于严重及难治性哮喘患者,这些治疗方案通常效果有限,并且需要长期治疗,且伴有明显的副作用。
嵌合抗原受体(CAR)T细胞疗法作为一种创新的免疫治疗方法,已在治疗血液系统恶性肿瘤方面取得显著成果。这种方法通过改造患者自身的T细胞,使其能够识别并攻击特定的靶标,实现精确的治疗。
CAR-T细胞疗法的成功不仅在血液肿瘤治疗领域引起了广泛关注,同时也激发了将此技术应用于自体免疫病和慢性炎症性疾病等其他疾病的兴趣。
2024年5月27日,清华大学医学院的彭敏副教授及其团队在Nature Immunology期刊发表了一篇名为"A single infusion of engineered long-lived and multifunctional T cells confers durable remission of asthma in mice"的研究论文,其中清华大学的金刚与刘岩岩担任共同第一作者。该团队专注于IL-5靶向领域,研发了一种针对嗜酸性粒细胞的长寿命CAR-T细胞,称为5TIF细胞(“类永生化功能性”T细胞,Immortal-like and Functional T cells,简称TIF)。这些5TIF细胞经过改造后能够分泌阻断IL-4与IL-13信号的IL-4突变体,被命名为5TIF4细胞。研究表明,在哮喘动物模型中,单次注射5TIF4细胞到完全免疫健全的小鼠中,可以持续抑制肺部炎症并显著缓解哮喘症状,无需任何预处理。
1
创造全新CAR-T细胞:5TIF
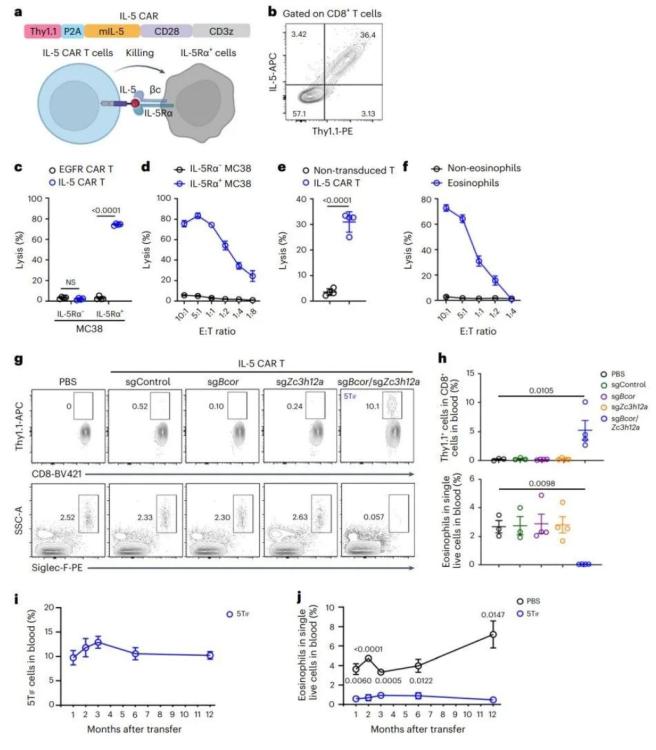
首先,研究显示在体外环境中,5T细胞(表达IL-5 CAR-T细胞)可以有效消灭嗜酸性粒细胞。然而,在没有化疗预处理的情况下,这些细胞在体内无法有效扩展或清除嗜酸性粒细胞。
在传统的CAR-T细胞疗法中,化疗预处理是用来促进这些细胞的扩展和功能发挥的,但对于非癌症疾病的治疗,化疗预处理带来的风险可能会超过其潜在的治疗效果。
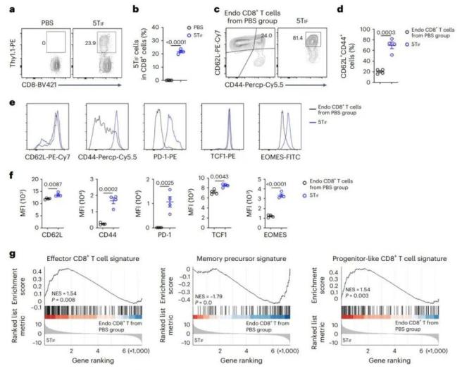
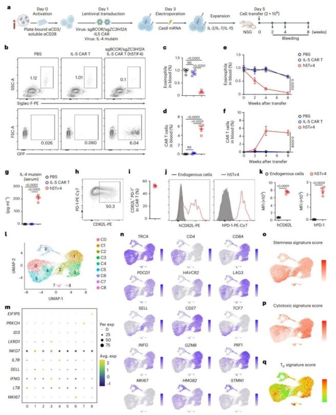
为了解决这个问题,研究团队借鉴了之前的CAR19TIF研究成果,通过移除BCOR和ZC3H12A基因来增强5T细胞的扩展能力。研究结果显示,同时敲除BCOR和ZC3H12A基因显著提高了5T细胞的扩展能力,形成了称为5TIF的细胞。这些细胞在体内能持续存在至少一年,并持续有效地消除嗜酸性粒细胞。虽然在某些小鼠中,输注5TIF细胞一个月后,嗜酸性粒细胞有所复现,但其数量仍远低于对照组。这些残留的嗜酸性粒细胞主要表达较低至阴性的IL-5Rα,这可能是抗原表达下调或丧失的结果。尽管如此,这并未影响5TIF细胞在消除疾病相关嗜酸性粒细胞方面的效果。
图1:在IL-5 CAR T细胞中去除BCOR和ZC3H12A生成5TIF细胞移植一个月后,5TIF细胞在脾脏中展示出中心记忆细胞的特征,并混合表现出效应T细胞和前体耗竭T细胞的特性。三个月后,接受5TIF细胞治疗的小鼠与对照组相比,在免疫细胞状态上无显著差异,且未观察到T细胞活化的迹象,表明5TIF细胞的使用是安全的。
图2:5TIF细胞表型2
5TIF4细胞通过阻断IL-4和IL-13
信号来有效减轻2型炎症
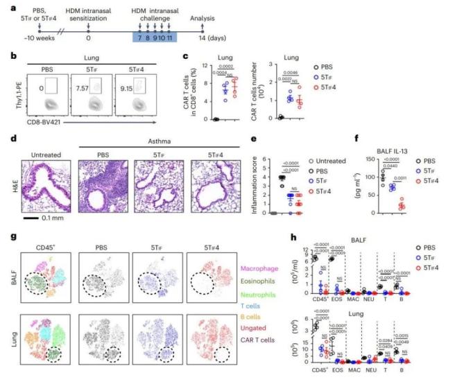
除了对IL-5驱动的嗜酸性粒细胞增多进行治疗外,IL-4和IL-13在2型高哮喘中也扮演着关键角色。研究团队对5TIF细胞进行了工程化改造,使其能稳定表达一种能够阻断IL-4和IL-13信号的IL-4突变体,这种细胞被称为5TIF4。在实验中,5TIF4细胞通过分泌此IL-4突变体,有效地抑制了IL-4和IL-13的活动,从而更加有效地控制了2型炎症。
此外,研究还发现,5TIF4细胞能够抑制记忆型2型辅助T细胞(TH2细胞),这类细胞在维持哮喘相关的2型炎症中起至关重要的作用。
图3:分泌IL-4突变体的5TIF4细胞在体内减轻2型炎症在对5TIF和5TIF4细胞的表型进行研究时,显示这两种细胞在扩展及消除嗜酸性粒细胞能力上相似,且均呈现出中心记忆型细胞的特征。这些细胞也表现出组织驻留性,长期观察结果显示,它们在体内表现出良好的长期安全性,未引发明显的毒性反应或免疫失调。
3
5TIF4细胞在治疗2型高哮喘
的长期疗效方面的表现
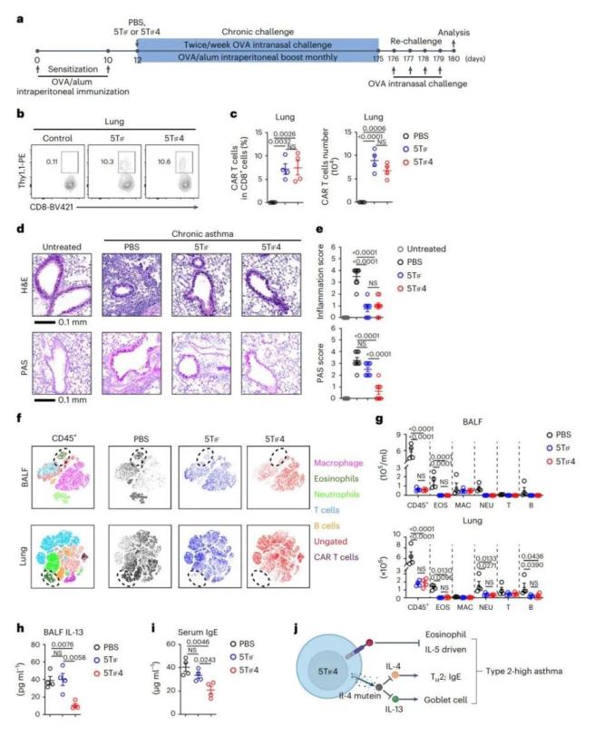
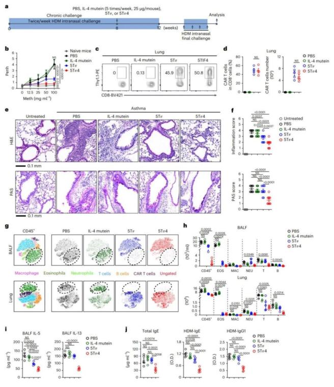
研究通过各种哮喘模型,包括急性及慢性哮喘模型以及由不同诱因引发的模型,来评估5TIF和5TIF4细胞的疗效。结果表明,单次静脉注射5TIF4细胞可以在这些模型中提供长期保护,有效抑制肺部炎症、减少免疫细胞浸润、降低IL-13和IgE水平,并更有效地控制已存在的2型炎症,其表现超过了5TIF细胞。这些发现表明,5TIF4细胞作为一种潜在的长期治疗策略,能有效控制和预防2型高哮喘的复发和加剧。
图4:5TIF4细胞在已建立的OVA诱导的2型高哮喘中的治疗效果
图5:5TIF4细胞提供OVA诱导的2型高哮喘的长期缓解
图6:5TIF4细胞在已建立的HDM诱导的2型高哮喘中的治疗效果
图7:5TIF4细胞提供对HDM诱导哮喘复发的长期保护。4
开发人类5TIF4细胞
利用mIL-5作为抗原结合部分,团队构建了人类IL-5受体α(hIL-5Rα)的抗原结合构建体,以测试IL-5 CAR在人类T细胞中的表达情况。
图8:人类5TIF4细胞的诱导和表征通过编辑BCOR和ZC3H12A基因,并将IL-4 mutein引入人类5T细胞中,成功开发出了h5TIF4细胞。研究显示,这些h5TIF细胞在体内能有效增殖、清除嗜酸性粒细胞并持久存在,同时分泌IL-4 mutein。在小鼠模型中,h5TIF4细胞展现出了与其小鼠对应版本相似的性能,证实了其在体内的诱导、维持能力,以及对嗜酸性粒细胞的清除和IL-4 mutein的持续分泌能力。
写在最后
通过工程化的长寿命多功能T细胞(5TIF4细胞)实现了对慢性疾病哮喘的持久缓解。5TIF4细胞能够同时、有效且持续地针对IL-4、IL-5和IL-13,为单次治疗提供长期效果,这预示着治疗常见慢性疾病的策略可能出现根本性变革。
5TIF4细胞在哮喘治疗领域展现的优势包括其持续的疗效、在免疫细胞工程领域的进展,以及对IL-4 mutein等生物药物性能的改进。然而,5T细胞也存在局限性,如在免疫正常的小鼠中无法扩展或清除嗜酸性粒细胞,这可能限制了其在实际应用中的使用。
最终,尽管存在对5TIF和5TIF4细胞潜在副作用的担忧,例如寄生虫感染风险和慢性疾病后的免疫响应变化,文章还是强调了它们在小鼠模型中展示的长期安全性。
参考文献:
A single infusion of engineered long-lived and multIFunctional T cells confers durable remission of asthma in mice
https://doi.org/10.1038/s41590-024-01834-9
编辑:Jon | 图源:壹图网/网络等
商务合作请加微信ysckkf1(注明合作)
免责声明
本账号致力于分享生物医学和细胞科学领域的相关知识。所有内容的版权归原作者和原始出处所有,所展示的信息反映的仅是作者本人的观点,并不代表本公众号的官方立场。若涉及版权等问题,请及时与我们联系,以便我们尽快进行处理。本平台所提供的信息不应被视为任何形式的医疗指导或用药建议,仅供参考使用。
本文为澎湃号作者或机构在澎湃新闻上传并发布,仅代表该作者或机构观点,不代表澎湃新闻的观点或立场,澎湃新闻仅提供信息发布平台。申请澎湃号请用电脑访问http://renzheng.thepaper.cn。





- 报料热线: 021-962866
- 报料邮箱: news@thepaper.cn
互联网新闻信息服务许可证:31120170006
增值电信业务经营许可证:沪B2-2017116
© 2014-2026 上海东方报业有限公司




