- +1
奥特曼IP加持,“中国版乐高”冲刺IPO
原创 卜淑情 华尔街见闻
近日,中国拼塔类玩具巨头布鲁可正式向港交所递交IPO申请。
这家被称为“中国版乐高”的玩具公司要用“奥特曼”的光,叩开资本市场的大门。
然而,布鲁可过去三年亏了超过11亿元,盈利支柱“奥特曼”等多个授权IP即将到期,同时创始人在IPO前夕进行了“突击”套现,难免令外界浮想联翩。
面对高度的不确定性,资本们会相信光吗?

三年亏了11亿!布鲁可自称“全球第三”从业绩上看,布鲁可近年来一直处于亏损状态,2021年至2023年,亏损分别为5.1亿、4.2亿和2.1亿元。
三年累计亏损11.4亿元。
直到今年一季度,布鲁可才扭亏为盈。
不过,必须承认的是,布鲁可近几年的扩张速度的确是很快。2022年至2023年,布鲁可分别实现营收3.3亿元、8.8亿元,增长近两倍,进入2024年,光是一季度就实现营收4.7亿元。
而从体量来看,布鲁可自诩为“中国最大、全球第三”的拼搭角色类玩具企业。
布鲁可还引用第三方弗若斯特沙利文资料,公司2023年实现18亿元GMV,同比增长超过170%,是全球增速最快的规模化玩具企业。然而,弗若斯特沙利文资料数据显示,全球拼搭角色类玩具市场的前两大玩家万代和乐高,2023年市场份额均超过35%以上,而布鲁可市场份额仅略高于6%。原创IP也存在较大差距。
肉眼可见,布鲁可距离成为全球拼塔玩具巨头还有很长一段路要走。
游戏大佬跨界玩具布鲁可创始人——朱伟松,是一个从游戏圈转战玩具界的创业者。
十年前,当他离开联合创办的游族网络,孵化布鲁可时,或许没有想过有朝一日会带着“奥特曼”冲刺资本市场。
自小在绍兴新昌县长大的朱伟松,有着成功的创业经验。
2009年,27岁的朱伟松与林奇合伙创办游族网络,凭借《少年三国志》等现象级产品,迅速在游戏行业崭露头角。
两人仅用5年时间,就推动游族网络借壳上市,跻身游戏行业头部。然而,就在2014年游族成功上市、风光无限之际,朱伟松做出了一个出人意料的决定:离开自己一手缔造的游戏王国,转身投入玩具行业。
这一年,他创立了布鲁可的前身——葡萄科技。
起初,朱伟松左手托着游族,右手带领葡萄科技,在低龄积木玩具赛道上摸索。
朱伟松他的切入点,是当时十分小众的大颗粒积木。用差异化产品“啃”下低龄儿童市场,是他最初的计划。
然而,理想很丰满,现实很骨感。传统积木玩具是一种益智类产品,玩家可以根据自己的想象力自由构建各种结构和模型,比如房子、塔、桥梁等。主要受众是学龄前儿童,因此市场有限,也很难形成持续的复购,朱伟松发现这里的生存空间并不大。
2016年,朱伟松果断辞去游族网络的所有职务,全身心投入布鲁可,开始寻求转型。
几经摸索,朱伟松将目光投向了更广阔的拼搭类玩具市场。
相较于传统积木玩具,拼搭玩具有特定的构建规则,在益智属性之外,由于通常与各种IP组合,因此更强调娱乐性和收藏价值。受众也更加广泛,除了儿童之外,还有大量的青少年、成年人玩家。
游戏行业的多年历练,让朱伟松深谙IP的力量。这一次,他押宝“奥特曼”。
将光明与希望播撒人间的“奥特曼”,在中国不只是80、90后的童年回忆,还俘获了大批00、10后的心,观众基础可见一斑。
这正是布鲁可想要的。几经漫长的谈判,直到2021年,布鲁可终于拿到了 “奥特曼”的IP授权,由此开启了公司的新篇章。
2022年,布鲁可一口气推出了六个系列“奥特曼”系列拼塔产品,在市场上掀起了阵阵热潮。
数据显示,布鲁可首个“奥特曼”系列产品上市首季度的销量为14万件,到第十个系列时,这一数字已跃升至422.7万件,增长超过29倍。

“奥特曼” 撑起布鲁可玩具帝国“奥特曼” 系列的推出,也为布鲁可点燃了业绩的火箭。
2023年,布鲁可营收同比暴涨169.3%,毛利率从37.9%升至47.3%。2024年一季度,公司更是实现了首次盈利,毛利率进一步升至52%。
据布鲁可招股书披露,2023年及2024年第一季度,基于奥特曼IP的产品占据了公司大部分收入。不仅如此,奥特曼还是布鲁可的最大拼塔玩具家族。
截至2024年一季度,在布鲁可255款拼搭类玩具SKU(最小存货单位)中,奥特曼就占了133款,占比超过52%。
吃了奥特曼的甜头之后,布鲁可又陆续抢到了“变形金刚”“火影忍者”“漫威无限传奇”“小黄人”“宝可梦”“假面骑士”“名侦探柯南”“初音未来”等热门IP授权,在市场上掀起一阵波澜。
基于这些广为人知的IP,布鲁可打造了一个跨越低幼、学龄、成人的全年龄段产品矩阵,完成了从传统积木玩具公司向拼搭玩具公司的转型,重新定义了自己的玩具帝国。招股书显示,2023年,布鲁可来自拼搭角色类玩具的营收为7.7亿元,占总收入的87.7%;2024年一季度,这一比例提升至97.4%。
而且,相较于一般的积木玩具,拼搭玩具的毛利率更高。
招股书显示,布鲁可2023年“拼搭角色类玩具”的毛利率为48.4%,远高于“积木玩具”的38.7%,并且还在加速增长,今年一季度达到52.3%。
市场前景也是资本市场关注的重要一环。招股书称,拼搭角色类玩具是全球玩具行业增速最快、极具发展前景的细分品类。
根据弗若斯特沙利文等机构数据, 2023年至2028年,拼搭角色市场规模GMV年均复合增长率预计为29%,市场规模在2028年将达到996亿元,在全球角色类玩具市场的渗透率为18.4%。

多个授权IP即将到期,原创IP何时能挑大梁?朱伟松的策略看似奏效,但对于外部IP的过度依赖,也可能成为布鲁可的“阿喀琉斯之踵”。
招股书显示,布鲁可现有的“奥特曼”IP在中国的授权将于2027年到期,“火影忍者”“漫威无限传奇”“宝可梦”等多款IP授权也即将在明年到期。
这意味着,在未来2-3年内,布鲁可将面临多个核心IP授权到期续约的压力。一旦无法及时续约,或续约条件发生重大变化,都可能对布鲁可的业务连续性和盈利能力产生冲击。
布鲁可也在招股书中承认,授权IP协议通常为期1-3年,且一般不会自动重续。如果无法保证以类似条款维持或重续授权协议,公司的业务、经营业绩和财务状况都将遭受重大不利影响。
面对授权IP这颗“定时炸弹”,布鲁可原创IP能担得起整个玩具帝国的未来吗?布鲁克目前仅有2个原创IP:儿童益智类的百变布鲁可和中国传统文化主题的英雄无限。

最近三年来, 布鲁可原创IP业务占总营收的比例从2022年的不到2%,攀升至2024年的15.8%。
尽管高速增长,原创IP与总体营收规模相比,仍存在巨大差距。而且,与"奥特曼"等霸屏IP相比,布鲁可原创IP在知名度、影响力、变现能力等方面还存在不小差距。
当然,打造爆款原创IP绝非一蹴而就,它需要深厚的文化功底、敏锐的市场洞察、精湛的设计能力、高效的运营体系,以及一定的运气成分。对于布鲁可而言,这既是一个长期的过程,也是一个不断试错、不断迭代的过程。
IPO前夕,实控人递表前“突击套现”,外界浮想联翩就在布鲁可递表港交所的一个月前,朱伟松突然出让了大额股权。
今年4月,朱伟松通过全资持股公司转让了重组后的布鲁可超过230万股普通股,约占总股本的1.1%,套现超过7500万元。
与此同时,外部股东高榕资本旗下Gaorong BLK Holding Limited向Gaintex转让了89.53万股优先股,套现近2900万元。
按2024年布鲁可的股份交易价格32.27元/股、总股本2.23亿计,布鲁可的最新估值达到72亿元。
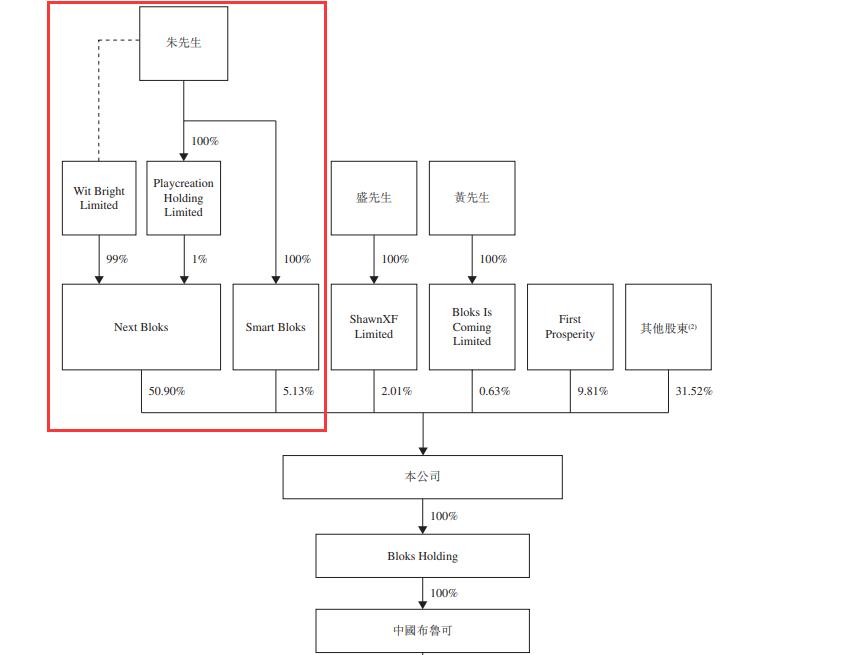
股权转让后,朱伟松仍是布鲁可的最大股东。
招股书显示,目前朱伟松通过旗下Wit Bright Limited和Playcreation Holding Limited间接持有布鲁可54.95%的股权,是布鲁可的实际控制人。
君联资本、源码资本、云锋基金等也是布鲁可的股东,分别持股7.03%,5.64%和3.15%。布鲁可的股份激励计划持股平台First Prosperity持股9.81%。
值得注意的是,IPO前,布鲁可获得云锋基金、君联资本、源码资本等知名资本入股,融资金额近18亿元。按照规定,若在提交招股书后12个月内无法成功上市,回购权将恢复行使。
以布鲁可目前的现金流来看,大概率无力承担优先股赎回的高额代价。
布鲁可刚刚扭亏为盈,IPO前夕套现,这一时点和定价逻辑的异常,难免让外界生出诸多联想。这并非朱伟松第一次转让过布鲁可的股份套现。
2021年,朱伟松通过两笔天使轮股权转让对价1.2亿。
对于这两笔交易,布鲁可表示,这是其境内联属公司经商业谈判,收购朱伟松出售的布鲁可科技股权,而非是为布鲁可科技增资。以此计算,自2021年至今,朱伟松套现将近2亿元。
另外,与其他IPO企业对投资者持有的股票进行限售不同,布鲁可投资者持有的股票没有禁售限制。
也就是说,一旦布鲁可上市成功,这些投资方可以随时减持股票,套现离场。
原标题:《奥特曼IP加持,“中国版乐高”冲刺IPO》
本文为澎湃号作者或机构在澎湃新闻上传并发布,仅代表该作者或机构观点,不代表澎湃新闻的观点或立场,澎湃新闻仅提供信息发布平台。申请澎湃号请用电脑访问http://renzheng.thepaper.cn。





- 报料热线: 021-962866
- 报料邮箱: news@thepaper.cn
互联网新闻信息服务许可证:31120170006
增值电信业务经营许可证:沪B2-2017116
© 2014-2026 上海东方报业有限公司




