- +1
北京大学药学院黄卓课题组揭示PTPRN通过调控Nav1.2的内吞抑制癫痫易感性
神经元的内在可塑性(Intrinsic Plasticity)是神经元的一种调控自身内在兴奋性(如动作电位)的基本特性。其与神经系统疾病如癫痫等息息相关。中枢神经系统高表达的电压门控钠通道(Nav1.1, Nav1.2, Nav1.3, Nav1.6 etc.)影响神经元的内在兴奋性,在癫痫的发生发展中起到了重要的作用,因此,许多电压门控钠通道的阻滞剂,如,苯妥英钠,卡马西平,拉莫三嗪等,被用于癫痫的控制和治疗。因此,对电压门控钠通道调控机制的研究十分重要。近日,北京大学药学院黄卓课题组与重庆医科大学田鑫课题组合作于Advanced Science发表工作,题目为“A Novel Ubiquitin Ligase Adaptor PTPRN Suppresses Seizure Susceptibility through Endocytosis of NaV1.2 Sodium Channels”,黄卓课题组王一帆,杨辉,李娜,汪李丽为本文共同第一作者,发现了蛋白酪氨酸激酶受体N(PTPRN)是一种新的泛素连接酶适配体,能将一种E3泛素蛋白连接酶NEDD4L招募到NaV1.2通道,促进后者的内吞作用,进而在癫痫状态下发挥调节神经元兴奋性的功能。该工作为靶向电压门控钠离子通道的特异性抑制剂开发提供了新的方向。

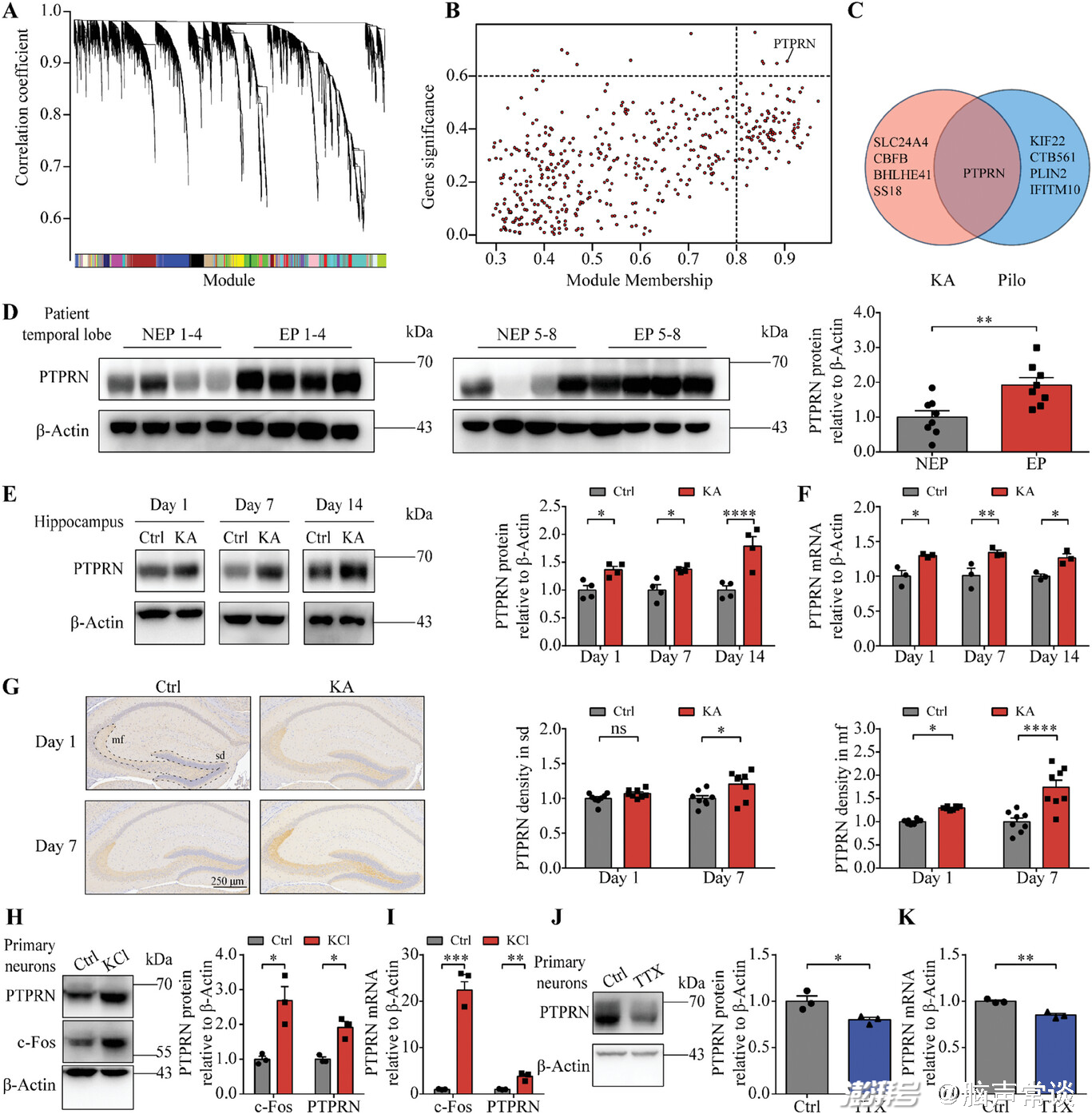
图1 颞叶癫痫患者和动物模型中PTPRN高表达
首先作者利用加权基因共表达网络分析(Weighted Genes Co-expression Network Analysis, WGCNA)发现PTPRN是在两种癫痫模型(卡因酸诱导和匹鲁卡品诱导模型)中均上调的基因,并且在颞叶癫痫患者的临床样本,卡因酸诱导癫痫小鼠的海马中均检测到了PTPRN的上调,同时发现用高钾激活原代神经元后PTPRN表达上调,而TTX抑制后表达下调,说明该基因具有兴奋性依赖的表达特点。

图2 PTPRN降低海马DG脑区内在兴奋性及动物癫痫易感性
为了进一步验证PTPRN的功能,作者构建了PTPRN-KO模型,结果发现海马DG脑区神经元放电明显增加,且癫痫易感性增加。反之,利用AAV过表达PTPRN则发现神经元兴奋性降低,癫痫易感性降低。

图3 PTPRN缓解KA慢性癫痫模型的症状
上述的工作主要研究了PTPRN在癫痫急性模型中的作用,止呕作者利用卡因酸诱导慢性癫痫模型,并进行脑电记录。结果发现敲除PTPRN后小鼠更容易死于癫痫,脑电记录中也发现,PTPRN-KO会导致癫痫发作频率和持续时间的增加,同时,在KA诱导的慢性癫痫模型中也发现了PTPRN的上调。提示PTPRN可能在神经元高兴奋性的情况下发挥降低神经元兴奋性的保护作用。

图4 PTPRN负向调控NaV1.2电流
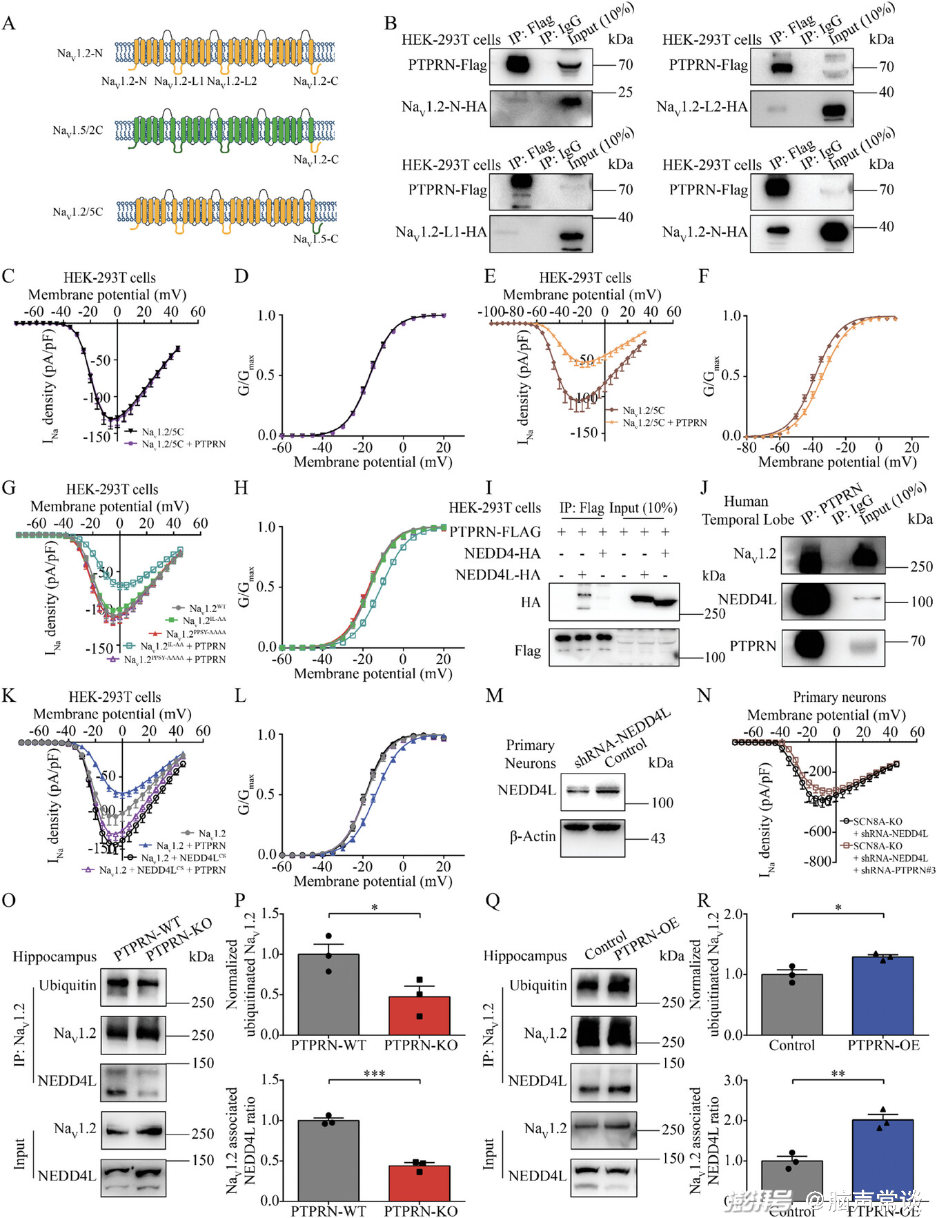
基于以上发现,那么PTPRN是如何调控神经元的内在兴奋性的呢?因此作者采用IP-MS的实验发现电压门控钠离子通道NaV1.2是PTPRN的一种相互作用蛋白,在HEK293T细胞中过表达PTPRN和NaV1.2并利用全细胞膜片钳记录钠电流,结果发现PTPRN能够剂量依赖性的抑制NaV1.2电流,并使得激活曲线左移,在PTPRN-KO的原代神经元中进行记录,也发现钠电流的减少。另一种在轴突起始段负责动作电位产生的钠通道是NaV1.6,由SCN8A基因编码,因此作者构建了SCN8A-KO 的原代神经元并进行全细胞电压钳实验,结果发现,感染PTPRN的shRNA后,也能看到钠电流的降低,说明了PTPRN不影响NaV1.6,具有电压门控钠通道之间的选择性。

图5 PTPRN增强NaV1.2泛素依赖性的内吞过程
离子通道的trafficking过程,即离子通道的上下膜,维持这神经元的稳态,其中负向调节离子通道trafficking的一种途径是泛素依赖的内吞。PTPRN是怎么影响NaV1.2的呢?两种可能的方法是影响其表达或影响其trafficking的过程。因此作者采用生物素酰化的实验方法,发现了与对照相比,敲低PTPRN后总体的NaV1.2蛋白量没有明显差异但是膜上的NaV1.2却明显增加,根据泛素化依赖内吞的机制,作者在进行全细胞电压钳的过程中加入各过程的抑制剂,包括dynasore, Tak243和Heclin,结果都发现了PTPRN对NaV1.2的调控消失。之后作者在膜片钳电极管中加入PTPRN的胞内段,结果发现并没有影响NaV1.2的电流大小和激活曲线,说明PTPRN并不是通过快速的直接结合影响NaV1.2功能的。

图6 PTPRN通过招募NEDD4L影响NaV1.2的泛素化
为了进一步阐述PTPRN具体是影响了NaV1.2的哪个片段导致的调控效果,作者进行了片段coIP实验,结果发现PTPRN主要作用于NaV1.2的C端。通过构建NaV1.2和1.5的嵌合体,作者发现当NaV1.2的C端被替换成1.5的后,PTPRN的调控功能就失效了。钠通道的C端包含很多泛素化的结合位点,例如PPSY motif结合E3泛素连接酶NEDD4L。作者利用细胞coIP的方式发现了NEDD4L和PTPRN,NaV1.2均有相互作用。当过表达显性失活的NEDD4L后,PTPRN对于NaV1.2的调控消失,这项实验结果说明PTPRN是通过招募NEDD4L实现调控NaV1.2的泛素依赖性内吞的。

图7 PTPRN-NaV1.2轴调控神经元内在兴奋性和癫痫易感性
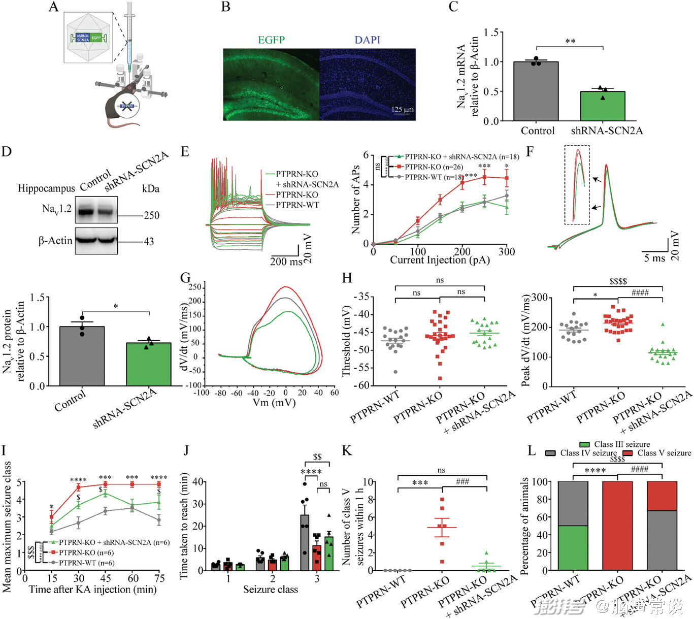
为了进一步证明PTPRN是通过NaV1.2调控的神经元内在兴奋性和癫痫易感性,作者构建了SCN2A的shRNA来敲低NaV1.2,结果发现当敲低NaV1.2后,PTPRN对神经元放电的调控确实消失,且敲低NaV1.2后再敲低PTPRN并不会增加癫痫易感性,上述结果说明PTPRN的确是通过NaV1.2来影响神经元的兴奋性和癫痫易感性的。
总结
本项工作作者发现了一条新的调控癫痫易感性的机制:PTPRN通过招募E3泛素化连接酶NEDD4L到NaV1.2介导其内吞,进而调控神经元的内在兴奋性和动物的癫痫易感性(如下图)。
该文章为靶向电压门控钠通道的药物研发提供了新的方向。离子通道是一类重要的药物靶点,但是靶向离子通道药物开发的一个重要问题是药物的选择性。许多离子通道的结构类似,尤其是孔区结构,例如中枢神经系统中高表达的NaV1.2和心肌细胞高表达的NaV1.5,许多钠通道阻滞剂同时抑制两种通道,进而可能导致心脏的副作用。然而离子通道往往不是单独发挥作用,对离子通道相互作用蛋白的发现可能提供选择性抑制某种通道的新方法,例如本文提及的PTPRN便能特异性地影响NaV1.2功能,如果能特异性调控两者的相互作用,则可能避免影响其他离子通道带来的副作用。因此,本文为特异性靶向离子通道药物开发提供了新思路。本文为澎湃号作者或机构在澎湃新闻上传并发布,仅代表该作者或机构观点,不代表澎湃新闻的观点或立场,澎湃新闻仅提供信息发布平台。申请澎湃号请用电脑访问http://renzheng.thepaper.cn。





- 报料热线: 021-962866
- 报料邮箱: news@thepaper.cn
互联网新闻信息服务许可证:31120170006
增值电信业务经营许可证:沪B2-2017116
© 2014-2026 上海东方报业有限公司




