- +1
代码10006!欢迎报考北京航空航天大学!
原创 航小萱® 北京航空航天大学

2024北京航空航天大学
招生政策



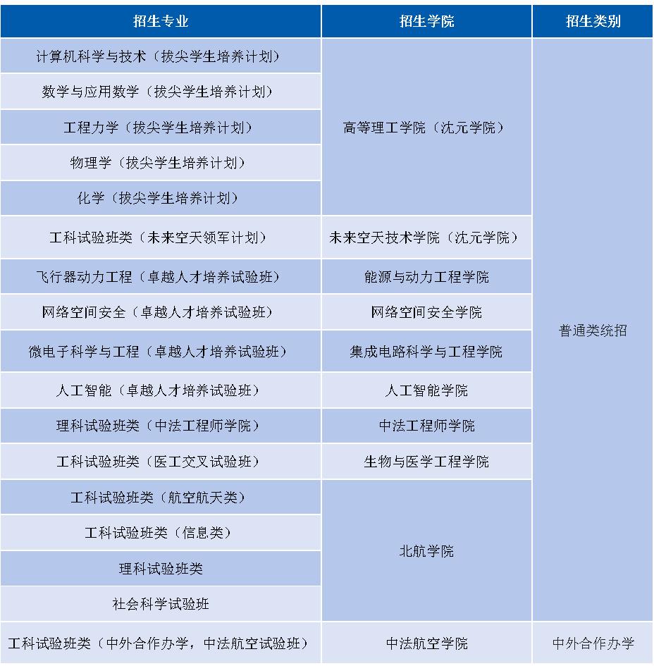
01北航的高考招生专业有哪些?
2024年,北航依托“拔尖计划”、“强基计划”及国家试点学院、国家卓越工程师学院、未来技术学院、国家集成电路学院、特色化示范性软件学院、“一流网络安全学院建设示范项目高校”创新创业学院等国家级人才培养示范项目,面向国家紧缺专业领域和前沿科技领域,深入推进人才培养模式改革。开设10个国家级平台本博贯通试验班、1个医工交叉特色试验班、1个国际化办学试验班、1个中外合作办学项目、4个大类招生试验班。
普通类及中外合作办学招生专业如下。
特殊类型及专项类招生信息,依据我校公布的相关招生办法执行。北航在各省(自治区、直辖市)具体投放的招生专业/专业组名称、计划人数、录取批次等具体信息,以各省级招生考试机构给考生公布的内容为准。招生专业对应的学院及本科培养专业目录以“北航招生网”公布的信息为准。


02“拔尖学生培养计划”招收的学生入校后培养模式是什么?
国家基础学科拔尖学生培养计划,简称“拔尖计划”,目标是培育未来领航国家发展和人类进步的科学原创人才和杰出科学家。北航现有计算机科学与技术、数学与应用数学、工程力学、物理学、化学等专业依托“拔尖计划”招生。
“拔尖计划”招收的学生入校后进入沈元学院(高等理工学院)对应专业基地进行学习,采用八年本博贯通培养方案。原则上前三年内,完成相应培养方案要求且所有环节考核合格的学生,可获得推荐免试资格、申请攻读博士研究生;原则上八年内,对达到毕业要求、符合学位授予条件的学生,授予相应学科博士学位。
为适应新时代经济社会发展对复合型人才的需求,北航积极探索基础学科人才培养新模式。录取至数学、工程力学、物理学、化学“拔尖学生培养计划”的学生,可自主选择对应的理工双学士学位项目(数学与应用数学-计算机科学与技术、工程力学-信息与计算科学、物理学-微电子科学与工程、化学-能源与动力工程),按各基地相关办法执行;如选择双学士学位项目,则执行该项目培养方案要求。


03“未来空天领军计划”招收的学生入校后培养模式是什么?
北航依托教育部首批未来技术学院建设平台,设置“未来空天领军计划”招收学生,目标是培育未来具有深厚科学素养、引领空天科技发展的技术原创人才和卓越工程师。
“未来空天领军计划”招收的学生入校后进入沈元学院(未来空天技术学院)学习,采用八年本博贯通、定制化学研一体柔性培养方案。实行突破传统学科专业壁垒的多学科交叉、空天信融合超常规培养模式,根据导师团的学科领域确定研究方向。原则上前三年内,完成相应培养方案要求且所有环节考核合格的学生,可获得推荐免试资格,依据研究方向选择导师并申请攻读博士研究生。原则上八年内,达到毕业要求、符合学位授予条件的学生,授予研究方向所在学科博士学位。本科毕业专业根据个性化培养方案达成度确定,博士毕业专业根据研究方向确定。


04国家级人才培养示范项目卓越人才培养试验班招收的学生入校后培养模式是什么?
结合国家重大战略需求和急需紧缺专业人才培养需求,2024年,北航依托国家级试点学院,新设立4个卓越人才培养试验班,在飞行器动力工程、网络空间安全、微电子科学与工程、人工智能专业招生,培养模式为八年本博贯通。完成相应培养方案要求且所有环节考核合格的学生,可获得推荐免试资格、申请攻读博士研究生;原则上八年内,对达到毕业要求、符合学位授予条件的学生,授予相应学科博士学位。
飞行器动力工程(卓越人才培养试验班)
面向航空发动机领域对创新型人才的需求,依托能源与动力工程国家试点学院、先进航空发动机协同创新中心、超循环气动热力前沿科学中心、“两机”基础科学中心、全国示范性联合专业学位研究生培养实践基地、飞行器动力工程专业虚拟教研室、航空推进理论与工程111引智基地、重点型号支撑团队等国家级平台,采用“导师指导科研,总师指导设计”的模式,8年本博贯通培养。从大一开始配备博士生导师、院士班主任、企业导师。全员提供成长基金,全员校企协同培养,全员出国交流。培养具备家国情怀、科研能力、实践能力和国际视野的航空发动机总师型创新人才。
本科专业(3选1):飞行器动力工程、空天智能电推进技术、能源与动力工程
博士专业(2选1):航空宇航推进理论与工程,动力工程及工程热物理
网络空间安全(卓越人才培养试验班)
依托于教育部和中央网信办共同授牌的“一流网络安全学院建设示范项目高校”,拥有国家首批网络空间安全学科博士点,以及信息安全和信息对抗技术2个国家级一流本科专业和网络空间安全专业。瞄准国家网络空间安全重大战略需求,面向前沿的重大基础性问题和重大应用性问题,以培养复合型拔尖创新人才和卓越科学家为目标。培养方案采取人才培养与科学研究双轮驱动育人新机制,实行本博贯通培养。夯实数理基础课程,兼顾学科共性和方向个性课程模块化,贯通专业课学分认定,实施差异化培养 ;综合计算机、人工智能、法学等多学科优势,实现多维度交叉融合 ;为每个学生配备思政导师、专属导师、科研导师、企业导师、班主任,实施一生一案;全程动态调整,择优转入,动态调出。
微电子科学与工程(卓越人才培养试验班)
面向国家集成电路产业振兴重大需求和“后摩尔”新型存储芯片、人工智能芯片和特色工艺装备等前沿关键领域,依托3个全国重点实验室和 6000平米超净间教学科研条件,构建“厚理工基础,多学科交叉,深产教融合,强国际联培”的特色人才培养体系。试验班采取“4+4”本博贯通培养,学生可选择电路系统设计、先进器件制备、特色工艺装备等专业研究方向。试验班学生本科阶段强化创新思维训练和理工融通能力,系统完成集成电路本研专业知识与能力要求,实现国际交流和学科竞赛100%全覆盖;博士阶段深入开展学术研究和前沿探索,提供法国巴黎萨克雷大学、西班牙塞维利亚大学等国际双博士学位项目及国际交流交换机会。试验班强化校企协同培养。实行校企“双导师”制度,校内导师由诺贝尔奖得主、院士领衔的国家级人才组成,企业导师遴选华为、华大九天等集成电路领军企业总师、首席科学家担任,通过校企共建教学体系、共建教学基地、共建师资队伍、共建产学研合作平台,培养适应经济社会发展需要、引领集成电路技术革新的行业领军领导人才。
人工智能(卓越人才培养试验班)
面向国家重大战略需求,按照“强基础、重融合、强情怀、重实践”培养思路,培养具备解决人工智能“根技术”问题能力的创新型人才。试验班培养方案瞄准“复杂数据精准建模分析、复杂智能系统准确理解和复杂行为智能分析”等核心能力设置核心课程,奠定学生扎实的数学及现代科学基础和系统的人工智能理论。培养过程中注重科创实践,通过“三层次”科创体系培养学生良好的协作精神及创新意识。培养环节配备跨学科导师团队,坚持小班化教学,制定个性化的成长路径,实现可持续、进阶式人才培养。同时依托国家人工智能产教融合创新平台,强化科教融通与产教融合,提高学生解决复杂工程问题的能力。经培养,学生将具有强烈使命感,具备从事人工智能基础前沿研究、解决实际问题和开展交叉创新应用的能力,成为面向世界科技前沿的探索型高层次人才。


05四个大类招收的学生未来如何进行专业分流?
四个大类专业招收的学生,入校后先进入北航学院就读。除部分学院及专业外,其他学生经过第一年的大类培养之后,在充分尊重学生个人志愿和兴趣的基础上,依据学校专业选择政策在本大类内自主选择专业学院就读;在二年级结束时,学生在专业学院内进一步选择具体专业。


06“中法工程师学院”招收的学生入校后培养模式是什么?
“中法工程师学院”以培养具有全球视野、系统思维、协同创新能力的国际化卓越通用工程师为目标,招收的学生入校后进入中法工程师学院就读,实施本硕连贯培养,并提供充分的出国交流机会。新生提前入学开始法语学习;本科前三年重点强化数理基础,实施中、英、法三语教学;第三年结束后达到培养方案要求的学生可全部获得研究生推免资格,面向全校理工类专业选择研究生导师。
本科阶段结束时,学生可获得北航数学与应用数学、信息与计算科学、应用物理学、工程力学四个专业之一的学士学位。硕士阶段结束时,学生可获得北航系统工程、电子信息、机械三个专业之一的硕士学位,同时获法国工程师文凭(由法国工程师职衔委员会CTI及欧洲EUR-ACE认证)。


07“医工交叉试验班”招收的学生入校后培养模式是什么?
“医工交叉试验班”以培养具有扎实理工科基础的医学科学家和生物医学工程师为目标,分为智能医学工程和生物医学工程两个专业培养通道。招收的学生入校后先进入生物与医学工程学院就读。
2023年,北航依托医工学科群(生物与医学工程学院、医学科学与工程学院)与北京协和医学院共建“协和医班”,培养兼具多学科背景的复合型医学人才。“协和医班”由北航“医工交叉试验班”招生,注册北航学籍,拟每年在入校新生中选拔30人左右,双方共同制定培养方案、配备优质师资共同授课。符合培养要求的毕业生按推免直博的方式由协和录取进入直博生阶段学习,分别在六个方向进行深造,按照4(本科)+4(直博)基本学制完成。六个方向包含:
医学方向
对接北京协和医学院“4+4”试点班培养(需要通过试点班的招生考试),毕业授予临床医学博士专业学位(MD)
生物医学工程方向
探索培养获得协和医学专业博士(MD)和北航学术学位博士(Ph.D,北航BME等优势学科博士学位)的医工融合型创新人才
群医学与公共卫生方向
对接公共卫生专业学位博士研究生(Dr.PH)培养或公共卫生学术学位博士研究生(Ph.D)培养
医学与生命科学方向
对接学术学位博士研究生(Ph.D)培养
药学方向
对接临床药学专业学位博士研究生培养(Pharm.D)或药学学术学位博士研究生(Ph.D)培养
医学与理学交叉融合方向
对接学术学位博士研究生(Ph.D)培养
“医工交叉试验班”学生在第一学年结束后,依据学生个人意愿、大学一年级学习成绩及专业指标进行分流。从第二学年开始,分流至智能医学工程专业的学生转至医学科学与工程学院就读,分流至生物医学工程专业的学生仍在生物与医学工程学院就读。


08实行高考综合改革的省份,报考北航的选考科目是什么?
2024年,在高考综合改革省份,对考生选考科目要求为:报考北航理工科类招生专业、飞行技术专业,要求必选物理和化学,另外一门不限;报考北航文科类招生专业要求必选历史,另外两门不限;报考北航设计学类专业(艺术类专业),不限选考科目。强基计划、高水平运动队等特殊类型招生专业的选考科目,依据我校当年相关类别招生简章内容规定执行。
具体招生专业名称及对应选考科目要求,以各省级招生考试机构给考生公布的目录为准。


09北航的录取政策是什么?
在考生思想政治品德考核合格、身体健康状况检查合格并符合相关专业培养要求、成绩达到相应批次录取控制分数线,符合我校调档要求的情况下,我校依据考生投档成绩、专业志愿和我校专业志愿分配政策,由高分至低分顺序录取并确定专业,不设专业志愿级差。考生投档成绩相同时,优先按各省(自治区、直辖市)确定的同分排序细则进行排序,若相关批次无同分排序细则,则依次比较语文、数学、外语、综合(高考综合改革省份为三门选考科目总分)科目分数进行排序。考生所有专业志愿都无法满足时,若服从专业调剂,则调剂到相同科类(专业组)内其它符合录取条件且未录满的专业;若不服从专业调剂,作退档处理。确定专业时,同一考生如符合多项增加分数投档条件的,只能取其中幅度最大的一项分值,且不得超过20分。
对于河北、辽宁、山东、浙江、重庆、贵州等实行“专业+院校”投档模式的省份,以该省公布的高考投档录取规则为准。
我校在内蒙古自治区原则上实行“招生计划1:1范围内按专业志愿排队录取”的规则,考生分数相同时,依次比较语文、数学、外语、综合科目分数排序录取。
其他相关具体录取政策,考生可在填报高考志愿前向我校相应省(自治区、直辖市)招生组负责人咨询。
强基计划、高校专项、高水平运动队、民航飞行学员等有其他要求的特殊类型考生,上述政策以当年相关类别招生简章规定为准。


10学生入校后是否可以转专业?有其他专业学习途径吗?
北航学生未来转专业的机会多。除部分特殊政策要求限制的学生外,其余学生在一年半以后可以申请转专业,可多次申请。
北航致力于充分满足学生个性化成长的需要,向学生提供更多跨专业、跨学科学习的机会。学有余力、对未来有相应规划或者有相关专业兴趣的学生,可以跨专业大类修读辅修专业,达到培养方案要求后授予辅修专业学士学位。辅修专业目录以我校教务部门给学生公布为准。同时,我校还开设双学位项目和联合学士学位项目,除“拔尖计划”已提供的“数学与应用数学-计算机科学技术”、“信息与计算科学-工程力学”、“物理学-微电子科学与工程”、“化学-能源与动力工程”双学士学位项目外,还开设“英语-金融学”双学士学位项目、“能源经济-能源与动力工程”双学士学位项目以及“计算机科学技术与中央财经大学金融科技专业”联合学士学位项目。


11北航毕业生的升学、出国及就业情况如何?
北航毕业生就业呈现“三高一多”特点。
升学率高
本科毕业生深造率高。2023年我校本科毕业生整体深造率约为74.36%(包含出国留学深造),其中国内深造率约为67.73%(位居全国高校前三),本科毕业生整体保研率约50%。
就业质量高
整体就业质量高。我校毕业生就业比较集中的行业有科学研究和技术服务,信息传输、软件和信息技术服务业,制造业,以上三个行业就业毕业生超就业总人数的三分之二。
毕业去向落实率高
我校毕业生毕业去向落实率始终保持较高水平,总体毕业去向落实率稳定在95%左右,根据《2021全国高校毕业生薪酬指数排行榜》,我校毕业生薪酬指数位居全国前六。
重点领域就业人数多
到国有重点领域科研院所、骨干企业,高校,国家及各级地方机关事业单位就业的毕业生多,航空、航天、船舶等重点领域大型央企均为我校战略合作伙伴,中央国家机关及全国开展选调生招录的省市全部面向我校毕业生定向遴选。


12北航的学费、住宿费标准是怎样的?奖助学金情况如何?
学
费
标
准
社会科学试验班5000人民币/学年/人、运动康复专业5500人民币/学年/人(以政府部门最终核定为准)、外国语言文学类专业5000人民币/学年/人;设计学类专业本科一年级8000人民币/学年/人,本科二年级至四年级10000人民币/学年/人;工科试验班类(中外合作办学,中法航空试验班)专业40000人民币/学年/人;其他专业5500人民币/学年/人(软件工程专业三、四年级学费为15000元/学年/人)。大类专业选择后,部分培养专业学费将有所调整。我校严格依据政府机构有关标准收取学费。
住
宿
费
标
准
650-1200人民币/学年/人(中法航空学院除外),依据学生所在校区及分配宿舍情况而定,由学校统一安排宿舍、房间及床位。北航本科生宿舍为4人/间(中法航空学院除外)。
奖
助
学
金
近年来,北航每年为本科生发放的各类奖学金总额度约2000万元,覆盖率约50%;同时,为本科生发放的助学金及各项补贴超3000万元。上述奖助力度位居国内一流大学前列。北航承诺,不会让任何一名学生因家庭经济困难影响学业!


13新生的就读校区如何分配?
北航实行两校区“双核”发展建设的思路,两个校区都是主校区,资源共享、机会平等、优势互补。一年级新生分两个校区入学就读,学校将在寄给新生的录取通知资料中明确具体信息。
依据我校两校区规划的学科专业及学院布局,部分学生可能会在大学期间转迁校区,届时以学校及学院通知安排为准。


14国家专项计划、高校专项计划、民族专项计划是什么?
国家专项计划
又称为“脱贫地区招生专项计划”,由国家统一组织实施,具体招生专业及政策详见有关省级招生考试机构公布的招生专业目录。我校国家专项计划不需要单独报名和递交其它材料,高考成绩下发后,单独设置志愿填报及录取批次,省招办单独划线,计划内单独录取,录取分数原则上不低于招生学校所在批次录取控制分数线。
高校专项计划
主要招收边远、脱贫、民族等地区县(含县级市)以下高中勤奋好学、成绩优良的农村学生。具体招生政策详见北航招生网《北京航空航天大学2024年“宏志计划”(高校专项计划)招生简章》。我校高校专项计划需要在“阳光高考”平台里单独报名并递交申请材料,并通过学校组织的专家考核,合格后享受一定的录取分数优惠(具体分值详见招生简章)。
民族专项计划
民族班考生依照各省招生计划、考生志愿和高考分数由高到低顺序录取并分配专业,录取分数线不低于生源所在省份本科相应批次提档分数线下40分。新疆协作计划、内地新疆班、内地西藏班和国家民委专项考生招生录取工作参照国家相关政策执行。
国家专项计划面向指定县市的城市和农村考生,符合报考条件和要求即可;高校专项计划,只面向指定县市的农村户籍考生;民族专项计划面向指定地区的少数民族考生。国家专项、高校专项和民族专项计划的考生报考条件均由相关省(自治区、直辖市)主管部门制定并负责审核。


15北航的国际合作专项是什么?
经教育部批准,我校2024年继续实施国际合作专项,在部分省份安排适量招生计划,鼓励符合全国统一高考报名条件、有志于将来从事相关领域科学技术工作且高考成绩优秀的高中毕业生报考。专项外方合作单位为俄罗斯莫斯科航空学院(简称莫航),实行“2+2”国际联合培养模式(2年国内培养+2年出国培养),入学后提供俄语培训,出国期间英文授课。学费标准与我校航空航天类专业相同,出国学习期间由留学基金委根据相关规定和标准提供奖学金。学生具有我校和莫航双学籍(入学后统一参加莫航学籍考试,数学和物理科目英文试题),达到毕业及学位授予标准可获我校“飞行器动力工程”专业全日制本科学历及学士学位,同时获莫航学士学位。本科阶段学习成绩优秀、综合表现突出的学生可获推荐免试攻读研究生的机会。


16北航在杭州的中外合作办学机构是什么?
北京航空航天大学中法航空学院是落实国家国际合作战略部署,经教育部批准,由北京航空航天大学和法国国立民航大学合作举办的中外合作办学项目,由浙江省、杭州市、余杭区提供办学资源保障。学院隶属于北京航空航天大学,办学地点位于浙江省杭州市余杭区。
北航中法航空学院将融合北京航空航天大学和法国国立民航大学的学科优势和人才培养特色,围绕未来航空领域多元化、高层次的人才需求,按照“高水平、新机制、国际化”的办学定位,探索高水平、精英式、本研贯通的国际工程师教育培养范式,在航空科技领域和航空管理领域培养具有扎实理论、过硬素养、创新思维和国际视野的卓越工程师和科技创新人才。北航中法航空学院实行本硕贯通六年弹性学制,中、法、英三语教学,借鉴法国工程师教育经验,将我国“本科-硕士”培养模式和法国“预科-工程师”培养模式相融合。
北航中法航空学院2024年计划招收本科生180人,招生专业为“工科试验班类(中外合作办学,中法航空试验班)”,纳入国家普通高等学校招生计划,参加全国普通高等学校统一入学考试,执行国家统一招生政策,按照国家有关规定及政府部门核定标准收取学费和住宿费。中法航空学院学生入学后不能转入北航在北京设立的学院。在各省(自治区、直辖市)具体投放的招生专业/专业组名称、计划人数、录取批次等具体信息,以各省级招生考试机构给考生公布的内容为准。
北航中法航空学院校园位于杭州市城西科创大走廊核心区域,紧邻杭州市西站枢纽和世界文化遗产良渚文化遗址。校园一期占地面积1000亩,总建筑面积78万平方米,教学实验环境一流、生活配套齐全、校园生态宜人,为师生提供优良的学习生活环境和科研创新条件。


17报考北航还有哪些注意事项?
在非高考综合改革省份,社会科学试验班专业只招文科考生。
我校英语、翻译专业要求外语语种为英语,德语、法语专业相关要求详见我校外语类保送生招生简章,飞行技术专业相关要求详见我校飞行技术专业招生简章,其他专业对外语语种均不限制。
除国家特殊要求外,往届生与应届生一视同仁;除飞行技术专业外,无男女比例限制。
对考生的身体要求,我校在招生及后续专业培养过程中,原则上均参照教育部等有关部委发布的《普通高等学校招生体检指导意见》执行。色弱、色盲考生不得报考化学(拔尖学生培养计划)、工科试验班类(医工交叉试验班)和设计学类专业,不能准确在显示器上识别红黄绿蓝紫各颜色中任何一种颜色的数码、字母者不得报考计算机科学与技术(拔尖学生培养计划)专业。
对于强基计划、高水平运动队、民航飞行学员等特殊类型考生身体条件限制,依据教育部有关规定和我校当年相关类别招生简章执行。


18在北航,人工智能如何与专业教育深度融合?
从今年秋季学期开始,北京航空航天大学将在2024-2025学年推出至少200门人工智能课程,打造1+M+N人工智能课程体系,加快科学智能创新生态构建,打开AI+融合创新人才培养新局面。
1门“人工智能导论”必修课
从2024级学生开始,学校将面向全体大一新生开设“人工智能导论”必修课,针对不同大类学生,课程大纲的侧重点不同。通过基础知识、应用案例和实操训练等环节,增强学生人工智能相关的思维、素养和应用水平。为了夯实学生在学习人工智能前的数理、计算机编程等基础,学校在导论课之前还开设了“人工智能算法基础”“大学计算机基础”“C语言程序设计”等11门相关前置课程,其中3门课程入选国家级一流本科课程。
M门人工智能专业进阶课程
面对人工智能浪潮对各领域未来发展带来的机遇和挑战,学校各专业主动布局开设近100门系列前沿通识课程和100+门“人工智能+”核心专业类及一般专业类课程,重点建设人工智能领域课程群,为学生提高人工智能素养,适应人工智能时代提供支撑。
N个人工智能赋能的微专业
学校将在多领域探索设置“人工智能+”微专业,充分发挥人工智能学院专业优势,赋能其他专业学院人才培养,推动新一代人工智能交叉创新性人才培养,探索“人工智能+X”的新质人才培养模式。
为保证人工智能本科教育有效开展,学校积极布局教育数字化赛道,打造数智化在线教学平台,作为智慧教学一体化服务门户,实现教学全过程覆盖和资源深度融合应用,AI赋能千人千面的个性化教学。
依托323间智慧教室全覆盖的在线教学平台和评测系统,提供个性化、高效率、互动性强的教训辅助服务;深度数字化加工410门优质一流本科课程,提供高效便捷的知识索引;建设50余门基于知识图谱等赋能的智慧课程,立项60余本数字教材,充分运用人工智能技术赋能教学资源建设;“小航”AI助教和启发式代码纠错助手24小时陪伴,为所有课程提供实时可靠的交互问答,为编程学习提供个性化辅导。

原标题:《代码10006!欢迎报考北京航空航天大学!》
本文为澎湃号作者或机构在澎湃新闻上传并发布,仅代表该作者或机构观点,不代表澎湃新闻的观点或立场,澎湃新闻仅提供信息发布平台。申请澎湃号请用电脑访问http://renzheng.thepaper.cn。





- 报料热线: 021-962866
- 报料邮箱: news@thepaper.cn
互联网新闻信息服务许可证:31120170006
增值电信业务经营许可证:沪B2-2017116
© 2014-2026 上海东方报业有限公司




