- +1
冲上热搜!胖东来:奖励投诉者10万元,赔偿顾客883.3万元
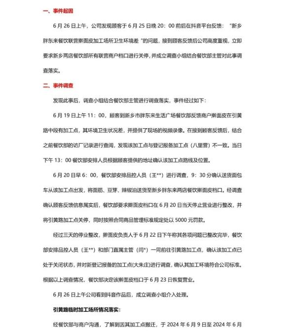
6月25日,有网友发视频反映称,河南新乡胖东来联营餐饮“擀面皮”加工场所卫生环境较差。
视频截图6月26日下午,胖东来发布声明称,立即要求新乡两店餐饮部所有的联营商户档口进行关停,并成立调查小组。
27日凌晨,胖东来官方发布《关于新乡胖东来餐饮商户“擀面皮加工场所卫生环境差”的调查报告》。
报告称,对于帮助其发现了重大食品安全隐患的顾客,给予该顾客10万元现金奖励;对所有于2024年6月9日至2024年6月19日期间在新乡胖东来两店餐饮部购买擀面皮、香辣面的顾客办理退款,给予1000元补偿(共计8833份,赔偿款883.3万元);并对胖东来相关工作人员予以辞退、免职、取消年终福利;要求新乡胖东来擀面皮商户即日起停止营业,并解除合同终止合作,限期撤柜。
报告中还提到,公司将将建立食品安全监督举报奖励机制,对于能够提供涉及胖东来食品安全问题有效线索的经查证属实,给予当事人奖励,同时将对当事人的相关信息予以保密。

27日上午,相关话题冲上热搜第一,引发网友关注。网友评论:
@元气赞比加啵啵:真诚是最大的必杀技。
@明天名:看了完整的调查报告,写得很清楚,没有藏着掖着挺好的。
@DVD咩咩Y呀:食品安全是大事,虽然处理及时,但希望能加强监管,保证老百姓舌尖上的安全。
@_IOII_:谁都有犯错的时候,关键在于你是否勇于承担过错。
@______楠瓜:食品安全第一!
@夸夸小猫猫:无论任何时候,做生意都得靠信用,不能欺骗消费者。
@日月初隼:核心竞争力。食品健康安全。
相关阅读
原标题:《冲上热搜!胖东来:奖励投诉者10万元,赔偿顾客883.3万元》
本文为澎湃号作者或机构在澎湃新闻上传并发布,仅代表该作者或机构观点,不代表澎湃新闻的观点或立场,澎湃新闻仅提供信息发布平台。申请澎湃号请用电脑访问http://renzheng.thepaper.cn。





- 报料热线: 021-962866
- 报料邮箱: news@thepaper.cn
互联网新闻信息服务许可证:31120170006
增值电信业务经营许可证:沪B2-2017116
© 2014-2026 上海东方报业有限公司




