- +1
网红超市补偿消费者883.3万元,奖励举报人10万元
说来奇怪,
人们都喜欢在冬天来临后,
开始疯狂想念夏天。
可冬从来不会吝啬,
予世界一片清麽与洁白。
我想啊,
过去即该释怀,当下值得热爱。
27日
“胖东来为买擀面皮顾客补偿共883.3万元”
冲上热搜第一
引发网友关注
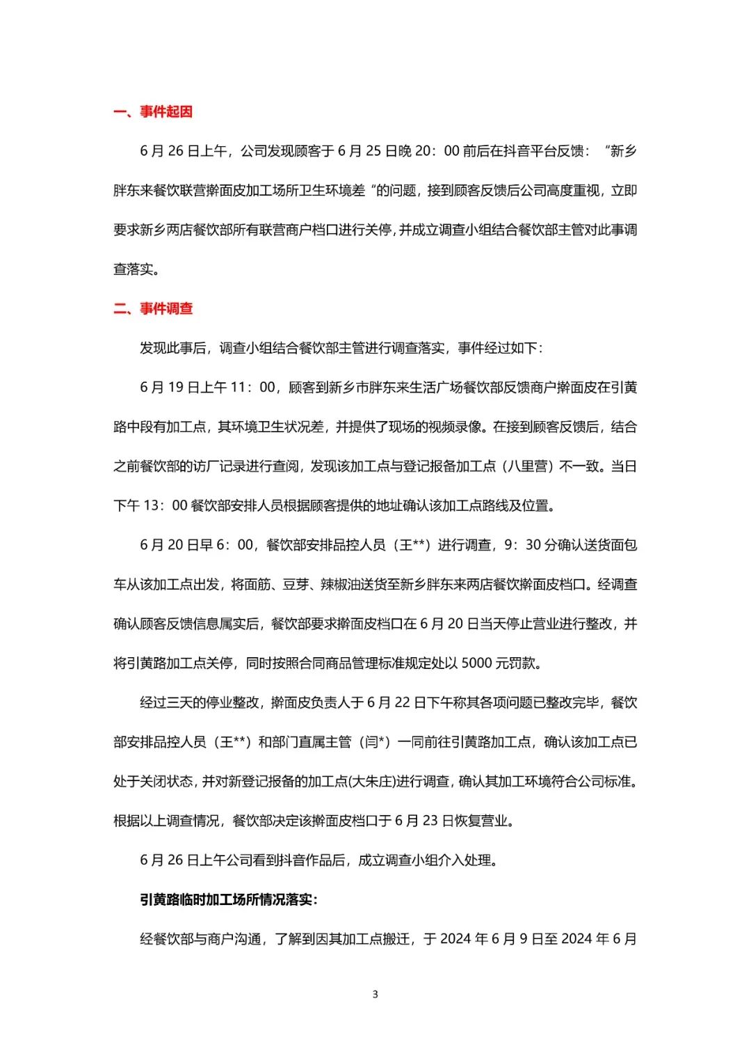
此前,有顾客于6月25日晚上在某短视频平台反馈,新乡胖东来联营餐饮“擀面皮”加工场所卫生环境较差的问题,接到顾客反馈后胖东来高度重视,立即要求新乡两店餐饮部所有的联营商户档口进行关停,并成立调查小组结合餐饮部门主管对此事进行严格调查落实。




网友反映胖东来“擀面皮”加工场所卫生环境较差。图源:视频截图
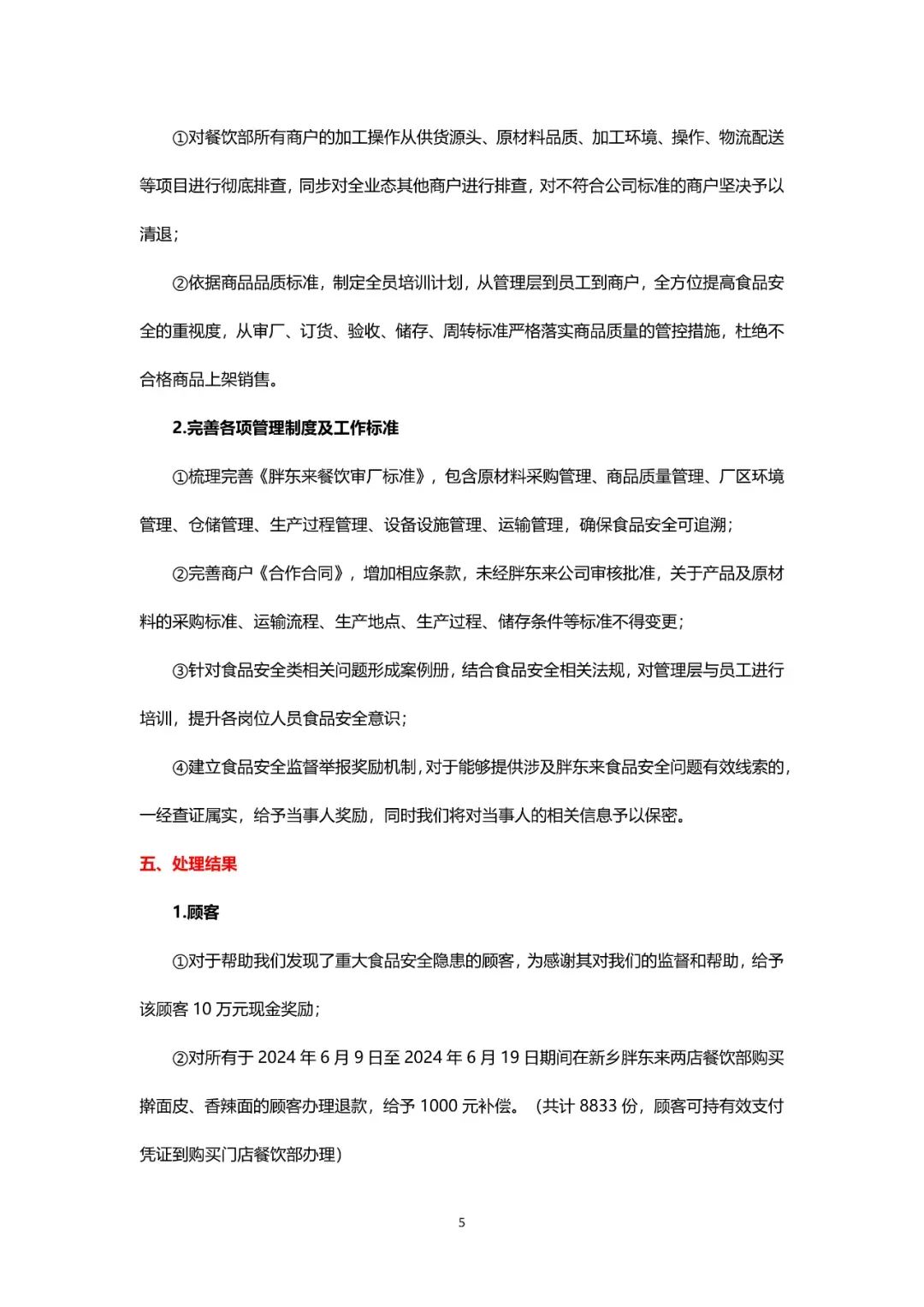
6月27日凌晨,河南新乡胖东来发布关于餐饮商户“擀面皮加工场所卫生环境差”一事的调查报告,承认顾客反馈信息属实,给予该顾客10万元现金奖励,对买擀面皮顾客补偿共883.3万元。

根据调查报告,6月19日上午11:00,有顾客到新乡市胖东来生活广场餐饮部反馈商户擀面皮在引黄路中段有加工点,其环境卫生状况差,并提供了现场的视频录像。在接到顾客反馈后,结合之前餐饮部的访厂记录进行查阅,发现该加工点与登记报备加工点(八里营)不一致。当日下午 13:00餐饮部安排人员根据顾客提供的地址确认该加工点路线及位置。
6月20日早6:00,餐饮部安排品控人员进行调查,9:30确认送货面包车从该加工点出发,将面筋、豆芽、辣椒油送货至新乡胖东来两店餐饮擀面皮档口。经调查确认顾客反馈信息属实后,餐饮部要求擀面皮档口在6月20日当天停止营业进行整改,并将引黄路加工点关停,同时按照合同商品管理标准规定处以5000元罚款。
经过三天的停业整改,擀面皮负责人于6月22日下午称其各项问题已整改完毕,餐饮部安排品控人员和部门直属主管一同前往引黄路加工点,确认该加工点已处于关闭状态,并对新登记报备的加工点(大朱庄)进行调查,确认其加工环境符合公司标准。根据以上调查情况,餐饮部决定该擀面皮档口于6月23日恢复营业。
6月26日上午公司看到某短视频平台作品后,成立调查小组介入处理。
经餐饮部与商户沟通,了解到因其加工点搬迁,于2024年6月9日至2024年6月19 日临时启用引黄路加工点(视频显示场所),该加工点环境卫生标准差,不符合公司关于食品加工场所的环境卫生标准,该加工点已于2024年6月23日搬迁至大朱庄加工点。

对于本次事件
胖东来商贸集团公布处理结果:
顾客
①对于帮助我们发现了重大食品安全隐患的顾客,为感谢其对我们的监督和帮助,给予该顾客10万元现金奖励;
②对所有于2024年6月9日至2024年6月19日期间在新乡胖东来两店餐饮部购买擀面皮、香辣面的顾客办理退款,给予1000元补偿。(共计8833份,顾客可持有效支付凭证到购买门店餐饮部办理)
管理层
①新乡餐饮部第一主管(周**)和品控员(李**)在工作中存在严重失职,对本事件负直接责任,依据公司制度决定对以上两位人员予以辞退,其他班长以上管理层全部予以免职;
②因监管不到位,对本事件的结果负连带责任,取消新乡店长(袁**、王**、庄**、刘*)年终福利。
联营商户
因新乡胖东来擀面皮商户违反《合作合同》,刻意隐瞒和私自变更加工场所,按照合同约定,即日起停止营业,并解除合同终止合作,限期撤柜,公司保留追究其法律责任的权利。
调查报告全文
(上下滑动看详情)






对于胖东来的处理措施
网友们纷纷点赞
“这才像一个企业该有的样子”


更有不少网友喊话胖东来
快快来自己城市开店


来源:看看新闻Knews、新闻坊、胖东来商贸集团、大河财立方、大河报、网友评论
原标题:《网红超市认错:补偿消费者883.3万元,奖励举报人10万元!》
本文为澎湃号作者或机构在澎湃新闻上传并发布,仅代表该作者或机构观点,不代表澎湃新闻的观点或立场,澎湃新闻仅提供信息发布平台。申请澎湃号请用电脑访问http://renzheng.thepaper.cn。





- 报料热线: 021-962866
- 报料邮箱: news@thepaper.cn
互联网新闻信息服务许可证:31120170006
增值电信业务经营许可证:沪B2-2017116
© 2014-2025 上海东方报业有限公司




