- +1
事关“小电驴”!强制性认证!
2024-07-04 16:21
来源:澎湃新闻·澎湃号·政务
字号
市场监管总局近日发布公告,对电动自行车车用锂电池和充电器实施强制性产品认证管理。2025年11月1日后,电动自行车车用锂电池和充电器应当经过CCC认证并标注CCC认证标志,方可出厂、销售。每块锂电池必须标明安全使用年限和永久性唯一性编码。

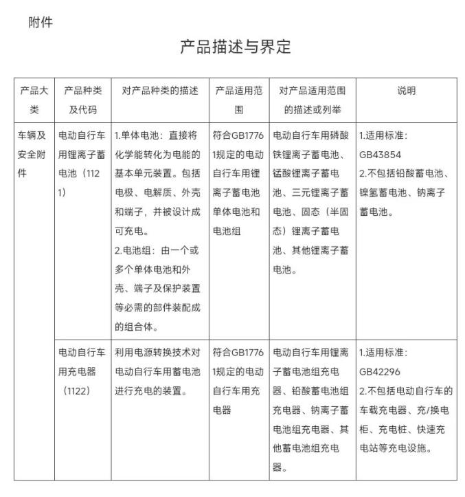
为进一步加强电动自行车质量安全监管,根据《中华人民共和国认证认可条例》有关规定,市场监管总局决定对电动自行车用锂离子蓄电池、电动自行车用充电器实施强制性产品认证(CCC认证)管理,现将有关要求公告如下:一、自2024年10月15日起,指定认证机构开始受理电动自行车用锂离子蓄电池、电动自行车用充电器(产品描述与界定详见附件)CCC认证委托,按照相应的强制性产品认证实施规则和适用标准开展CCC认证工作。在认证风险可控、保证认证质量的前提下,应积极采信已有合格评定结果,减轻企业负担,便利企业获证。
二、自2025年11月1日起,电动自行车用锂离子蓄电池、电动自行车用充电器应当经过CCC认证并标注CCC认证标志后,方可出厂、销售、进口或者在其他经营活中使用。
三、承担电动自行车用锂离子蓄电池、电动自行车用充电器CCC认证、检测工作的认证机构和实验室另行指定。
原标题:《事关“小电驴”!强制性认证!》
特别声明
本文为澎湃号作者或机构在澎湃新闻上传并发布,仅代表该作者或机构观点,不代表澎湃新闻的观点或立场,澎湃新闻仅提供信息发布平台。申请澎湃号请用电脑访问http://renzheng.thepaper.cn。
+1
收藏
我要举报





查看更多
澎湃矩阵
新闻报料
- 报料热线: 021-962866
- 报料邮箱: news@thepaper.cn
互联网新闻信息服务许可证:31120170006
增值电信业务经营许可证:沪B2-2017116
© 2014-2026 上海东方报业有限公司
反馈




