- +1
“吃瘦”!你敢信?解锁最强“无痛减重”攻略
原创 上海新华医院 上海新华医院
只有几片生菜叶、一个鸡蛋的“白人饭”实在索然无味,也没时间天天去健身房,作为意志力薄弱的“吃货”,究竟要如何才能“无痛减重”呢?
告诉大家一个好消息,国家卫健委发布了《成人肥胖食养指南(2024年版)》,从营养学和中医的视角,融合中西医优势,手把手教大家如何认识到肥胖、如何选择食物,搭配一日三餐。
要想对肥胖和超重有正确的认识,首先要了解一个概念:身体质量指数(Body Mass Index,BMI)。BMI是判断超重或肥胖的一个重要指标,它的计算公式是(BMI=体重(kg)/身高(m)⊃2;)。
例如,一个中年男性,50岁,体重70kg,身高175cm,腰围95cm。他的BMI=70 kg / 1.75 m⊃2;=22.85 kg /m⊃2;。从表1可以推算出这位中年男性BMI是在正常范围的。
所以,他是不是就不是肥胖人群了呢?
这里,我们还要关注另一个指标:腰围。随着年龄增加,体重正常但腹部脂肪堆积的情况也是很多的。
我们使用腰围(WC)来判断中心性肥胖:男性腰围≥90cm,女性腰围≥85cm,就可以诊断中心性肥胖了。
因此,这位男士虽然BMI在正常范围,但是腰围已经超标,因此诊断为中心性肥胖。
按照疾控中心对于成人体重的判定,我们可以根据表1的数据来判断自己的情况。
表1:成人体重判定标准
正常BMI(kg/m⊃2;)
18.5-24.0
超重BMI(kg/m⊃2;)
24.0-28.0
肥胖BMI(kg/m⊃2;)
≥28.0
中心性肥胖(cm)
男性WC≥90,女性WC≥85
注:WC为腰围(waist circumference)
对于已经存在肥胖的病人,《成人肥胖食养指南(2024年版)》提出了六点建议。①控制总能量摄入,保持合理膳食:对于超重肥胖的人群,控制总能量摄入是至关重要的。我们需要根据自己的正常膳食需要量(如表2),在此基础上减少30%-50%左右的能量摄入,或者每天减少500-1000kcal摄入。
同时,维持一个合理的膳食结构也是很重要的,我们推荐早中晚的三餐供能比为3:4:3,也就是三餐的能量基本相同,大家都做到了吗?
表2:中国居民成人膳食能量需要量(单位:kcal/d)
②少吃高能量食物,饮食清淡,限制饮酒:高能量食物的定义是每100g可以提供400kcal及以上能量的食物,比如油炸食物、膨化零食、甜点、糖果等。严格控制脂肪/油、盐、添加糖的摄入量,每天食盐摄入量不超过5g,烹调油不超过20~25g,添加糖的摄入量最好控制25g以下。另外,需要注意的是,一杯普通的中杯少糖奶茶的添加糖量在15-20g左右,如果喝一杯奶茶,当天的添加糖量就可能要超标了。
③纠正不良饮食行为,科学就餐:不良的饮食行为包括饮食时间、饮食量不规律,作为减重人,我们要做到定时定量就餐,如果过度饥饿,经常漏餐,那么可能会引起饱食中枢反应迟缓而导致进食过量。
④多动少静,睡眠充足,作息规律:对于减肥人群而言,推荐中低强度的有氧运动为主,抗阻运动为辅。每周进行5-7天,其中每周2-3天的抗阻运动,总计150-300min的中等强度有氧运动。每天要控制静坐和视屏时间在2-4小时内。通过减重,来重塑良好健康的生活方式。
⑤食养有道,合理选择食药物质:在中医角度,肥胖涉及痰、湿、热等病理因素,可有不同的辩证分型,不同的分型可以选用相应的食药物质。在此,我们可以先根据自己的症状,判断自己属于哪一种分型。其分型和对应的食药物质推荐如表3所示:
胃热火郁证:肥胖多食,消谷善饥,大便不爽,甚或干结,尿黄,或有口干口苦,喜饮水,舌质红,苔黄,脉数。
痰湿内盛证:形体肥胖,身体沉重,肢体困倦,脘痞胸满,可伴头晕,口干而不欲饮,大便黏滞不爽,嗜食肥甘醇酒,喜卧懒动,舌质淡胖或大,苔白腻或白滑,脉滑。
气郁血瘀证:肥胖懒动,喜太息,胸闷胁满,面晦唇暗,肢端色泽不鲜,甚或青紫,可伴便干,失眠,男子性欲下降甚至阳痿,女子月经不调、量少甚或闭经,经血色暗或有血块,舌质暗或有瘀斑瘀点,舌苔薄,脉弦或涩。
脾虚不运证:肥胖臃肿,神疲乏力,身体困重,脘腹痞闷,或有四肢轻度浮肿,晨轻暮重,劳则尤甚,饮食如常或偏少,既往多有暴饮暴食史,小便不利,大便溏或便秘,舌质淡胖,边有齿印,苔薄白或白腻,脉濡细。
脾肾阳虚证:形体肥胖,易于疲劳,四肢不温,甚或四肢厥冷,喜食热饮,小便清长,舌淡胖,舌苔薄白,脉沉细。
表3:成人肥胖不同证型食药物质推荐
⑥安全减重,达到并保持健康体质:最后,大家要知道减重需要循序渐进,不能追求极速减重。合理的减重速度是每个月减重2-4kg,6个月内减重原体重的5%-10%左右。如果出现瓶颈,也不需要慌张焦虑,这是减重过程中正常的现象,只需要坚持下去,定能收获健康和好身材。
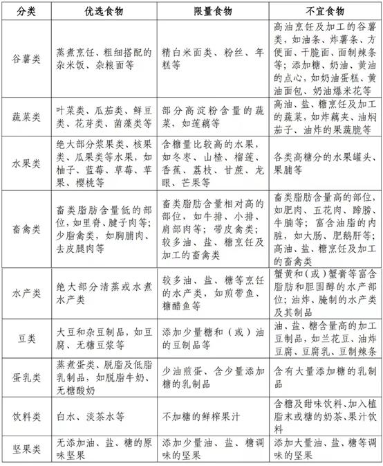
我们在减重过程中要如何选择食物呢?可以参考表4,优选低能量密度的食物,在饱腹的同时便能减少能量的摄入。
表4:各类食物选择举例
在《成人肥胖食养指南(2024年版)》中,还特别根据不同地区的饮食习惯,同时结合了中医药膳的减重方,推荐符合每个地区口味的饮食食谱。下面让我们来看看以上海为例的“华东地区”的夏季减肥食谱。如表5所示,总能量1600kcal的食谱适用于能量需求较高的人群,低能量需求(见表2)的人群可以在此基础上适度减量。
鸡蛋、豆浆、全麦刀切和水果的组合,既满足了早餐的基本需求,也符合大家的饮食习惯;午餐晚餐的白米和杂粮米比例接近1:1,提高了主食多样化;蛋白质来源主要来自红肉、虾、鱼,采用脂肪含量较少的荤菜搭配。
另外,此食谱搭配食药物质,例如枸杞可以治虚劳,生姜可以祛湿,花椒可以治积食,大家也可以参考自己的辩证分型进行增减食药物质。如有特殊情况和需求可咨询营养师,获得更个体化的指导。
表5:食谱举例
总体来说,减肥是一个长期的过程,需要吃和动结合。值得注意的是,并不是吃得越少减肥效果越好,饿出来的减肥更容易造成反弹,所以科学就餐,选择更适合减脂的食物,让减肥少一些痛苦,才能事半功倍。作者:新华医院临床营养科 王叶佳
审核:新华医院临床营养科 王岭玉、阮慧娟
请点击作者介绍

原标题:《“吃瘦”!你敢信?解锁最强“无痛减重”攻略,食养秘籍来啦!》
本文为澎湃号作者或机构在澎湃新闻上传并发布,仅代表该作者或机构观点,不代表澎湃新闻的观点或立场,澎湃新闻仅提供信息发布平台。申请澎湃号请用电脑访问http://renzheng.thepaper.cn。





- 报料热线: 021-962866
- 报料邮箱: news@thepaper.cn
互联网新闻信息服务许可证:31120170006
增值电信业务经营许可证:沪B2-2017116
© 2014-2026 上海东方报业有限公司




