- +1
800元一次的血液净化能延寿20年?看完才知道这么可怕
原创 腾讯医典
前几天,有朋友问典哥:血液净化是不是能让人变美?
(图片来源:soogif)我当时就震惊了!网上一查才发现,“血液净化美容法”在网红美女圈子里很火,号称能促进新陈代谢、调节免疫力、帮助身体排毒。
有人分享自己的“洗血经历”,第三步竟然是——注入!臭氧!
(图片来源:央视)有媒体暗访,拍摄的画面让人胆战心惊——
血液被这么晃来晃去,红细胞、白细胞啥的恐怕都活不下来了……还能有啥效果吗?但这家位于南京的美容机构却说,“血液净化美容法”可以清除油脂和血管垃圾,改善亚健康状态。
操作过程是:抽血——充氧——再注射到人体,这能让血液回归成鲜红色。
(图片来源:soogif)接下来,令人虎躯一震的画面出现——手术间就在该机构的输液室里!
还想要无菌环境?不存在!
真是个“三无治疗”啊!无医疗资质,二无无菌环境,三无规范操作。
(图片来源:网络)还有人远赴国外“净血”。
瞅瞅下面这位专程去日本净血的女士,花了九百多块洗血。
看着自己的血液变得鲜红,应该心中充满欣慰吧……
(图片来源:网络)宇宙美容强国韩国,自然也少不了这么“高科技”的疗法。
(图片来源:网络)更夸张的是,在某些机构的宣传中,血液净化竟然能延寿20年……

当然靠谱!这可是一个救命的疗法!
医学上的血液净化主要说的是“血液透析”,可能很多人知道,它主要用于尿毒症的治疗。
简单说,血液透析和血液滤过治疗是用一套机器发挥肝肾的排泄作用,去除血液中多余的水分、代谢产物和毒素,再将干净的血液输回体内,维持人的生存。
血液净化是一项非常专业的技术,必须获得卫生监管部门的审批,由专业医护人员开展。目前,国内没有任何非医疗机构获批开展此类项目。医学治疗都有适应症,不是人人都能随便用的。
只有这几类人才需要血液净化治疗[1-3]:

因为你相信你的血很脏!上过初中就知道,静脉血含有较多二氧化碳和代谢废物,颜色深一些;动脉血含氧量较高,所以颜色鲜红。
把你的血抽出来,再打进去点氧气,血红蛋白和氧结合了,能不鲜红诱人吗!
你去公园呼吸几口新鲜空气,也能达到相同的效果。
之所以你会被这种“疗法”欺骗,是因为你总觉得血管里有“垃圾”!
比如有人说,发生心梗、脑梗等疾病,是因为血管中存在垃圾。提前输液通一下血管,就能去除堵塞血管的垃圾。
还有人说,血液净化治疗能去除代谢废物,比如血脂、血糖、炎症因子,抗糖化、抗氧化、抗感染。
01事实上,血液真没你想的那么脏
血液中的每种成分都有独特的作用。
你认为要清除的血脂、血糖、炎症因子,都有用。
血脂(如胆固醇、甘油三酯)能构成细胞、储备热量。
血糖是身体能直接利用的能量。
炎症因子是对抗感染的“自保措施”。
这些物质保持在适当的水平,有助于人体正常运转。随意用干预手段将它们降得很低,反而可能造成严重后果。比如,严重低血糖可导致心慌手抖、头痛头晕,甚至昏迷。
02“给血管洗澡”不能预防心梗、脑梗导致心梗、脑梗的主要原因,是由胆固醇日积月累形成的、长在血管壁上的动脉粥样斑块。斑块的形成,主要与人体老化和血脂过高等有关。
某些机构宣称的“给血管洗澡”,对去除斑块显然不可行。
如果有技术可以轻易去除斑块,也可能会伤害血管。血管破裂后,可能会引发大出血,人也无法活下去了。
至于高脂血症,是指血脂中的成分(如胆固醇、甘油三酯等)异常升高。他汀类药物、贝特类药物、依折麦布等就能降血脂。
普通的高脂血症患者,采用生活方式控制+药物治疗,就足够将血脂降低至目标水平。
只有部分血脂异常升高、生活方式改善和药物治疗都没效果、心血管疾病风险极高的人,才可能需要脂蛋白血浆置换,也就是血液净化治疗[4]。

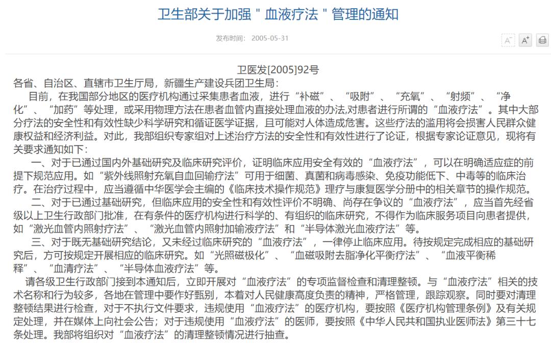
早在2005年,原卫生部就发布过关于加强“血液疗法”管理的通知。
简单总结一下:
(医典自制)一句话就是:普通人别再相信什么“血液净化治疗”了。
不仅没用还危害大大的!
(图片来源:soogif)各地卫生监管部门也在帮你打击骗子。
深圳南山区卫生监督所近期就查处了一家胆大包天的美容诊所。这家诊所搞了个“PRP净血美容”,据说是先抽你8毫升静脉血,经过高速离心机分离,提取2~3毫升的富含血小板血清(PRP),再加玻尿酸2.5毫升,再通过水光针打到脸上。
花费呢,只需每人800元一次。
(图片来源:深圳卫健委微信公众号)有多不靠谱,前面解释过了。咱就说卫监部门的结论:
该门诊部对顾客进行的PRP血清疗法不符合《卫生部关于加强“血液疗法”管理的通知》(卫医发【2005】92号)的规定,属于违法行为。
典哥特别想说一句:胆子真大!血抽出来再输回去,知道会发生什么吗?
1.血液引出体外,如果抗凝没做好,血液可能凝固,输回去可能造成血栓进入人体,引起肺栓塞、脑栓塞等严重后果。
2.如果操作不当,空气进入血管内,形成空气栓子,这可是能马上致死的!
3.无菌操作不规范,可能导致血液性传染病的传播,如乙肝、丙肝、艾滋病、梅毒等。
4.不正规的机构不具备危急情况的处理能力,万一出现过敏、溶血、破膜等血液净化治疗的紧急并发症,那就没有然后了……
小结
血液净化治疗不是普通人群的保健手段,更不能用来美容!
只有多种药物治疗无效、疾病非常严重或未来患病风险非常高的人群,才能在医生的建议下使用。
没有明确疾病的人,随意“给血管洗澡”有百害而无一利。
你身边有人要给自己的血管“洗澡”吗?快转发这篇文章给他吧!
审稿专家:龚艳君
北京大学第一医院心血管内科主任医师
参考文献
[1]郭伟, 陶小根, 菅向东. 血液净化在重症蜂蜇伤治疗中的应用. 中国工业医学杂志, 2018, 31(2): 98-101.
[2]丁鲲, 苏东东, 陈仁贵. 不同血液净化方式治疗高三酰甘油血症胰腺炎的临床疗效研究. 中国血液净化, 2018, 017(003): 145-150.
[3]方艺, 丁小强, 陈利明, 等. 二重滤过血浆置换治疗难治性高脂血症, 中国血液净化, 2003, 2(008): 424-426.
[4]中华医学会, 中华医学会杂志社, 中华医学会全科医学分会. 血脂异常基层诊疗指南(实践版·2019). 中华全科医学杂志, 2019, 18(5):417-421.
*腾讯医典内容团队出品
相关阅读
原标题:《800元一次的血液净化能延寿20年?看完才知道这么可怕》
本文为澎湃号作者或机构在澎湃新闻上传并发布,仅代表该作者或机构观点,不代表澎湃新闻的观点或立场,澎湃新闻仅提供信息发布平台。申请澎湃号请用电脑访问http://renzheng.thepaper.cn。





- 报料热线: 021-962866
- 报料邮箱: news@thepaper.cn
互联网新闻信息服务许可证:31120170006
增值电信业务经营许可证:沪B2-2017116
© 2014-2026 上海东方报业有限公司




