- +1
工信部:六大方向部署未来产业,聚焦人形机器人、脑机接口、量子科技等领域
7月5日,国务院新闻办公室举行“推动高质量发展”系列主题新闻发布会。工业和信息化部部长金壮龙表示,下一步,工信部将围绕未来制造、未来信息、未来材料、未来能源、未来空间、未来健康等六大方向,特别聚焦人形机器人、脑机接口、元宇宙、下一代互联网、6G、量子科技、原子级制造、深海空天开发等领域,实施一批科研攻关项目,突破一批关键核心技术,形成一批标志性产品,取得一批标志性成果,建设一批企业孵化器。
“这几年随着新一轮科技革命和产业变革的深入发展,人工智能、人形机器人等领域新赛道不断涌现,各国都在进行前瞻性谋划和布局,我国也在积极探索。人工智能为经济社会发展注入了新动能,正在深刻改变人们的生产生活方式。”金壮龙表示,工信部将抓住科技革命和产业变革的有利时机,大力推进科技创新和产业创新深度融合,聚焦绿色、智能、融合,鼓励支持企业率先布局、持续投入,构筑未来发展的新优势,做好科技创新和产业创新深度融合。
工业和信息化部部长金壮龙金壮龙称,人工智能为经济社会发展注入了新动能,正在深刻改变人们的生产生活方式。从工业和信息化系统来说,要抓住科技革命和产业变革的有利时机,大力推进科技创新和产业创新深度融合,聚焦绿色、智能、融合,鼓励支持企业率先布局、持续投入,构筑未来发展的新优势,做好科技创新和产业创新深度融合这篇大文章。
据介绍,我国战略性新兴产业占GDP比重约13%,成长空间和潜力巨大。对5G、新能源汽车、光伏、锂电池等优势产业要加快强链延链补链,进一步增强技术优势,扩大市场规模,提升全产业链竞争力。对新材料、人工智能、智能网联新能源汽车、新型储能、氢能、生物制造、商业航天、低空经济等新兴产业,要继续用好国内大市场和丰富应用场景,系统推进技术创新、规模化发展和产业生态建设,培育一批生态主导力强的领军企业,形成更多能够引领产业升级的新兴支柱产业。
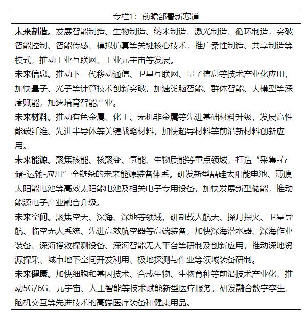
同时,还要超前布局未来产业。今年1月,工信部会同教育、科技等部门联合印发了推动未来产业创新发展的实施意见,聚焦六个未来——未来制造、未来信息、未来材料、未来能源、未来空间、未来健康等六大方向,对未来产业发展作出前瞻性部署。
(资料图)下一步,工信部将围绕这六个方向,特别聚焦人形机器人、脑机接口、元宇宙、下一代互联网、6G、量子科技、原子级制造、深海空天开发等领域,实施一批科研攻关项目,突破一批关键核心技术,形成一批标志性产品,取得一批标志性成果,建设一批企业孵化器。支持有条件的地区先行先试,开发典型应用场景,探索建设未来产业先导区,培育更多高新技术企业、独角兽企业和专精特新中小企业。
(资料图)链接:关于人形机器人
工信部认为,人形机器人集成人工智能、高端制造、新材料等先进技术,有望成为继计算机、智能手机、新能源汽车后的颠覆性产品,发展潜力大、应用前景广,是未来产业的新赛道。我国人形机器人产业前期已有一定基础,但在关键基础部件、操作系统、整机产品、领军企业和产业生态等方面仍存在短板弱项,需要加强政策引导,集聚资源推动关键技术创新,培育形成新质生产力。2023年11月2日,工信部印发《人形机器人创新发展指导意见》,清晰画出人形机器人战略路线图。
《指导意见》按照谋划三年、展望五年的时间安排做了战略部署。
到2025年,人形机器人创新体系初步建立,“大脑、小脑、肢体”等一批关键技术取得突破,确保核心部组件安全有效供给。整机产品达到国际先进水平,并实现批量生产,在特种、制造、民生服务等场景得到示范应用,探索形成有效的治理机制和手段。培育2-3家有全球影响力的生态型企业和一批专精特新中小企业,打造2-3个产业发展集聚区,孕育开拓一批新业务、新模式、新业态。
到2027年,人形机器人技术创新能力显著提升,形成安全可靠的产业链供应链体系,构建具有国际竞争力的产业生态,综合实力达到世界先进水平。产业加速实现规模化发展,应用场景更加丰富,相关产品深度融入实体经济,成为重要的经济增长新引擎。(综合)
关注我们了解更多资讯
《中国科技信息》杂志社
主管单位:中国科学技术协会
主办单位:中国科技新闻学会
在线投稿平台:www.cnkjxx.com
投稿电话:010-68003059
新媒体内容合作联系微信:cnkjxx1989
杂志收录情况:《中国知网》《中国期刊核心期刊(遴选)数据库》《中国学术期刊综合评价数据库(CAJCED)统计源期刊》《中国期刊全文数据库(CJFD)》《中国科协、中国图书馆学会(解读科学发展观推荐书目)》
继续滑动看下一个轻触阅读原文
中国科技信息向上滑动看下一个原标题:《工信部:六大方向部署未来产业,聚焦人形机器人、脑机接口、量子科技等领域》
本文为澎湃号作者或机构在澎湃新闻上传并发布,仅代表该作者或机构观点,不代表澎湃新闻的观点或立场,澎湃新闻仅提供信息发布平台。申请澎湃号请用电脑访问http://renzheng.thepaper.cn。





- 报料热线: 021-962866
- 报料邮箱: news@thepaper.cn
互联网新闻信息服务许可证:31120170006
增值电信业务经营许可证:沪B2-2017116
© 2014-2026 上海东方报业有限公司




