- +1
新公司法涉分公司、子公司、母公司规定梳理
2024-07-08 12:37
来源:澎湃新闻·澎湃号·政务
字号
以下文章来源于走近民法典 ,作者孙政 杨磊 冯浩
走近民法典.聚焦民商事法律实务,分享民商法前沿讯息,专注民商事干货创作
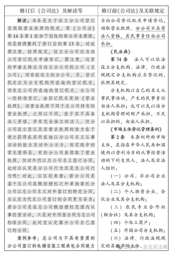
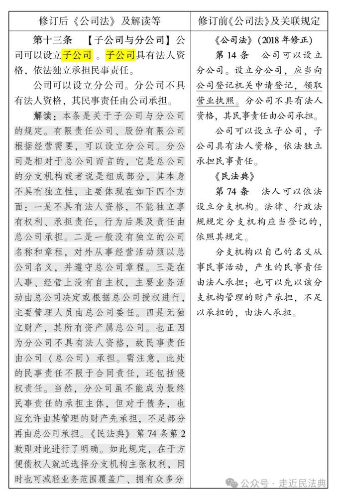
有限责任公司和股份有限公司根据生产经营的需要,可设立分公司。分公司是相对于总公司(或本公司)而言的,属于总公司的分支机构,也可以说是总公司的一个组成部分。分公司没有独立的财产,其财产属本公司所有;分公司不独立享受权利和承担义务;分公司经营所得归属于本公司,其债务和其他责任也归属于本公司。虽然分公司可在本公司授权范围内以自己名义进行业务活动,也可代表本公司进行诉讼,但行为和诉讼效力及于本公司。简言之,无论是在法律上还是经济上,分公司都不具有独立性,不具有独立法人资格,其民事责任由总公司承担。有限责任公司根据生产经营的需要可以设立子公司。子公司是相对于母公司而言的,它是独立于向它投资的母公司而存在的主体。子公司在经济上受母公司的支配与控制,但在法律上是具有独立的法人资格,其独立性主要表现为:拥有独立的公司名称和公司章程、独立的组织机构、独立的财产且自负盈亏、独立核算;能以自己的名义进行各类民事活动;能独立承担公司行为所带来的后果和责任。
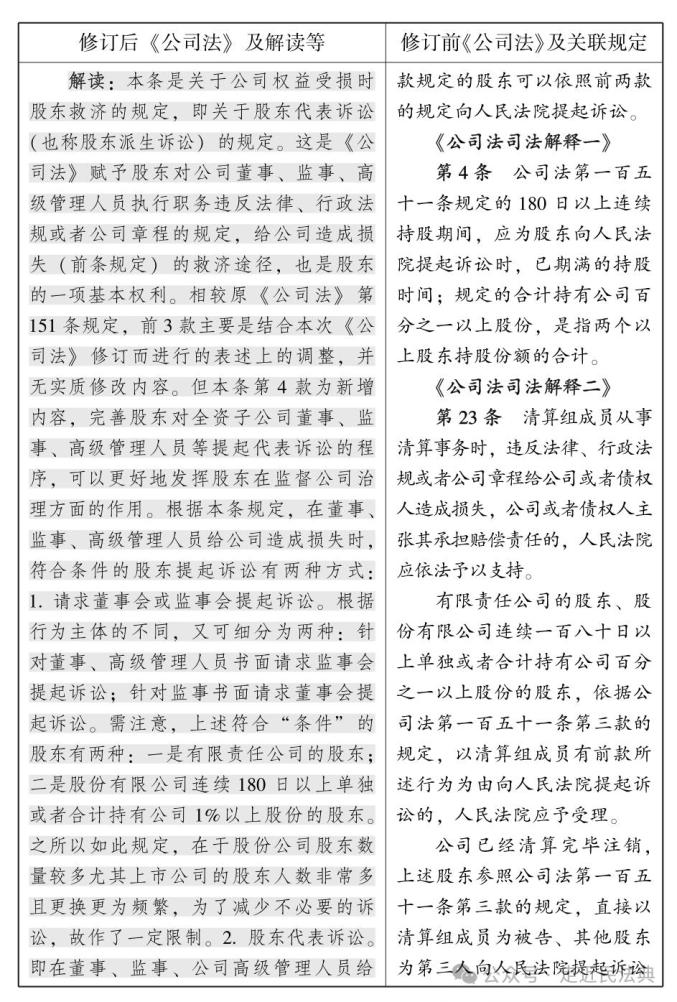
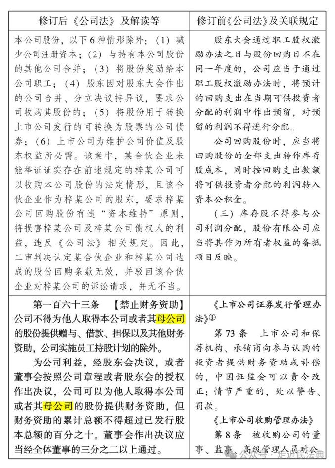
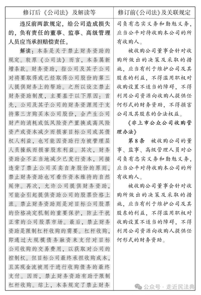
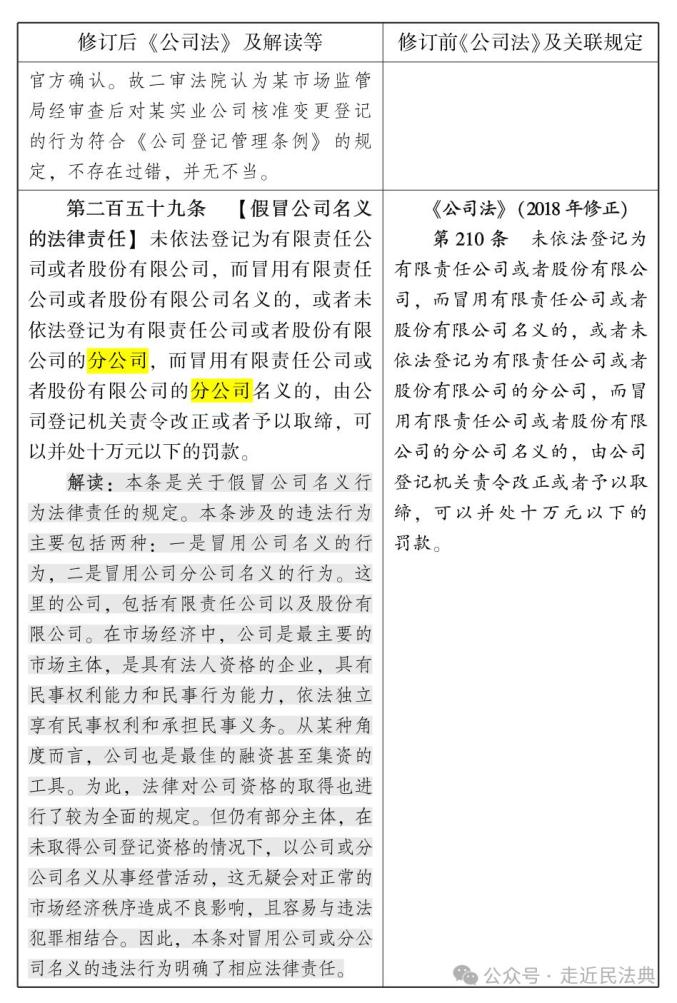
对公司法言,涉及分公司、子公司等的规定往往指向权利义务主体、责任主体问题,属较为重要的内容。2024年7月1日,修订后的《公司法》开始施行。此次修订后的公司法共5处涉分公司、8处涉子公司、2处涉母公司(已标黄处理),公司法语境下并无总公司的表述。现将上述规定分类梳理汇总如下(左栏为修订后的新公司法条文,右栏为原公司法条文及关联规定,下面为要点解读。点击图片可放大,浏览更清晰。因节选篇幅原因,条文所附案例及部分关联规定并未一并纳入):
一、新公司法涉“分公司”条款




二、新公司法涉“子公司”条款












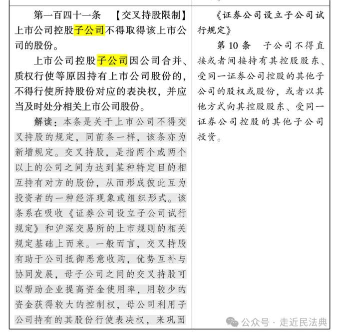
三、新公司法涉“母公司”条款

注:本文节选自《新公司法条文对照与重点解读》,中国法制出版社2024年1月版。原标题:《新公司法涉分公司、子公司、母公司规定梳理》
特别声明
本文为澎湃号作者或机构在澎湃新闻上传并发布,仅代表该作者或机构观点,不代表澎湃新闻的观点或立场,澎湃新闻仅提供信息发布平台。申请澎湃号请用电脑访问http://renzheng.thepaper.cn。
+1
收藏
我要举报





查看更多
澎湃矩阵
新闻报料
- 报料热线: 021-962866
- 报料邮箱: news@thepaper.cn
互联网新闻信息服务许可证:31120170006
增值电信业务经营许可证:沪B2-2017116
© 2014-2026 上海东方报业有限公司
反馈




