- +1
无人驾驶来了!济南、青岛最新发布!这些道路将先放开……
7月8日,济南市工业和信息化局发布《关于拟开放智能网联汽车测试道路的公示》,记者梳理发现,该公示透露出两个关键词,“智能网联”与“中巴车自动驾驶”,测试道路的申请单位则是济南公交集团和一家无人驾驶企业。
记者从多方了解到,济南或将部署无人驾驶公交车,并在相应路段运营。
《公示》指出,济南公共交通集团有限公司、广州文远知行科技有限公司联合申请开放部分城区道路作为智能网联汽车测试道路(中巴车自动驾驶测试及示范应用)。申请路段有三个,涉及华山湖,中央商务区及汉峪金谷。其中,环华山湖测试道路起点华阳宫站,结束华阳宫站,全长约9.3公里;中央商务区测试道路起点国际金融停车场,结束国际金融停车场,全长约2.9公里;汉峪金谷测试道路,起点华悦路凤飞路,结束华悦路凤飞路,全长约1.5公里。
经专家评审、实地勘察等工作程序,济南市智能网联汽车道路测试与示范应用联席会议拟开放以上路段为智能网联汽车测试道路(中巴车自动驾驶测试及示范应用)。
智能网联汽车是指车联网与智能车的有机联合,最终可替代人来操作的新一代汽车,也就是市民常提到的无人驾驶车辆。
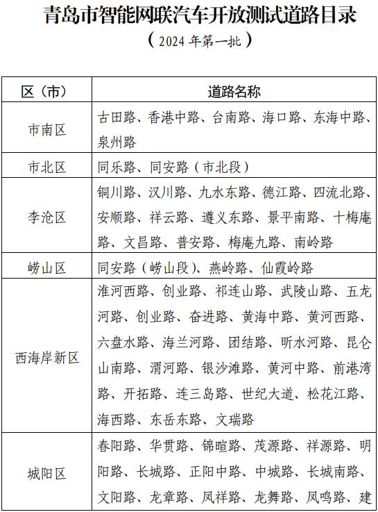
据媒体报道,近日,《青岛市智能网联汽车开放测试道路目录(2024年第一批)》正式发布,开放测试道路涉及市南区、市北区等八个区(市)共121条道路,其中部分道路仅开放特定路段。
关于公布青岛市智能网联汽车开放测试道路目录
(2024年第一批)的通知
各有关单位:
经道路测试主体申报、市智能网联汽车道路测试与示范应用联席工作小组研究,现将青岛市智能网联汽车开放测试道路目录(2024年第一批)公布如下:
一、开放测试道路目录。涉及市南区、市北区等八个区(市),共121条道路,具体见附件。其中部分道路仅开放特定路段,具体范围以市智能网联汽车道路测试与示范应用联席工作小组批复为准。
二、有关说明。本批次开放的智能网联汽车测试道路用于智能网联汽车(包括低速无人驾驶车辆)道路测试及示范应用(包括商业示范),符合《青岛市智能网联汽车道路测试与示范应用管理实施细则(试行)》和《青岛市低速无人驾驶车辆道路测试与商业示范管理实施细则(试行)》要求的相关主体可根据需求从本目录中选取合适道路,向市智能网联汽车道路测试与示范应用联席工作小组申请开展相关活动,进行相关活动的智能网联车辆应当取得临时行驶车号牌或车辆编码,并在指定的道路进行测试。
三、测试时间。测试主体开展相关活动时应避开不适合测试时段,对于违反规定的测试主体由公安交管部门依法进行处罚。
青岛市智能网联汽车
道路测试与示范应用联席工作小组
2024年7月4日
附件:

相关报道:五部门公布智能网联汽车“车路云一体化”应用试点城市名单
7月3日,据工业和信息化部网站消息,工业和信息化部、公安部、自然资源部、住房和城乡建设部、交通运输部发布通知称,按照《工业和信息化部 公安部 自然资源部 住房和城乡建设部 交通运输部关于开展智能网联汽车“车路云一体化”应用试点工作的通知》(工信部联通装〔2023〕268号)安排,在自愿申报、组织评估基础上,确定了20个城市(联合体)为智能网联汽车“车路云一体化”应用试点城市。
各试点城市要及时完善试点工作方案,正式报工业和信息化部、公安部、自然资源部、住房和城乡建设部、交通运输部备案。按照试点工作方案扎实推进建设任务,建立完善协调工作机制,落实资金等保障措施,确保试点工作取得实效,加快形成可复制可推广的经验。
具体来看,智能网联汽车“车路云一体化”应用试点将充分发挥前期测试区、车联网先导区、“双智”试点等试点工作的建设基础,推动智能网联汽车“车路云一体化”技术落地与规模应用。一是进一步扩大试点范围,通过统一的架构设计,推动城市级建设、城市群“连片”基础设施建设,打破“碎片化、烟囱式”的“单点”部署,实现更大规模、更广范围的应用实践。二是强调车、路、云、网、图、安全等各环节统筹协调发展,突出“网联赋能”加持作用,从场景上覆盖协同预警、协同驾驶辅助、协同自动驾驶等不同等级的网联化功能应用。三是进一步明确组织机制,建立地方领导牵头、相关部门参与的应用试点协同工作机制,明确“车路云一体化”试点的建设运营主体,探索基础设施投资、建设和运营等商业模式。
各地省级主管部门要加大对试点城市的政策支持力度,加强试点工作的跟踪问效,及时总结工作进展、经验做法和典型案例,每年3月底前报工业和信息化部、公安部、自然资源部、住房和城乡建设部、交通运输部。
*点亮【在看】,扩散关注!你期待无人驾驶吗?大家可以评论区聊聊~
来源:齐鲁晚报(qiluwanbaoqlwb),综合自记者 于泊升 济南报道、青岛交通、中华人民共和国工信部网站
原标题:《无人驾驶来了!济南、青岛最新发布!这些道路将先放开……》
本文为澎湃号作者或机构在澎湃新闻上传并发布,仅代表该作者或机构观点,不代表澎湃新闻的观点或立场,澎湃新闻仅提供信息发布平台。申请澎湃号请用电脑访问http://renzheng.thepaper.cn。





- 报料热线: 021-962866
- 报料邮箱: news@thepaper.cn
互联网新闻信息服务许可证:31120170006
增值电信业务经营许可证:沪B2-2017116
© 2014-2026 上海东方报业有限公司




