- +1
Nature子刊:刘帅/顾臻/平渊团队设计三组分LNP,实现器官靶向的mRNA积累和翻译
原创 生物世界 生物世界
撰文丨王聪
编辑丨王多鱼
题图丨Pixabay
mRNA疗法在治疗多种蛋白质相关疾病方面已展现出巨大潜力,其潜在应用与靶向给药技术的进步密切相关。真正的靶向需要在特定器官中同时发生mRNA的积累和翻译,以实现治疗功能并将副作用降至最低.
然而,现有的mRNA递送载体在减少器官外积累方面仍然极具挑战性。当前的器官特异性递送系统仅能实现靶向mRNA表达,而不能充分解决在肝脏中持续积累的问题。积累和翻译之间的不同步对精准mRNA药物的临床转化构成了重大障碍,促使我们对当前递送技术进行反思和重新设计。
脂质纳米颗粒(LNP)是目前临床上最先进的mRNA递送系统,但其功效主要局限于全身性肝细胞靶向和肌肉内疫苗给药。为了充分发挥mRNA疗法在各种疾病中的潜力,还需要实现真正的器官靶向递送。之前开发的器官靶向性LNP及吸入式LNP,在肝外mRNA翻译方面取得了突破,但纳米颗粒在肝脏中的积累让然存在,这促使对现有的LNP系统的真正靶向能力进行重新评估。
近日,浙江大学药学院刘帅研究员、顾臻教授、平渊教授等在 Nature 子刊 Nature Communications 期刊发表了题为:Reformulating lipid nanoparticles for organ-targeted mRNA accumulation and translation 的研究论文。
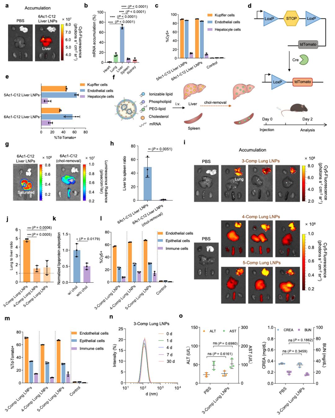
该研究设计了一种基于可降解核心的可电离阳离子脂质库,随后优化了LNP组分。不同于当前的LNP范式,该研究发现,胆固醇和磷脂对于LNP的功能并非不可或缺。具体而言,去除胆固醇解决了防止LNP在肝组织中积累这一长期存在的挑战。
通过调节和简化内在的LNP组分,该研究开发的三组分LNP(nAcx-Cm脂质、永久阳离子脂质、PEG化脂质),在肺和肝脏中分别实现了mRNA的同时积累和翻译。这种靶向策略适用于现有的LNP系统,有望推动针对各种疾病的精准mRNA疗法的开发。
当前使用的脂质纳米颗粒(LNP)通常由四个成分组成:可电离脂质、磷脂、胆固醇和聚乙二醇脂质(PEG-脂质),而这种固定的理念在很大程度上导致了相似的物理化学性质以及全身给药后不可避免的肝脏趋向性。值得注意的是,已有研究表明,LNP中胆固醇的存在有助于脂蛋白包被的形成,从而增强与肝细胞的相互作用。此外,磷脂有助于制剂的结构稳定性和内体逃逸过程。突破当前的LNP范式,研究团队发现,胆固醇和磷脂对于LNP的功能并非必不可少。基于这些考虑,使用双组分和不同的化学结构重新配制LNP为真正的靶向递送提供了一条有希望的途径,有望在目标器官中同时实现mRNA的积累和翻译。
在这项新研究中,研究团队通过脂质化学结构和成分调整重新设计了脂质纳米颗粒(LNP),分别实现了mRNA在肺和肝脏中的同步积累和翻译。
与源自胺核的常规阳离子脂质不同,研究团队设计了一个具有可生物降解酯核(nAcx - Cm)的可电离阳离子脂质库。具有典型组成的nAcx-Cm LNP介导了肝脏特异性的mRNA积累和翻译。与之前主要靶向肝细胞的LNP不同,nAcx-Cm LNP主要介导肝内皮细胞亚群中的mRNA积累和表达,解决了具有挑战性的细胞类型选择性问题,并扩大了其疾病适用范围。
研究团队进一步发现,LNP的一些固有成分,例如胆固醇和磷脂,对于递送并非不可或缺,反而会导致不可避免的肝脏积累。令人鼓舞的是,nAcx-Cm脂质与永久性阳离子脂质和聚乙二醇化脂质协同作用,用于同时在肺部(主要在内皮细胞和上皮细胞中)进行mRNA积累和翻译。
这种三组分的LNP在肺部传递的功效和真正的靶向性方面均优于含胆固醇的四组分或五组分LNP同类产品,同时保持了显著的稳定性。此外,这种靶向肺部的配方策略对其他现有的阳离子脂质和LNP具有通用性。
总的来说,该研究提出的LNP设计方法学具有显著的临床潜力,为未来的器官靶向递送建立了标准。论文链接:
https://www.nature.com/articles/s41467-024-50093-7
本文为澎湃号作者或机构在澎湃新闻上传并发布,仅代表该作者或机构观点,不代表澎湃新闻的观点或立场,澎湃新闻仅提供信息发布平台。申请澎湃号请用电脑访问http://renzheng.thepaper.cn。





- 报料热线: 021-962866
- 报料邮箱: news@thepaper.cn
互联网新闻信息服务许可证:31120170006
增值电信业务经营许可证:沪B2-2017116
© 2014-2026 上海东方报业有限公司




