- +1
嗨,海口 | 7686个学位!海口77所公办幼儿园完成摇号
小伙伴们早上好~
这里是海口发布早安版块
《嗨,海口 Morning》
今天是2024年7月19日(农历六月十四),星期五。
今天的天气:多云有雷阵雨,气温26-33℃。

01海南省老年医疗中心(一期)项目北楼封顶
近日,随着北楼栋屋面板最后一方混凝土浇筑完成,海南省老年医疗中心(一期)项目北楼栋顺利实现封顶。该项目位于琼山区高登东街新桥路15号海南省老年病医院院内西南侧,项目总建筑面积7.05万平方米,建设内容包括门诊医技住院楼、发热门诊楼等,可容纳日门诊量达1500人次。
02
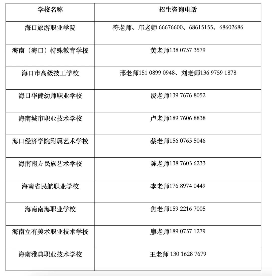
海口11所职业教育学校共计划招生8339人
据海口市教育局消息,今年海口市11所职业教育学校共计划招收8339人,其中普通计划6759人,五年一贯制高等职业教育贯通培养项目、中高职“3+2”分段贯通培养项目计划1580人。其中,“海口市中职学校招生入学服务系统”已于7月15日上线,正式接受普通计划网上申请。另外,五年一贯制、中高职“3+2”分段贯通培养项目的招生计划统一在海南省中招录取系统录取,考生需在规定时间填报第三批次志愿。
海口市职业教育学校招生咨询电话
037686个学前教育公办学位!海口77所公办幼儿园完成摇号
7月18日,随着海口市秀英区公办幼儿园完成秋季招生摇号工作,2024年海口市公办幼儿园秋季招生摇号工作全部完成。全市77所公办幼儿园共摇出7686个学前教育公办学位,其中秀英区1974个、龙华区2541个、琼山区1022个、美兰区2149个,结果可在幼儿园服务平台、幼儿园网站(微信公众号)、公示栏等处查看。据了解,今年海口市属公办幼儿园不再单独组织摇号,而是以属地管理原则参与区属公办幼儿园的摇号。
04
海南3人入选2024年大国工匠培育对象名单
全国总工会近日公布2024年大国工匠培育对象名单,海南3人入选,分别是中海石油(中国)有限公司海南分公司气田总监李治,海洋石油富岛有限公司装置保运部检修三班班长李保林,海南核电有限公司科技创新处成果转化科副科长、高级技师张成亮。
05
海南高招两类专项计划投档分数线划定
近日,海南省考试局发布消息,2024年海南省普通高校招生录取国家专项计划平行志愿院校专业组投档分数线划定。当天,省考试局还划定了2024年海南省普通高校招生录取地方专项计划平行志愿院校专业组投档分数线。其中,海南大学最低投档线为593分,海南师范大学最低投档线为578分,海南医科大学最低投档线为574分。
(上下滑动查看更多内容)
一、2024年海南省普通高校招生录取国家专项计划平行志愿院校专业组投档分数线
二、2024年海南省普通高校招生录取地方专项计划平行志愿院校专业组投档分数线
06海南高速公路服务区已安装充电桩234台
小布从省交通运输厅获悉,为让广大旅客充分享受到绿色环保的出行体验,提升高速公路服务区服务质量,今年以来,省公路管理局持续加强对我省高速公路各服务区经营单位的指导力度,进一步完善高速公路服务区停车休息环境和设施配备,尤其是高速公路服务区新能源车辆充电设施的建设和升级改造工作。截至目前,我省高速公路服务区累计安装有充电桩234台、充电枪420支。
07
泰国延长中国公民免签入境单次停留期至60日
根据泰国政府发布的公告,从7月15日起,泰国延长包括中国(包含港澳台)在内的93个国家和地区的游客、商务人士和短期工作者免签入境停留时间,单次停留不超过60日。此前为30日。

来源:海口发布综合中国旅游报、海南日报客户端、海口日报封面图来源:“发现海口之美”风光摄影大展展出图片《云洞红霞》,拍摄者:吴健华
原标题:《嗨,海口 | 7686个学位!海口77所公办幼儿园完成摇号》
本文为澎湃号作者或机构在澎湃新闻上传并发布,仅代表该作者或机构观点,不代表澎湃新闻的观点或立场,澎湃新闻仅提供信息发布平台。申请澎湃号请用电脑访问http://renzheng.thepaper.cn。





- 报料热线: 021-962866
- 报料邮箱: news@thepaper.cn
互联网新闻信息服务许可证:31120170006
增值电信业务经营许可证:沪B2-2017116
© 2014-2026 上海东方报业有限公司




