- +1
理论研究 | 生态资本化导向下乡村空间生产模式探索
原创 何莲徐煜辉张程亮 中国城市规划
导读
生态资本化是实现乡村产业兴旺和践行“两山”理论的重要路径,乡村作为新的消费空间需要以生态资源的价值实现为内在动力保障经济增值循环。生态资本化过程会改变原有的空间生产秩序,有利于乡村空间的绿色低碳转型。本文援用列斐伏尔的空间生产理论,梳理了生态资本演化过程在乡村中的空间生产表现并提出理想的空间生产模式,以重庆潼南区梨树村为实例研究,分析出其生态资源价值化的空间生产困境源于物质空间中生态资源保护和利用不足、制度空间中生产制度与主体缺位、社会空间中乡村形象感知与认同困境,进而从梨树村空间生态资源的整全化系统开发、价值实现的运营和管理机制构建、产业生态化转型与空间意象营造三个维度探讨盘活梨树村空间生态资源和促进其空间绿色转型的发展路径。
本文字数:7859字
阅读时间:23分钟
作者何莲,重庆大学建筑城规学院
徐煜辉,重庆大学建筑城规学院/重庆大学建筑规划设计研究总院有限公司
张程亮,重庆市规划设计研究院
关键词
生态资本化;生态资源价值实现;空间生产;潼南区梨树村
01
标题
乡村地区是承载我国生态空间和生态资源要素的重要场域,其空间生态资源是进行农业生产与构建乡村经济体系的物质基础。我国经历了快速城镇化阶段,乡村在这一过程中长时间作为城市发展的牺牲者,面临着环境污染、原乡景境破环、生态资源存量减少等问题,城乡关系日益僵化、乡村出现衰败和异化现象。十九大报告中首次提出乡村振兴战略,其中产业振兴是乡村振兴重中之重[1],而产业兴旺的关键是活化农村因在工业化时代不被定价而长期沉淀的生态资源[2]。
随着人们对物质需求向精神需求、生态需求的转变,乡村凭借其生态优势成为新的消费空间。近年来,在“两山”和“两化”思想的指导下,生态资源价值化实现和生态资本市场建设成为乡村发展的主攻方向。然而当前国内对于生态资源的利用往往倾向于土地、劳动力和资本等“平面要素”和“平面资源”的开发,空间生态资源的价值化没有真正显现,这就需要更加看重空间资源的整全化综合系统开发的生态化新发展[3]。列斐伏尔的空间生产理论指出空间生产的过程是人们利用各种生产要素对空间开发、规划、使用和改造的过程[4],倡导挖掘空间的商品属性,将空间中的生产转向空间本身的生产。乡村生态资本化冲击了其原有的物质形态、功能形式及社会结构,促进了空间的再生产,但现有研究大多集中于生态资源价值实现的演化机制和发展路径,注重生态效益向经济效益的转化,忽视了其带来的空间效益。为此,本文借助空间生产理论,探讨乡村生态资本化过程中的空间表现并构建理想的空间生产模式,将重庆潼南区梨树村作为案例研究,以期寻求活化乡村空间生态资源和助力其空间转型的路径,推动乡村经济的可持续发展。
02
生态资本化与空间生产的互动性
生态资本是所有能创造效益的自然资源、人造资源以及生态服务系统,具有生态服务价值或者生产支持功能的生态环境质量要素的存量、结构和趋势[5]。生态资本化的过程遵循“生态资源—生态资产—生态资本—生态产品”的逻辑顺序,完成了“存在价值—使用价值—生产价值—交换价值”的价值转化路径[6](图1)。
图1 生态资本的价值实现路径图片来源:作者根据相关资料整理自绘
列斐伏尔在其所著的《空间的生产》一书中提出“(社会的)空间是(社会的)产物”的核心论述,并构建了经典的空间三元辩证理论:空间的实践、空间的表征和表征的空间[7]。其中,空间的实践体现在人类日常生活中的生产和再生产活动,是可被感知的物质空间;空间的表征是由科学家、规划师及政府官员等群体通过话语、文本等要素表达的世界,是构想的制度空间;表征的空间强调使用者在空间中的直接经历和体验,是生活性的社会空间。
在列斐伏尔看来,空间生产实质是资本主导的社会空间积累过程,一方面,空间生产呈现出为资本増殖服务的目的和趋势,另一方面,资本不断依靠空间生产获得增殖[8]。因此,乡村生态资本化的过程就是利用生态资源要素实现价值增值的过程,即空间生产过程。农业现代化建设下,乡村地区的功能结构向复合化方向发展,其空间生态资源的利用方式也更加多元化,我国的农村经历了以一产化农业生产活动为中心、以工业化获取土地“地表”的级差地租、以自然人文空间带来消费效用和经济价值三个阶段的空间资源开发演变过程[9]。乡村空间生态资源为资本增值提供生产基础和承载空间,生态资源在资本化过程中通过重组乡村生产要素和空间布局推动空间生产水平的提升,促进乡村空间重构。
03
生态资本化导向下的乡村空间生产模式构建
3.1生态资本化过程中的乡村空间生产表现
(1)生态资源—生态资产
生态资产化是具有生产效益的、稀缺性的生态资源在有明确的产权主体后成为具有潜在市场价值或交换价值的生态资产的过程[10]。乡村生态资产化过程中,首先政府和村集体通过相关政策的落实界定各种生态资源的产权属性,充分挖掘绿水青山中蕴含的使用价值,识别能用于生产的空间生态资源,通过技术测量和评估手段开展生态价值评估和资产定价,并构建产权交易市场通过政府收储或出租、转让等市场化方式盘活生态资产。生态资源—生态资产的空间生产过程中,在物质空间上,破碎或闲置的生态资源得以整合起来形成规模化的生态资产进行统筹规划;在制度空间上,集体产权、自然资源资产产权制度改革和农村土地征收、集体经营性建设用地入市制度等土地改革制度进一步落实;在社会空间上,资源确权和规模化管理有利于提升生产效率、维护农民权益和化解产权纠纷、促进农业生产方式多样化(表1)。
表1 “生态资源—生态资产”阶段的空间生产表现
资料来源:作者自绘
(2)生态资产—生态资本资本是能够实现增值并且转化为经济效益的资产,生态资产通过投入各项生产要素、先进的科学技术等进行资产的投资,让资产转化为生态资本[11]。在此过程中,为了改善生态功能结构、提高生态资源的数量和质量,投资主体会对土壤、森林、淡水等在内的生物多样性和生态系统存量作为固定资产来投资进行一系列有目的、有计划的生态环境改善活动[12],并利用技术实现生态资产的形态变换,通过生态产品或服务实现价值增值。生态资产—生态资本的空间生产过程中,在物质空间上,政府通过资金支持结合社会资本投入,对乡村地域进行生态修复和整体风貌改善,以此优化投资环境;在制度空间上,政府通过制定生态环境质量指标、引进高新生态技术等相关政策引导生态资源投资行为,并建立健全生态市场、寻求多元融资模式保障资产资本化;在社会空间上,现代化的农业种植模式广泛推进,技术的运用促进了产业升级并带来了工作机会,促使村民职业、经济收入和乡村生产方式改变(表2)。
表2 “生态资产—生态资本”阶段的空间生产表现
资料来源:作者自绘
(3)生态资本—市场交易生态资本—市场交易的过程需要借助多种运营方式通过生态产品或服务在市场中的价值交易实现,即通过生态资本价值的货币化实现资产保值和增值[13]。获取经济利润后,其部分收益将用于第二轮生态投资,以修补生态损耗和保障进一步货币化,实现生态建设的良性循环。生态资本—市场交易的空间生产过程中,在物质空间上,企业入驻、资本下乡、旅游业的发展等促进了乡村生产性和消费性空间的增加,同时伴随着第二轮生态投资,乡村人居环境不断优化,人文景观与自然景观相结合,空间功能更加复合化;在制度空间上,村集体合作社、管理委员会、监督委员会等治理平台成立以及政府价格机制、市场交易机制建立;在社会空间上,随着生态文明理念深入,乡村消费方式和生产方式向着也生态化和低碳化方向发展,乡村地域从封闭走向开放,政府、企业、村民、游客等多元主体的复杂社会关系形成,城乡融合进程加快(表3)。
表3 “生态资本—市场交易”阶段的空间生产表现
资料来源:作者自绘
3.2生态资本化导向下的乡村空间生产模式在上述空间生产的表现逻辑中,可以看出以生态资本增值循环为动力的空间生产,是由“政府-企业-村民-游客”构成的生产主体通过生态资产生产行为作用于乡村空间,强调以生态资源的整全化系统开发实现空间生产的集约高效,以空间制度组织化保障空间运行规范有序,以人地关系和谐为目标实现生产效益良性循环的空间生产模式(图2)。
图2 生态资本化导向下的乡村空间生产模式图片来源:作者自绘
04
梨树村的空间生产转型探索
4.1梨树村的空间生产结果
梨树村位于重庆市潼南区桂林街道,距主城区12km,全村辖区面积5.78平方公里,毗邻金福新区生态宜居新城,背靠6000亩九龙山城市森林公园,拥有1413万立方大石桥水库核心水域,山峦层叠,湖水相映,生态资源禀赋优越[14](图3)。从空间生产角度来看,梨树村作为空间生产的对象和结果,提供空间生态资源,并在自然、社会、经济等影响要素特性下进行着村落空间结构的转型与重构。
图3 梨树村区位分析图片来源:作者自绘
4.1.1空间的实践:空间生长与景观再造
作为典型的山地型乡村,梨树村聚落形态在生长过程中体现出“依山就势”的环境自适应生态智慧,形成了大分散、小聚居的分散式乡村聚落形态。村内土地肥沃属中性,适宜农作物生长,属于典型的川中丘陵地区农业型乡村,目前农业产业已初具规模,形成了花椒、经果、中药材种植、家禽养殖为主导的产业结构。
随着新农村建设与乡村旅游兴起,人工景观系统的介入使梨树村曾经原生性“山—水—林—田—屋”的自然景观风貌发生改变。在内生需求推动下,村民为追求更加舒适的居住环境选择修缮旧房或就近选址建新房,但新建筑往往简单模仿西方风格,失去了传统乡村田园牧歌式的意境。在外生需求推动下,为满足城市居民的生态旅游需求,政府通过道路、景观小品等基础设施的建设以提升村域环境质量形成观赏型空间,村民投资经营农家乐形成消费型空间(图4)。


图4 梨树村现状空间环境图片来源:现场拍摄
4.1.2空间的表征:政策扶持与规划构想
梨树村曾是全区50个国家级贫困村之一,为了完成脱贫攻坚的政治任务,梨树村在村两委和驻村工作队的带领下进行了一系列乡村整治建设工作:开展示范院落整治建设等活动提升乡村人居环境、谋划“世纪田园”等村集体经济发展试点项目带动村民脱贫增收、规划依托大石桥水库核心水域发展康养旅游产业等,终于在2019年取得关键性胜利。
2019年梨树村被纳入市规划和自然资源局全市5个点上探索助推乡村振兴试点村之一,通过指导编制“多规合一”实用性村庄规划、优化空间布局、推进农村资源要素入市交易等等助推乡村振兴。2020年7月,梨树村被潼南区纳入全区开展脱贫攻坚与实施乡村振兴有机衔接试点村范围。规划要求到2023年,将梨树村打造成为与潼南城区互联互通、共治共享、生态宜居、乡愁记忆的“城市后花园”和现代版的“富春山居图”(图5)。
图5 梨树村村规划(2020-2023年)图片来源:现场拍摄
4.1.3表征的空间:社会重构与空间意象
传统时期梨树村乡土社会是围绕血缘家族、农事生产活动为核心构成的内聚性的熟人社会,随着生产方式的改变,城乡要素流动频繁,梨树村有大量村民外出务工或常年在潼南城区居住和陪读。截止2019年底,梨树村流出人口占户籍人口高达85%,其中60岁以上常住人口占80%。严峻的人口流失与空巢老人问题使得村落原有的社会关系网络受到冲击,以业缘、趣缘、地缘等为主的新型社会关系逐渐形成。
随着大石桥水库的建成、农家乐和鱼塘的经营,梨树村吸引了周边及潼南城区的垂钓爱好者前来聚集,形成了“乡野垂钓之地”的空间形象;花椒、药材等特色农产品的培育与“微耕田园”等村集体经营项目为城市居民提供了田园种植体验,形成了“家庭小菜园”的空间形象;山清水秀的自然条件提供了城市居民亲近自然的休闲之地,但现状库周建设尚未完成,库周旅游项目还未成型,“乡村旅游度假区”的形象还在孕育中(图6)。


图6 梨树村村空间形象感知图片来源:现场拍摄
4.2生态资本化视角下梨树村的空间生产困境
山林、水库、田园等丰富的自然资源为梨树村带来了巨大的发展潜力,生态资本化是促进其未来经济发展、防止返贫的重要方式。梨树村虽然空间生态资源丰富,但其开发与利用程度尚处于初级阶段,目前梨树村生态资源空间生产面临着以下阻碍:
(1)物质空间:生态资源保护和利用不足
在环境建设上,空间生产的非生态化现象对生态资源存量造成了一定的破坏,梨树村的农业生产还停留在传统耕种阶段,农业耕种与家禽养殖过程中产生了化肥农药污染、畜禽粪便污染等,村民生活垃圾的不合理处理和生活用水的随意排放也造成了人居环境质量下降。在资源利用上,对现有空间生态资源价值认知不足,梨树村共有各类林地资源124.91公顷,占全村总面积的21.65%,林地资源潜力巨大但未被重视,人口外流导致的大量空置房屋与荒置耕地也都是潜在的可利用资源,乡村闲置资产亟待开发。在产业发展上,村集体企业主要经营果园种植与养殖合作社,生态资本化收益仅局限于土地流转和农产品销售,现代农业产业薄弱,虽然规划结合库周打造休闲娱乐项目,但对旅游资源的开发不足,旅游基础设施和服务体系建设不完善。
(2)制度空间:空间生产制度与主体缺位
空间生态资源的价值化实现需要完善的制度保障。首先,除了对土地流转制度有初步探索外,梨树村对水资源、林地等生态资源尚未完成价值量化评估和核算制度、产权交易制度的建设,这对空间生态资产后续能否成为生产要素投入到社会经济生产中产生了较大的阻碍。其次,政府未形成相关的村落生态环境保护管理制度和现代化的生态治理体系,对乡村生态环境投资行为缺少约束和指引,难以保障生态资源存量的可持续增长。再者,梨树村现阶段发展规划属于政府主导型,社会资本参与不足和村落投资制度不完善,空间生产主体缺位加大了政府的财政压力,造成原有的规划构想难以实施落地。
(3)社会空间:空间形象感知与认同困境
对于村民而言,梨树村的生态资源开发还处于初步设想阶段,尚未将绿水青山变成金山银山,村民还未享受到生态资本化的成效收益,因而在意识层面对其空间生态资源价值实现缺乏自信和认同,也很难参与到乡村生态资本空间生产中去,外出务工仍被看作是实现脱贫致富目标的首要选择。对于游客而言,虽然水库资源、特色农产品、田园体验带来了一定的知名度,但地域生态资源特色、空间品牌形象没有建立起来,村内缺少生态旅游服务体系和特色旅游发展路径,加上现状人居环境发展粗放,梨树村带来的空间感受偏向于“人烟稀少的贫困山村”,规划中的“城市后花园”和“富春山居图”目前只是乌托邦式的幻想。
4.3生态资本化导向下梨树村的空间再生产路径
4.3.1空间生态资源的整全化系统开发
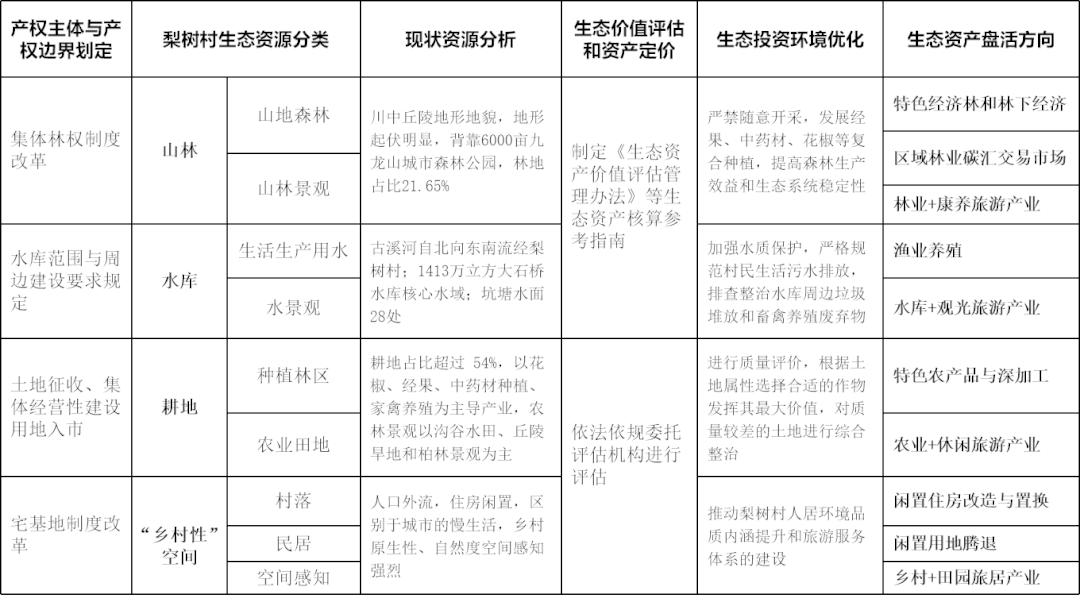
落位规划中的永久基本农田保护红线和生态保护红线,划定产权属性与产权边界,构建全域乡村空间生态格局,根据梨树村现状特征挖掘出村域内具有较大价值实现潜力的四大空间生态资源有:山林、水库、耕地和“乡村性”空间。在此基础上,借助自然资源局等相关管理部门已有的数据,绘制全域乡村空间生态资源管控底图,开展资产核算、价值评估、生态投资环境优化等生态资本化的前期工作(表4)。
表4 梨树村生态资源分类与资产盘活方向
资料来源:作者自绘
4.3.2价值实现的运营和管理机制构建一方面,通过与专业运营商的合作,结合梨树村自然资源特色,确定生态产品开发对象和产业发展路径:大石桥水库的修建给梨树村带来了区别于周边村庄的竞争优势,规划“以水为引,联田环绿”的发展理念,通过“康养旅游+田园休闲”农旅融合发展模式,充分利用梨树村山林、水库、耕地和“乡村性”空间四大空间生态资源,发展以水库观光、康养旅游为核心的乡村康养产品产业和以药材、花椒、经果等特色农副产品的种养植、加工包装和销售产业,引进新的业态,形成区域IP主题,创新生态发展模式(图7)。
图7 梨树村产业运营机制规划图片来源:作者自绘
另一方面,形成乡村生态治理的社会管理模式,通过多主体的责任分工与合作协同创新生态治理体系,设立多主体参与的融合共治机制和平台,平衡各方权力、协调各方利益以促进多主体间的良性资本互动,实现村内资源优化配置和生态经济效益最大化。其中,政府以资金支持、制度创新、平台搭建等引导和约束生态建设工作和生态资本化过程;企业通过生态投资和技术创新提高生态存量和产品附加值,促进生态资本市场的良性运营;村民和社会公众要提高乡村生态建设的责任意识,转变消费理念,对村落建设进行合理监督,形成生态治理的社会基础(图8)。
图8 生态治理的社会协同管理模式图片来源:作者自绘
4.3.3产业生态化转型和空间意象营造
首先,梨树村要促进生态化的产业体系,充分利用现有特色农产品资源深化药材、经果、花椒三大农产品产业链,探索林下经济和林业碳汇等生态林业产业,完善库周康养旅游产业,借助数字经济探索多业态的新生态产业发展模式。并改变梨树村原有的粗放式生产方式促进产业生态化,创新生态技术实现乡村绿色经济发展:推进绿色种植和无污染的养殖等现代生态农业模式;提高空间生态资源的产出率,促进减排固碳,推进工业生态化转型;开发梨树村多元化的生态康养旅游项目,打造生态旅游业。
其次,以梨树村振兴规划为引领,落实其“城市后花园”和现代版“富春山居图”的发展目标。注重点线面的公共空间网络塑造,尤其是村民日常交流和聚集的节点空间和道路系统,从颜色、材质、风格等方面着手引导村宅风貌,通过景观小品、民俗展馆等等还原乡村记忆,维护原真性的乡村田园生活意境,塑造绿水青山的“诗意山村”形象。提取梨树村特有的环境要素,如田园人家、山林水库、药材花椒等等,借助艺术创造与加工打造概念化、地方化、符号化的可识别空间和消费商品,使自然物质空间转化为情感美学符号和消费符号,进而发挥出梨树村的空间生态资源价值,这不仅有利于强化村民主体的身份认同和情感归属,还实现了外来主体对梨树村的地方特色认知,增加其市场竞争力(图9)。
图9 生态资本化导向下的梨树村空间再生产图片来源:作者自绘
05
结 语
在生态文明建设和乡村振兴战略背景下,乡村生态资本化是将“绿水青山”转变为“金山银山”的必然要求,不仅可以盘活沉睡的空间生态资源、发挥生态效益实现村民增收,还是提升乡村人居空间品质,实现绿色低碳空间转型的关键路径。
乡村生态资本化在“资源—资产—资本—产品”演化过程中伴随着空间物质形态、功能形式及社会结构等方面的重组,本文基于列斐伏尔的空间生产理论将梨树村现状空间分为物质空间、制度空间和社会空间,分析其空间生态资源价值实现的困境和价值深化路径,提出充分利用梨树村山林、水库、耕地和“乡村性”空间四大生态资源并加强生态环境保护工作实现空间生态资源的整全化开发;构建“以水为引,联田环绿”的产业运营机制和乡村生态治理的社会管理模式实现空间生态资源的现代化管理;通过产业生态化转型和乡村意象营造实现空间生态资源的品牌化经营。
参考文献(上滑查看全部)
[1]潘宇静. 农业农村部:产业振兴是乡村振兴重中之重[N]. 中国证券报,2022-06-28(A02).DOI:10.28162/n.cnki.nczjb.2022.003014.
[2]温铁军,罗士轩,董筱丹,刘亚慧.乡村振兴背景下生态资源价值实现形式的创新[J].中国软科学,2018(12):1-7.
[3]温铁军,逯浩.国土空间治理创新与空间生态资源深度价值化[J].西安财经大学学报,2021,34(02):5-14.DOI:10.19331/j.cnki.jxufe.20210127.001.
[4]张笑夷.列菲伏尔的“空间”概念[J].山东社会科学,2018(09):38-43.DOI:10.14112/j.cnki.37-1053/c.2018.09.008.
[5]严立冬,谭波,刘加林.生态资本化:生态资源的价值实现[J].中南财经政法大学学报,2009(02):3-8+142.
[6]严立冬,陈光炬,刘加林,邓远建.生态资本构成要素解析——基于生态经济学文献的综述[J].中南财经政法大学学报,2010(05):3-9+142.
[7]Henri Lefebvre. The Production of Space[M]. Translated by Donald Nicholson-Smith. Oxford UK: Blackwell Ltd,1991.
[8]孙全胜. 列斐伏尔"空间生产"的理论形态研究[D].东南大学,2015.
[9]唐溧,董筱丹.乡村振兴中的空间资源利用制度创新——如何弱化“三产融合”中的空间“隐性剥夺”[J].探索与争鸣,2019(12):113-123+159-160.
[10]张文明,张孝德.生态资源资本化:一个框架性阐述[J].改革,2019(01):122-131.
[11]袁广达,王琪.“生态资源—生态资产—生态资本”的演化动因与路径[J].财会月刊,2021(17):25-32.DOI:10.19641/j.cnki.42-1290/f.2021.17.004.
[12]郭靖. 绿色发展导向下生态资本运营及其绩效评价研究[D].贵州财经大学,2020.DOI:10.27731/d.cnki.ggzcj.2020.000086.
[13]向建红.“两山”理论视域下的生态资源资本化演化机理研究[J].集宁师范学院学报,2022,44(05):59-62+67.
[14] 彭建翔.重庆潼南:梨树村乡村振兴“变形记”[EB/OL].(2022-7-6)[2023-3-28].https://tougao.12371.cn/gaojian.php?tid=4687074.
*本文为2023中国城市规划年会论文。
【免责声明】本公众号发布的内容仅供学习交流使用,不以任何形式进行牟利。内容版权归原作者所有。如有侵犯您的权益,请及时与我们联系,我们将于第一时间协商版权问题或删除内容。内容为作者个人观点,不代表本公众号立场和对其真实性负责。
你可能还想看这些
学术报告 | 黄焕:谋划乡村空间顶层设计,探索村庄规划编制新范式
点击图片阅读全文
学术报告 | 杨猛:以绿色低碳引领农村人居环境连片改善提升
点击图片阅读全文
学术报告 | 陈前虎:乡村区域化的类型特征、动力机制与规划应对
点击图片阅读全文
继续滑动看下一个轻触阅读原文
中国城市规划向上滑动看下一个原标题:《理论研究 | 生态资本化导向下乡村空间生产模式探索》
本文为澎湃号作者或机构在澎湃新闻上传并发布,仅代表该作者或机构观点,不代表澎湃新闻的观点或立场,澎湃新闻仅提供信息发布平台。申请澎湃号请用电脑访问http://renzheng.thepaper.cn。





- 报料热线: 021-962866
- 报料邮箱: news@thepaper.cn
互联网新闻信息服务许可证:31120170006
增值电信业务经营许可证:沪B2-2017116
© 2014-2026 上海东方报业有限公司




