- +1
可抑制肿瘤生长并提高生存期,苏州大学赵军团队:发现肺腺癌治疗新策略
原创 转网 转化医学网

本文为转化医学网原创,转载请注明出处
作者:Jerry
导读:BUB1有丝分裂检查点丝氨酸/苏氨酸激酶B (BUB1b)已被明确确定为多种癌症的癌基因。然而,BUB1b调控肺腺癌(LUAD)进展的潜在机制仍不清楚。
7月23日,苏州大学赵军研究团队在期刊《Cell Death&Disease》上发表了研究论文,题为“BUB1b impairs chemotherapy sensitivity via resistance to ferroptosis in lung adenocarcinoma”,本研究中,研究人员发现BUB1b的转录和蛋白水平在肿瘤组织中显著上调,并与肺腺癌患者的不良预后有关。此外,在体外和体内进行的功能获得和功能缺失实验证实,BUB1b增强了LUAD细胞的活力。机制上,BUB1b与OTUD3和NRF2形成复合体,并稳定下游NRF2信号通路,从而促进铁死亡和化疗的不敏感性。在过表达BUB1b的BALB/c裸鼠皮下移植瘤中,ML385靶向联合化疗具有协同作用,抑制肿瘤生长,明显提高生存期。综上所述,本研究揭示了BUB1b促进肺腺癌进展的潜在机制,并提出了增强化疗疗效的新策略。

https://www.nature.com/articles/s41419-024-06914-0#Abs1
背景知识
01
肺癌仍然是全球癌症相关死亡的主要原因,其中肺腺癌(LUAD)是最常见的组织学类型,占所有肺癌病例的40%以上。除了根治性手术,如肺叶或肺段切除联合或不联合辅助化疗或放疗,更精准的治疗,如EGFR靶向治疗和免疫治疗,改善了肺腺癌患者的生存。EGFR激酶抑制剂已发展为第三代奥希替尼,并在EGFR突变的晚期LUAD患者中取得了良好的疗效。然而,预后仍然很差,5年总生存率(OS)约为16%,根据最新的TNM分期系统,5年复发率从I期的约20%到III期的50%不等。因此,更好地了解促进LUAD进展的潜在机制对进一步改善预后至关重要。
BUB1b (BUB1有丝分裂检查点丝氨酸/苏氨酸激酶B)属于纺锤体家族,在有丝分裂过程中负责染色体和纺锤体的附着。是一种多功能蛋白,与CDC20、BUB3和MAD2形成复合物,从而破坏后期促进复合体或环体的功能。鉴于BUB1b在调控染色体分离中的关键作用,BUB1b的异常表达可能导致染色体不稳定和癌症发病率增加。BUB1b对不同癌症的影响也具有异质性。在结肠腺癌中,BUB1b的沉默促进了肿瘤的发生和发展,而在肝细胞癌、胰腺导管腺癌和其他癌症中则观察到相反的现象。虽然之前的研究报道了BUB1b在肺癌中的致癌作用,但BUB1b介导肺癌进展的潜在机制仍不清楚。
BUB1b通过靶向NRF2赋予LUAD的铁死亡抗性
02
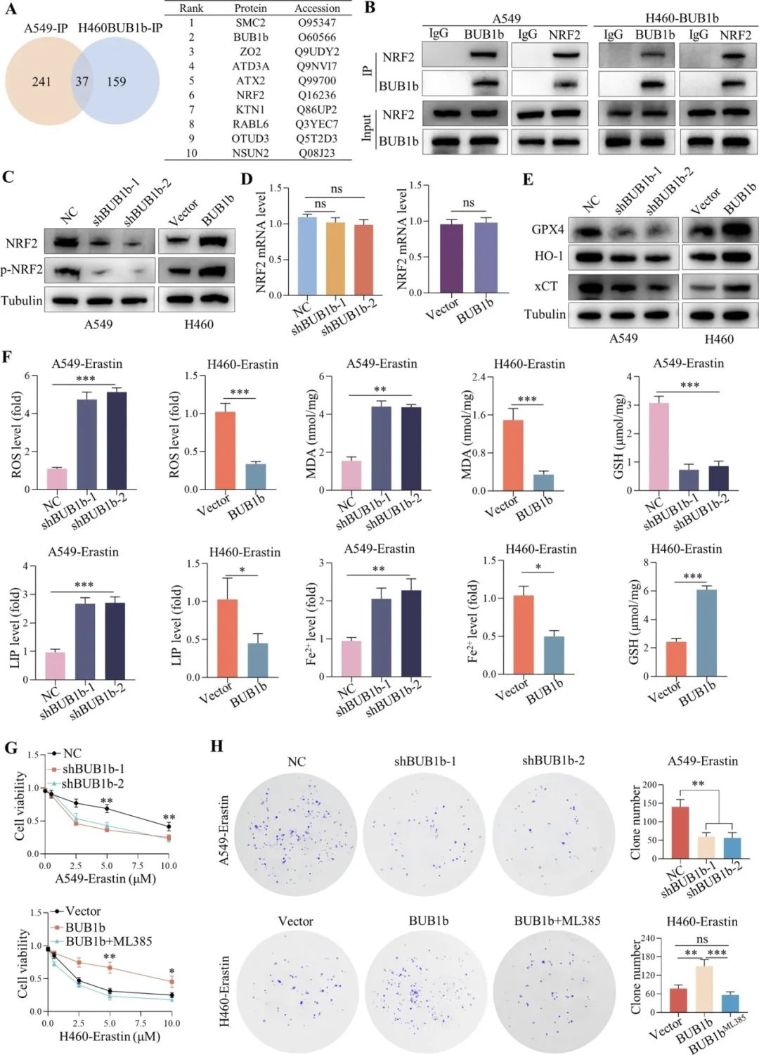
为了探索BUB1b促进肺腺癌进展的机制,研究人员使用BUB1b抗体在A549和BUB1b过表达的H460细胞(H460-BUB1b)中进行了免疫沉淀(IP)实验,并采用LC/MS检测免疫共沉淀复合物。在A549和H460-BUB1b-IP中分别检测到278和196种蛋白,其中37种蛋白在两种细胞中存在重叠。在A549和H460-BUB1b细胞中排名前十的候选基因中,研究人员确定了转录因子NRF2,它是铁死亡通路的关键介质。因此,研究人员推测BUB1b通过与NRF2的相互作用增强了LUAD的进展,并阻碍了铁死亡通路的激活。免疫共沉淀(Co-IP)检测BUB1b和NRF2在A549和H460-BUB1b细胞中的表达,发现BUB1b和NRF2之间存在相互作用。此外,在A549细胞中敲低BUB1b可降低NRF2和p-NRF2的蛋白水平,在H460细胞中过表达BUB1b可升高NRF2和p-NRF2的蛋白水平,而在A549和H460细胞中NRF2的转录水平不依赖于BUB1b,提示BUB1b可在转录后水平介导NRF2的稳定性。

图1:BUB1b通过靶向NRF2赋予LUAD的铁死亡抗性
研究人员同时检测NRF2的下游成分,免疫印迹结果显示,在BUB1b沉默后,GPX4、xCT和HO-1均下调,在BUB1b沉默的A549或BUB1b过表达的H460细胞中均升高。此外,活性氧(ROS)、丙二醛(MDA)、不稳定铁池(LIP)和Fe2+水平在A549-shBUB1b细胞中升高,而在H460-BUB1b细胞中降低。相反,抗氧化成分谷胱甘肽(GSH)在A549-shBUB1b细胞中显著降低,而在H460-BUB1b细胞中显著升高。此外,在铁死亡诱导剂埃拉斯汀存在的情况下,ROS、MDA、GSH、LIP和Fe2+的变化趋势相似。敲低BUB1b的A549细胞对埃拉斯汀的敏感性增加,而过表达BUB1b的H460细胞对埃拉斯汀的耐药性增加,而给予NRF2抑制剂ML385可进一步消除这种耐药性。在克隆形成实验中,敲低BUB1b也提高了埃拉斯汀的效率,而ML385逆转了由强制表达BUB1b引起的不敏感。研究人员还在A549-shBUB1b-1和A549-shBUB1b-2中过表达NRF2。因此,NRF2过表达增强了A549-shBUB1b-1和A549-shBUB1b-2的活力。另外,在敲低BUB1b的A549细胞中,增强NRF2的表达可以恢复生长抑制和恢复对埃拉斯汀的耐药性。埃拉斯汀处理后,H460-BUB1b中NRF2的水平也升高,而A549-shBUB1b-1和A549-shBUB1b-2中NRF2的水平降低。因此,BUB1b可以通过在转录后水平稳定NRF2来赋予肺腺癌的铁死亡抗性。
ML385可使BUB1b高表达的肺腺癌细胞对化疗增敏
03
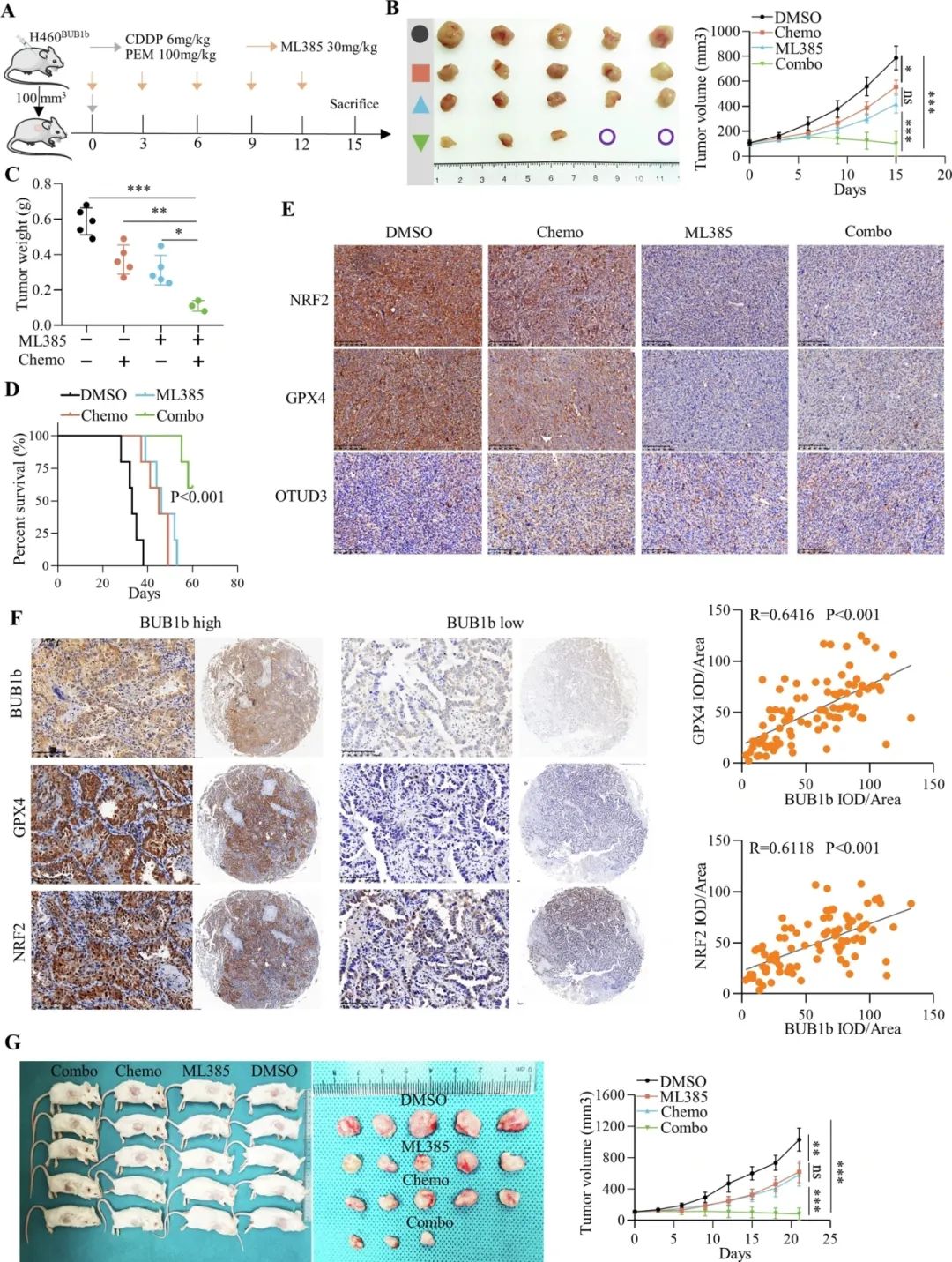
上述结果表明,BUB1b通过招募OTUD3稳定NRF2,产生铁死亡抵抗,从而增强对化疗的不敏感性。于是,研究人员进一步探索了ML385和化疗在体内环境下的协同作用。研究人员构建了BALB/c裸鼠皮下移植瘤模型,当肿瘤达到100 mm3时给予CDDP/PEM 1次,ML385每3天给予1次。与单纯化疗或单纯ML385相比,ML385和化疗的双重阻断显著延缓了肿瘤的生长,有2例在2周后肿瘤生长完全消失。同样,ML385和化疗双重阻断给体内BUB1b高表达的LUAD带来了更大的生存获益。免疫组织化学染色结果显示,化疗+ ML385组铁死亡阴性调控因子NRF2和GPX4明显减少。此外,通过免疫组织化学染色,研究人员进一步研究了BUB1b, NRF2和GPX4在包含92例肺腺癌组织和配对癌旁组织的TMA中的关系。结果显示BUB1b与NRF2、GPX4呈正相关。另外,研究人员还在5个肺腺癌患者来源的异种移植模型中研究了ML385和CDDP/PEM的协同作用。同样,与单药治疗相比,ML385联合CDDP/PEM显著抑制了肿瘤生长。

图2:ML385使BUB1b高表达的LUAD细胞对化疗敏感
研究小结
04
综上所述,本研究揭示了BUB1b对肺腺癌铁死亡和化疗耐药的影响,并为BUB1b高表达的肺腺癌患者的化疗增敏提供了新的策略。BUB1b-NRF2-OTUD3复合物增强NRF2信号通路,抑制铁死亡,诱导化疗耐药。
参考资料:
https://www.nature.com/articles/s41419-024-06914-0#Abs1
本文为澎湃号作者或机构在澎湃新闻上传并发布,仅代表该作者或机构观点,不代表澎湃新闻的观点或立场,澎湃新闻仅提供信息发布平台。申请澎湃号请用电脑访问http://renzheng.thepaper.cn。





- 报料热线: 021-962866
- 报料邮箱: news@thepaper.cn
互联网新闻信息服务许可证:31120170006
增值电信业务经营许可证:沪B2-2017116
© 2014-2025 上海东方报业有限公司




