- +1
巨头宣布:“仅退款”有变化!多家平台调整,这笔钱也不收了
淘宝的“仅退款”策略有了变动。
7月26日,淘宝宣布将优化“仅退款”策略,依据新版体验分提升商家售后自主权,对优质店铺减少或取消售后干预。相关策略将于8月9日起正式实施。
消息一出,迅速引发热议。
此前,除了恶意“仅退款”的“羊毛党”和商家之间的不正当竞争外,有些买家过度使用“仅退款”功能,而平台大多优先选择支持消费者。如此一来,商家还要额外承担一笔货品损失的成本。
迫于“仅退款”的压力,商家要么涨价,要么转移到其他销售渠道,要么降低商品质量。
“仅退款”相关话题多次登上热搜淘宝优化“仅退款”
8月9日正式实施
7月26日,淘宝宣布将优化“仅退款”功能,对优质店铺减少或取消售后干预,相关策略将于8月9日正式实施。
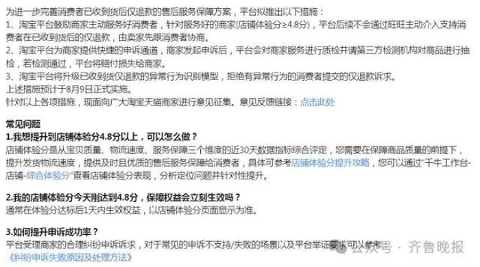
据淘宝客服介绍,“仅退款”功能优化落地后,对于店铺综合体验分大于或等于4.8分的商家,平台不会通过旺旺主动介入、支持收货后的仅退款,而是鼓励商家先跟消费者协商。
其他分段的商家,平台将依据体验分与行业性质,分别给予不同程度的自主处置权。体验分越高,商家处置权越大。同时,在给予商家更多自主处置权的同时,淘宝还将提供多份售后服务方案供商家选择,引导商家持续优化售后服务,减少“仅退款”带来的纠纷。淘宝还优化了“仅退款”申诉环节。商家发起申诉后,平台会请第三方检测机构对商品进行抽检,若检测通过,平台将赔付损失给商家。
国内主流平台纷纷推出仅退款
武汉一位电商卖家正在处理订单 摄影记者:李辉去年12月,国内多个主流电商平台开始支持仅退款,让这项服务成为行业标配。
淘宝此前的规则显示,卖家差评或者违规情况过多,被消费者投诉,或者卖家未经买家允许,延迟发货、强制发货,系统将支持买家仅退款。
抖音在规则中明确,商品好评率低于70%,平台有权对该商品交易订单的售后申请采取支持消费者仅退款、退货退款包运费的措施。
京东方面,若商家交付给消费者的商品存在大量劣质、描述不符、包裹异常等问题情况下,平台有权决定是否同意消费者在申请退换货后执行仅退款或退货退款,以及交易纠纷环节的仅退款或退货退款。
各平台设立仅退款的初衷,是承担治理责任,为消费者提供更好的权益保障,倒逼商家提升商品和服务质量。
对于消费者来说,虽然买到的商品不满意,但有退款补偿,这极大降低了购物时的顾虑,也优化了购物体验;对于商家来说,部分低价产品的价格可能还没有运费高,“仅退款”可以降低部分不必要的损失。
然而,随着大量用户的涌入,“仅退款”却逐渐变味,成为了“薅羊毛”的代名词,而随着时间的推移,“薅羊毛”的方式也在变得多种多样。
9月1日起
天猫将全面取消商家年费
7月26日,天猫发布《关于取消天猫年费的意见征集》,9月1日起,天猫将取消平台年度软件服务年费(以下简称“年费”)。
此前,天猫不同类目商家每年需支付3万元至6万元年费。全面取消年费后,9月1日之后入驻天猫的新商家不需再支付这笔费用。同时,对于1至8月经营成交额达成全年目标的商家,天猫将全额返还年费。闲鱼将收取卖方软件服务费
9月1日正式实施
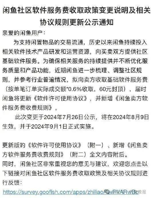
7月26日,闲鱼发布公示,宣布将面向全体卖家收取0.6%的基础软件服务费(单笔最高收取60元)。同时仅针对同一自然月内,产生的成交订单数量大于10件且累计成交金额大于10000元的卖家,超出后的每一笔订单实际成交额的1%收取软件服务费。
该变更将于8月9日生效,并于9月1日正式实施。

*点亮【在看】,扩散关注最新消息!来源:极目新闻、中国经济网、淘宝客服、天猫平台规则网站、广州日报、新闻晨报、闲鱼
编辑:刘齐
审校:韩作贞
监制:殷美玲
周一见 第九十期 中奖名单
手提袋中奖名单(3名):@Jimmy~、@小颜颜、@Lon...
笔记本中奖名单(10名):@董懂、@阿曦、@陈ch、@小太阳、@雅克、@辉、@旧时光、@指尖流沙、@Mandy、@星光灿烂
原标题:《巨头宣布:“仅退款”有变化!多家平台调整,这笔钱也不收了》
本文为澎湃号作者或机构在澎湃新闻上传并发布,仅代表该作者或机构观点,不代表澎湃新闻的观点或立场,澎湃新闻仅提供信息发布平台。申请澎湃号请用电脑访问http://renzheng.thepaper.cn。





- 报料热线: 021-962866
- 报料邮箱: news@thepaper.cn
互联网新闻信息服务许可证:31120170006
增值电信业务经营许可证:沪B2-2017116
© 2014-2026 上海东方报业有限公司




