- +1
“一体化”or“多元化”?企业必经的战略选择 | 长江案例
作为精细化工领域的代表性企业,宿迁联盛通过技术创新与产业链一体化经营,在全球细分市场中独占鳌头,占据全球近20%的市场份额。通过沿产业链“跳棋”般的技术突破,依靠创新战略赢得时间窗口;通过在产业链上中下游寻找优势地带,依靠垂直一体化战略实现降本增效。两相合力,宿迁联盛形成了企业征战全球的核心竞争力;多次精彩决策,在十余年时间中,带领企业不断走向新的高度。
企业应该如何保持增长?“垂直一体化”战略做得好的企业,为什么可以进出产业链“如入无人之境”?“相关多元化”战略做得好的企业,为什么总能找到具有潜力的业务方向?
今天与你分享长江商学院滕斌圣教授、王小龙研究员的最新案例。该案例以宿迁联盛的创业故事为样本,还原了企业在不同阶段对“垂直一体化”和“相关多元化”的战略选择,尝试解读其决策背景与发展规律,为相关理论的实践提供更多参考。
指导教授 | 滕斌圣 长江商学院战略学教授
案例作者 | 王小龙 长江商学院案例中心高级研究员
来源 | 长江商学院案例中心
引入:企业应该如何保持增长?
“增长”是企业永恒的话题。
对于跨过需求陷阱的企业而言,在上市之前,挣100万、挣1000万等一个个“小目标”,会不断驱动企业向前开拓。而上市后,市场认为这家企业很有活力,很能创新,所以资源向其集中,但这里也许只有10%的估值,是对过去与当下的认可,90%的估值则给到了未来……企业家精神又在此时成为“催化剂”,这都要求企业不断增长。
但问题往往随之浮现:
● 01 无论何种主营业务,都存在天花板,但市场只为高增长买单。那么如何保持每年30%以上的增长速度?
● 02 也听了很多说法,试试搞“垂直一体化”,进入产业链上下游,做原材料的去做生产、做生产的去做贸易……但竞争激烈,管理难度加大,没有形成规模则成本难降,直至影响主业。
● 03 “竖的不行来横的”,搞横向扩展,有胆识(有资金),有眼光(企业家精神),那就各种尝试找“第二增长曲线”,尝试“相关多元化”,但怎样叫“相关”?做餐饮的搞出潮玩放在店里卖?主营领域做得好就把经验系统化做“数科”?现有业务里带“电”的那就相关上锂电池、电动车?选择更多,也更加迷雾重重。
图表 1:垂直一体化、相关多元化(示意)

相关的思考框架或方向指引,必然具有归纳性,但注定忽略掉了很多细节,而成败则往往在细节中。“垂直一体化”战略做得好的企业,为什么可以进出产业链显得“如入无人之境”,做一个成一个,依然像主营业务那般具有竞争优势?甚至一些企业因跨界而实现“降维打击”,协同优势又让主营业务也因此焕发第二春。
“相关多元化”战略做得好的企业,为什么总能找到具有潜力的相关业务方向?这种方向既结合了企业的内生优势,又是未来的风口,企业多次成功找到“第二增长曲线”,从而跨越百亿,剑指千亿。
01
浪子回头
1974年,项瞻波出生在浙江温州。1992年毕业于财会专业后,他并没有去找实习或工作,而是在家里经营小企业的基础之上,学手艺,办“家庭作坊”,经营起了机械加工生意。
1998年到2004年,这家工厂挣了近2000万元。但这段经历却让项瞻波感到“无地自容”,他认为这是自己最为荒废的一段时光:厂子其实已经经营不下去了,老一辈的理念走不通,完全靠土地增值和技术转让挣了这些钱。自己虽然也学到了些化工知识,但更多时间是“吃喝玩乐”。
热播电视剧《大江大河》其实描写的就是2000年前后,中国化工产业的投资建厂与技改热潮。项瞻波认为自己错过了这样一个黄金时代,开着一家化工厂,却经营不善的同时还虚度青春。每每提及总是充满懊悔与感慨。
02
蒙城创业
2004年,项瞻波决定重新创业。此时安徽省亳州市的蒙城县,因相声演员牛群担任副县长,在招商引资上有一定知名度,项瞻波此时在蒙城创业,其主要生产的产品,就是自己在实验室多年研究出的“受阻胺光稳定剂944”。
简言之,化工业的产品,是各种材料于不同配方与不同工艺中的反应结果。在主要材料之外,为了改善性能或达到工艺目的,就产生了种类繁多的“化工助剂”品类(例如增稠剂、发泡剂、阻燃剂等)。
更进一步细分,比如塑料、橡胶等材料,基于化学特性,其与空气、光照接触都会以一定速度失去原有性能,即“老化”,所以在生产中需要加入所谓“防老化助剂”,而“光稳定剂”、“抗氧剂”、“紫外线吸收剂”是其中的重要品类,其中以“光稳定剂”而言,根据作用机理,“受阻胺类”(作用机理是自由基捕获)市场占有率最高,项瞻波创业时生产的“944”就是“受阻胺类光稳定剂”中的一个产品牌号。
图表 2:产业链示意图
来源:访谈整理在这一领域的产业链中,“中间体”是“防老化助剂”的上游,从丙酮原料通过各种工艺制作而来的各类“中间体”,可以加工为各种型号的防老化助剂,当然这些材料的作用还有很多,随着工艺的发展,可以成为很多产品的重要原料或关键催化剂。
所以简单总结:
● 1. 化工领域产业链很长,这意味着其中的变量很多,将这些变量组合与关联,技术人员有些类似于爱迪生这样的发明家,尝试各种生产技术的组合,以找到更具有产业化和商业化前途的产品生产方式。(科学家发现电流的热效应,而发明家则从需求出发,通过寻找材料和工艺组合,根据这一理论发明灯泡并不断改进)
技术突破往往直接意味着“发现新大陆”:或者是材料可以从无到有,或者是工艺改进可以大幅降低材料生产成本。民用领域较易理解,例如玻尿酸,原本从牛眼和鸡冠中提取,成本高昂,后发明了化学合成等一系列技术和工艺,从而得以开辟一个容量巨大的新市场,同时,这种技术也一定连带扩大了其所需原材料或中间体材料的市场需求和应用范围。
● 2.近20年化工领域并无开创性的科学发现,所以随着中国经济的快速发展,带来应用领域不断新增的市场需求,加之企业自身的努力钻研,海外专利保护期的结束,中国化工企业不断在配方、工艺上进行突破,一个个拿下原本缺失的关键生产技术与关键产品,实现填补各个领域的空白。
● 3.技术突破后,拥有产能优势(土地、政策、工厂建设、人工等),拥有产业链配套(上下游完整且高效)的成本优势,中国化工企业在全球市场中迅速崛起。
就是在这些大背景下,项瞻波在蒙城的工厂一边生产,一边研发,在“受阻胺光稳定剂944”后,又推出622、770等牌号的产品。2023年,宿迁联盛是“这条线”上全球最大的生产企业。产销量占全球市场近20%,海外订单占比超过50%……这种“以点成线,以线带面”的思路,在此时,也伴随不断的技术突破,开始逐步在项瞻波脑海中生根发芽。
图表 3:不同牌号产品的应用领域(篇幅有限仅举例)
来源:公司公告,资料整理注:▲推荐使用;△可以使用。LS:受阻胺类光稳定剂;UV:紫外线吸收剂;
03
宿迁联盛
2008年,在蒙城有所积累的项瞻波,跟随其他企业家来到宿迁考察,本来想“只是看看”,但没想到当地的招商政策和政府的办事风格,给他留下了很深的印象。
办化工厂需要大量土地建设厂房,需要税收、环保等相关政策的大力支持,需要金融机构的支持,需要当地拥有产业工人,也需要当地及周边地区的产业链及综合配套,宿迁给予了这一切所需的基础条件。
项瞻波开始了在宿迁的创业征程。从2008建厂年到2023年上市,15年的时间里自然有很多决策上的“势道术”,细节难以一一展开,主线是建厂房-扩产能-做研发-新工艺-新产品-建厂房-扩产能。
图表 4:宿迁联盛部分厂房园区

来源:公司公告,资料整理在一系列的竞争和发展中,宿迁联盛形成了自己的骨干团队,很多企业董事长和创始人,通常要忙于迎来送往,企业管理因此停滞,而项瞻波几乎从来不参与任何接待,这对于一个地方化工企业而言实在让人难以想象。腾出手的项瞻波,将主要精力放在定战略和做研发上:
哪些工艺改进后可以降低成本?新的产品有哪些生产难点?哪些技术需要储备?这一领域技术路线如何?国家相关的顶层设计如何?国际上是什么情况?
“以点成线,以线带面”,十余年的不断投入,各类技术与工艺的储备在时机成熟时,转化为降本增效的成果甚至新的拳头产品,宿迁联盛的核心发展战略开始浮出水面。
04
全产业链一体化
4.1 垂直一体化
在创办联盛之前,项瞻波经营机械加工厂,基于此,宿迁联盛化工厂中的大量机械设备、管道阀门、环保设备等等,绝大多数来自于项瞻波创立的“宿迁项王机械设备有限公司”和“南充项王机械设备有限公司”。纪念西楚霸王的“项王故里”是宿迁市的全国4A级景区,机场与高速公路上随处可见“项王故里”的广告,而“我姓项,我爱人姓王,所以叫项王”,项瞻波对这两家公司的介绍,总能在迎接做客宿迁的来宾时打开局面。
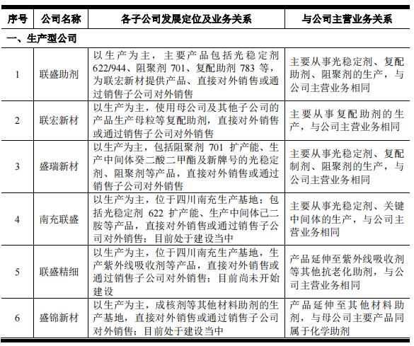
图表 5:宿迁联盛旗下子公司情况

来源:招股说明书根据招股说明书显示,宿迁联盛子公司体系一共包含生产型公司7家,制造型公司2家(即两家项王机械),研发型公司1家,销售型公司5家。对于“自己的设备自己造”,项瞻波算了这样一笔账。
制造型企业,固定资产投资与折旧是很大的成本。假设投入5000万,折旧每年500万,10年折旧完,每年利润1000万。
而自己建各种设备,“不需要特别好”,“够用就行”,也不需要销售费用,投入3000万就可以了,折旧每年300万,利润还是1000万。
这样搞“一体化”的优势一下子就出来了。前提是你要懂这个领域,能做好这个领域的管理。
当然这种优势会随着公司规模的扩大而减弱。项瞻波看到,“够用就行”开始随着“我们是大公司”的说法而慢慢被“提高规格”,管线“锈迹斑斑”不行、厂房“灰头土脸”不行,但这些其实并不影响生产和质量,只会增加成本,“所以这个领域的一体化效果,会有一个必然的衰减,需要在其他领域也同样具有探索和创新的能力。”
设备之外,产品上的产业链垂直一体化是宿迁联盛的重头戏。
诚如前文所述,受限于化工领域的专业性,这种一体化不像食品或汽车那般易于理解,简单而言,在“以点成线”的层面,宿迁联盛立足以“受阻胺光稳定剂”这个核心阵地,先后生产出了944、622、770、119等多个牌号的产品,产能与销量位居全球第一。
以点成线,宿迁联盛不断突破这些产品上游的“中间体材料”,实现“以线成面”。
图表 6:宿迁联盛业务一段产业链示意
来源:华安证券、资料整理例如我国作为尼龙大国,关键材料“PA66”多年处于“卡脖子”的位置,这种材料不光在服装纺织领域应用,新能源汽车、航空航天等领域都有广泛应用。而合成“PA66”的重要中间体材料就是“己二胺”。而“己二腈”是生产“己二胺”的关键中间体,被称为“尼龙产业的咽喉”。
以此举例,每一个中间体或关键材料的制备,都涉及到工艺方法的革新或发明。而这些中间体材料及工艺,一方面可以成为紫外线吸收剂、阻聚剂等高关联系列产品的核心技术,一方面则可以为“相关多元化”的业务生产关键原材料。
图表 7:受阻胺光稳定剂622工艺流程图
来源:招股说明书化工领域的产业链因为门类庞大,突破又往往是一个个相对小的局点,所以其链条不是“单线”的,有些类似于“跳棋”,有多个分支,有多个选择,有多条路径,三点成面,即可形成一个“根据地”。就是在这样的多条路径与链条中,通过技术攻关,通过建厂扩产能,当前宿迁联盛已经掌握了“丙酮→关键中间体→光稳定剂产品→防老化解决方案”完整产业链条。这些链条上有很多产品成为下一层产品的原材料。总结起来:
● 1.集中管理+规模化+自生产+没有销售费用(这一领域的销售费用很高)=成本优势。
● 2.自产自用可以更好的安排生产与运营管理=效率优势。
● 3.客户也期望减少供应链环节,宿迁联盛可以供应很多产品=销售优势。
综合而言,依靠创新战略赢得时间窗口,依靠垂直一体化战略实现降本增效,宿迁联盛形成了企业的核心竞争力,获得了独特的竞争优势。
4.2 相关多元化
在宿迁联盛沿产业链多次创新之中,之所以上文列举“电化学合成制备己二腈方法”,在于当前这一电化学领域的创新积累,开创了一个“相关多元化”的全新业务领域。
图表 8:储能领域的主要技术路线

来源:《新型电力系统发展白皮书》、《2024中国储能产业发展白皮书》、戴德梁行从国际形势与国家的顶层设计来看,我国的“能源安全”关系重大,发电领域已经有很多企业在竞争,储能领域锂电已是红海,并且锂电大多用于动力电池,还存在安全和资源的问题。沿着技术路线去研究,“液流电池”开始进入视野。
简单而言,液流电池正、负极电解液储罐独立分离,放置在堆栈外部,通过两个循环动力泵将正、负极电解液通过管道泵入液流电池堆栈中,并持续发生电化学反应,通过将化学能与电能进行相互转换作用来完成电能的储存和释放。液流电池功率取决于电极反应面积大小,存储容量则取决于电解液体积与浓度,故液流电池规模大小设计更为灵活多变。
图表 9:液流电池结构及主要技术路线对比

来源:访谈整理,上图为滕斌圣教授调研宿迁时代储能公司工厂,图中工人正在制造和加工液流电池使用的储液罐。液流电池可以长时间储电,大量电厂都需要这样的设备。
当前技术路线中较成熟的方案需要用到“钒”,资源极为有限且不自主可控。
另一种方案则是使用不依赖金属资源且更为环保的“水系有机液流电池”技术路线,即使用“电解液”,其本质是化工产品,所以宿迁联盛本身就具备生产能力。而电解液之外,该技术路线难点在于核心部件阴离子交换膜(AEM)技术存在较高壁垒。
而攻破AEM膜技术后,结合宿迁联盛多年来有电解槽等方面的技术储备和应用优势,又可以根据技术路线,继续向上,即通过四种“电解水制氢”技术路线中的“AEM膜电解”,进入氢能领域。氢的能量密度是石油的3倍,是锂离子电池的100倍,而氢能与液流电池之间也存在很强的关联性……这些技术路线等待发明家去探索和开拓。
项瞻波预判,无论如何,通过解决一系列关键部件的技术问题,加之出于国家战略层面的产业政策支持,就像锂电的国内发展历史一样(成本降低95%,性能提升数倍),液流电池的商业化和产业化能够做到“未来比现在好得多”。
图表 10:电解水制氢的四类技术路线对比、各类制氢技术路线对比

来源:《氢气制备和储运的状况与发展》、《中国氢能技术发展现状与未来展望》、中国电动汽车百人会、中国氢能联盟、开源证券于是,2021年,项瞻波投资成立宿迁时代储能科技有限公司,2023年,公司获得高瓴资本上亿元投资。在项瞻波的办公室里,摆满了液流电池关键零部件的各种模具与技术材料。2023年7月,宿迁联盛发布公告,“拟建设年产34000吨‘249储能液流电池电解液项目’,总投资2.54亿元,投资资金全部由企业自筹解决。”
宿迁联盛由丙酮生产三丙酮胺,具备年产3.5万吨的全球最大产能,超过巴斯夫(1.5万吨)和赢创工业集团(1万吨)。249储能电解液产品正是三丙酮胺的衍生物……此外,项瞻波通过与中国科学技术大学团队合作,成功突破了液流电池核心部件“阴离子交换膜(AEM)”的技术瓶颈,自己生产后,相比进口产品成本可节约80%……又是产业链垂直一体化,“熟悉的配方,熟悉的味道”。
在时代储能的工厂里,可以看到相当多的零部件由自己设计生产,其宣传展板上写明“全产业链自主化生产——可年产双极板10万平米,阴离子膜10万平米,标准电堆3500个”,就连常见的PVC管材,外面是按米生产而后拼接,时代储能则直接生产成数十米长的规格,像水管一样,以满足自需……技术优势实现“人无我有”、成本优势实现“人有我优”。项瞻波将垂直一体化产生的优势,应用于储能领域,实现企业的相关多元化发展,同时又继续复制垂直一体化的优势经验。
图表 11:时代储能公司的相关照片

来源:访谈整理2022年,上市之前的宿迁联盛营业收入17.92亿元,利润2.46亿元。“未来随着全产业链一体化的发展,宿迁联盛的营业收入将数十倍于当前。而时代储能也已经有大量来自发电厂的订单,订单金额都快要与当时当下的宿迁联盛等量齐观。”项瞻波通过垂直一体化与相关多元化,正在引领自己的事业“跨过百亿,剑指千亿”。
05
中国专业制造的未来
诚如前文所言,通过技术革新,突破“卡脖子”的关键工艺,在广袤大地上建立起一座座工厂,以产能和供应链优势,畅销海内外,成为全球第一……持续投入,长达十余年,在各个条线做技术积累,以点成线、以线成面,在更大范围形成企业自身的成本优势及核心竞争力……再从国家视角看未来机遇,找准势,运用道,日益精进,时代也回馈以厚报……正所谓“岁月如歌”,这是有魄力、有眼光、有才华、有担当的中国企业家最好的时代。
项瞻波及高管团队认为,中国专业制造的前途一片光明。
首先,很多领域已经数十年没有产生跨越式的创新,这让工业化历史较短的中国可以奋起直追。而且信息化的发展,中国企业管理能力大幅上升,这减轻了企业搞一体化、多元化的管理难度。同时中国企业因为拥有后发优势,更擅长将创新落地为可以工业化和商业化的发明,从而不断实现赶超。
其次,一大批这样的企业结成产业链,零部件不出省市就能完成产业化,国外同行根本无法想象,这带来巨大的成本优势与效率优势。
最后,中国的企业家以“一代”为主,70前后一批企业家干劲十足,各个领域的“专精特新小巨人”企业背后,基本都有一位在这个领域的“天才”作为领导者,政府因势利导,构建了较好的营商环境。虽然有传承问题,但“二代”都接受了精英式的教育,有全球化的视野,相信一代人有一代人的天赋和际遇。
回到案例“垂直一体化”与“相关多元化”的主题。项瞻波认为,以时代储能公司为例,技术的领先不是“一招鲜”,液流电池产业也一定会像锂电池产业一样,在国家扶持下,三五年后就会有成千上万家同行进行激烈竞争。
“所以这也要求当前走在前列的企业,要在成本上下大功夫,最终别人亏本,而自己还会有15%左右的毛利率,这就可以坚持到产业拨云见日……同时时代储能的发展又会反哺宿迁联盛——所以一体化、多元化,不一定是企业创新与发展的要求,不是说企业“想躺平”就不必去搞,这本身也是企业生存与守业的必然选择。是企业的必修课。”
教授点评
滕斌圣长江商学院战略学教授、战略研究副院长
新生代独角兽全球生态体系研究中心主任
一体化战略由来已久,在某些行业如石油化工,甚至是标配。不过,在大部分行业,各司其职、沿着产业链专业分工,才是最常规的策略。毕竟,上下游所要求的核心竞争力,往往大相径庭,专业化所带来的技能和效率,使得中粮这样的一体化,“从田间到餐桌”,成为行业异数。如果说专业化是金箍棒,一体化就是三节棍,梁山108位好汉,用棍棒的不下10位(如武松和卢俊义),使三节棍的只有阮小二。
不过近年来,国内的一体化程度,以肉眼可见的速度在增长。卖猪肉的开始直接养猪,生产汽车的比亚迪,为了更好出海,买船队打造自己的远洋运输。
究其原因,按照科斯的交易成本经济学理论,当整体交易成本(一部分为制度成本)不断上升时,企业被迫运用相关多元化(尤其是一体化)来形成更大的“内部市场”,以更多的内部交易,去抵御低效或高成本的外部市场。这就如同在战乱年代,客家人南迁进入原住民的地盘,不得不采用自成一体的“土楼”来防御,与外界形成某种隔离。
另外一个原因,恐怕是行业增长放缓带来的高度内卷。当预计的高增长未能如期而至,整体产能很快出现过剩。过剩必然引发残酷的价格战,照理应该很快优胜劣汰,出清落后产能。但前些年蜂拥上市的企业,手持十亿以上级别的融资,是不容易缴枪的,于是混战直至:无人收废帐,归马识残旗。
聪明的企业,却早已跳出圈外,在上下游开拓广阔天地。由于不少产业链相当成熟,技术迭代有限,进入上下游难度不大,而多赚取的几个点毛利,就可能成为最终压倒对手的那根稻草。因此,光伏的四大巨头,早有三家采用高度一体化,唯一曾经坚守一体化的天合光能,2022年也未能免俗,以青海产业园谋求比对手更彻底的一体化。电动车行业,不遑多让,车企合力向电池领域杀去,三节棍舞得宁王瑟瑟发抖。
宿迁联盛的一体化,有别具一格之处,不但是丙酮、中间体、抗老化剂的一体化,而且连相当的生产设备和配套辅料(如水泵和塑料管)都由自己生产。这背后的原因,到底是交易成本、内卷外拓,还是其他,有待读者从案例中思考。
研究员说
王小龙长江商学院案例中心高级研究员
xiaolongwang@ckgsb.edu.cn
化工行业的专业名词较多,这一领域的案例并不多见,但正如滕院长所言,该行业是一体化战略的范本。本案例尽可能作到深入浅出,便于读者可以透过行业而理解相关商学内容。
为了聚焦案例主题,此版本省略了宿迁联盛很多经营与管理上的独到之处,广大校友可以通过内部系统查阅全文。
再次感谢项瞻波校友带我们领略了其化工王国的一路成长,广袤大地上的一座座工厂正是大江大河、岁月如歌的缩影,期待更多校友企业通过案例,在长江分享经验,启发新知。
长江案例
原标题:《“一体化”or“多元化”?企业必经的战略选择 | 长江案例》
本文为澎湃号作者或机构在澎湃新闻上传并发布,仅代表该作者或机构观点,不代表澎湃新闻的观点或立场,澎湃新闻仅提供信息发布平台。申请澎湃号请用电脑访问http://renzheng.thepaper.cn。





- 报料热线: 021-962866
- 报料邮箱: news@thepaper.cn
互联网新闻信息服务许可证:31120170006
增值电信业务经营许可证:沪B2-2017116
© 2014-2026 上海东方报业有限公司




