- +1
安徽医科大学林宁团队:发现胶质瘤免疫治疗新靶点
原创 转网 转化医学网
本文为转化医学网原创,转载请注明出处作者:Jerry
导读:多形性胶质母细胞瘤(GBM)因其独特的血脑屏障生理结构而成为最具治疗挑战性的原发性脑肿瘤。近年来,胶质瘤靶向治疗的研究重点已转向肿瘤微环境和局部免疫反应。细胞焦亡是一种新发现的以释放大量炎性因子为特征的细胞死亡方式。虽然细胞焦亡在阻止GBM的发生和发展中显示出希望,但在胶质瘤中调控这一过程的机制仍需进一步研究。zeste基因增强子同源物2 (EZH2)在细胞焦亡中的作用尚不清楚。
7月28日,安徽医科大学林宁研究团队在期刊《Cell Death Discovery》上发表了题为“EZH2–STAT3 signaling pathway regulates GSDMD-mediated pyroptosis in glioblastoma”的研究论文,本研究中,研究人员发现EZH2抑制剂3-Deazaneplanocin A (DZNep)可以诱导GBM细胞焦亡。此外,本研究揭示了信号转导和转录激活因子(STAT3)可以作为受EZH2影响的下游调节因子,影响GBM中的细胞焦亡。DZNep和STAT3抑制剂(SH-4-54)处理后,细胞焦亡相关因子nod样受体热蛋白结构域相关蛋白3 (NLRP3)和Gasdermin D (GSDMD)水平升高。同时抑制EZH2和STAT3可导致IL-1β和IL-18等炎症因子的表达。综上所述,本研究发现EZH2通过STAT3调控胶质母细胞瘤中的细胞焦亡,而细胞焦亡有可能成为胶质母细胞瘤免疫治疗的靶点。
https://www.nature.com/articles/s41420-024-02105-0#Sec10背景知识
01
多形性胶质母细胞瘤(GBM)是最常见的原发性脑肿瘤,具有生长迅速、侵袭性强、致死率高等特点。目前GBM的治疗以手术为主,辅以放疗和化疗。然而,由于GBM独特的组织结构,肿瘤与正常组织界限不清,术后复发率仍然较高。GBM患者的中位生存期仅为15个月。此外,化疗对GBM的疗效欠佳,血脑屏障的存在影响了GBM的疗效。目前的研究主要集中在揭示GBM的发病机制,诱导GBM中的程序性细胞死亡是主要的研究方向。GBM中凋亡和自噬的研究相对成熟,有多条经过验证的分子通路。然而,对于GBM中细胞焦亡的研究尚处于实验阶段,缺乏相关的分子机制。了解GBM中调控细胞焦亡的分子信号通路,可为胶质瘤患者提供潜在的治疗方向。
细胞焦亡是一种受调控的细胞死亡形式,依赖于Gasdermin蛋白家族,导致膜穿孔。焦亡细胞发生肿胀直至膜破裂,导致细胞内因子外排。在此过程中,IL-1β和IL-18等促炎细胞因子的大量释放,从而引发强烈的炎症反应。在细胞焦亡的经典途径中,Caspase-1裂解Gasdermin D (GSDMD),产生裂解的n -末端GSDMD (N-GSDMD)。因此,膜孔形成,钾外流,大量炎症因子释放到细胞外空间。这些事件最终导致细胞死亡并改变肿瘤微环境。此外,细胞焦亡的激活需要NOD样受体热蛋白结构域相关蛋白3 (NLRP3)炎性小体,而NLRP3炎性小体是组装炎性小体的关键分子。炎症小体与Caspase-1结合后,GSDMD被裂解,诱导细胞焦亡。近年来的研究普遍认为,细胞焦亡可直接裂解细胞并诱导免疫细胞浸润,抑制肿瘤生长,在多种细胞生理过程中发挥作用,尤其是在恶性肿瘤的生长中。
DZNep抑制GBM细胞功能并诱导细胞死亡
02
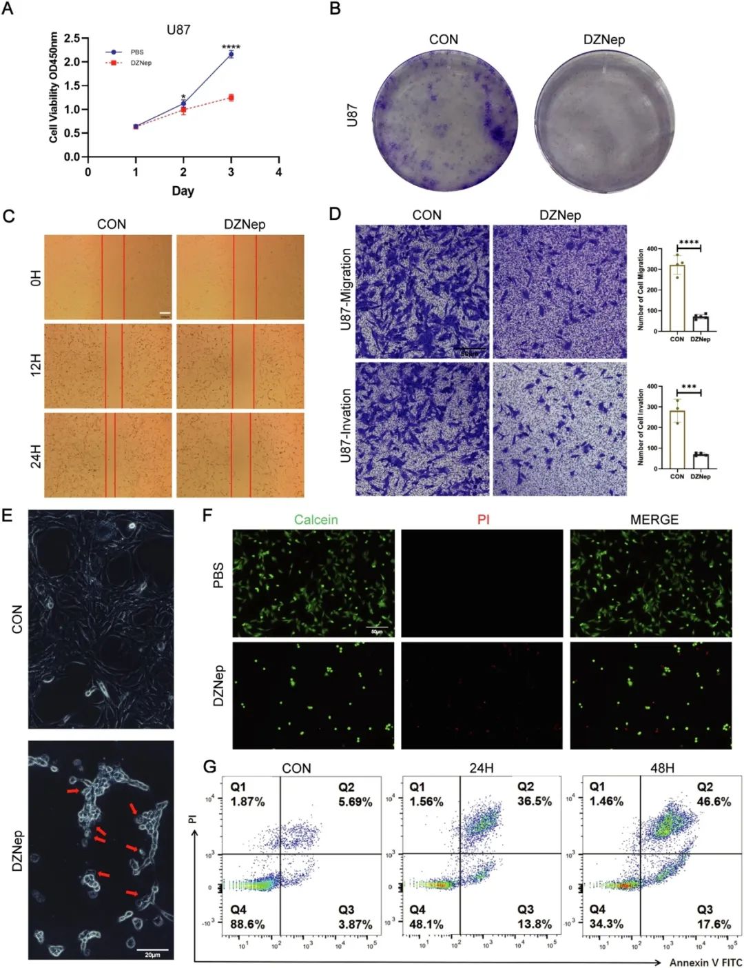
为了评估EZH2抑制后GBM细胞活力的变化,研究人员用浓度为20 μM的DZNep测定了U87的细胞活力。CCK-8检测显示,DZNep处理后第3天,U87细胞活力显著降低。随后,在菌落形成实验中,DZNep显著降低了U87细胞形成的菌落数量。在U87伤口愈合实验中,研究人员观察到dznep处理组的划痕宽度明显大于对照组。在迁移实验中,dznep处理组的U87细胞通过间隙和基质的迁移能力明显低于对照组。显微镜观察发现DZNep处理后U87细胞呈典型的热噬泡形态。随后的Calcein/PI染色显示DZNep处理后死细胞增多,活细胞显著减少。流式细胞术分析进一步证实,DZNep处理后的部分死亡细胞属于凋亡类型。综上所述,DZNep显著抑制GBM细胞功能,诱导细胞凋亡。
DZNep抑制GBM细胞功能,诱导细胞死亡EZH2作为STAT3的上游调控因子,通过炎性体调控焦亡
03
研究人员深入研究了EZH2和STAT3之间的联系,特别关注p-STAT。免疫荧光(IF)染色证实EZH2(绿色)和p-STAT3(红色)在U87中共定位,主要集中在细胞核内。与正常胶质瘤细胞系HA1800相比,定量PCR (qPCR)分析显示,EZH2和STAT3在胶质瘤细胞系U87、H4和A172中表达较高。此外,DZNep处理后,U87和LN229的STAT3总量没有明显变化,而p-STAT3随着剂量的增加而减少。同时,DZNep治疗后炎性小体成分NLRP3蛋白水平升高,在20 μM时显著升高。同样,DZNep处理(20 μM)后,焦亡蛋白GSDMD和N-GSDMD的蛋白水平显著升高。这些发现表明EZH2和STAT3之间存在相互关系,使它们能够调节胶质瘤焦亡。
抑制STAT3激活焦亡并抑制胶质瘤细胞增殖
04
根据前期研究,EZH2可通过炎性体调控STAT3的磷酸化水平,激活胶质瘤细胞的焦亡。随后,研究人员使用STAT3抑制剂SH-4-54进行干预,SH-4-54 (10 μM)可以抑制p-STAT3蛋白的表达。它还具有提高活化NLRP3、GSDMD和N-GSDMD蛋白表达水平的能力。在光学显微镜下,研究人员观察到SH-4-54处理后的U87细胞有明显的焦亡泡。SH-4-54组U87细胞培养基中乳酸脱氢酶(LDH)含量显著升高。用EdU检测胶质瘤细胞系的增殖,SH-4-54可以抑制U87和LN229的增殖。
RO8191逆转sh -4 - 54介导的胶质瘤细胞死亡和焦亡
05
前期研究表明STAT3作为EZH2的下游靶点,可以调控焦亡。使用STAT3激动剂(ro8191,10 μM)可以逆转sh -4 - 54激活的U87和LN229的焦亡。同时,在显微镜下观察到SH-4-54使U87和LN229失去了原来的细胞形态,而RO8191可以逆转这些形态变化,使细胞恢复到原来的形态。此外,RO8191可以减少SH-4-54引起的细胞死亡,与SH-4-54组相比,RO8191组的死亡细胞明显减少。这些结果表明EZH2通过STAT3调控胶质瘤细胞的凋亡和功能,而RO8191可以逆转这一过程。
研究小结
06
本研究首次将EZH2引入胶质瘤焦亡领域。EZH2抑制剂DZNep的使用不仅可以抑制胶质瘤的发生发展,还可以激活胶质瘤焦亡。同时,研究人员证明通过EZH2抑制p-STAT3可增强NLRP3炎性体活性,促进胶质瘤焦亡和炎症因子IL-1β和IL-18的表达。本研究发现为神经胶质瘤焦亡的研究提供了一个潜在的信号通路。
参考资料:
https://www.nature.com/articles/s41420-024-02105-0#Sec10
本文为澎湃号作者或机构在澎湃新闻上传并发布,仅代表该作者或机构观点,不代表澎湃新闻的观点或立场,澎湃新闻仅提供信息发布平台。申请澎湃号请用电脑访问http://renzheng.thepaper.cn。





- 报料热线: 021-962866
- 报料邮箱: news@thepaper.cn
互联网新闻信息服务许可证:31120170006
增值电信业务经营许可证:沪B2-2017116
© 2014-2026 上海东方报业有限公司




