- +1
退役军人持证就医,免费、优惠、优先!
来源丨中国退役军人
近日
全国多地退役军人事务系统积极行动
和多家医院建立深度合作
退役军人优待定点医院陆续揭牌
推出退役军人和其他优抚对象
医疗优待新举措
还没了解过的战友
一起看看!
↓↓↓
河北在第97个建军节到来之际
河北省退役军人事务厅
联勤保障部队第九八〇医院
(白求恩国际和平医院)
联合举办
河北省退役军人优待定点医院授牌仪式
退役军人和其他优抚对象来院就医设置退役军人挂号专用窗口
开启“绿色通道”
与现役军人一同享受“三免六优先”
军人诊区休息等医疗优待服务
同时针对特殊患者提供
专人导诊、陪检、陪治等
切实让退役军人感受到尊崇

江苏在江苏镇江
三五九医院将服务内容具体化、标准化
为在镇江安置的退役军人和其他优抚对象
推出“一站式”“三减免”“五全免”“六优先”
等一系列医疗优惠优待服务
具体如下
向上滑动阅览
“一站式”服务
设置军人军属、退役军人诊区,享受专职部门保障,由为军服务办公室指定专人负责引导,提供挂号、就诊、检查、预约、结算、优惠政策宣讲等“一站式”服务。
三减免
①门诊减免:持医保卡结算后,医保政策范围内由个人现金支出部分(起付线、药费和耗材等纯成本费用除外),退役军人、优抚对象减免20%,重点优抚对象30%。
②住院减免:持医保卡结算后,医保政策范围内由个人现金支出部分(起付线、药费和耗材等纯成本费用除外),退役军人、优抚对象减免30%,重点优抚对象减免50%。
③体检减免:退役军人、优抚对象及直系亲属(退役军人和优抚对象的父母、子女、配偶及配偶父母)按体检项目总金额减免40%。
五全免
①免挂号费:免门急诊挂号诊察费(含专家号)。
②免费巡诊:对部分家庭条件困难的退役军人、重点优抚对象,医院定期组织免费医疗巡诊。
③免费停车:持本人优待证和当日就诊缴费凭据提供免费停车。
④免陪护躺椅使用费:入院需陪护床时可向护士站申请免费使用。
⑤免费提供洗漱用品:为住院退役军人、优抚对象免费提供一套定制洗漱用品(洗漱包、保温杯、沐浴露、洗发水、毛巾、牙膏、牙刷、漱口杯)。
六优先
挂号、就诊、检查、取药、住院、结算优先。开通绿色通道,遇急危重症患者一律先救治后核验身份及付费。
广东在广东广州
两家退役军人优待定点医院揭牌!
八一建军节前夕
广州市退役军人事务局
联合南部战区总医院举行
退役军人优待定点医院揭牌暨签约仪式
一起来了解
优惠优待对象、项目及服务内容
向上滑动阅览
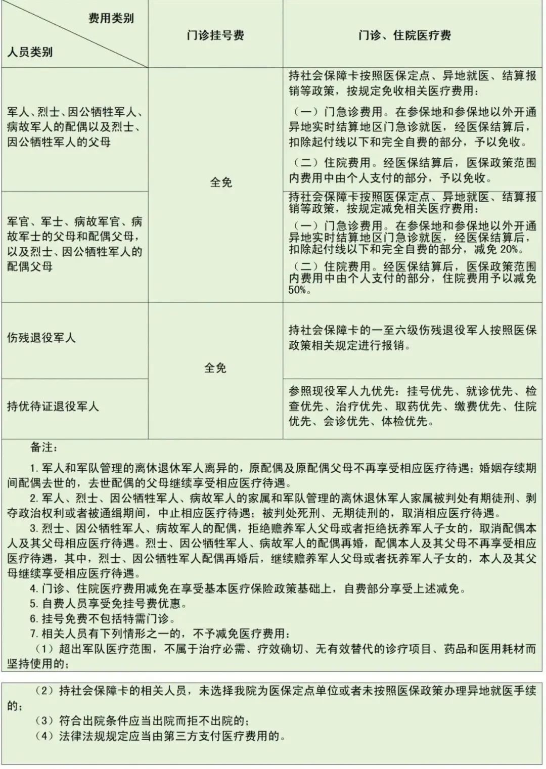
优惠优待对象包括
1.军人、烈士、因公牺牲军人、病故军人的配偶以及烈士、因公牺牲军人的父母;
2.军官、军士、病故军官、病故军士的父母和配偶父母,以及烈士、因公牺牲军人的配偶父母;
3.伤残退役军人;
4.退役军人。
备注:优抚对象在结算相关费用时需出具相应有效证件(证明),如退役军人优待证、残疾军人证等。
优惠内容
1.门诊、住院医疗费用减免
2.体检费用减免退役军人体检给予5%费用减免。
体检过程享受导检服务,建立健康档案,提供健康评估及专业健康指导。
3.优待服务
参照现役军人提供“九优先”服务:挂号优先、就诊优先、检查优先、治疗优先、取药优先、缴费优先、住院优先、会诊优先、体检优先。
院内挂号收费处、药房窗口张贴“退役军人优先”标识;
导诊服务台设立“退役军人导诊”标识牌,安排专人导诊、陪诊服务;
设立退役军人保健门诊,让退役军人享受到更专业、便捷、温馨的诊疗服务。
4.建立退役军人身体健康档案
建立退役军人健康档案,精准开展健康教育宣传,每月对已建立健康档案的退役军人进行电话回访。
5.提供免费接送服务
为行动不便、独居、有困难的优抚对象提供住院免费接送服务(限广州地区)。
8月1日上午
广州市退役军人优待定点医院
签约暨揭牌仪式在广州新市医院举行
广州新市医院
医疗优待对象有哪些?
具体优待内容有什么?
一图告诉你答案
截止当前广州市5家优待定点医院——
广州白云山医院、广州同和医院
广东省第一荣军优抚医院
南部战区总医院
广州新市医院
为5000余名退役军人
提供优质优惠的医疗服务
累计减免医疗费用约50万元
取得了良好的示范效应

福建在福建福州
福州市退役军人事务局
联合联勤保障部队第九〇〇医院
举行退役军人优待医院、
退役军人驿站揭牌
暨拥军优抚合作协议签约仪式
即日起,全国退役军人及烈士遗属因公牺牲军人遗属、病故军人遗属
持退役军人优待证和身份证
到退役军人优待医院就诊时
可享受挂号、就诊、检查
治疗、取药、住院
六项就医环节全流程优先等
“五专八优”医疗优待
具体如下
向上滑动阅览
医疗优待“五专”
一是暖心驿站,专设“退役军人驿站”,为退役军人和其他优抚对象提供饮水、休息场所,发放宣传册,收集意见建议等;
二是绿色通道,专设急救绿色通道用于接诊退役军人急危重症伤病员;
三是专家会诊,退役军人遇有疑难、特殊病症时主管医师应及时提出病例讨论申请,由科室副主任医师以上人员组织专家组讨论;
四是保健服务,专设退役军人保健对象保健门诊,建立保健对象专家会诊机制,优先安排病房住院治疗;
五是巡回医疗,组织专家医疗队深入社区、乡村开展巡医义诊等延伸服务,定期开展送医送药送健康活动。
医疗优待“八优”
一是体检优惠,持有社会保障卡(保健对象)的退役军人,在已享受优惠基础上体检再给予10% 优惠,体检全过程享受导医陪检。持有社会保障卡(职工医保卡)的退役军人,在已享受优惠基础上体检再给予5%优惠,体检全过程享受导检服务。其他退役军人、个人体检给予8%优惠。建立健康档案,提供多学科健康评估及“个性化”健康指导;
二是医学教育,优先接收退役军人来医院进修、学习,免收进修费。医院举办继续医学教育项目可免收培训费,授予继续教育学分;
三是就医优先,享受挂号、就诊、检查、治疗、取药、住院共六项就医环节全流程优先。
在福建厦门
厦门市退役军人优待医院揭牌仪式
在陆军第七十三集团军医院举行
医院为全国退役军人和其他优抚对象提供“一免一减”优待
退役军人专科诊区等“七专”尊崇服务
以及优先就医、优先检查等“八优”服务承诺
开启来院就医“绿色通道”
“厦门成立退役军人优待医院体现了政府对退役军人的重视
医院对我们重点优抚对象就医
还安排专人引导,确实非常方便。”
退役军人黄建明说

在福建龙岩7月25日上午
龙岩“拥军优抚医院”揭牌仪式
在龙岩博爱医院举行
医院门诊设立拥军优抚专用休息区在挂号、取药、体检、检验、影像
各窗口均设立拥军优抚窗口
凭证优先挂号、检查、取药
为退役军人和其他优抚对象
全免门诊诊查费
减免住院费用自付部分及健康体检费
提供上门就诊、开展住院慰问等优待措施
山西在山西晋城
市人民医院推出“四免四优四专四享”
一站式拥军医疗服务

具体如下向上滑动阅览
服务对象
军人军属(配偶、父母、子女)、军队文职人员、退役军人和优抚对象。
本实施方案中的优抚对象为:户籍在本省行政区域内、享受国家定期抚恤补助的在乡复员军人、参战退役军人、参试退役军人、带病回乡退伍军人、烈士遗属、因公牺牲军人遗属、病故军人遗属。
享受优待的方式:军人和军队文职人员出示相关证件;军人父母由军人所在单位出具相关证明;军人配偶及子女出示军属保障卡;退役军人和优抚对象出示优待证和身份证。
服务内容
(一)“四免”服务
免普通门诊诊察费、急诊诊察费;
免费建立健康档案;
免费提供住院生活用品1套;
荣立二等功及以上的退役军人免费健康体检每年1次。
(二)“四优”服务
优先就诊:服务对象凭有效证件在挂号、就诊、检查、缴费、取药等环节享受优先服务;
优先检查:对于需要进行检查的服务对象,优先安排检查减少等待时间;
优先住院:在床位紧张的情况下,适当优先为服务对象安排住院床位;
优先手术:在手术安排上,服务对象享有适当优先安排手术的权利。
(三)“四专”服务
设立专门的拥军服务窗口,提供一站式服务;
开设专用的拥军病房,提供舒适的住院环境;
组建专业的拥军医疗团队,为服务对象提供精准医疗服务;
建立专门的投诉处理渠道,及时解决服务对象在就医过程中遇到的问题。
(四)“四享”服务
享受个性化的医疗服务方案,根据服务对象的健康状况和需求,制定专属的治疗和康复计划;
享受定期的健康回访服务,提供必要的健康指导;
享受急诊/住院“先诊疗后付费”的优惠政策;
享受优先参与医院组织的健康讲座、义诊等活动。
(五)优抚对象除上述服务外,同时享受以下优惠:
70 岁以上免收副主任医师、主任医师专家门诊诊察费;
减免10%大型设备检查费;
减免10%手术及麻醉费;
需住院治疗者,住院半个月以内床位费按规定收费标准减免10%,半个月以上减免5%;
首次再就业需做健康体检时,免收体检费;
女性进行孕检时,免收产前检查费。
费用减免、专属病房、优先就诊
......
近年来
各地退役军人事务系统想战友所想
急战友所急
退役军人医疗优待
从服务项目、优惠力度到享受人群
都有了很大程度的提升和扩展
让更多退役军人和其他优抚对象
现(退)役军人近亲属和驻地人民群众
享受到更加优待、优惠、优质的医疗服务
切实提升获得感、幸福感、荣誉感
这些看得见摸得着的优待
让战友心暖、心安
让有需要的退役军人和优抚对象
得到及时有效的帮助
在这里老班长要为各地退役军人事务系统
这份用心点赞
有需要的战友可以提前咨询当地退役军人事务部门
获得最新的相关政策
战友们
大家所在地区有哪些医疗优待好做法呢
欢迎在评论区分享!
更多推荐
原标题:《退役军人持证就医,免费、优惠、优先!》
本文为澎湃号作者或机构在澎湃新闻上传并发布,仅代表该作者或机构观点,不代表澎湃新闻的观点或立场,澎湃新闻仅提供信息发布平台。申请澎湃号请用电脑访问http://renzheng.thepaper.cn。





- 报料热线: 021-962866
- 报料邮箱: news@thepaper.cn
互联网新闻信息服务许可证:31120170006
增值电信业务经营许可证:沪B2-2017116
© 2014-2026 上海东方报业有限公司




