- +1
Cell子刊:徐铭团队发现清除高表达p21的衰老细胞可延长健康寿命
编辑丨王多鱼
题图丨Pixabay
“长生不老”是自古至今人类共同的美好愿景。“长生不老”包含了“长生”和“不老”两个目标,即“活得长”和“活得好”。
在过去的一个世纪里,人类的预期寿命显著提升,在“活得长”方面取得突破。然而,目前健康寿命(healthspan,“活得好”的寿命)和自然寿命(lifespan)之间仍存在较大差距,原因在于生命晚期身体机能大幅减退和各种慢性疾病导致老年人健康状态的急剧下降严重影响了其生活质量。
所以,“活得长”并不一定就能“活得好”。如何实现延长自然寿命的同时减缓身体机能退化,从而延长健康寿命是当前衰老研究的核心目标。另外,Nature Aging 发表的一样分析预测,每延长健康寿命一年将带来38万亿美元的效益【1】,更加说明了延长健康寿命的重要性。
细胞衰老是指细胞在氧化应激、端粒缩短、辐射等多种应激条件诱导下呈现的不可逆细胞周期停滞状态。衰老过程中衰老细胞的累积是导致身体机能退化和寿命缩短的一个重要原因【2】。高表达p21(p21high)是衰老细胞的特征之一,此前,美国康涅狄格大学徐铭课题组报道了一种用于追踪和调控体内衰老细胞的新型p21-Cre转基因小鼠模型,发现自然衰老和肥胖模型小鼠体内多种组织存在p21high细胞,且清除该群衰老细胞有效提升老年小鼠身体机能以及改善肥胖相关的胰岛素抵抗【3、4】,提示了靶向p21high细胞在衰老相关疾病治疗以及延缓衰老方面的潜在价值。关于靶向p21high细胞是否可以延长自然寿命和健康寿命,还有待系统研究。
2024年8月6日,康涅狄格大学衰老研究中心徐铭课题组(王斌生博士和王丽超博士为共同第一作者)在 Cell Metabolism 期刊发表了题为:Intermittent clearance of p21-highly-expressing cells extends lifespan and confers sustained benefits to health and physical function 的研究论文【5】。
该研究对自然衰老小鼠健康状况和身体机能的终身动态水平进行了追踪,发现间歇性清除p21high细胞不仅延长了老年小鼠27%的剩余自然寿命、降低了43%的死亡风险,而且显著改善老年小鼠生命周期的每个阶段的身体机能和健康指数,从而揭示了靶向p21high细胞对减缓衰老过程和促进健康衰老的作用。
在这项最新研究中,研究团队选取20月龄的老年小鼠(相当于人类60岁左右),通过转基因手段每月进行一次p21high衰老细胞全身清除的处理。寿命分析结果显示,清除p21high衰老细胞后,P/D小鼠的中位寿命较未清除的对照P小鼠显著延长(898天 vs 977天,相当于人类的85-90岁 vs 95-100岁),并且小鼠的最长寿命也得到了显著的提高。其中,两组小鼠体重和脂肪含量并无明显差别,表明其寿命延长机制可能与基于热量限制的干预措施不同。值得一提的是,尽管清除p21high衰老细胞后的小鼠平均要比对照组多活3个月左右,两组小鼠在死亡时的肿瘤负荷与各种疾病数量并无明显区别,提示p21high细胞的清除延缓了机体的衰老过程,对寿命的延长作用并不是通过减轻某种单一疾病而实现。
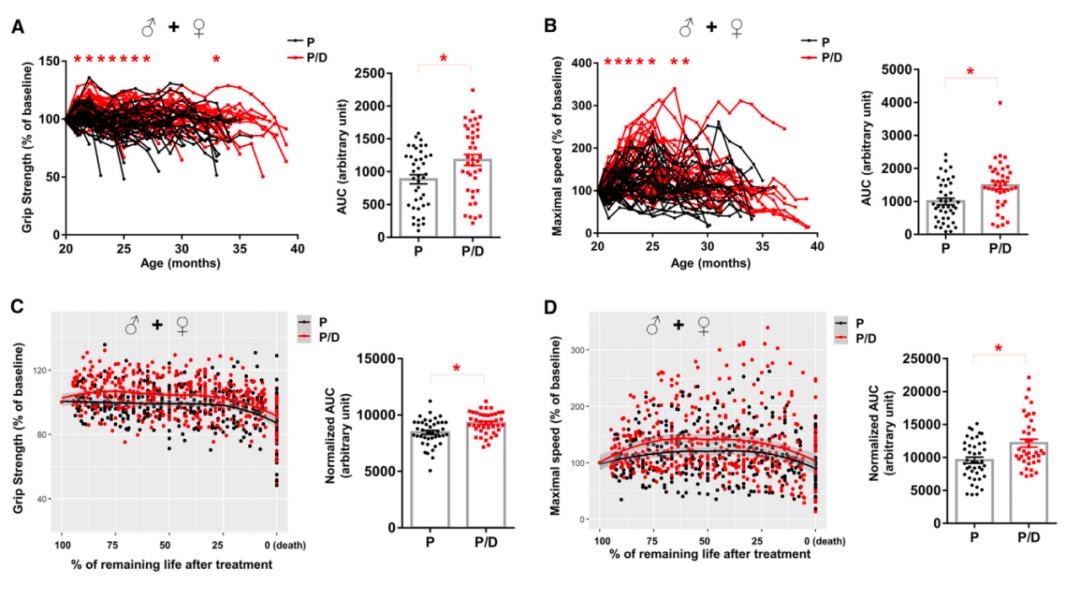
图1. 清除p21high细胞延长老年小鼠自然寿命在验证了“活得长”之后,研究团队继续探讨清除p21high衰老细胞后的小鼠是否“活得好”。目前大多数关于健康寿命(“活得好”)的研究仅局限于在短期处理后的一个或几个时间点评估身体机能或组织功能,而生命晚期的健康水平并未引起足够重视,从而无法区分这些健康益处是暂时的还是可以长期维持的。
为了更准确的评估健康寿命,研究团队从小鼠20月龄(相当于人类60岁左右)开始,每月评估其健康状况和身体机能,直至自然死亡,从而全面评估处理后小鼠的健康动态。结果显示,P/D小鼠在清除p21high细胞后各阶段的身体机能显著改善,虚弱进程减缓。令人振奋的是,尽管P/D小鼠平均寿命比P小鼠长,它们在接近自然死亡时的健康状况和身体机能明显优于P小鼠,意味着其健康寿命得以延长。与其他衰老细胞清除策略比较(包括清除p16high细胞、达沙替尼与槲皮素联用),清除p21high细胞对健康寿命的延长作用更加明显。此外,P/D小鼠代谢功能、心脏功能和肝功能指数明显优于P小鼠,表明了间歇性清除p21high细胞可以改善自然衰老过程中各种组织功能。
图2. 清除p21high细胞延长老年小鼠健康寿命为了进一步研究自然衰老小鼠体内p21high细胞,研究团队利用流式分选分别富集了脂肪组织中血管基质组分(SVF)p21high细胞和非p21high细胞进行单细胞转录组测序。研究结果发现SVF中各细胞类型均含有不同比例的p21high细胞,与非p21high细胞相比,p21high细胞G2/M细胞周期比例降低。对其中5种主要细胞类型进行基因集富集分析,结果发现多种炎症信号通路在各种细胞类型的p21high细胞中均有显著富集。研究团队接下来对两组老年小鼠的脂肪、肝脏、肌肉和心脏组织进行bulk RNA-seq分析,发现p21high细胞的清除明显减弱各组织炎症水平,另外血清中炎症因子水平也显著降低,提示炎症相关通路在p21high细胞促进机体衰老中可能发挥着重要作用。
总的来说,该研究发现,清除p21high细胞能延长老年小鼠的自然寿命和健康寿命,并显著改善老年组织的功能。体内不同细胞类型中的p21high细胞具有相对保守的促炎特性,p21high衰老细胞有望成为实现健康衰老的潜在治疗靶点。论文链接:
1. https://www.nature.com/articles/s43587-021-00080-0
2. https://www.nature.com/articles/s41591-018-0092-9
3. https://www.nature.com/articles/s43587-021-00107-6
4. https://www.cell.com/cell-metabolism/fulltext/S1550-4131(21)00530-1
5. https://doi.org/10.1016/j.cmet.2024.07.006
本文为澎湃号作者或机构在澎湃新闻上传并发布,仅代表该作者或机构观点,不代表澎湃新闻的观点或立场,澎湃新闻仅提供信息发布平台。申请澎湃号请用电脑访问http://renzheng.thepaper.cn。





- 报料热线: 021-962866
- 报料邮箱: news@thepaper.cn
互联网新闻信息服务许可证:31120170006
增值电信业务经营许可证:沪B2-2017116
© 2014-2026 上海东方报业有限公司




