- +1
今日拉开帷幕!这场阅读盛会来了
2024-08-07 10:08
来源:澎湃新闻·澎湃号·政务
字号
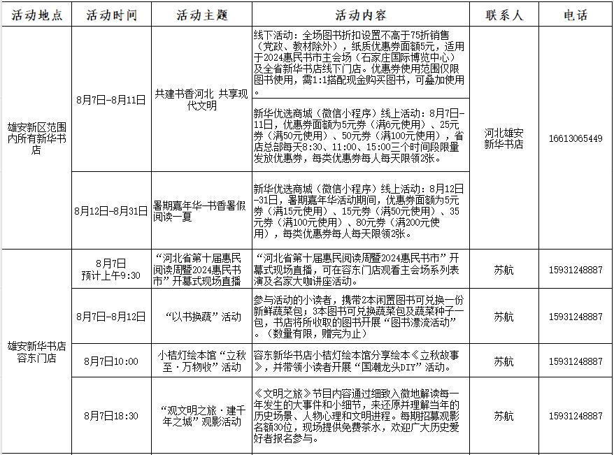
共建书香河北,共享现代文明
河北省第十届惠民阅读周暨2024惠民书市雄安分会场活动开始
为进一步激发全民阅读热情,丰富人民群众精神文化生活,河北省第十届惠民阅读周暨2024惠民书市雄安分会场活动于8月7日拉开帷幕。此次活动以“共建书香河北,共享现代文明”为主题,旨在通过一系列丰富多彩的文化活动,推动雄安新区全民养成阅读习惯,营造浓厚的书香氛围。
活动采取线上线下相结合的方式,线下主会场设在石家庄国际博览中心,各市(含定州、辛集市)、雄安新区设分会场,各县(市、区)新华书店门店、公共文化空间等活动场所同步开展相关文化惠民活动。为了让读者尽享惠民红利,400万元电子和纸质购书优惠券将面向全省广大市民发放。读者可通过微信搜索“新华优选”小程序,进入新华优选网上商城领取优惠券;也可在抖音搜索“河北省新华书店”,进入官方抖音直播间或店铺,关注后可领券下单;或在天猫、当当、京东等平台搜索“河北新华图书专营店”,进入店铺首页即可领取电子优惠券。


据悉,本次惠民书市雄安分会场活动将持续至8月11日。在此期间,新区及三县新华书店、新华优选网上商城将持续面向广大市民发放购书优惠券,并举办“以书换蔬”“观文明之旅·建千年之城”“书香润假期 阅读伴成长”等系列文化惠民活动。期待雄安人民共同参与阅读盛宴,共享阅读之美。河北省第十届惠民阅读周暨2024惠民书市雄安新区及三县新华书店活动时间表看这里
↓↓↓

主办:中共河北雄安新区工作委员会河北雄安新区管理委员会
运营:河北日报报业集团
原标题:《今日拉开帷幕!这场阅读盛会来了》
特别声明
本文为澎湃号作者或机构在澎湃新闻上传并发布,仅代表该作者或机构观点,不代表澎湃新闻的观点或立场,澎湃新闻仅提供信息发布平台。申请澎湃号请用电脑访问http://renzheng.thepaper.cn。
+1
收藏
我要举报





查看更多
澎湃矩阵
新闻报料
- 报料热线: 021-962866
- 报料邮箱: news@thepaper.cn
互联网新闻信息服务许可证:31120170006
增值电信业务经营许可证:沪B2-2017116
© 2014-2026 上海东方报业有限公司
反馈




