- +1
《异人之下》翻车,跪求电影们不要硬用AI
如果能把乌尔善这两年的情绪值拉出来,怕是比云霄飞车还刺激。
去年《封神》,天崩开局,排片少,上座率低。
结果后来票房缓慢爬升,拿下26亿票房。
今年的《异人之下》,自官宣以来,想看人数一直高居不下。
但上映之后,开分6.1,评论两极分化。
不少还都指向了他自豪的创新技术。
异人之下被吐槽,AI是元凶?真人漫改的一个通病,就是动漫自带的跨次元夸张感很难被平衡和抵消。
《异人之下》就是如此。
作为一个连载7年尚未完结的异能国漫,乌尔善必然要进行大刀阔斧的改编。
为了兼顾动漫和真人,他选择了AI摹画。AI摹画就是一种转描动画,是从实拍转AI的技术。
先实拍,再由真人进行动画摹片,最后进行AI风格迁移,形成风格统一的AI动画。
他试图造一个2.5次元,让观众直观感受到过去进行时与当下进行时的差别。从创意的角度来说,这个初衷是好的,但是最终呈现效果却很难评。
他采用了很多定格效果来营造静态的的艺术美感。
但是定格并不适用于长时间的大银幕观影,因为长时间观看定格效果会产生视觉疲劳。
而且在大银幕上,观众对于画面的流畅性和动态感有着更高的期待,定格效果难以满足这种需求。
而且这个 AI 还带来了另一个大问题,就是后半段用AI交代冯宝宝的身世线,和真人部分频繁穿插。AI 再难看也是动画,它反而变成了一种对比和反衬,一跳回到真人部分,加重了观众对真人漫改的不适应。
如此遇冷,乌尔善大概也始料未及。
因为在采访的时候,他说:“接受所有漫画迷对我的审判,但是前提是,大家一定要看了这部影片之后再审判我,千万不要不看影片先审判,那样可能不会很客观。”
可见对于影片质量,乌导本身还是很自信的。一来是确实下了血本,二来还创新了拍摄方式。
“我觉得这是对整个电影行业的一个很重要的技术突破。”
可惜人民群众的反馈并不如意。
现在很多电影在制作上,都会运用到AI技术。但是技术不成熟,带来的效果也不尽人意。
不是表情生硬,就是和画面割裂。
为什么AI技术,反而没有预想中的那么好呢?
高端技术怎么成了鸡肋?前有《传说》AI成龙,后有《异人之下》真人摹片。
一个月内两次翻车,一向高端的AI技术怎么变成鸡肋了?
不知从何时起,在电影工业领域,新技术就是视觉盛宴的代名词,但很多时候,这反而让人工感更加严重。
拿《异人之下》来说,长达20分钟的回忆画面全部采用真人摹片动画+AI技术的方式呈现,既没有让人眼前一亮,又掩盖了原本真人演员的细腻表演与情感流露。
而且乌尔善用的真人摹片原来只有两个工作流程——真人实拍和手工摹写。但乌尔善加到了五个——
先真人拍一遍,动画师再把表演画下来,给真人刷“漫画感”,然后再摹一遍增加效果,最后再把摹好的动画用AI再生成一遍,并进行风格迁移,让动画更接近真人影像。
乌尔善说这样做是为了致敬原动漫带来的创作灵感,也希望从影像质感上区分回忆与现实的部分。可既然要打造漫改真人电影,又何须再用动画去描摹真人表演?
多此一举的技术嵌套实在是鸡肋。
而且,现在国内的AI技术也不过关。AI动画化美术风格的选定与呈现,需要创作者对AI生成的质量、涉及的工具、针对性的训练库有一定的要求和标准。
但当下的AI技术在精度、稳定性、通用性等方面都还较弱。
也就是说,虽然它们能保证画面质量和播放流畅性,但很难达到商品级质量,更难以适配IMAX厅。
况且,不同的美术风格也需要不同的AI技术。比如科幻风要求复杂的视觉效果和高精度的细节,童话风需要更多的艺术感和手绘效果,历史一般需要更写实的画面,对客观世界更准确地还原。
不考虑作品风格就盲目用AI,带来的观感自然很差。
其实对于观众来说,是否用了新技术,用了多少新技术,只是一种无差异诉求,有没有它都行。剧情是否完整,角色是否适配,人设是否丰富才是我们的“嗨点”。
这几个满足不了,才会让大肆宣传的技术成为情绪的宣泄口。
不讨好还要硬用?既然用高端技术吃力还不讨好,导演和制作公司们怎么还拼命用?
其中一个原因是AI确实是降本增效的一把好手。
AI不仅能实现过去难以完成的特效制作,还能通过数字人技术,让演员在有限的时间内完成更多的拍摄任务。
过去一个演员可能需要连续拍摄九天,现在有了AI辅助,只需要两天就行了,这就大幅降低了片酬和制作成本。
《山海奇镜》《三星堆》这两部AI短剧就是典型。十几个人就取代了原来上百人的团队,“成本至少降低了四分之一”。
而且,资本总是最先嗅到AI 的芬芳。AIGC是资本市场近期所重点关注的领域,我们有超过5亿用户的网络文学市场、千亿的国漫产业、万亿的广告行业以及3万亿的中国传媒产业等。
庞大的市场让我们对数字内容的需求也更加强烈,资本也就是看准了这点才预言AI能“产生数万亿美元的经济价值”。
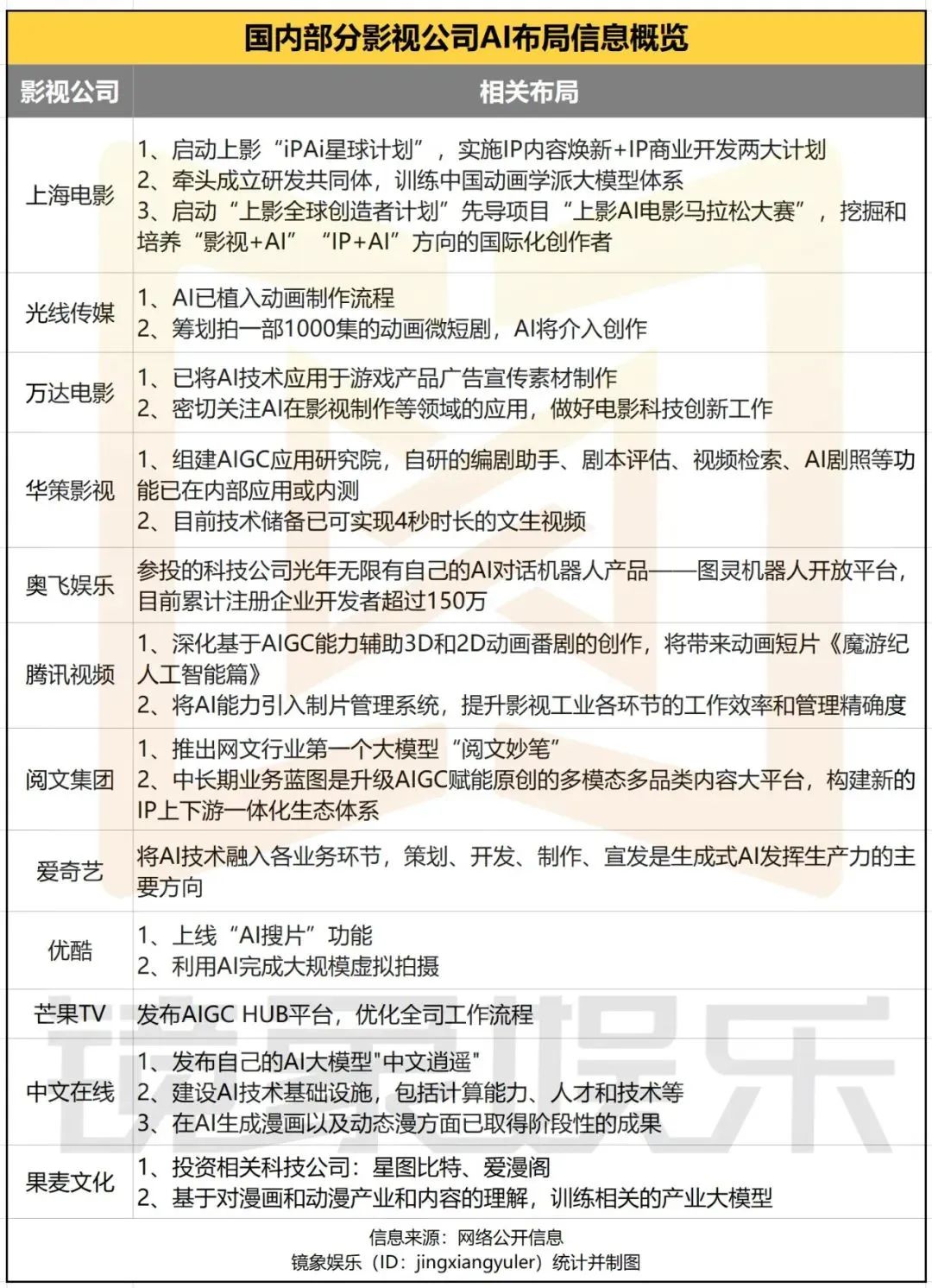
所以从去年开始,越来越多的影视公司都高调入局。慈文、唐德、华策、光线都开始全面用AI进行技术开发
《传说》的出品方博纳还成立了人工智能影视制作基地,AI成龙似乎就是他们的首个试水。
这种情况下,能用AI肯定要用,毕竟这可是吸引投资的大好机会。
况且从生意的角度看,AI可以让内容更天马行空、引人入胜,从而激发用户的付费意愿。拿短剧来说。
原来的短剧很难做出玄幻和科幻的内容,恰好一些偏科技的客户觉得霸总、娇妻、萌宠找不到品类,就白白错过商业机会。
AI介入后,可以用高性价比的方式,把原来流失掉的商业化机会再找回来。
很多人嘲讽《异人之下》是“光污染”“劣质AI”“盗版网游”。当一项技术不成熟时却被寄予厚望,所带来的不只是喧宾夺主,还有负面影响。
一些动画人就表示,这将会影响国漫IP改编,IP的影视版权价格也可能会有所下降或缺少买家。
或许是时候对AI祛魅了。
作者:来士普
责编:回星
本文为澎湃号作者或机构在澎湃新闻上传并发布,仅代表该作者或机构观点,不代表澎湃新闻的观点或立场,澎湃新闻仅提供信息发布平台。申请澎湃号请用电脑访问http://renzheng.thepaper.cn。





- 报料热线: 021-962866
- 报料邮箱: news@thepaper.cn
互联网新闻信息服务许可证:31120170006
增值电信业务经营许可证:沪B2-2017116
© 2014-2026 上海东方报业有限公司




