- +1
牛磺酸接连登上三大顶刊,魏伟等人最新Nature论文揭示牛磺酸抗肥胖的分子机制
原创 生物世界
撰文丨王聪编辑丨王多鱼
排版丨水成文
牛磺酸(Taurine),是一种条件必需的微量营养素和丰富的氨基磺酸,广泛分布于体内各个组织和器官,主要以游离状态存在于组织间液和细胞内液中,因最先于牛胆汁中发现而得名。常见的功能饮料中就添加有牛磺酸,以补充能量,改善疲劳。
而最近,关于牛磺酸的研究接连登上三大顶刊 Science、Cell 和 Nature,这些研究揭示了牛磺酸的新功能——抗衰老、提高癌症治疗效果,以及抗肥胖。
2023年6月,印度国家免疫学研究所、美国哥伦比亚大学等机构的研究人员在国际顶尖学术期刊 Science 上发表论文【1】。该研究表明,牛磺酸缺乏是衰老的驱动因素。而补充牛磺酸,可以减缓线虫、小鼠和猴子的衰老,甚至可以将中年小鼠的健康寿命延长12%。详情:2024年4月,第四军医大学西京医院的赵晓迪教授、卢瑗瑗副教授、聂勇战教授、王新教授等在国际顶尖学术期刊 Cell 上发表论文【2】。该研究发现,肿瘤细胞通过过表达牛磺酸转运体SLC6A6来与CD8+T细胞竞争牛磺酸,这诱导了T细胞死亡和耗竭,导致肿瘤免疫逃逸,从而促进了肿瘤进展和复发,而补充牛磺酸可以重新激活耗竭的CD8+T细胞,并提高癌症治疗效果。详情:2024年8月7日,斯坦福大学 Jonathan Z. Long 团队(魏伟博士为第一作者)在国际顶尖学术期刊 Nature 发表了题为:PTER is a N-acetyltaurine hydrolase that regulates feeding and obesity 的研究论文。
该研究发现了哺乳动物首个N-乙酰牛磺酸水解酶——PTER,并证实了N-乙酰牛磺酸在减少食物摄入和抗肥胖中的重要作用。在未来,有望开方法出强效和选择性PTER抑制剂用于治疗肥胖。
牛磺酸广泛存在于哺乳动物组织和许多食物中,在心脏、眼睛、大脑和肌肉等可兴奋组织中的含量特别高。牛磺酸已被描述为具有多效细胞和生理功能,特别是在代谢稳态的背景下。牛磺酸水平的遗传降低导致多个组织的肌肉萎缩、运动能力下降和线粒体功能障碍。而补充牛磺酸可降低线粒体氧化还原应激,提高运动能力并抑制体重。牛磺酸代谢的生物化学和酶学已引起了相当大的研究兴趣。在内源性牛磺酸生物合成途径中,半胱氨酸通过半胱氨酸双加氧酶(CDO)和半胱氨酸亚磺酸脱羧酶(CSAD)代谢生成亚牛磺酸,随后由含黄素单加氧酶1(FMO1)氧化产生牛磺酸。此外,半胱氨酸可以通过半胱胺和半胱胺双加氧酶(ADO)的替代途径生成亚牛磺酸。牛磺酸本身的下游有几种次级牛磺酸代谢物,包括牛磺胆酸盐、牛磺脒和N-乙酰牛磺酸。已知唯一能催化这些下游途径的酶是BAAT,它将牛磺酸与胆汁酰基辅酶A结合生成牛磺胆酸盐和其他胆汁盐。除了BAAT之外,介导次级牛磺酸代谢的其他酶的分子身份尚未确定。
N-乙酰牛磺酸(N-acetyltaurine)是一种特别有趣但研究较少的牛磺酸次级代谢产物。生物体液中N-乙酰牛磺酸的水平受到多种生理干扰的动态调节,这些干扰(包括耐力运动、饮酒和营养性牛磺酸补充)会增加牛磺酸和/或乙酸盐的通量。此外,N-乙酰牛磺酸与包括神经递质乙酰胆碱和调节血糖的长链N-脂肪酰牛磺酸在内的信号分子在化学结构上具有相似性,这表明它也可能作为一种信号代谢产物发挥作用。然而,N-乙酰牛磺酸的生物合成、降解和潜在功能仍不清楚。
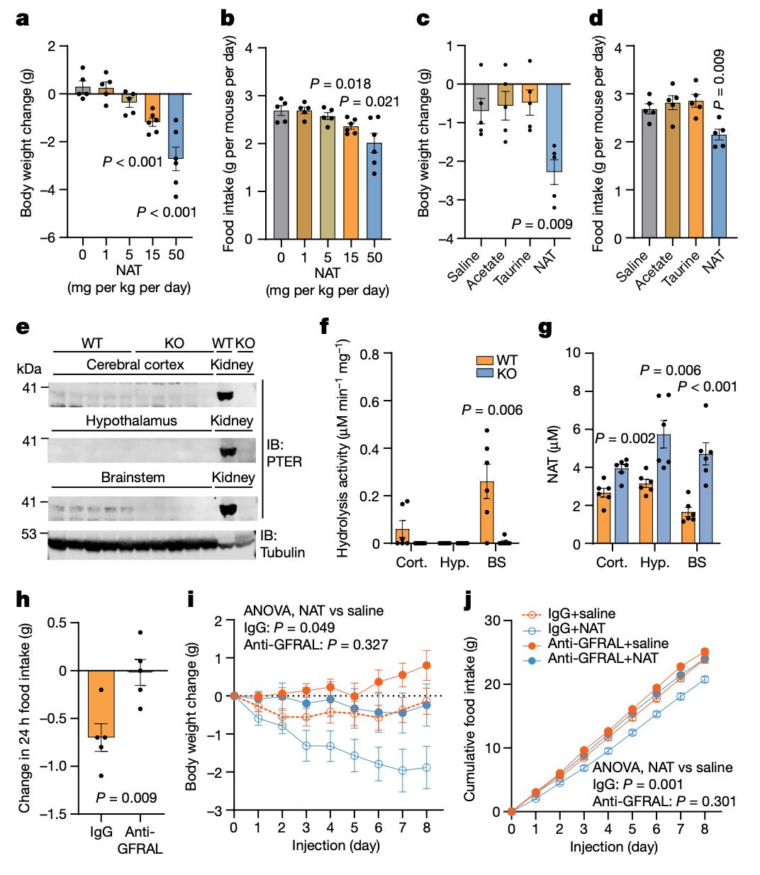
在这项最新研究中,研究团队将PTER(一种功能未知的孤儿酶)鉴定为主要的哺乳动物N-乙酰牛磺酸水解酶,在体外,重组PTER表现出狭窄的底物范围,主要局限于N-乙酰牛磺酸,将其水解为牛磺酸和乙酸酯。
鉴定PTER为N-乙酰牛磺酸水解酶在小鼠中敲除Pter基因,会导致组织中的N-乙酰牛磺酸水解活性完全丧失,并导致各组织中N-乙酰牛磺酸的含量系统性升高。
Pter基因敲除小鼠的代谢表型人类PTER基因座与体重指数(BMI)相关联,研究团队进一步发现,在增加牛磺酸水平的刺激后,Pter基因敲除小鼠表现出食物摄入量减少、对饮食诱导的肥胖有抵抗力以及葡萄糖稳态改善。向肥胖的野生型小鼠补充N-乙酰牛磺酸也以GFRAL依赖的方式减少食物摄入量和体重。
补充N-乙酰牛磺酸对小鼠的影响这些数据将PTER置于牛磺酸次级代谢的核心酶节点,并揭示了PTER和N-乙酰牛磺酸在体重控制和能量平衡中的作用。
总的来说,该研究发现了哺乳动物首个乙酰牛磺酸水解酶——PTER,并证实了乙酰牛磺酸在减少食物摄入和抗肥胖中的重要作用。在未来,有望开方法出强效和选择性PTER抑制剂用于治疗肥胖。
论文链接:
1. https://www.science.org/doi/10.1126/science.abn9257
2. https://www.cell.com/cell/abstract/S0092-8674(24)00303-9
3. https://www.nature.com/articles/s41586-024-07801-6
本文为澎湃号作者或机构在澎湃新闻上传并发布,仅代表该作者或机构观点,不代表澎湃新闻的观点或立场,澎湃新闻仅提供信息发布平台。申请澎湃号请用电脑访问http://renzheng.thepaper.cn。





- 报料热线: 021-962866
- 报料邮箱: news@thepaper.cn
互联网新闻信息服务许可证:31120170006
增值电信业务经营许可证:沪B2-2017116
© 2014-2026 上海东方报业有限公司




