- +1
7个月涌现140个智算中心项目,我们发现四大特点

2024年,智算中心项目呈现了四个特征。
文|周享玥
编|赵艳秋
2024年,智算中心相关项目正在加速。
最近,数智前线通过中国政府采购网、中国招投标公共服务平台、天眼查、企查查、寻标宝等渠道的梳理和不完全统计,仅2024年前7个月,围绕土建基础设施和IT基础架构等方方面面的建设内容,智算中心相关项目中标公告已发布超140个。
一些新的趋势和特征,也正逐渐明晰。
01
智算项目在提速
2023年以来,大模型及生成式AI的大规模爆发,快速带动了全球对智算的需求。国际上,包括Meta、微软&OpenAI、xAI等多家AI巨头陆续宣布或者完成10万卡集群。智算中心已从千卡、万卡,迈入十万卡大关。
在国内,IDC数据显示,2023年下半年,中国智算服务市场整体规模达114.1亿元,同比增长85.8%。
建设加速的大趋势下,智算中心相关的招投标项目,呈现出逐月递增的态势。据不完全统计,2024年7月国内公布的相关中标项目已超40个,其中既有几万元到几十万元不等的造价咨询、节能评估等项目,也有百万元、上千万元的软硬件采购、EPC(工程总承包)等项目。
一些招投标项目或将在下半年继续涌现,比如智慧利川·人工智能新基建项目(一期一标段)、聊城高新区智算中心项目等多个项目,都在最近一两个月申请或通过备案,即将进入招标环节。
而从项目来源地区来看,智算中心建设热潮覆盖的城市已经十分广泛,数智前线不完全统计的140多个项目,分布于至少23个省市的诸多市、区、县内,其中尤以安徽、江苏、北京、山东、浙江等省市出单最多。
更细分来看,北京、福州、苏州、成都、武汉、杭州、合肥等经济发达且具有一定人工智能基础的一二线城市依然是最主要的建设梯队,但更多三四五线城市也被辐射,比如安徽的安庆市、新疆的克拉玛依市、山东的德州市等都有项目,且都有中标金额在亿元以上的项目。
另外,由于智算中心的建设包括了土建基础设施和IT基础架构等方方面面的内容,这些中标项目的采购需求也颇为多元化。
既有全部打成一个大包的EPC工程总承包项目,比如华为作为联合体牵头人中标的“中国移动广东公司深圳宝观一期智算中心改造项目EPC”、软通智慧和广东省电信规划设计院有限公司作为联合体中标的“黑龙江省哈尔滨数字龙江智算中心项目(二期)EPC”等,中标金额普遍上千万元或上亿元。
也有按服务器、交换机、存储、安全、综合布线、供配电、消防、AI平台软件等各种细分需求分开采购的项目,以及涉及可行性研究、造价咨询、水土保持评估、招标代理、监理等建设全过程的各种项目。
一些产业链上的企业,也因此吃到红利。8月的一场上千人的计算相关的大会上,一位主要提供风火水电方面服务和产品的业内资深人士告诉数智前线,随着这波智算中心建设热潮,“今年相关的项目确实很多,但竞争也十分激烈。”
另一个明显趋势是,一些单体智算中心建设正在逐渐向更大规模演进。2024年前7个月,至少有24个项目的中标金额超过了1亿元。比如“全国一体化工业大数据山东云中心省会经济圈区域分中心数据机房—‘德智未来’智算中心项目”,最高投资额2.19亿元;平潭两岸融合智算中心项目(一期),中标金额4.06亿元。

02
运营商凶猛,跨界者众多
国外的智算中心建设更偏向于公有云部署,建设方多以大型互联网巨头和科技巨头为主,如AWS、微软、英伟达等。而国内除了大型互联网企业,也有运营商、金融等更多行业企业入场,建设和运营模式正呈现出复杂化的态势,逐渐演变成一个多方参与、协同推进的现状。
在140多个不完全统计的项目中,有一些是政府为推动当地优势产业发展,通过城投、数投等政府直属企业招标的项目,如南岳区智慧旅游数据中心招标的“南岳区‘智算中心’二期项目建设”(2739.76万元)、乌兰察布数道智算科技有限公司招标的“乌兰察布数道大规模智算中心(一期)项目(EPC)”(3877.56万元)等。
IDC数据则显示,截至今年6月,这几年政府参与建设并已投产上线的智算中心数量已接近百个。
在此之外,在今年1到7月的中标项目中,来源于三大运营商的比例超过了四成,且有近10个亿元以上项目。
三大运营商今年都对算力网络建设进行了重资投入。据中金公司报告,中国移动计划2024年在算力网络领域投资475亿元,占当期资本开支的27.5%;中国电信计划在云/算力投入180亿元。
该报告还显示,今年前7个月,三大运营商也在中西部地区进行了不少项目招标。比如中国电信围绕在西藏建设绿色智算中心的计划进行了招标,中国移动有多个项目与(甘肃·庆阳)数据中心新型工业化绿色智算中心有关。

其他央国企也有动作,如首创集团旗下的北京市北节能源设计研究所有限公司的“北京七星园数字经济产业智算中心建设项目节能报告编制”项目。
招投标项目之外,更多智算中心由云厂商和科技企业牵头,应对人工智能的需求。
一些跨界厂商,也在试探进入这一领域。比如房地产企业大名城,为寻求新增长点,于今年5月公告,将和福建大数据产业投资有限公司、上海商筹科技有限公司共同成立一家合资公司。同月,三方共同投资设立的“福州新区2000P智算中心项目”被正式发布,预计年内建成投用。
“去年AI最热的时候,跨界进智算中心领域的企业很多,有好几十家上市公司都在发相应的规划。但今年估计不会再有这么多这种新进入的跨界玩家。”一位行业资深人士告诉数智前线,去年的跨界玩家进入市场后,实际遇到了一些问题,如缺乏技术与行业积累,落地情况并不算好。
03
态度更加务实后,有了运营KPI
随着智算中心建设的持续深入和规模的不断扩大,主导方、建设方们的态度和动作正变得更加务实。场景和运营也因此开始被着重强调。
“2021、2022年左右的项目,其实踩过一波坑,各地的智算中心建设好后,后续运营并不顺利,利用率甚至平均不到30%。”一位行业资深人士告诉数智前线,但从2023年下半年开始,一个鲜明趋势是,投资方开始要求项目承建方要做相应的运营KPI的考核。
这种现象在今年上半年的招投标项目中也有所体现。比如山东德州价值约2亿元的“全国一体化工业大数据山东云中心省会经济圈区域分中心数据机房—‘德智未来’智算中心项目”,就在招标文件中明确写明了“采用设计施工采购运营一体化的模式建设”,要求运营期限不低于5年,并规定了项目验收投运后每年算力的最低收益。

而要想更顺利完成算力的运营KPI,找到足够的用户和场景,至关重要。“很多厂商现在都是提前找好了有意向的客户,才会去接项目。”上述人士说。一些企业在建智算中心时,也会通过提前调研当地的需求量,再建设对应规模的智算中心,“而不是以前那种我先建,建完之后再卖,卖不出去,大家都很被动。”
实际上,政府和企业目前在建设智算中心时,也都在努力通过各种方式找到智算中心算力的更多应用场景。比如今年以来,包括成都、杭州、南京、青岛、郑州等多地,均已规划发放算力券,支持算力资源使用。
但不可否认的是,智算中心的建设和运营仍然还在发展早期,业界对智算中心的运营和盈利模式也仍需进一步探索和完善。
04
智算时代,云厂商仍是关键角色?
智算中心的这波建设热潮,为产业链企业带来新的机遇的同时,也在考验着各家的技术和服务能力。
“现在的核心竞争点之一,就是集群化的能力,这需要比拼技术实力。”一位资深行业人士告诉数智前线,包括Serverless(无服务)能力,对于智算时代的重要性,比传统云计算来说还将更重要。
“云时代,找一些供应商或内部有IT团队,自己也能搞一个小型的云计算中心。但智算不同,技术门槛比较高,也更加需要工程化的能力。”该人士认为,目前一些大模型的客户,可能自己有上千人的工程师团队,智算中心只提供资源,剩下的组网、集群搭建等就都可以自己完成,但一旦未来上规模后,在工程化能力和服务体验等上更具经验优势的云服务商,仍然会是最重要的服务提供方和问题解决方。
实际上,业界观察,智能算力的建设过程存在典型的“木桶短板效应”。比如,算力集群的组件并非简单的“盖楼”,算力并不会随着卡的数量线性增长。从多元芯片,到服务器集群,再到整个数据中心的网络、存储......如果其中有一块短板,昂贵的GPU算力都会大打折扣。
目前智算的技术发展还不那么成熟,很难做到高度的解耦化。这也决定了,厂商们在智算中心领域的比拼,远不止算力性能单一维度,也需要更完善的软硬件全局优化的能力,以及应用层面更千行百业的智能应用场景。
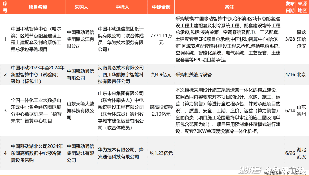
另外,由于智算中心密度高、规模大、散热需求高等的特点,节能降本正在成为迫切需求。液冷被关注。比如三大运营商,早在2023年6月,就联合发布了《电信运营商液冷技术白皮书》。其中提到的三年发展愿景指出,三大运营商将于2023年开展技术验证;2024年开展规模测试,新建项目10%规模试点液冷技术;2025年开展规模应用,50%以上项目应用液冷技术,共同推进形成标准统一、生态完善、成本最优、规模应用的高质量发展格局。
今年前7个月的中标项目中,也不乏对液冷设备的招标采购。尤其是中国移动,至少有3个项目与液冷智算设备的采购有关。

不过,虽然全面液冷是大势所趋,但业界观察,出于成本等因素的考量,液冷目前仍然没到大规模应用的时候。“未来技术条件成熟了,液冷的成本可以替代风冷了,采购方才会有动力去大规模替换。”一位行业人士表示。
智算中心的建设仍在发展初期,下半年如何,我们将继续观察。
本文为澎湃号作者或机构在澎湃新闻上传并发布,仅代表该作者或机构观点,不代表澎湃新闻的观点或立场,澎湃新闻仅提供信息发布平台。申请澎湃号请用电脑访问http://renzheng.thepaper.cn。





- 报料热线: 021-962866
- 报料邮箱: news@thepaper.cn
互联网新闻信息服务许可证:31120170006
增值电信业务经营许可证:沪B2-2017116
© 2014-2026 上海东方报业有限公司




