- +1
中山大学合作发文:揭示结直肠癌有效治疗新策略
原创 转网 转化医学网
【导读】tRNA衍生的小RNA(tsRNAs)是一种新近发现的非编码RNA,它由tRNA产生,据报道在多种疾病(尤其是癌症)中参与多种生物学过程。然而,tsRNA在结直肠癌(CRC)中的作用机制以及与5-氟尿嘧啶(5-FU)的关系尚不清楚。8月17日,中山大学研究团队与贵州省人民医院研究人员合作在期刊《Journal of Experimental & Clinical Cancer Research》上发表了题为“tsRNA-GlyGCC promotes colorectal cancer progression and 5-FU resistance by regulating SPIB”的研究论文,在这项研究中,研究人员揭示了人结直肠癌组织中tRNAs的特征,并确认了一种特定的5'tiRNA-Gly-GCC(tsRNA-GlyGCC),其在结直肠癌组织中上调,并由METTL1介导的N(7)-甲基鸟苷tRNA修饰所调节。体外和体内实验揭示了tsRNA-GlyGCC在结直肠癌5-FU耐药中的致癌作用。尤其是,本研究结果表明,tsRNA-GlyGCC通过靶向SPIB调节JAK1/STAT6信号通路。合成聚(β-氨基酯)辅助递送5-FU和tsRNA-GlyGCC抑制剂,可有效抑制肿瘤生长,增强结直肠癌对5-FU的敏感性,且对皮下肿瘤无明显不良影响。综上,本研究揭示了CRC进展过程中特有的tsRNA-GlyGCC参与的通路。将tsRNA-GlyGCC作为靶点与5-FU联合治疗可能为治疗5-FU耐药性CRC提供了有前景的纳米疗法策略。
https://jeccr.biomedcentral.com/articles/10.1186/s13046-024-03132-6#Sec35背景知识
01
结直肠癌(CRC)是全球最常见的恶性肿瘤,在癌症相关死亡中排名第二。手术和化疗是CRC的主要治疗方法。然而,由于治疗后高复发率和转移率,CRC患者的预后仍然不佳。目前,化疗药物是进展期和转移性CRC患者的主要治疗选择。5-氟尿嘧啶(5-FU)是治疗CRC的常用单药或系统化疗的关键成分。虽然5-FU或基于5-FU的联合化疗方案有积极作用,但晚期CRC患者的预后仍然不佳,因为患者对药物产生了耐药性。为了识别新的生物标志物或治疗靶点,有必要彻底研究CRC和5-FU耐药的病理机制。
到目前为止,许多研究都集中在非编码RNA上。然而,一种新型的非编码RNA——tRNA(一种众所周知的氨基酸载体)逐渐引起了研究人员的兴趣。tRNA可以在细胞中被切割成几个片段,这些片段被认为是细胞中的“垃圾”。最近的研究揭示,这些片段在包括表观遗传调控、mRNA稳定性抑制和翻译抑制在内的多种细胞过程中发挥着重要作用。因此,这些片段被识别为一类新的小非编码RNA,称为tRNA衍生的小RNA(tsRNAs)。根据酶识别位点和长度,tsRNAs可以分为两种类型:tRNA一半和更小的tRNA片段(tRFs)。最近的研究表明,tsRNAs与肿瘤发生密切相关。尽管人们对tsRNA的兴趣日益浓厚,但其生成机制和作用机制仍知之甚少。需要进一步的研究来阐明tsRNA在生理和病理过程中的功能和机制。
药物耐药被认为是结直肠癌抗肿瘤治疗的关键因素。新兴证据表明,tRNAs在多种肿瘤中调节药物耐药性。例如,在三阴性乳腺癌细胞中上调的tDR-0009和tDR-7336维持了白细胞介素-6的活性,通过激活下游通路最终导致多药耐药。另一项研究表明,tRF-30-JZOYJE22RR33和tRF-27-ZDXPHO53KSN在HER2阳性乳腺癌细胞中诱导曲妥珠单抗耐药。基于tRNAs的多功能特性,值得研究tRNAs在5-FU耐药性中的潜在机制。
tsRNA-GlyGCC在体外具有致癌作用
02
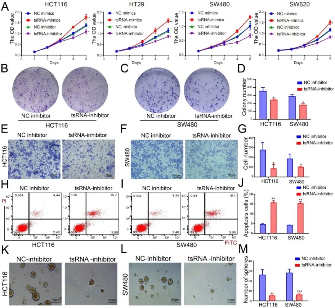
tsRNA-GlyGCC在结直肠肿瘤组织和细胞系中表达上调,特异性的tsRNA-GlyGCC抑制剂能够显著降低tsRNA-GlyGCC的表达。研究人员研究了tsRNA-GlyGCC抑制剂和模拟物对细胞增殖的影响。如图1A所示,tsRNA-GlyGCC抑制剂显著降低了细胞增殖,而模拟物促进了细胞增殖。此外,结肠形成实验表明,tsRNA-GlyGCC抑制剂显著减少了结肠形成和迁移。流式细胞术分析显示,tsRNA-GlyGCC抑制剂增加了结直肠癌细胞的凋亡。另外,WB结果表明,BCL2在tsRNA-GlyGCC抑制剂组的表达降低,而BAX在tsRNA-GlyGCC抑制剂组的表达升高。由于tsRNA-GlyGCC与肿瘤转移有关,因此研究人员评估了tsRNA-GlyGCC抑制剂在结直肠癌细胞球体中的抗肿瘤效果。结果表明,tsRNA-GlyGCC抑制剂显著减少了细胞球体的数量和大小。qPCR结果显示,tsRNA-GlyGCC在细胞球体中高度表达。此外,蛋白质免疫印迹结果表明,tsRNA-GlyGCC抑制剂降低了CD44和CD133等干细胞标志物的蛋白水平,以及更具体的CSC相关标志物L1CAM、EphB2和LGR5的蛋白水平。
图1:tsRNA-GlyGCC促进结直肠癌细胞增殖并降低细胞凋亡tsRNA-GlyGCC在体内促进结直肠癌对5-FU的耐药性
03
肿瘤干细胞的存在与耐药密切相关。KEGG分析显示,tsRNA-GlyGCC的靶基因在肿瘤中富集,主要富集在JAK-STAT和PI3K-AKT信号通路。研究人员检测了tsRNA-GlyGCC在5-FU耐药细胞中的作用。首先,按照上述方法建立CRC 5-FU耐药细胞株,并计算耐药指数。HCT116和SW480 5-FU- r细胞在5-FU诱导结束时耐药指数均> 100。通过qPCR和FISH检测,研究人员发现tsRNA-GlyGCC在5-FU耐药细胞株中升高,并且tsRNA-GlyGCC抑制剂显著降低了HCT116/R和SW480/R细胞的抑制浓度(IC50)值,表明tsRNA-GlyGCC在CRC 5-FU耐药中的潜在作用。为了研究tsRNA-GlyGCC在体内的作用,研究人员使用HCT116/R细胞建立裸鼠移植瘤模型,然后通过局部注射NC激动剂/拮抗剂r或tsRNA-GlyGCC激动剂/拮抗剂。通过评估肿瘤重量和体积,研究人员观察到tsRNA-GlyGCC拮抗剂抑制了肿瘤的生长,并且tsRNA-GlyGCC拮抗剂和5-FU的协同作用显著降低了肿瘤重量和体积。另外,tsRNA-GlyGCC拮抗剂可降低肿瘤组织中Ki67的表达,增加细胞凋亡。
研究小结
04
总之,tsRNA-GlyGCC在CRC中起肿瘤生成作用,通过靶向SPIB并调节JAK1/STAT6信号通路促进CRC对5-FU的耐药性。本研究首次阐明了CRC对5-FU耐药的tsRNA-GlyGCC机制,并展示了一种有效的CRC治疗策略,即使用PAE@5-FUts-抑制剂复合物靶向tsRNA-GlyGCC,为5-FU敏感和耐药的CRC提供了一种潜在的纳米疗法选择。
【参考资料】
https://jeccr.biomedcentral.com/articles/10.1186/s13046-024-03132-6#Sec35
【关于投稿】
转化医学网(360zhyx.com)是转化医学核心门户,旨在推动基础研究、临床诊疗和产业的发展,核心内容涵盖组学、检验、免疫、肿瘤、心血管、糖尿病等。如您有最新的研究内容发表,欢迎联系我们进行免费报道(公众号菜单栏-在线客服联系),我们的理念:内容创造价值,转化铸就未来!
转化医学网(360zhyx.com)发布的文章旨在介绍前沿医学研究进展,不能作为治疗方案使用;如需获得健康指导,请至正规医院就诊。
本文为澎湃号作者或机构在澎湃新闻上传并发布,仅代表该作者或机构观点,不代表澎湃新闻的观点或立场,澎湃新闻仅提供信息发布平台。申请澎湃号请用电脑访问http://renzheng.thepaper.cn。





- 报料热线: 021-962866
- 报料邮箱: news@thepaper.cn
互联网新闻信息服务许可证:31120170006
增值电信业务经营许可证:沪B2-2017116
© 2014-2026 上海东方报业有限公司




