- +1
Cell:从人体微生物组中挖掘全新抗菌肽,有望解决抗生素耐药性难题
原创 生物世界 生物世界
撰文丨王聪
编辑丨王多鱼
排版丨水成文
细菌对抗生素耐药性的迅速出现对现代医疗保健构成了紧迫威胁,这导致针对多药耐药病原体的治疗药物供应减少,而这些病原体是医院内感染的主要原因之一。短肽是一类有前景的抗微生物药物,能够解决抗生素耐药性这一威胁,其<50个氨基酸残基的较短的长度、巨大的序列空间和非特异性作用机制使其有希望成为值得探索的候选抗菌药物。
抗菌肽(AMP)可由单细胞和多细胞生物编码,例如,在后生动物中,抗菌肽是一种古老的宿主防御形式。除了直接靶向细菌外,来自后生动物的某些“宿主源性”肽具有免疫刺激特性,可增强其效力,并且可以类似地被合成的抗菌肽利用。还有越来越多的研究发现了来自细菌的抗菌肽,但有趣的是,对原核生物或真核生物来源的抗菌肽的耐药性非常罕见,在少数已证实耐药案例中,也未发现对其他抗菌肽的交叉耐药。抗菌肽的理化特性和较低的耐药率,使其具有巨大的临床应用潜力,然而,已上市的抗菌肽却屈指可数,这是因为确定候选抗菌肽一直很困难。
人体微生物组在发现抗菌肽方面具有重要前景,但其仍未得到充分探索。我们早就知道,人体微生物群中的健康成员可以抑制病原体的生长,因此,我们有理由相信人体微生物组中显著富集了具有抗菌活性的候选者。
2024年8月19日,宾夕法尼亚大学和斯坦福大学的研究人员合作,在国际顶尖学术期刊 Cell 上发表了题为:Mining human microbiomes reveals an untapped source of peptide antibiotics 的研究论文。
该研究通过计算筛选,从人体微生物组(包括皮肤微生物、口腔微生物、肠道微生物)中挖掘候选抗菌肽,共鉴定出323个由小开放阅读框编码的潜在抗菌肽,其中合成的78个候选抗菌肽中有55个(70.5%)在体外具有抗菌活性,来自肠道细菌普雷沃氏菌Prevotella copri编码的prevotellin-2具有与常用抗生素多粘菌素B相当的抗菌活性。
尽管长期以来注释编码长度≤50个氨基酸残基的蛋白质的基因因计算挑战而被忽视,但最近发现,人体微生物组可编码数十万个小开放阅读框(small open ORF)。其中,只有很小一部分被功能性地表征出来。这些具有潜在抗菌活性的未探索肽序列代表了巨大的未开发来源。事实上,细菌已经被证明可产生抗菌分子以在复杂的生态系统中竞争。这些分子通过多种不同的机制发挥作用,使细菌能够杀死相关和不相关的菌株,促进对有限的生态位的竞争。
最近有研究利用自然语言处理神经网络模型来探索发现抗菌肽的潜力,这种方法已经成功地从粪便宏蛋白质组数据集中鉴定出了几个有效的抗菌肽,但它可能忽略了许多表达量较少或来自非粪便微生物组来源的肽,例如皮肤和口腔微生物组中已知含有大量抗菌肽基因。
在这项最新研究中,研究团队试图采取一种不受限的方法,考虑来自人体多个部位的人类宏基因组的小肽。研究团队从之前在人类微生物组计划(Human Microbiome Project,HMP)宏基因组中注释的444054个预测小肽的数据集开始。为了将这一广泛的候选小开放阅读框列表缩小到可用于抗菌活性测试的候选小开放阅读框,研究团队使用现有的计算算法预测给定肽序列具有抗菌活性的可能性,最终产生了一个列表,包含323个候选小开放阅读框编码的抗菌肽。
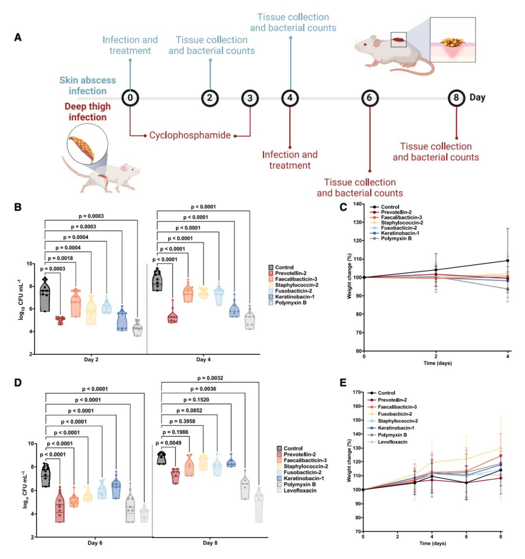
然后,研究团队化学合成了其中的78个抗菌肽,并在体外对高优先级病原体和常见肠道共生菌进行了测试,发现了其中55个具有抗菌活性(70.5%)。其中5个不同来源(皮肤、口腔、肠道)的主要候选抗菌肽对病原体具有高度抗菌活性,而对共生菌的活性有限或无活性。这5个抗菌肽分别是来自Faecalibacterium prausnitzii的faecalibacticin-3、来自Fusobacterium nucleatum的fusobacticin-2、来自Keratinibaculum paraultunense的keratinobacin-1、来自Staphylococcus capitis的staphylococcin-2,以及来自Prevotella copri的prevotellin-2。
研究团队还进行了体内测试,在临床前感染动物模型中显示出抗菌活性,例如,人类肠道细菌普雷沃氏菌Prevotella copri产生的prevotellin-2具有与常用抗生素多粘菌素B相当的抗菌活性。
综上所述,该研究利用计算和实验筛选平台,挖掘了一个最近扩展的微生物组微型蛋白数据库,以寻找具有抗菌活性的候选抗菌肽,并鉴定了高效和特异的抗菌肽序列,支持了人类微生物组中存在成百上千种可用于临床转化的抗菌肽。论文链接:
https://www.cell.com/cell/fulltext/S0092-8674(24)00802-X
本文为澎湃号作者或机构在澎湃新闻上传并发布,仅代表该作者或机构观点,不代表澎湃新闻的观点或立场,澎湃新闻仅提供信息发布平台。申请澎湃号请用电脑访问http://renzheng.thepaper.cn。





- 报料热线: 021-962866
- 报料邮箱: news@thepaper.cn
互联网新闻信息服务许可证:31120170006
增值电信业务经营许可证:沪B2-2017116
© 2014-2026 上海东方报业有限公司




