- +1
青海省人事考试中心最新公告
青海理工学院2024年公开招聘工作人员综合素质测试(笔试)成绩与现场资格审查公告
各位考生:
根据《青海理工学院2024年面向社会公开招聘工作人员公告》有关要求,现将青海理工学院2024年公开招聘工作人员综合能力测试(笔试)成绩和进入现场资格审查人员名单予以公布,请考生自行查询。
一、现场资格审查时间
2024年8月25日-26日(上午9:00-11:30,下午14:30-17:00)
二、现场资格审查地点
青海省西宁市城北区修远街2号致远楼5楼组织人事部515办公室
三、进入现场资格审查人员
进入现场资格审查人员名单详见《青海理工学院2024年公开招聘进入现场资格审查人员名单》(附件)。
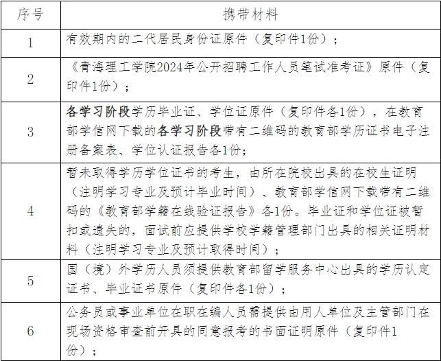
四、现场资格审查须提供证件及材料
现场资格审查时须携带以下材料:
五、人员递补资格审查中出现的空缺岗位可按笔试成绩依次递补,按要求只递补一次。递补人员名单于8月27日在青海省人事考试信息网和青海理工学院官网上予以公布,请广大考生随时关注。
六、其他事项
(一)未进入现场资格审查环节考生的笔试成绩由考生通过以下网址链接自行查询。
笔试成绩查询网址:http://bm.cptae.com/tip/resultquery.do?method=fwdResultQueryPage&ksid=90124081910000740217
(二)逾期未进行现场资格审查的考生视为自愿放弃。
(三)因特殊原因无法到现场进行资格审查的考生可以委托他人到现场审查,审查时须提供通知中要求的相关证件和材料以及委托人身份证原件。
(四)结构化面试公告将于8月27日发布,考生应随时关注青海省人事考试信息网和青海理工学院官网。
联系人:苗老师
联系电话:0971-5201131
附件:青海理工学院2024年公开招聘进入现场资格审查人员名单(点击“阅读原文”查看)
青海理工学院
2024年8月21日
原标题:《青海省人事考试中心最新公告》
本文为澎湃号作者或机构在澎湃新闻上传并发布,仅代表该作者或机构观点,不代表澎湃新闻的观点或立场,澎湃新闻仅提供信息发布平台。申请澎湃号请用电脑访问http://renzheng.thepaper.cn。





- 报料热线: 021-962866
- 报料邮箱: news@thepaper.cn
互联网新闻信息服务许可证:31120170006
增值电信业务经营许可证:沪B2-2017116
© 2014-2026 上海东方报业有限公司




