- +1
唐一珂|TRIPs和CBD碰撞下传统中医药知识保护路径刍议
原创 唐一珂 上海市法学会 东方法学
传统中医药知识的产权保护是解决当前我国中医药产业“走出去”难的中心关注。通过以社群与人权二维度检验了传统中医药知识产权保护的正当性,以现代知识产权制度在形式正义与实质正义的二元落空论证保护的必要性,并秉持成本与效率两个考察尺度认定TRIPs框架下特殊知识产权的保护乃传统中医药知识等传统知识之最佳保护方案。应把握TRIPs协定中专利道德性原则和药品强制许可制度两规定的适用范畴;促进TRIPs协定与CBD的和谐共生,可以从推行传统医药知识利用惠益分享机制、创设中立传统医药知识数据库、夯实知识产权申请人的披露义务、注重软性规则的创设与转化四角度推动传统中医药知识等传统知识保护制度的协调发展。
一、问题的提出:中医药产业“走出去”的风险与挑战中医药是中国人独创的智慧结晶,在世界医学领域熠熠生辉。尤其是在2015年,屠呦呦因青蒿素首获诺贝尔医学奖,更是让世界的目光聚焦中医药领域。然而,我国当前中医药产业领域发展状况并不如所期盼的那样乐观。知识产权成了中医药产业“走出去”最大的掣肘与风险。我国珍贵中医药古方在国外被抢注的状况已屡见不鲜。与我国被称为“中药抗生素”的“六神丸”配方基本雷同的日本“救心丸”在各国成功申请专利,源于我国“牛黄清心丸”、仅仅改变剂型而产生的韩国“牛黄清心液”也申得了数十国专利。
事实上,这是发展中国家普遍存在的共性问题。传统知识并未被现代知识产权制度框架所容纳,在面对发达国家先进技术“入侵”后,往往被发达国家通过现代技术之于传统知识的创新性适用取得囊括使用传统知识内容的排他性权利——知识产权。1992年通过的生物多样性公约(下文简称CBD)正充分彰显了对一议题的关怀与温度,乃人类社会对传统知识讨论之法制肇源。CBD的出台固然暗含着国际社会对“生物海盗”等破坏生物多样性行为的深恶痛绝,可以说在一定程度上实现了对拥有丰富生物遗传资源却缺乏生物开发技术的发展中国家与享有先进科学技术却少有特殊生物资源的发达国家两者之间的利益衡平。但尤其应当指出的是,CBD与世界贸易组织(下文简称WTO)项下的与贸易有关的知识产权协定(下文简称TRIPs)在调整范围、价值理念、效力后果上都曾发生直接而激烈的冲突。
国际社会的知识产权生态由TRIPs确立,其也成为当前国际经济与贸易领域中关于知识产权议题的框架性文件。在广大发展中国家的积极推动下,WTO已经开始充分重视知识产权领域的新动向,并正在酝酿新的一轮谈判,共有五方面议题,TRIPs项下有关传统知识和民间文学艺术作品的保护、TRIPs和CBD的关系议题赫然在列。职是之故,传统知识尤其是传统医药知识在TRIPs和CBD碰撞背景下该何去何从,此问题尚未有定数。立基于我国传统中医药知识保护利益,从立法与实践两方面对传统中医药知识保护困境进行梳理,进而从正当性、必要性、可行性三个维度为传统中医药知识保护提供理论支撑,最后厘清保护进路及其具体措施,系属本文的应有之义。
二、传统中医药知识保护困境之检视
现代知识产权制度自设立之初,便将传统知识划拨至公共领域,可被随意免费使用,传统中医药知识自然不能例外,其保护无从谈起。而作为负责任的大国,2001年中国“入世”后便积极依据TRIPs对国内有关知识产权的法律法规进行了全盘修改。某种程度上,笔者认为探讨在TRIPs框架下传统中医药知识保护之困境近似于讨论在国内知识产权法背景下传统中医药知识保护之窘境,对后者颇有借鉴意义。但是,私以为以传统中医药知识为典型的传统知识只有在跨国性背景下讨论才具备现实意义,因为传统知识诞生之初,便具备较强的社群性与地域性,凝聚了社群共同体的文化共识。
需要指出的是,由于当前国际社会尚未形成对传统医药知识进行统一规制和管理以及保护的法律规范性文件,就更加无须言及针对传统中医药知识保护的国际法规则了。考虑到传统中医药知识保护制度的缺乏与传统中医药知识本系传统知识的下位概念,据此,意图探讨传统中医药知识保护困境现状与成因时,不免回归传统知识保护困境现状与成因。
(一)
TRIPs与CBD罅隙难平
1、共识之缺:传统知识难以落于知识产权保护场域
对于知识产权领域,不同于其他公约,TRIPs主要以科技、经贸维度界定知识产权,主要列举了版权、商标权、专利权、地理标志等7项知识产权类别,传统知识无法被上述知识产权类别囊括保护,存在立法上的空白和缺漏,且在以下多个方面众说纷纭、莫衷一是。
首先,世界各国对于传统知识之定义难以达成统一意见,迄无定论。为了能够夯实传统知识与知识产权的对比基础,应当对传统知识的范畴与定义进行尝试性探讨。CBD作为早期出现的传统知识保护的注意者,在其第8条第(j)款中巧妙地设置了传统知识的定义——“土著和地方社区体现传统生活方式而与生物多样性的保护和持久使用相关的知识、创新和做法”。而20世纪以来,联合国框架下的世界知识产权组织(下文简称WIPO)一直致力于谋求各国政府对传统知识、遗传资源等非现行知识产权保护领域的共识。根据WIPO2020年发布的《知识产权与遗传资源、传统知识和传统文化表现形式》这一指南可知,传统知识很难形成一个固定性的定义,因为其内容具有高度多元性与开放性。不过,WIPO也尝试提出了几个传统知识构成的要点:是知识、诀窍、技能、创新或做法;代代相传的;存在于传统背景下;并且构成担任其监护人或保管人的土著和当地社区传统生活方式的一部分。从对比中,我们可以得到WIPO对传统知识的定义更为广泛,而不仅仅局限于与生物遗传资源、生物多样性相关的领域。值得注意的是,概念的迥异并不影响我们对传统知识形成一个统一认知,毕竟传统文化是一个开放发展、动态传承的文化领域。最关键的便是抓住“传统”这一定语内涵。何为“传统”?根据WIPO之解释,传统并不是一个时间维度的概念,而是一个方式的限定,即指向一种世代相传的集体文化传播模式。
其次,传统知识极难突破与现行知识产权的分野。由上文可见,传统文化具备一个显著特征即时代传承,有学者总结为“传统性”“区域性”“社群性”“变异性”与“整体性”五个性质。这与以创新为核心要义的知识产权产生了根本上的冲突。以与传统中医药领域最贴近的知识产权——专利权为例,专利的“新颖性”因传统知识的继承属性被否认,专利的“创造性”因传统知识的存在属性被否认。而版权则极易因传统知识经过其有效时间即作者身前与死后五十年而失去被保护的地位。
再次,传统知识的生存环境在TRIPs框架下每况愈下。TRIPs作为国际贸易知识产权的最低标准,WTO对其的施行态度尤为严厉。截至2005年1月1日,除最不发达成员国外,所有其他成员国均已加入《与贸易有关的知识产权协议》。这就意味着知识产权领域的基本制度得到了普遍贯彻,基于当前知识产权法对传统知识的否定态度,使得当前传统知识保护的境况愈发恶劣。
2、软性之殇:传统知识难以基于生物多样性得到强制保护
对于生物多样性领域,CBD作为传统知识保护意识的觉醒者和先驱者,虽然设置了有关传统知识利用的规定,但由于CBD本身存在“硬法软化”的问题,传统知识难以在生物多样性框架下得到应有的强有力的保护。
首先,就公约用语而言。CBD第8条第(j)款针对关涉生物多样性的传统知识进行了规定,但需要指出的是,公约文本选用了“鼓励”而非“应当”作为表述用语。总结可得,虽然惠益分享机制是CBD所想要推行的三大目标之一,但其采取了较为柔和的手段与态度宣扬一种建议性的制度,而非强制性的。而这与之后的名古屋协定形成了鲜明的对比。作为CBD的附加议定书,名古屋协定更为大胆地采用了“应当”的用词,语气更为强烈,也更强调义务性。
其次,就执行机制而言。作为国际环境协定的CBD缺乏强制执行机制,CBD的影响力更多依赖于缔约国对条约的信守程度。TRIPs则与之大为迥异,其背靠的WTO可采用真正的贸易制裁等方式逼迫其成员严格遵守TRIPs之规定。这种强制执行能力为TRIPS协议提供了更为坚实的遵守保障。
综上所述,传统知识在TRIPs框架下难以得到有效的保护,这主要是由于TRIPs是以西方知识产权制度为蓝本、以市场经济为运行基础的国际法律文件,与以社群性、地域性、传统性为本质特征的传统知识存在天然的排斥性。虽然CBD在传统知识保护领域有所建树,但基于其“硬法软化”性质,其并未能充分发挥保护传统知识的作用。因此,在现有的国际法框架下,以传统中医药知识为典型的传统知识保护问题便留有空缺、仍是难题。
(二)
私人主体与传统社区两立难调
私人主体的趋利性在见到传统知识有利可图的背景下将完全展现。人的野心与狂妄可能在利益的驱使下无限膨胀,进而产生对传统社区所有的传统知识滥用的现实状况。从国别角度探讨,发展中国家的传统知识领域常常会遭受发达国家“生物剽窃”行为“偷袭”。财力雄厚的跨国公司可凭借资金实力和所处社会环境申请传统知识尤其是传统医药领域的创新制药技术专利,进而垄断此种传统知识和遗传资源的开发渠道。
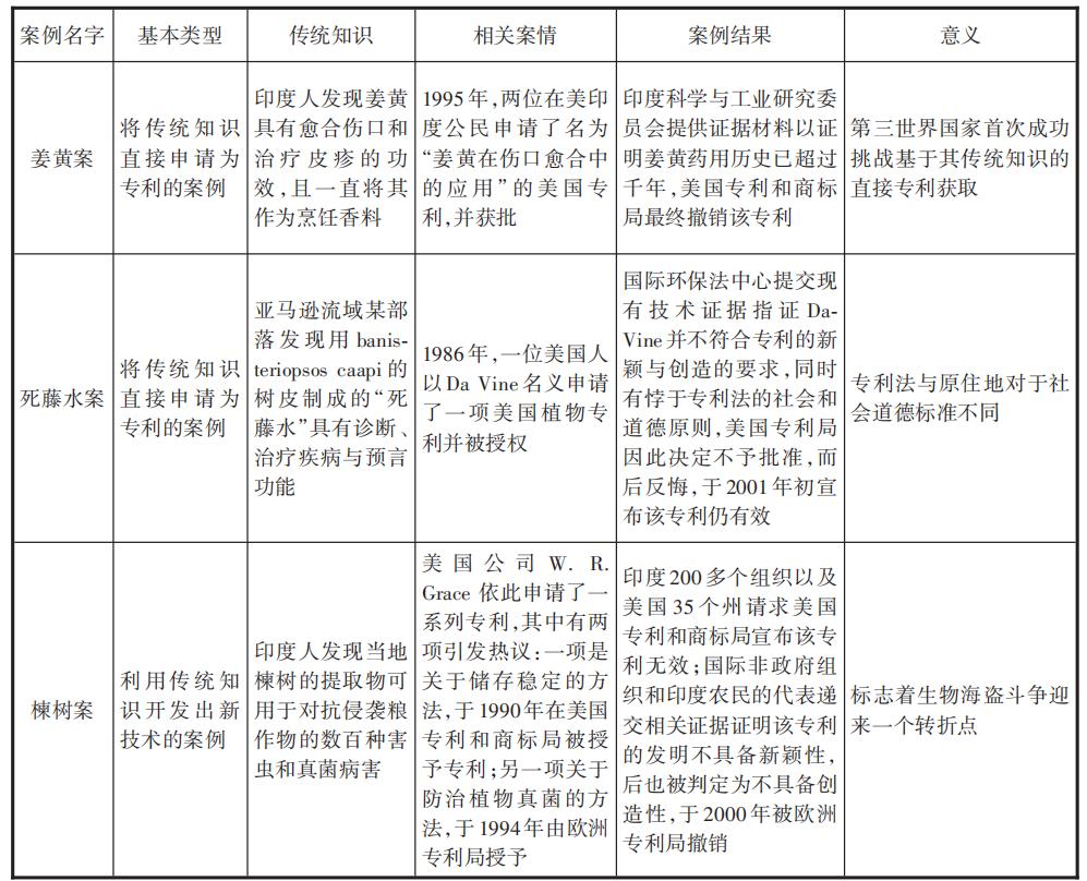
私人开发主体与传统知识所属集体之间的利益分配极难调和,稍有不慎,极易招致传统社区民族感情的受伤。下表主要总结了当前有关侵犯传统知识的典型案例。可以总结出,传统知识领域案件走向多元,多依靠集体力量力证传统知识早已存在进而实现阻挠某种知识产权的申请。此外,传统知识也面临着被私人主体“搭便车”的风险。一些私人主体可能会利用传统知识的公共属性,将其作为商业利益争夺的工具,或者通过申请专利等方式获取不当利益。这种滥用行为不仅会损害传统社区的利益,也会对传统知识的传承和发展造成负面影响。例如,在实践中,存在着大量的跨国公司利用自身优越的经济地位以极低成本攫取土著社会地区的基因、自然资源和传统知识以研发新产品,在新时代意义上再度完成资本的原始积累。

表1 传统知识保护所涉案例总结表综上所述,传统知识保护是一个复杂的问题,需要政府、私人主体和传统社区共同努力,而私人主体与传统社区在追逐利益过程中极有可能分立两端、矛盾重重,产生难以调和的问题。传统知识如此,作为其下位概念的传统中医药知识也是这般,况且医药领域的利益关系更为复杂、双方经济关系可能更为悬殊。
三、传统中医药知识产权保护之证成
国有五术,医具其名。保护传统中医药知识,是中华民族群体健康的大事,也是维系炎黄子孙内心文化认同的要事。在传统知识极易被“文化挪用”而伤害民族情感的今天,为以传统中医药知识为典型的传统知识设置保护壁垒,其重要性不言自明,而要为其设置特殊的保护制度,必然要经过正当性、必要性与可行性的三重考验。
(一)
正当性考察:传统中医药知识存在共识凝聚
1.以传统中医药知识为典型的传统知识系属群体共识载体
从传统知识的宏观角度来论证传统中医药知识受保护的正当性,必然要回归传统知识的本质。正如前文所述,传统知识本身具备高度的社群性,这也就意味着在土著社区或社区居民之间产生的传统知识产权归属并不明晰,根植于复杂的文化动态累积与持续迭代的过程。
首先,就身份认知而言,传统知识构建了社区群体内部基本的文化认同。传统知识在长期演进更新的过程中,必然存在于某一社区群体内部,否则就出现了知识的断代。在连续继承的背景下,迥异的传统知识本身往往是区别各个族群的显著特征之一。一方面,对于长期浸润于该种文化的族人而言,自小便应当被灌输此种文化的价值,在文化自信与民族自豪感之上构建了身份认同。另一方面,对于长期致力于丰富该种文化的族人而言,对于亲手缔造的民族文化很难不怀有温情与敬意,在个人成长与家国兴荣之中构建了身份认同。由是,传统知识的掌控感与群体归属感往往呈现正相关的良性互动,而在现代知识产权的大框架下,这样的良性互动一旦被切断,民族情感就会变得极为脆弱。
其次,就劳动财产权理论而言,传统知识的创造与更新聚合了社区群体长久的智力和体力劳动。有学者主张洛克提出的劳动财产权论为土著社区内的传统知识保护提供了理论支撑。洛克在《政府论》中主张,个人对其投入劳动的资源拥有自然权利。显然,诸如传统中医药知识,从战国末期的《黄帝内经》再到东汉末年张仲景的《伤寒杂病论》,从唐代孙思邈的《千金要方》再到明朝后期李时珍的《本草纲目》,中医在我国古代不断由医者钻研扩充,逐渐发展为成熟、体系的学科,这必然凝聚了无数先贤的实践、心血与精力。而现代知识产权制度未能展现对这样的智力成果与劳动成果足够的尊重与重视,实乃遗憾。
2.攸关社会卫生健康的传统中医药知识凸显人权关怀共识
健康议题,兹事体大。在传统知识正当性证立的基础上,传统中医药知识的正当性更由人权加持其光环。传统中医药知识是中华民族在长期实践中所积累的独特的健康知识体系,其对于疾病的预防、诊断、治疗和康复有着深刻的认识和丰富的实践经验。传统中医药知识不仅具有医学科学的价值,还蕴含了深厚的人文精神,体现了对人的生命的尊重和关爱。然而,在现代知识产权制度中,传统中医药知识的地位和价值并未得到充分的认可和保护,亟待修正。
而2001年11月通过的《TRIPS与公共健康多哈宣言》本质上是一种保护主义,它意味着“知识产权”作为一种私权并不是绝对的,可在“公共卫生与社会健康”领域被减损。当然,这是在知识产权与集体权利(人权)冲突时,具有正当性和道德性的结论。显然,这与传统医药知识领域重要性证成的逻辑并不相同,但是它至少启示了我们一点:人权不能被克减的原则在知识领域同样适用。职是之故,出于对公民健康的保护,传统医药知识在传统知识的大框架下应当受到更强有力的保护。
综上所述,传统知识具有高度的群体认同性,构建了身份归属感,具有被保护的正当性;而传统中医药知识具有不可替代性、人文精神、对于人类文明的贡献和价值等多重属性,这些都是其人权属性的重要体现。给予传统中医药知识不仅具备高度正当性,还体现了深度的人权关怀与取向。
(二)
必要性探微:知识产权制度存在正义阙如
在正当性被证成的基础上,我们将目光转向必要性,从制度之本原考察检验当前现象何如。从正义论的视角来看,现代知识产权制度既未满足制度设计之需的程序正义,又未符合内容构建之要的实质正义。
首先,现代知识产权制度在旨趣构建上程序正义落空。显然,自知识产权诞生之初,创新就是知识产权的中心关注。TRIPs也是如此,它将促进创新与便利知识流动作为自身的立法旨意。这样的立法目的却是建立于牺牲对作为理论基础的部分传统知识的保护上,并不满足立法上有关程序正义的要求。因为传统知识与创新活动后产生的新知识、新技术,毫无疑问都系人类宝贵的智力成果,并无贵贱之分。退一步而言,观知识产权制度之名,应为保护智力成果之制度,将传统知识从智力成果中去除而给予其否定性评价显然是不合适的。
其次,现代知识产权制度在关系构建上实质正义落空。传统知识是共同遗产,悠长的历史使得当前大部分中医药知识已经进入了知识产权的公共领域,其使用价值一直被掌握先进科学技术的发达国家无偿攫取,但传统医药知识所属的伟大发明国度,甚至是发明者或其后人,从未被给予应有的尊重,更无须言及财产的回馈与经济的报酬,发达国家与发展中国家关系之实质正义并未构建。
综上所述,现代知识产权制度的构建在正义方面并不健全,那么修改其现有内容便具备了一定的紧迫性与必要性,这是使得现代知识产权制度趋向建立人类所需的公平公正安全的生存环境的必由之路。
(三)
可行性管窥:知识产权制度存在成本优位
正如刘勇军教授所言,在传统中医药知识应当受到保护这一前提已毋庸置疑的背景下,当前国际组织对传统中医药知识的产权保护存在两种方案:一种是WIPO思路,以WIPO-IGC草案为例,企图完全参照现代知识产权制度,对传统知识适用排他性私权保护;另一种是CBD思路,即以事前同意制度与惠益分享机制为核心,主要针对传统知识设计财产性利益分享机制。事实上,此两种路径皆为传统中医药知识产权保护的可行性方案,但两者皆优劣明显。事实上,对于两种方案的论断不仅可以适用于传统中医药知识领域,更可及于传统知识这一大场域。由是,前者对传统知识适用了过强的保护,极有可能造成阻碍创新的恶果;后者则强制性较弱,发达国家阵营极有可能通过不加入公约的方式减弱所涉公约的影响力和威慑力。由是观之,考虑效果与成本双重因素,我们可以选择在TRIPs框架下推进传统知识产权保护入法。在利用WTO强制性的同时,也达到了保护传统知识的追求与目标。
当前,在现代知识产权制度的框架下,传统文化的生存空间受到过度化挤压,已初现知识产权公共领域“公地悲剧”的端倪,即传统知识被过度滥用。“私人产权比其他权益安排更为有效”,当传统知识从公共领域进入民族国家的私权口袋,从公共领域进入了私权领域,在微观经济学上可减少“公地悲剧”的出现,同时也以本权配置的方式为惠益分享机制设置了接口。
当然,在知识产权框架下,对传统知识的范畴界定应当具有上限。当传统知识的传播范围足够广泛,以至于成为人类社会不证自明的前提或科学基础的全体共识,就无须言及其作为传统知识的法律地位。诚然,从时间角度而言,诸如牛顿第三定律、勾股定律等理论本为传统知识,但考虑其巨大影响性和根本基础性的背景上,已无认定为传统知识予以知识产权保护的必需。毕竟,知识产权本质上是私权,将知识产权扩大至传统知识领域,也只是将国家或集体视为某一传统知识的权利主体。而当权利主体范围扩张得足够广,广至相对人已荡然无存的程度时,自然也没有了“私”的概念与必要。
因此,为传统中医药知识等传统知识设置特殊的知识产权制度是当前方案中在考虑效果的前提下最具成本优势的,通过对TRIPs的调试找寻最适合传统中医药知识等传统知识的保护制度具备可行性。
综上所述,修正现代知识产权制度是正当的,也是必要的和可行的。通过加强对以传统中医药知识为典型的传统知识的保护,我们可以更好地维护人类文明的多样性和独特性,促进传统知识的传承和发展,消弭知识产权制度当前在旨趣和内容方面存在的缺漏。
四、传统中医药知识国际保护之建构
有关传统知识是否应当受到保护争论的本质是不同阵营国家基于己方立场产生的各执己见。在面对日韩多国借先进科学技术融合式创新进而对我国传统中医药知识进行“侵占”的大背景下,我国应当积极主动参与国际合作,探寻传统中医药知识保护的时代进路。“急则治其标,缓则治其本”。下文拟尝试借助解释论的方法,对TRIPs柔性条款进行缓和诠释;拟借助立法论的方法,探寻TRIPs与CBD的协调方案。
(一)
从模糊走向清晰:尝试TRIPs条款的缓和诠释
虽然TRIPs当前未对传统知识产权保护进行明示规定,也对传统知识产权保护采取了默示的否认态度,但条约仍存在着弹性条款,为解释论的适用留余空间。
首先,把握专利道德性原则的解释。TRIPs第27.2条规定:“各成员国可拒绝对某些发明授予专利权,如在其领土内阻止对这些发明的商业利用是维护公共秩序和道德,包括保护人类、动物或植物的生命或健康或避免对环境造成严重损害所必需的,只要此种拒绝授予并非仅因为此种利用为其法律所禁止。”由此可见,当外国国籍主体向我国提交有关传统中医药知识的知识产权申请时,如若有合理理由相信该智力成果知识产权的授予存在侵犯我国公共秩序与道德风险时,便可予以拒绝。在某些程度上而言,基于我国传统中医药知识之利用产生的新技术未得到我国事前同意是否属于该条规定的情形,是仍然值得商榷的,但也是可以被纳入解释范畴的。
其次,把握药品强制许可制度的适用。TRIPs第31.2条对药品强制许可制度进行了详细的规定,详细列举了其适用情况和适用条件,表明社会公共利益可以成为限制专利权的特殊例外。就当前我国药品技术掌握现状而言,应当对药品强制许可制度尽量采扩大解释,以力争在对药品进行技术研发时可启动强制许可制度,不被他国专利“卡脖子”。
综上所述,专利道德性原则、药品强制许可制度都在一定条件下给予了我们保护本国传统知识或防御或主动的间接路径。因此,结合本国国情需要,在TRIPs所给的本国自由立法权项下,可以通过国内立法的方式对上述解释方案进一步“加固”,强化本国包括传统中医药知识在内的传统知识的利益保护。
(二)
从分立走向协调:促进TRIPs与CBD的协作对话
事实上,在CBD制定之初,其制定者早已认识到生物多样性保护与知识产权保护可能存在潜在冲突,并在16(5)条中提出以国际合作的方式找寻两种制度的调试与平衡。的确如此,通过加强国际合作机制,寻找TRIPs与CBD的和谐共生,才是国际法之大势所趋。
1.推行传统医药知识利用惠益分享机制
惠益分享机制是CBD确立的三大原则之一,该制度可以确保我国传统中医药知识利用和开发带来的收益不会被发达国家所垄断,能够更好地惠及我国等其他急需资源与资金以用于本国建设的各发展中国家。当然,在推行惠益分享机制的过程中要注重各方利益的平衡,而绝非形式上的利益分享,需追求实质上的利益均衡。在发展中国家普遍议价能力较弱的背景下,应当建立一个三方机制,由中立的第三方(如IGC)出具惠益分享份额参考性报告。当然,当前也有学者提倡建立惠益分享制度的专门性法律。
2.创设中立传统医药知识数据库
事实上,在印度和中国主导下,传统知识的数据库制度正在WIPO推行建立。以公开的传统知识为主要内容,这些数据库还会囊括国际分类标准的相关要求。由第三方中立组织建立的数据库,在相关中立、专业审查程序后,国家申请的传统知识的入库即可成为该国参与惠益分享机制的前提。此外,我国可以创设一个客观、开放、公益的中医药知识数据库,以对我国传统中医药知识进行更好地留痕保护。
3.夯实知识产权申请人披露义务
在知识产权申报中,披露义务是申请人须履行的一项重要责任。为了确保披露所用到的传统知识义务得到切实履行,可拟在TRIPs下增设条文:(1)披露需加强对可能涉及的传统知识部分进行实质性审查,若有必要可决定开展调查;(2)恶意谎报或者不报所涉及的传统知识将影响知识产权的不利审理后果。事实上,当前已经公布的《知识产权、遗传资源和遗传资源相关传统知识国际法律文书(经修正的草案)》第3条规定了所要披露的具体项目,并点名传统知识披露义务触犯情形限于“直接/实质上基于传统知识”。这个标准较为模糊,需进一步明确具体程度或采取扩大解释,否则可能会对我国传统中医药复方保护严重不利。
4、注重软性规则创设与转化
考虑到传统知识保护巨大的争议性和国际公约形成的艰难性,我们应当充分重视国际软法的作用,凝聚发展中国家保护传统知识的共识,瑕不掩瑜,认可软法规则的备而用之的功用,进而能够推动国际硬法“坚冰”的融化而实现软化。诸如《多哈部长宣言》、安第斯共同体486号决议虽然不是国际法的正式渊源,但它们为TRIPs与CBD未来的修订指明可尝试之方向。同时,注重国际社会对保护传统医药所制定的各式文件,实现与现有制度内规范的调和。
综上所述,为了推动TRIPs与CBD的协调共生,必须要嫁接多种桥梁制度。中国,作为最大的发展中国家,无论是为了本国以中医药产业为典型的传统知识产业利益,抑或是为了第三世界的共同诉求,都应当积极凝聚社会共识,更为主动地推进国际社会关于传统知识立法的进程。
结语
历史的车轮滚滚向前,变化是表,不变是里。在所有变化中,却总有一些东西历久弥新、亘古如斯。如若历史的车辙落在知识产权领域,那永恒的进路便是一代又一代人接力式对知识的学习传承与推陈出新。发展中国家,作为世界格局中的后发式国家,往往是传统知识的富有国,却没有成为当前知识产权体系建立的掌舵者。现代知识产权体系非但未显示对传统知识应有的保护之义,还成为了部分国家“生物海盗”行为的通行证,成这个本就分化世界的“墓志铭”。尤其是在我国传统中医药产业“走出去”遇他国知识产权政策恶意阻挠的今天,以国家利益为根本立场,我们应当进一步坚定传统中医药知识具有身份认同和人权关怀双重的保护正当性,同时因立法目的阙漏与关系构建失衡具备保护的必要性,并出于成本与效率的考量,以TRIPs为代表的特殊国际知识产权制度是最好保护进路。当然,通过解释论与立法论两条路径,进一步明晰了以传统中医药知识为客体的产权制度应当对弹性条款进行宽松解释,并以推行惠益分享机制与建立传统医药数据库等方式构建TRIPs与CBD的融通桥梁。
当然,是否应当继续在TRIPs的模式下推进传统知识的保护仍然有待商榷,亟待时代回应,因为这部因得到WTO强制性的裁决及报复性制裁机制的支撑而曾被称之为“有牙齿”的条约,也不幸因WTO上诉机构的停摆瘫痪而威力减弱。同时,本文对传统中医药知识所提出的困境之纾解措施可以更为体系化,使之形成一个内在关联、外在和谐的科学方案。

原标题:《唐一珂|TRIPs和CBD碰撞下传统中医药知识保护路径刍议》
本文为澎湃号作者或机构在澎湃新闻上传并发布,仅代表该作者或机构观点,不代表澎湃新闻的观点或立场,澎湃新闻仅提供信息发布平台。申请澎湃号请用电脑访问http://renzheng.thepaper.cn。





- 报料热线: 021-962866
- 报料邮箱: news@thepaper.cn
互联网新闻信息服务许可证:31120170006
增值电信业务经营许可证:沪B2-2017116
© 2014-2026 上海东方报业有限公司




