- +1
Nature:中国博后一作,开发T细胞免疫疗法,治疗中枢神经系统损伤
原创 生物世界 生物世界
撰文丨王聪
编辑丨王多鱼
排版丨水成文
严重的脊髓损伤会破坏神经细胞,扰乱与大脑和身体其他部位的通讯,从而导致残疾,这影响了全世界成百上千万人。脊髓是从脑干延伸到下背部的组织,实际上,损伤本身只造成了脊髓整体损伤的一小部分,而大部分损伤是由伤口处随后发生的退化过程引起的。
2024年9月4日,圣路易斯华盛顿大学 Jonathan Kipnis、Wenqing Gao等人在国际顶尖学术期刊 Nature 上发表了题为:Engineered T cell therapy for central nervous system injury 的研究论文。
该研究开发了一种基于工程化T细胞的免疫疗法,可通过保护受伤部位的神经元免受免疫细胞的攻击,来减轻创伤性脊髓损伤造成的损害。研究团队利用这种免疫疗法在小鼠身上取得了成功,从而提出了一种可能有助于改善脊髓损伤患者康复结局的新方法。
这项研究阐明了损伤响应T细胞的神经保护功能的机制,为未来中枢神经系统(CNS)损伤的T细胞疗法的开发铺平了道路。
论文通讯作者 Jonathan Kipnis 教授表示,中枢神经系统(CNS)中的免疫细胞可能伤害大脑和脊髓,因此被认为是“坏人”,但这项最新研究表明,可以在利用免疫细胞的神经保护功能的同时,控制其固有的有害能力,帮助中枢神经系统损伤的恢复。在神经系统受到损伤后不久,免疫细胞就会涌向受损部位,其中包含了一种激活的T细胞——免疫细胞的一种亚群,它们要么会伤害周围的神经元,要么会保护它们。
全球有成百上千万人遭受中枢神经系统(CNS)的创伤性损伤,但至今仍然缺乏有效的治疗方法。在遭受此类损伤后,外周免疫细胞会涌向受损部位并聚集,其中包括T细胞,但我们对这些内源性T细胞在损伤部位的作用和特异性缺乏全面了解。这一知识空白也阻碍了针对CNS损伤的免疫介导细胞疗法的发展。
论文第一作者、博士后 Wenqing Gao 分析了脊髓损伤小鼠的脊髓中的T细胞,并通过单细胞RNA测序技术鉴定这些T细胞的身份,从而希望将有害的T细胞与有益的T细胞分离开来,并大量扩增有益的T细胞以治疗脊髓损伤小鼠。
但她发现,情况并非如此简单。当激活的保护性T细胞快速到达损伤部位时,它们可能会在持续激活的情况下错误地攻击身体周围组织,从而引发自身免疫疾病。
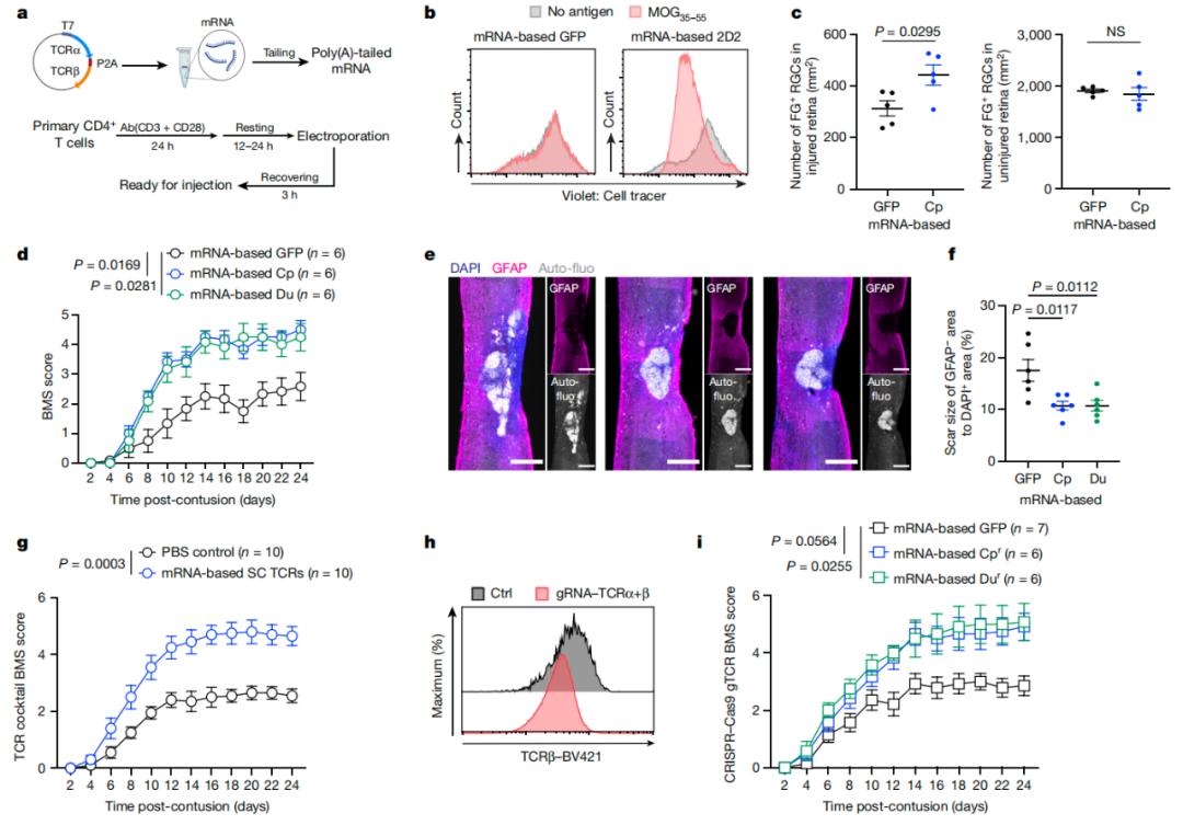
中枢神经系统损伤后T细胞的克隆性因此,为了提高免疫疗法的安全性,他们将这些T细胞进行了工程化修改,使其在几天时间后自动关闭。具体来说,研究团队利用基于mRNA的T细胞受体(TCR)重建策略,以最小化长期激活自反应T细胞可能产生的不良影响,从而生成了工程化瞬时自身免疫T细胞。
实验结果显示,这些工程化T细胞在CNS损伤小鼠模型中显示出显著的神经保护作用,这种保护作用部分通过调节巨噬细胞来实现。细胞治疗的小鼠比未接受治疗的小鼠的运动能力更好,此外,在CNS损伤后一周内接细胞治疗,观察到了最大程度的改善效果。更重要的是,接受治疗的小鼠中没有出现破坏性的自身免疫反应。
基于mRNA-TCR的T细胞疗法治疗中枢神经系统损伤接下来,研究团队还在一周的时间里每天在人类脊髓损伤患者的脑脊液中寻找T细胞。他们发现患者的T细胞显著扩增,证实了从脊髓损伤患者中提取并扩增保护性T细胞以进行免疫治疗的可行性。
Wenqing Gao 解释道,对于中枢神经系统(CNS)的创伤性损伤,目前还没有有效的治疗方法。我们利用侵入损伤部位的保护性免疫细胞开发了新型免疫疗法,并发现该疗法显著提高了脊髓损伤小鼠的移动能力。我们未来的目标是设计一个临床试验来测试这种免疫疗法在脊髓损伤人群中的应用,同时将这项工作扩展到神经退行性疾病,例如渐冻症(ALS)以及阿尔茨海默病(AD)和帕金森病(PD)。
Jonathan Kipnis 教授补充道,虽然不同神经退行性疾病的最初触发因素不同,但随后的神经元死亡很可能是由类似的过程介导的,这为我们改造工程细胞用于神经退行性疾病的治疗提供了机会。
总的来说,这项研究阐明了损伤响应T细胞的神经保护功能的机制,为未来中枢神经系统(CNS)损伤的T细胞疗法的开发铺平了道路。
论文链接:
https://www.nature.com/articles/s41586-024-07906-y
本文为澎湃号作者或机构在澎湃新闻上传并发布,仅代表该作者或机构观点,不代表澎湃新闻的观点或立场,澎湃新闻仅提供信息发布平台。申请澎湃号请用电脑访问http://renzheng.thepaper.cn。





- 报料热线: 021-962866
- 报料邮箱: news@thepaper.cn
互联网新闻信息服务许可证:31120170006
增值电信业务经营许可证:沪B2-2017116
© 2014-2026 上海东方报业有限公司




