- +1
《子虚赋》效果史与虚构文学批评史
原创 王思豪 文史哲杂志
摘 要
司马相如《子虚赋》以“子虚”为假托人物,托“子”姓而名“虚”,寓含有从契之商,到微子之宋,再到梁园代言人之意,梁园即“子姓之墟”。子虚借由为“楚称”的“虚言”来影射梁王僭礼越制的行为,意图劝谏梁王。“子虚”又引导我们从地理学层面的虚设梁园走向哲学层面的老庄“无为”,以及文学层面的“凭虚构象”的思索。在诗词的世界,因天生具有彰显君臣际遇和崇尚虚静无为的秉性,“子虚”化为盛唐诗人的蓬勃朝气,宋人词中对“大一统”的渴望和知音难觅的悲叹,明清文人归隐山林的一剂触媒,成为儒家积极入世和道家隐逸避世的文人共同的书写对象。在古典文学批评领域,尤其是古典戏曲小说理论中,“子虚”成为品评戏曲小说特色、创设小说人物,甚至直接借为小说篇名的代言人,构成“赋说”与“小说”的直接互渗。自从司马相如创设“子虚”之名起,这个文学作品中虚构的人物便开始驱使后代文士的创作,书写属于“子虚”的文学史。
作 者 | 王思豪,澳门大学人文学院副教授原 载 |《文史哲》2024年第4期,第27-38页
原 题 | “子虚”文学史:从赋中人物到小说篇名
引言:问题的提出
“子虚”之名,出自司马相如《子虚赋》,最早见于《史记·司马相如列传》,为保证文本分析的完整性,现侈录如下:
司马相如者,蜀郡成都人也,字长卿。少时好读书,学击剑,故其亲名之曰犬子。相如既学,慕蔺相如之为人,更名相如。
可见司马相如自小比较重视起名的缘起和寓意。长大后:
以赀为郎,事孝景帝,为武骑常侍,非其好也。会景帝不好辞赋,是时梁孝王来朝,从游说之士齐人邹阳、淮阴枚乘、吴庄忌夫子之徒,相如见而说之,因病免,客游梁。梁孝王令与诸生同舍,相如得与诸生游士居数岁,乃著《子虚之赋》。
仕宦经历由侍奉天子到客游诸侯,相如在游梁时作《子虚赋》。后梁孝王死,相如归蜀,娶文君,至武帝时又逢际遇而得以侍奉天子:
蜀人杨得意为狗监,侍上。上读《子虚赋》而善之,曰:“朕独不得与此人同时哉!”得意曰:“臣邑人司马相如自言为此赋。”上惊,乃召问相如。相如曰:“有是。然此乃诸侯之事,未足观也。请为《天子游猎赋》,赋成奏之。”上许,令尚书给笔札。相如以“子虚”,虚言也,为楚称;“乌有先生”者,乌有此事也,为齐难;“无是公”者,无是人也,明天子之义。故空藉此三人为辞,以推天子诸侯之苑囿。其卒章归之于节俭,因以风谏。奏之天子,天子大说。
《汉书·司马相如传》记载与《史记》同。从这段记载,我们认为有关“子虚”的内涵,有三个问题需要讨论:一是“虚人”,此与赋中人物的姓名对应,即为何托“子”姓而名为“虚”?二是“虚楚”,此与赋中人物的使者身份对应,即为何托“虚”为“楚”使?三是“虚辞”,此与赋中人物的言辞对应,即为何司马相如的“虚辞滥说”会成为文学虚构的经典之作?“虚人”“虚楚”,是特定历史时期的诸侯与天子政治斗争的文学再现,留给后世称说的是对相如人生际遇的艳羡和对大一统王朝的期许;而“虚辞”,则是以文学来言说历史,促使“凭虚构象”成为中国文学批评的一个重要范畴。从虚辞到虚构,从历史叙事走向文学叙事,无论是唐诗、宋词,还是小说《金瓶梅》中“花子虚”的命名,又如汪藕裳弹词小说《子虚记》等小说以“子虚”命篇的出现,这些都寓含着“子虚”正以其“虚”的存在而被赋予丰富而充实的文学意蕴和文化内涵。
一、“子虚”:“子姓之墟”与梁园代言
子虚,姓“子”名“虚”。“子”姓之源,据董仲舒《春秋繁露》谓“天将授汤,主天法质而王,祖锡姓为子氏”,原因是简狄吞玄鸟卵而生契。《史记·殷本纪》记载更详细:“殷契,母曰简狄,有娀氏之女,为帝喾次妃。三人行浴,见玄鸟堕其卵,简狄取吞之,因孕生契。契长而佐禹治水有功。帝舜乃命契曰:‘百姓不亲,五品不训,汝为司徒而敬敷五教,五教在宽。’封于商,赐姓子氏。”契,子姓,名契,别称“阏伯”。契是帝喾与简狄之子、帝尧异母兄,被帝尧封于商(今河南省商丘市),因此成为商族始祖。商,甲骨文写作“ ”,字形为一只玄鸟降落于土丘之上,意思是子姓“商族居处之地”,上古时商丘一带地势多有土丘,即是“虚(墟)”。
契为子姓,《通志·氏族略》亦收载,郑樵注云:“帝喾之子契受封于商,赐姓子。汤有天下,微子基宋,世为子姓,或以为氏。”成汤践天子位,子姓成殷商的国姓,至周武王立帝乙之子微子启为宋公,奉成汤之祀,并得用天子礼乐。子姓诸侯国主要是宋国,孔子就是殷商王族及其遗族——宋国贵族的后代,本为子姓。近年,海昏侯刘贺墓出土有《孔子衣镜赋》,谓:“孔子……其先□(宋)□(人)也……姓孔,子氏。”又,据《孔子家语·本姓解》:“孔子之先,宋之后也。微子启,帝乙之元子,纣之庶兄,以圻内诸侯,入为王卿士。”自此,商王逊而为宋公,“子”姓经历了由“王子”的省称到“公子”“君子”的省称。之后,《金瓶梅》中的“花子虚”,“花”氏即“华”氏,其先祖亦是微子启,《通志·氏族略第三·宋邑》谓:“华氏,子姓。宋戴公子考父食采于华,因氏焉,世为宋卿。”东周初,宋戴公之子好父说食采于华,其子孙遂以华为氏。
为何名叫“虚”?“虚”的第一种含义,在于与梁园的结缘。虚,本义为大山丘,即“墟”的本字,《说文》:“虚,大丘也。”《诗经·鄘风·定之方中》:“升彼虚矣,以望楚矣。”卫文公在楚丘建造宫室宗庙,并与臣子一起登高遥望楚丘。春秋时,楚丘为宋国地楚丘邑,秦置己氏县,属砀郡,治商丘睢阳。睢阳,宋国故城,是周初封微子于宋国的都城。《左传·昭公元年》载子产曰:“昔高辛氏有二子,伯曰阏伯,季曰实沈,居于旷林,不相能也。日寻干戈,以相征讨。后帝不臧,迁阏伯于商丘,主辰。商人是因,故辰为商星。迁实沈于大夏,主参。”阏伯与实沈兄弟二人不和,帝喾高辛氏将阏伯迁居商丘,让实沈迁居大夏,一南一北,如商、参二星,此出彼没,永不相见。阏伯,就是契,封地在睢阳,所以张守节《史记正义》引《括地志》云:“宋州宋城县古阏伯之墟,即商丘也。”睢阳古称商丘、宋国、梁园、宋州等,除商朝、春秋宋国在此建都外,西汉的梁国也都于此地。
汉梁孝王的兔园,在宋州宋城县东南十里。《史记·梁孝王世家》载:“明年,汉立太子。其后梁最亲,有功,又为大国,居天下膏腴地。地北界泰山,西至高阳,四十余城,皆多大县。孝王,窦太后少子也,爱之,赏赐不可胜道。于是孝王筑东苑,方三百余里。广睢阳城七十里。”张守节《史记正义》引《括地志》云:“宋州宋城县在州南二里外城中,本汉之睢阳县也。汉文帝封子武于大梁,以其卑湿,徙睢阳,故改曰梁也。”睢阳本为西周至战国时期的宋国都城所在地,汉梁孝王刘武始都大梁(今开封),旋即迁睢阳,故梁园即是“子姓之墟”。
以上是从历史地理学上之推理。又,《子虚赋》文本之内亦可提供三重佐证。一是《子虚赋》为何以“子虚”命名?首先,考察《子虚赋》之前的赋作,无论是《高唐赋》《神女赋》,还是《七发》,其中创设的人物如“宋玉”“吴客”等,皆仅具有个体的性质,而到《子虚赋》中的“子虚”则被赋予诸侯国之使臣身份,肩有使命与职责,富有政治内涵。其次,《上林赋》(或《天子游猎赋》)写天子苑囿“上林苑”,故名有曰“上林赋”,而不称“无是公赋”;《子虚赋》写楚国苑囿“云梦泽”,却不名之以“云梦赋”,而以“子虚”命名,抑或在强调从“契”而来的“子虚”之内涵。
二是在《子虚赋》的末尾,乌有先生驳斥子虚之言,陈述齐国渤澥、孟诸可以“吞若云梦者八九,其于胸中曾不蒂芥”,物产丰富,种类繁多,“不可胜记”,特别指出“契不能计”,又说“然在诸侯之位,不敢言游戏之乐,苑囿之大”。这里的“契”字,《汉书》写作“禼”,《文选》写作“卨”,李善注谓:“张揖曰:……卨为尧司徒,敷五教,率万事。”契为“司徒”,职责在于“敬敷五教”,《尚书·舜典》:“帝曰:契,百姓不亲,五品不逊,汝作司徒,敬敷五教在宽。”孔颖达《正义》曰:“帝又呼契曰:往者天下百姓不相亲睦,家内尊卑五品不能和顺,汝作司徒之官,谨敬布其五常之教,务在于宽。”又《左传·文公十八年》云:“举八元,使布五教于四方:父义、母慈、兄友、弟共、子孝,内平,外成。”契掌管教化,所“计”在于理顺君臣、父子、夫妇、长幼、朋友五种伦理关系。《子虚赋》特别点出“契不能计”,或即寓含子虚夸耀云梦而未能理顺五伦关系之意。
三是子氏、乌氏皆以鸟为氏。既然子虚是姓“子”名“虚”,那为“齐难”的“乌有先生”呢?“乌”作姓,齐大夫有乌枝鸣。乌枝鸣的身世经历值得注意,他是齐国大夫,又曾戍守宋国,大败华氏,有稳定宋国局势之功,《左传·昭公二十一年》:“齐乌枝鸣曰:‘用少莫如齐致死。齐致死莫如去备,彼多兵矣,请皆用剑。’从之。”杜预注:“乌枝鸣,齐大夫。”韩愈《乌氏庙碑铭》有说:“乌氏著于《春秋》,谱于《世本》,列于《姓苑》。……在齐有余、枝鸣,皆为大夫。”关于“乌”姓之源,《新唐书·宰相世系表》谓:“出自姬姓。黄帝之后,少昊氏以乌鸟名官,以世功命氏。齐有乌之余,裔孙世居北方。”少昊氏有“乌鸟氏”,其后为乌氏。乌之余,即乌余,齐大夫,《左传》襄公二十六年、二十七年载胥梁带无师擒齐人乌余事。“乌”姓指向齐国,故为“齐难”,亦有维护梁园之意。子虚、乌有,当是司马相如游梁时所著“子虚之赋”中的对话人物,至于“无是公”,则是司马相如面见汉武帝时所写《天子游猎赋》中的人物,是代“至高无上”的天子立言,姑置不论。
据此,我们可以认为:子虚所谓为“楚称”,实则有为梁园“虚言”的意图。子虚的命意即为“商(子)之丘(墟)”,寓含有从契之商,到微子之宋,再到梁园的代言人之意,而最终借由为“楚称”的虚言来彰显。
二、“拘于虚”:“云梦”诸侯与“上林”皇权之争
“虚”的第二种含义是有局限于区域之意。《庄子·秋水》云:“井蛙不可以语于海者,拘于虚也。”虚,郭庆藩《集释》谓“本亦作‘墟’……言井鱼居于所居,故不知海之大也”,“虚”从“大丘”演变为“一定的范围”之意,前引《史记·司马相如列传》说“上读《子虚赋》而善之”,召问相如。相如回答称“此乃诸侯之事,未足观也。请为《天子游猎赋》”,意在“以推天子诸侯之苑囿”。子虚以楚之“云梦”为大,但相对于代表天子皇权的“上林”,亦不过“拘于虚也”。
梁孝王刘武,汉文帝的儿子,与景帝同为窦太后所生,倍受宠爱而“异于他子”。文帝即位第二年(前178),封刘武于“代”(今山西平遥),过了两年,迁都淮阳(今河南淮阳)。公元前168年,刘武受封为梁王,以淮阳地湿为由,迁都到当时被称为“天下膏腴地”的睢阳(今河南商丘)。发生在梁王身上的事件,有两件值得关注:一是汉景帝一直未立太子,有次与梁王宴饮,曰“千秋万岁后传于王”,景帝曾言要将帝位传给梁孝王,“太后亦然”,窦太后也欲以孝王为景帝后嗣。二是梁孝王平定“七国之乱”有功。汉初,强大的诸侯王势力与专制皇权的矛盾突出,景帝二年(前155),御史大夫晁错上疏《削藩策》,提议削弱诸侯王势力、加强中央集权。景帝三年,吴王刘濞联合楚王刘戊、赵王刘遂、胶西王刘昂、胶东王刘雄渠、济南王刘辟光、淄川王刘贤发动叛乱,《史记》载“吴、楚、齐、赵七国反”。明明是四国,为何说是“七国”?原因在于胶西、胶东、济南、淄川皆由齐国分出。梁孝王据守睢阳,在平定七国之乱中立下首功,此后实力大增,成为当时天下最具实力的诸侯国王。梁王经常僭礼越制、有功骄矜,直接威胁到汉王朝中央权威。
梁孝王“最亲,有功,又为大国”,于是“筑东苑,方三百余里。广睢阳城七十里。大治宫室,为复道,自宫连属平台三十余里。得赐天子之旌旗,出从千乘万骑。东西驰猎,拟于天子。……梁多作兵器弩弓矛数十万,而府库金钱且百巨万,珠玉宝器多于京师”,梁孝王入朝觐见时,“入则侍景帝同辇,出则同车游猎,射禽兽上林中”,同车共辇,丝毫不讲究君臣之礼,而且还招揽四方豪杰,“自山以东游说之士,莫不毕至,齐人羊胜、公孙诡、邹阳之属”纷纷来归。再加上景帝朝,太子之位废立无常,先立栗太子刘荣,后废黜,又立胶东王刘彻,即后来的汉武帝为太子。此时,羊胜、公孙诡“欲使王求为汉嗣,王又尝上书,愿赐容车之地径至长乐宫,自使梁国士众筑作甬道朝太后。爰盎等皆建以为不可。天子不许”。梁孝王的皇帝梦被惊破,怨恨爰盎和参与议嗣的大臣,“乃与羊胜、公孙诡之属谋,阴使人刺杀爰盎及他议臣十余人”。景帝“遣使冠盖相望于道,覆案梁事。捕公孙诡、羊胜,皆匿王后宫。使者责二千石急,梁相轩丘豹及内史安国皆泣谏王,王乃令胜、诡皆自杀,出之。上由此怨望于梁王。梁王恐,乃使韩安国因长公主谢罪太后”。梁孝王刺杀爰盎等多位朝廷大臣,谋夺储君之位以失败告终。
《子虚赋》为何得到汉武帝喜爱,却未受好赋的梁孝王之青睐呢?回顾司马相如创作《子虚赋》的历程,他是先在景帝身边为官,《史记·司马相如列传》称是“以赀为郎,事孝景帝,为武骑常侍”,经常陪侍景帝左右,《史记索隐》引张揖曰:“秩六百石,常侍从格猛兽。”“会景帝不好辞赋”,恰好此时梁孝王来朝见景帝,看到孝王身边有齐人邹阳、淮阴枚乘、吴庄忌夫子等人,“相如见而说之”,然后客游梁,“梁孝王令与诸生同舍,相如得与诸生游士居,数岁,乃著《子虚之赋》”。据此知,《子虚赋》写作时间,正值梁孝王谋夺储君之位时期,司马相如当有劝谏梁孝王之举,清儒顾炎武亦推测说:“《子虚之赋》乃游梁时作,当是侈梁王田猎之事而为言耳。”这大概也是武帝“读《子虚赋》而善之”的原因之一。《子虚赋》中子虚之言,铺陈诸侯王僭礼越制的行为,其实即是在影射梁王,劝谏梁王。梁王的梁园“拟于天子”“多于京师”,多有僭礼越制之举,太史公曰:“梁孝王虽以亲爱之故,王膏腴之地,然会汉家隆盛,百姓殷富,故能植其财货,广宫室,车服拟于天子。然亦僭矣。”在用周天子礼的“商之丘(墟)”上营建而成的梁园,在汉代属于僭越礼制,也即是子虚口中称道的“云梦”为高。我们今天所见的《子虚赋》,“楚使子虚使于齐”,子虚为“楚使”,是使臣身份,所以出使专对,需要不辱使命,矜夸“云梦”风物。但《子虚赋》中所言“下属江河”,注引文颖曰:“南方无河也。冀州凡水大小皆谓之河,诗赋通方言耳。”司马相如此赋中,从南方的楚使子虚口中道出北方之语。又《子虚赋》曰:“于是郑女曼姬,被阿緆,揄纻缟。”李善注引如淳曰“郑女,夏姬也”,指郑国的女子。楚国何来郑女?难怪左思《三都赋序》批评司马相如等赋“考之果木,则生非其壤;校之神物,则出非其所”,“云梦”之中多梁园风物。司马相如在写作《子虚赋》之前,经常陪侍景帝之侧,具有了强烈的天子“皇权”意识,对诸侯国与中央皇权的矛盾有了深刻的认识,所以他并没有加入到羊胜、公孙诡之属帮助梁孝王谋夺储君之位的行动中。不仅没有加入其中,还有《子虚赋》劝谏之举,清儒何焯评此赋谓:“相如游梁时,梁孝王好游宫室,作曜华宫,筑东苑,方三百里,为复道,自宫连属于平台二十余里。此赋中极眩耀,后则归于诸侯之位,不敢言游戏之乐、苑囿之大,盖所谓以讽谏也。”司马相如的《子虚赋》也或因此得不到梁王的赏识。
从《史记》记载来看,汉武帝在读《子虚赋》之前是没有见过司马相如的,但读了《子虚赋》,且知道司马相如是梁孝王的幕僚,他不仅没有怪罪,而且还“善之”的原因,即在于司马相如把“子虚”之言归结为“此乃诸侯之事”。诚如乌有批评子虚所言“今足下不称楚王之德厚,而盛推云梦以为高,奢言淫乐而显侈靡,窃为足下不取也”,在诸侯之位,就不该侈言游戏之乐、苑囿之大。司马相如是有了皇权大一统的认识之后,再去诸侯之国,后又经杨得意引荐,得到汉武帝赏识。这样的经历,令司马相如更加强化了大一统的主张,以天子之立场来审视诸侯国,代天子皇权立言,《子虚赋》最终表达的是劝诫藩王禁淫守职的意图。
以梁孝王为代表的诸侯王地过古制,《汉书·诸侯王表》对此揭示道:“藩国大者夸州兼郡,连城数十,宫室百官同制京师。”到武帝朝,依然如此,主父偃就说:“古者诸侯地不过百里,强弱之形易制。今诸侯或连城数十,地方千里,缓则骄奢易为淫乱,急则阻其强而合从以逆京师。”公元前140年,董仲舒上《天人三策》向武帝建议说:“今师异道,人异论,百家殊方,指意不同,是以上亡以持一统。……臣愚以为诸不在六艺之科孔子之术者,皆绝其道,勿使并进。邪辟之说灭息,然后统纪可一而法度可明,民知所从矣。”这个说法提出的时间,大致与《天子游猎赋》的创作时间一致,司马相如在赋中也展现出武帝的“尚武”形象和明确的“大一统”意识。《天子游猎赋》借无是公之口说“楚则失矣,而齐亦未为得也”,子虚、乌有之言,不过是“拘于虚”的诸侯之事,“二君之论,不务明君臣之义,正诸侯之礼,徒事争于游戏之乐,苑囿之大,欲以奢侈相胜,荒淫相越,此不可以扬名发誉,而适足以贬君自损也”,并向天下诸侯发出警示“使诸侯纳贡者,非为财币,所以述职也;封疆画界者,非为守御,所以禁淫也”,显示出凌驾于诸侯国之上的气势,是天子“皇权”当之无愧的代言人。
三、“虚言”:“无为”与“讽谏”并存的文学艺术
《子虚赋》以一个姓子名虚的“虚人”形象来代言诸侯云梦的“虚楚”存在,最终又都是以“虚言”来进行描摹。“虚言”为何言?我们注意到《文选》中《子虚赋》末乌有先生有曰:“是何言之过也! ……今足下不称楚王之德厚,而盛推云梦以为高,奢言淫乐而显侈靡,窃为足下不取也。必若所言,固非楚国之美也。无而言之,是害足下之信也。”“虚言”即是“言之过”“奢言”“无而言之”;“为楚称”,即是“不称楚王之德厚,而盛推云梦以为高”。有意思的是,《史记》《汉书》在“无而言之”句之前,还有一句“有而言之,是彰君之恶也”,《文选汇评》(何本眉)曰:“‘楚国之美也’下脱‘有而言之,是彰君之恶也’二句,《史》《汉》并有,然细寻,则无此二句为优。”(何本旁):“此转收出‘自虚’二字之义。”此段异文,我们姑且不去辨析孰优孰劣,但却把我们引向“有”与“无”的思考,从地理学层面“虚楚”的梁园引向哲学层面的老庄“无为”,以及文学层面的“凭虚构象”的思索。
“虚”是老庄哲学的核心概念之一,《老子·第十六章》“致虚极,守静笃”,《庄子·人间世》“气也者,虚而待物者也。唯道集虚。虚者,心斋也”,保持虚心,便可容纳万象,凝视无形,无为而无不为。《庄子》中有类似的“子虚”“乌有”的命名,如无名人(《应帝王》),无为谓、无穷、无为、无始、无有(《知北游》),无足、无约(《盗跖》),无何有(《逍遥游》《应帝王》《列御寇》)。至西汉初,文帝、景帝都推行黄老治术,在梁孝王封地的梁园,黄老之学也非常盛行,据孙少华先生考证,先秦黄老之学“入汉以后,兴盛于齐,其他地区也有流传。梁孝王时,传入梁地的齐文化,最主要的应该是黄老”。司马相如曾经侍从景帝和梁孝王,自然受到黄老之学的影响,《子虚赋》借子虚之口有言:“于是楚王乃登阳云之台,泊乎无为,澹乎自持,勺药之和具而后御之。”楚王恬静、寡欲,行以养生之术,这是典型的汉初黄老思想。司马相如创作《大人赋》谓:“天子既美《子虚》之事,相如见上好仙道,因曰:‘上林之事未足美也,尚有靡者。臣尝为《大人赋》。’”所以《史记·太史公自序》总结说:“《子虚》之事,《大人》赋说,靡丽多夸,然其指风谏,归于无为。”《子虚赋》是意在通过“讽谏”而归于“无为”,以儒家之法而求于黄老之术。司马相如的“虚言”,如太史公曰:“相如虽多虚辞滥说,然其要归引之节俭,此与《诗》之风谏何异?”恭俭朴素,无为而治,这是黄老之学的核心要义,司马迁说司马相如赋“其要归引之节俭”,符合黄老治术与养生学说。但同时,无为又与《诗》之“讽谏”,与“仁”“义”“礼”统一,“虚言”成为“讽谏”与“无为”并存的文学艺术,这是儒家思想与道家治术在司马相如赋作中相互交融与纠葛的体现。
首先,自老庄哲学层面而言,虚者,空也,无也,引申至文学领域,即是用“虚辞”。《子虚赋》中子虚一出口便是:“臣之所见,盖特其小小者耳,名曰云梦。”《文选汇评》俞本眉曰:“出口先将云梦放活一步,妙能用虚。”“用虚”,是《子虚赋》的特长,扬雄谓:“或问:‘屈原、相如之赋孰愈?’曰:‘原也过以浮,如也过以虚。’”“虚”成为司马相如赋的一大特征。自太史公曰“相如虽多虚辞滥说”,将子虚之辞引向语言功用与文学批评领域。司马迁也说:“及子虚言楚云梦所有甚众,侈靡过其实,且非义理所尚”,司马迁所删“子虚言楚云梦所有甚众”之“侈靡过其实,且非义理所尚”的内容,就是文学的虚辞。班固称司马相如“文艳用寡,子虚乌有,寓言淫丽,托讽终始,多识博物,有可观采,蔚为辞宗,赋颂之首”,赋予其“辞宗”地位。之后,刘勰《神思》“陶钧文思,贵在虚静”,讨论“虚”与文思的关系,至清人刘熙载提出“按实肖像”与“凭虚构象”的文学理论,皆是由赋学“用虚”生发而来。
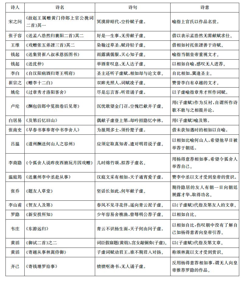
其次,自儒家思想层面而言,《子虚赋》的“讽谏”诉求以及给司马相如带来的人生际遇的转折,成为后世文学作品歌咏的对象。自左思《咏史》“著论准《过秦》,作赋拟《子虚》”始,“子虚”成为文人才华的彰显和个人际遇的表征,这在唐代文人身上表现得尤为突出,以《全唐诗》为例:
司马相如才华横溢,写作不朽的《子虚赋》,又有杨得意引荐,得遇明主汉武帝,这是积极用世的初盛唐文人所追求和艳羡的对象,甚至也是中晚唐文人的期许。唐人笔下的司马相如朝气蓬勃、《子虚赋》光彩夺目,大唐的气象无不彰显着炎汉的荣光。到了宋人笔下,一方面,他们将“子虚”引为知音。李清照《感怀》诗有云:“静中我乃得至交,乌有先生子虚子”,谢绝宾客,闭门作诗,在独处中与乌有先生、子虚子为知交好友,不愿与世俗同流。辛弃疾《水调歌头》(将迁新居不成,有感,戏作。时以病止酒,且遣去歌者,末章及之)下阙曰:“舞乌有,歌亡是,饮子虚。二三子者爱我,此外故人疏。幽事欲论谁共,白鹤飞来似可,忽去复何如?众鸟欣有托,吾亦爱吾庐。”以“子虚”等三人为志同道合的知己,用意与李清照同。另一方面,《子虚赋》所体现出来的“大一统”主题,在南宋渴望光复神州的文人笔下激荡,戴复古《水调歌头》(题李季允侍郎鄂州吞云楼)上阙云:“轮奂半天上,胜概压南楼。筹边独坐,岂欲登览怯双眸。浪说胸吞云梦,直把气吞残敌,西北望神州。百载好机会,人事恨悠悠。”巧妙地化用司马相如《子虚赋》“吞若云梦者八九于其胸中,曾不蒂芥”,点出“吞云”楼名的来源,同时也激起气吞残虏、光复神州的豪情壮志。刘因《塞翁行》诗有云:“天教陂泽养雁鹜,留与金人赋《子虚》。我来乡国览风土,仿佛挝鼓笛呜呜。胸中云梦忽已失,酒酣怀古皆平芜。昔年阻水群盗居,塞翁子孙杀欲无。至今遗老向人泣,前宋监边无远图。”刘因生当宋金末年,亲睹元蒙灭金灭宋的惨局,“留与金人赋《子虚》”,用相如《子虚赋》典故,揭示出辽金相继南侵,国土沦丧,那如云梦般广阔的胸襟已荡然无存,发出故园何年统一的哀叹。
有意思的是,到了明清诗人的笔下,因《子虚赋》而腾达的司马相如不再是他们艳羡的对象,反而成为他们追求闲居、隐居生活的催化剂。王阳明《山途二首》之二:“南北驱驰任板舆,谪乡何地是安居?家家细雨残灯后,处处荒原野烧余。江树欲迷游子望,朔云长断故人书。茂陵多病终萧散,何事相如赋《子虚》。”贬谪途中的阳明先生,想到了和他一样多病的司马相如,借此曲折表达出归隐的意愿。王夫之《雁字诗》其八:“今古一相如,飘摇赋子虚。玄文披带草,碧个仿林於(箊)。兰叶肥还瘦,银钩蹙已舒。稻粱非汝志,投笔莫欷歔。”船山先生借在梁园飘摇时期的司马相如写作《子虚赋》自嘲,渴望隐居。吴骞《虚受斋有感》:“零落残编走蠹鱼,西风惊破夜窗馀。绝怜虚受三更月,墙外何人唱子虚。”虚受斋外本不该吟唱《子虚赋》,空虚其怀之人,当然向往的是以书为伴隐居的生活。苏煜坡《闲居》:“懒上金门献《子虚》,云林深处结庐居。新盟惯订来鸥鸟,旧卷重温走蠹鱼。几本绿蕉朝试笔,一帘红烛夜修书。只惭奇字无多识,门外偏停载酒车。”以司马相如因《子虚赋》得志为反面教材,功名非吾事,只愿归与白鸥盟,尽情歌颂闲居生活的欢愉。
在诗词的世界,“子虚”化为了盛唐诗人的蓬勃朝气,化为了宋人词中对“大一统”的渴望和知音难觅的悲叹,也化为了明清文人归隐山林的一剂触媒。“子虚”所代表的儒家入世际遇、用世才华和道家的虚静、无为思想,始终在中国文人的笔下激荡。
四、“审虚实”:赋说与小说的虚构造作
中国的文学批评,尤其是赋学的批评,受到史学传统的影响,主张“祛虚求实”。自左思《三都赋序》对司马相如的虚而不实展开批判以来,《子虚赋》成为文学“过虚”批评的靶子。宋人王十朋《会稽风俗赋》叙曰:
昔司马相如作《上林赋》,设子虚、乌有先生、亡是公三人相答难。子虚虚言也。乌有先生者,乌有是事也。亡是公者,亡是人也。故其词多夸而其事不实……余赋会稽,虽文采不足以拟相如之万一,然事皆实录,故设为子真、无妄先生、有君答问之辞。子真者,诚言也。无妄者,不虚也。有君者,有是事也。以反相如之说焉。
虚者,与实相对,王十朋以“实录”为号召,指摘相如赋“词多夸”“事不实”,于是将赋中人物命名为“子真”以对应“子虚”,“无妄”对应“乌有”,“有君”对应“无是公”,以反“相如之说”。
这种观点到了明代文学批评家眼中,有了很大转变。胡应麟认为司马相如“创撰子虚、乌有、亡是三人者,深得诗赋情状,初非以文为戏也。后之君子,方拘拘核其山川远近,草木有无。乌乎,末哉”! 旷荡虚无,是诗赋固有的情状。郝敬更在“诗境”之外提出“辞赋境”一说:“《子虚》遒宕,无扬雄艰苦之态,无左思重赘之累,洋洋洒洒然。情与文称,尚觉情溢于辞表。叙山川草木,鸟兽渔猎,种种行乐,语不多而兴致勃然,所以为赋家之正始也。盖辞赋有天则,辞境虚而太虚则浮,赋境实而太实则笨。”称颂《子虚赋》是“赋家正始”,认为辞赋创作的“天则”是要虚实相宜。谢肇淛又将这一理论引入戏曲小说领域,谓:“凡为小说及杂剧戏文,须是虚实相半,方为游戏三昧之笔。亦要情景造极而止,不必问其有无也。”清代戏曲评论家李渔提出“审虚实”的主张:“实者,就事敷陈,不假造作,有根有据之谓也;虚者,空中楼阁,随意构成,无影无形之谓也。”“审虚实”是“赋说”与“小说”共同关心的话题。
“赋”是与“说”结缘最早的文体,《史记·太史公自序》中称司马相如赋作多“虚辞滥说”,“《子虚》之事、《大人》赋说”;《后汉书·杨赐传》载杨赐给汉灵帝上书所说“鸿都门下,招会群小,造作赋说,以虫篆小技见宠于时,如兜、共工更相荐说”,这些“赋说”其实都有了后世“小说”的因子,所以钱钟书先生提出“汉赋似小说”,郭绍虞先生提出赋“实为小说之滥觞”的观点。具体落实到“子虚”元素对戏曲小说的影响,主要有三个方面:
一是以“子虚”来品评戏曲小说。宋人周密《齐东野语》论“开运靖康之祸”谓:“然考之五代新旧史,初无是说,安知非托子虚以欺世哉?”品评《封神传》云:“子牙即九良星,邓九公青龙星,邓婵玉六合星,土行孙土府星,黄天化即炳灵公,俱属子虚。”清人此类论述就更多了。清初黄景仁观《金缕曲》(观剧,时演《林冲夜奔》)而曰:“姑妄言之矣。又何论、衣冠优孟,子虚亡是。” 孔尚任《桃花扇·凡例》也说:“朝政得失,文人聚散,皆确考时地,全无假借。至于儿女钟情,宾客解嘲,虽稍有点染,亦非乌有子虚之比。”纪昀《阅微草堂笔记》卷五《滦阳消夏录五》记载了一个儒林士人耽于男色的故事,谓:“然其事为理所宜有,固不必以子虚乌有视之。”近人也常以“子虚”批评戏曲小说,钱静方《小说丛考》称:“《牡丹亭》事,子虚乌有,以杜宝为工部之孙,梦梅为柳州之孙,郭驼为橐驼之孙。工部、柳州、橐驼,信有其人,然不闻杜、柳两家,其后裔结为婚媾也。余意杜也、柳也,皆系草木之名,橐驼又系种花能手,此盖美人香草,藉景言情,非事实也。”自有戏曲小说之名目以来,“子虚”就始终存在于其评论之中。
二是“子虚”直接成为戏曲小说中的人物名。明代徐野君杂剧《春波影》(《盛明杂剧》之一)中人物冯子虚,杭州人氏,花花公子形象。清溪道人著《禅真逸史》中有玉华观道士杜子虚,字伯实。道士可有诸多名称,因其不像和尚那样剃发,去嫖妓时,不易被人认出,故可称“嫖头”,因道士嫖妓时会竭力满足妓女的性欲,故又称“花里魔王”,因此,杜子虚可装扮成儒者去妓馆嫖娼。《金瓶梅》中的花子虚就更有名了,他的“花子虚”之姓名,即有多重意涵:一是前揭“花(华)姓”亦是微子启后裔,“华姓”源自宋戴公之孙华督,他杀死大夫孔父嘉,夺其妻据为己有,并杀死宋殇公,花子虚以“花”为姓,寓示因果报应;二是花太监之侄,是花太监的替身;三是娶妻李瓶儿,李瓶与花虚相对,花本在瓶中,但花子虚偏宁愿去妓院也不愿麻烦李瓶儿;四是整日花天酒地,引起妻李瓶儿不满,西门庆乘虚而入;五是气病而亡后,仍不时出现在西门庆、李瓶儿的睡梦、病呓中,作为一条虚线贯穿于小说始终。到《红楼梦》中“甄士隐”“贾雨村”的命名,又何尝不是“子虚”式人物?哈斯宝评《红楼梦》曰:“文章有主客之法。甄士隐、贾雨村,是全四十回的大客。甄士隐,就是‘真事引’,又可释为‘真士隐’。贾雨村,就是‘村假语’,又可释为‘假语存’。……这两人是后文中甄贾两大世家的客身。”而《红楼梦》书中一极大之关目“太虚幻境”的构设,以及“茫茫大士”“渺渺真人”“一僧一道”等虚幻人物的设置,都离不开“子虚”的影子。虚与实、真与假,是辞赋与小说人物命名共有的旨趣。
三是以“子虚”为小说篇名。最有名的就是汪藕裳的弹词小说《子虚记》,汪氏是晚清女性小说家,她自叙创作命名缘由曰:“作者劳心非一日,造言原自笑荒唐。只图闺阁知音赏,窗下生涯笔底忙。……子虚本窃相如意,是是非非尽渺茫。以此为名堪晓得,前朝有甚马牛羊?”明确说自己《子虚记》篇名源自相如《子虚赋》。其兄汪祖绶为《子虚记》作序说:“《子虚记》者,为吾藕裳三妹所作,事由意造,语出心裁,其名为‘子虚’者,则骋词于风云月露之中,寄兴于儿女英雄之列。”其弟汪祖亮题词有曰“笑他笺注老虫鱼,别构乾坤著《子虚》……咄咄书空成怪事,浪抛心力拟相如”,其弟汪祖鼎题词有曰“欲从千载争坛坫,作记何嫌拟《子虚》”,其侄汪瑞曾题词有曰“寓言托始相如赋,漫演空花了世缘”,其侄汪瑞高题词有曰“梦中应食茂陵书,绮丽缘情托《子虚》。漫说绛仙才调好,清名犹愧女相如”,其侄婿朱定基题词有曰“莫怪荒唐说《子虚》,清才合让女相如”,等等,皆称说汪藕裳才比相如,《子虚记》虚构笔法、寓言设置皆拟托于《子虚赋》,所以李灵年先生指出:“一般弹词作品,大都有历史事件和历史人物的因由,而《子虚记》纯属虚构。它假托明孝宗(弘治)朝为时代背景,以文府为中心,裴府为陪衬,展开错综复杂的矛盾纠葛。”《子虚记》在情节虚构、绮丽辞藻、体物缘情等方面,尤其是“但那见”中语,皆用赋体写就,正如汪藕裳自己所说“窃相如意”甚明。
此外,还有民国期间的文言短篇小说,如纳川《子虚子说比王假道》,假借“子虚子”之口,以“三家分晋”典故喻示当时比利时应该“弃中立之小节,免覆亡之巨祸”,但比王不听,子虚子叹曰:“比其沼乎?在此役也,德不更举矣。”这是一篇游戏之作,是“取《左》《国》之精华,作游戏之三昧。俊辩痛快,无复滞碍。其纵横家之苗裔欤。惜乎,比王之不用其说也”。可谓是近代新《战国策》。又有缪莲仙《乌有子虚列传》,写处洪荒之世,居无何有之乡的乌有先生与子虚子游,二人皆“性疏旷,以天地为逆旅,万物为刍狗”,初不欲以名见,等到无怀氏兴,三顾茅庐,委以重任,二人征战沙场,建功立业,被封为邯郸郡王、华胥国公,但二人视功名富贵如浮云,遁迹方外,分别自名为元元道士、空空和尚。这篇“子虚传”情节取材于司马相如《子虚赋》、李公佐《南柯太守传》、《红楼梦》等名著,是“赋说”与“小说”结合的范例。
结论:作为文学史书写的“子虚”
文学史的书写,不仅要关注一个作家的文学创作,也应关注文学作品中虚构的人物如何影响和指导后续文学作品写作。自从司马相如《子虚赋》中创造出“子虚”这样的一个文学人物,他就开始在不断地指挥文人的创作,书写属于“子虚”的文学史。
首先,子虚作为一个“虚人”的存在,寓意“子姓之墟”,假托为“梁园”的代言人,被赋予讽谏的政治功能,揭示诸侯服从于“皇权”的“大一统”认识。李白在“子虚”的驱使下,写作了《大猎赋》,序中指出:“《子虚》所言,楚国不过千里,梦泽居其太半,而齐徒吞若八九,三农及禽兽无息肩之地,非诸侯禁淫述职之义也。……但王者以四海为家,万姓为子,则天下之山林禽兽,岂与众庶异之?”“子虚”成为诸侯势力的一个代表,凡是要伸张天子气象时,子虚难逃被讨伐的命运。
其次,子虚作为司马相如得到天子赏识的媒介,成为人生际遇的代言人,驱使着作家创作属于自己人生知遇的《子虚赋》。这在唐人的诗歌中表现得最为明显,前文已有揭示。宋人如王安石“闻多望士登天禄,知有名臣荐《子虚》”,明人如吴应箕“圣明宵旰须才急,应见飞扬颂《子虚》”等,亦是期待得遇明君,一展胸中抱负,但这种意愿似乎都已不及唐人来得热烈。
复次,子虚诞生于黄老思想风行的汉初时代,无疑天生具有“虚静”“无为”的秉性,成为隐逸人士的代言人,这在明清之际的文人身上表现得尤为突出。子虚成为儒家积极入世和道家隐逸避世文人共同的书写对象。
最后,子虚走向文学批评的领域,成为与“实”相对的“凭虚构象”的文学批评术语,直接指导文学作品的创作。尤其是在小说戏曲作品中,子虚成为品评戏曲小说特色、创设小说人物,甚至直接借以为小说之篇名,小说作者自觉以赋法创作小说,构成“赋说”与“小说”的直接互渗。
编辑 | 高畅原标题:《《子虚赋》效果史与虚构文学批评史》
本文为澎湃号作者或机构在澎湃新闻上传并发布,仅代表该作者或机构观点,不代表澎湃新闻的观点或立场,澎湃新闻仅提供信息发布平台。申请澎湃号请用电脑访问http://renzheng.thepaper.cn。





- 报料热线: 021-962866
- 报料邮箱: news@thepaper.cn
互联网新闻信息服务许可证:31120170006
增值电信业务经营许可证:沪B2-2017116
© 2014-2026 上海东方报业有限公司




