- +1
中秋期间,高速不免费!
2024-09-12 15:10
来源:澎湃新闻·澎湃号·政务
字号
小布从温州高速交警获悉
中秋期间
2024年9月15日(八月十三)
至2024年9月17日(八月十五)
高速不免费!

高速易堵时段温州高速交警根据往年通行情况预测,预计2024年9月14日(放假前一天)17时-21时为高速出程拥堵高峰;9月17日(放假最后一天)16时-22时为高速返程拥堵高峰。
其间,每天9时-12时,15时-18时流量较大,11时左右将会达到车流量顶峰,尤其是景区和城郊自驾出行车流密集,易发潮汐式拥堵。
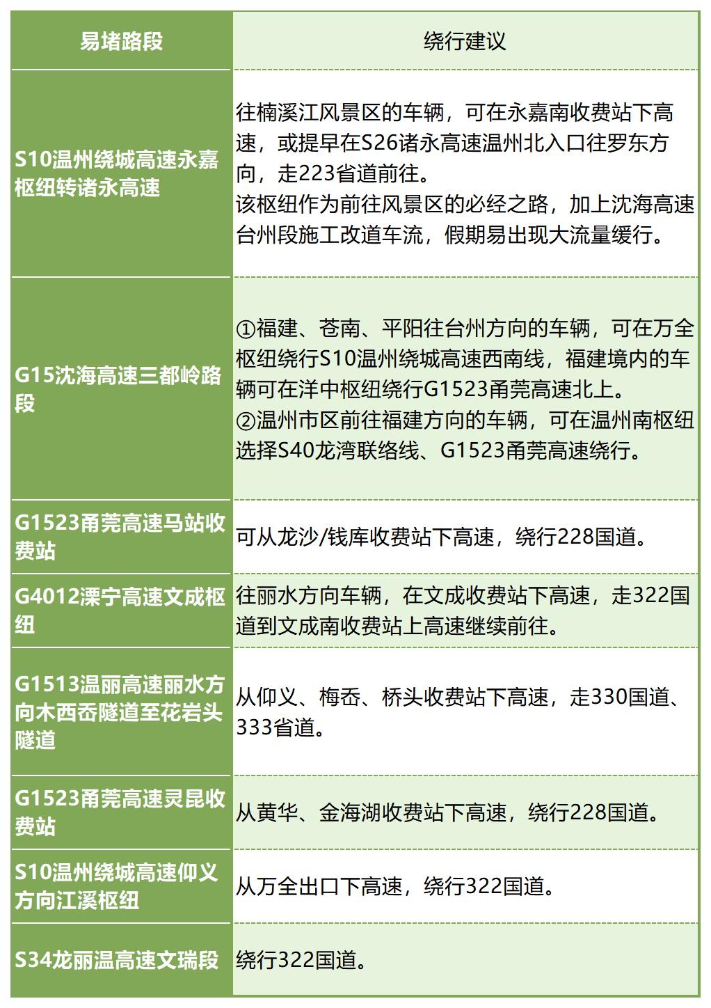
高速易堵路段
点击查看大图
重要提醒01
溧宁高速施工
中秋节期间因施工需要,G4012溧宁高速景文段文成方向594公里至594公里800米处部分车道通行受到影响,请途经车辆驾驶员按施工路段交通标志通行,谨慎驾驶,服从现场管理人员的指挥。02
沈海高速台州段施工
路线1
前往绍兴、嘉兴、宁波、上海方向的车辆,可以继续走沈海高速,至施工路段前绕行温岭联接线和台金高速。路线2
前往宁波、上海方向的车辆可以选择甬莞高速绕行。路线3
前往杭州方向的车辆可以选择诸永高速绕行。特别提醒
①G1523甬莞高速南塘枢纽至蛇蟠互通将对部分货车实施通行费7.5折优惠政策。②受施工改道车流与节假日出行车流叠加影响,预计诸永高速缓行情况会明显加重,请广大群众在出行时提前规划好路线,错峰出行。
03
杭温高铁开通运营
前往高铁温州北站
①从市区方向前往:经过瓯越大桥,沿S26诸永高速延伸线从温州北站互通匝道前往。②从高速公路方向前往:因S26诸永高速温州北收费站与高铁温州北站之间往返匝道仍在建设中,目前需从S10绕城高速永嘉南(黄田)收费站下高速,沿黄田大道行驶约2公里到达。
前往高铁温州南站
G1513温丽高速娄桥收费站与温州动车南站相接壤,节假日车流量较大,请大家合理安排出行时间,错峰出行。
热门景区百丈漈
丽水方向可从文成南收费站提前下高速,温州方向可从东坑提前下高速,选择322国道绕行。雁荡山
南下车辆可在温岭西(大溪)下高速,北上车辆可在南塘或乐清北出口下高速,走104国道到达景区;雁荡山景区至楠溪江景区,可选择走雁楠公路。楠溪江
出行高峰市区游客可从温州北罗东出口走三李公路,或从黄田出口下高速,沿S223省道前往;返程高峰可至黄田或永嘉收费站上高速。南浦溪
温州方向可从筱村收费站下高速,选择司筱线-峃院线绕行;宁德方向可从筱村收费站下高速,选择司筱线-峃院线绕行。
出行提醒01
便民服务点
节日期间,温州高速交警联合相关单位,在全市高速设立宣传便民服务点,提供快速处理、交通安全咨询、宣传及热水、应急药品等服务。➢G15沈海高速:雁荡山、乐清、温州东、塘下、瑞安、平阳、萧江收费站
➢G1523甬莞高速:金海湖、钱库收费站
➢G4012溧宁高速:文成收费站
➢S10温州绕城高速:瓯北收费站
➢S26诸永高速:永嘉收费站
02
天气提醒
中秋期间多阴雨天气,请广大驾驶员出行提前看天气,雨天行车控制车速、保持车距,切记“降速、控距、亮尾”,如遇紧急情况,勿猛打方向、勿急踩刹车。03
行车提醒
请广大驾驶员合理安排出行计划,实时路况信息可拨打12122了解,也可关注@温州高速交警 微博、今日头条、公众号等新媒体矩阵获取。

原标题:《中秋期间,高速不免费!》
特别声明
本文为澎湃号作者或机构在澎湃新闻上传并发布,仅代表该作者或机构观点,不代表澎湃新闻的观点或立场,澎湃新闻仅提供信息发布平台。申请澎湃号请用电脑访问http://renzheng.thepaper.cn。
+1
收藏
我要举报





查看更多
澎湃矩阵
新闻报料
- 报料热线: 021-962866
- 报料邮箱: news@thepaper.cn
互联网新闻信息服务许可证:31120170006
增值电信业务经营许可证:沪B2-2017116
© 2014-2026 上海东方报业有限公司
反馈




