- +1
停运!取消!暴雨橙色预警
江苏省气象台上午发布
暴雨橙色预警
受第13号台风“贝碧嘉”影响预计15日夜间至16日白天
苏州、南通、无锡、常州、南京、
镇江、扬州南部、泰州南部等地区
将出现24小时50毫米以上的降雨
其中苏州、无锡、常州、南京等市的
南部地区雨量可达150毫米以上

“贝碧嘉”已加强为台风级中央气象台9月15日06时继续发布台风橙色预警:今年第13号台风“贝碧嘉”已于14日夜间加强为台风级,今天(15日)早晨5点钟其中心位于浙江省舟山市偏东方向约520公里的东海东部海面上,就是北纬29.1度、东经127.5度,中心附近最大风力有12级(33米/秒),中心最低气压为975百帕,七级风圈半径100-250公里,十级风圈半径100-120公里。
预计,“贝碧嘉”将以每小时20—25公里的速度向西偏北方向移动,强度将继续增强,逐渐向华东沿海靠近,并将于15日夜间至16日上午在浙江宁波到江苏启东一带沿海登陆(台风级或强台风级,12~14级,35~42米/秒),登陆后强度逐渐减弱。
大风预报:9月15日08时至16日08时,东海大部、黄海南部、浙江东北部、上海、江苏东南部将有6-8级、阵风9-10级的大风,东海北部部分海域、上海沿海、江苏东南部沿海、杭州湾、长江口区、舟山群岛附近海域将有9-11级、阵风12-13级的大风,“贝碧嘉”中心经过的附近海域或地区风力可达12-14级、阵风15-16级。
降水预报:9月15日08时至16日08时,江苏南部、浙江北部、上海将有大到暴雨,部分地区有大暴雨(100-120毫米)。
海浪红色警报+风暴潮警报发布江苏、浙江、上海的朋友,请避免前往海边,海浪红色警报+风暴潮警报发布!
海浪:上海、浙江北部近岸海域将出现4到6米的巨浪到狂浪,江苏南部近岸海域将出现3到4.4米的大浪到巨浪,浙江南部近岸海域将出现2到3米的中浪到大浪。
风暴潮:江苏盐城到杭州湾北岸沿海将出现80到220厘米的风暴增水,杭州湾南岸到浙江宁波沿海将出现70到150厘米的风暴增水。
江苏辖区所有船舶停止航行江苏海事局于9月14日10时30分起启动防台风Ⅲ级响应,并要求各港航企业和船舶认真落实系列防台措施。
1
各航运公司督促所属船舶及时选择安全水域锚泊,各码头单位按照要求及时停止装卸作业;
2
码头靠泊船舶和船厂在建船舶加固缆绳或加带防爆缆,抛外档锚,防止断缆漂移;
3
集装箱船舶做好系固绑扎,严防集装箱落水;
4
大型海船优先选择在海轮锚地锚泊,小型海船进入捷水道、夹江水域锚泊;
5
内河船舶尽量进入夹江水域、河口、支流水域、港池锚泊;
6
公务船舶选择港池、避风条件好的捷水道、汊河水域临时避风;
7
锚泊船舶加强值班,勤查锚位,防止船舶走锚漂移;
8
辖区港口单位加固大型机械设备,防止倒塌造成水上安全事故。
从9月15日12时起,江苏辖区所有渡船、旅游客船停运,所有船舶停止航行。
部分列车采取临时停运措施受第13号台风“贝碧嘉”影响,为确保铁路运输安全和旅客出行安全,铁路南京站计划对16日途经沪昆线、沪宁线的K335、K348、K33等部分旅客列车,采取临时停运措施。
下一步,铁路部门将密切关注台风路径变化,根据风速雨量和灾害影响程度等实际,适时采取停运、加开、恢复开行等措施,动态调整列车开行方案,确保旅客安全出行需要。具体列车开行信息请关注车站公告或致电铁路12306客服热线查询,以便妥善安排行程。
已购买停运列车车票的旅客,可于票面乘车日期起30日内(含当日)在互联网办理退票,或持购票时所使用的有效身份证件原件到车站退票(已打印报销凭证的请将凭证交予车站窗口工作人员),以上均不收取手续费。
南京地铁:限速、临时停运目前,我市已启动防台风III级应急响应,受台风“贝碧嘉”影响,预计15日至17日我市将出现强风雨天气。为保障列车运行及乘客出行安全,南京地铁将视情对受影响的地面、高架区段采取限速、临时停运等措施,届时地铁公司将第一时间通过官方微博及官方APP“与宁同行”发布相关公告,请乘客留意天气情况及地铁运营信息,提前规划出行方案,避免耽误行程。南京地铁将密切关注台风路径变化,根据恶劣天气影响情况,及时调整各线行车组织方案并做好现场客流引导,全力保障乘客假期出行安全。
停航通知南京轮渡
【轮渡停航通告】 因受13号台风"贝碧嘉"影响,公交集团宁浦航线、燕八航线、棉花堤航线于2024年9月15日11:45起停航。复航时间另行通知。大家带来的不便,敬请谅解!
南京长江行游轮
多家航司取消部分进出港航班• 中国国际航空公司
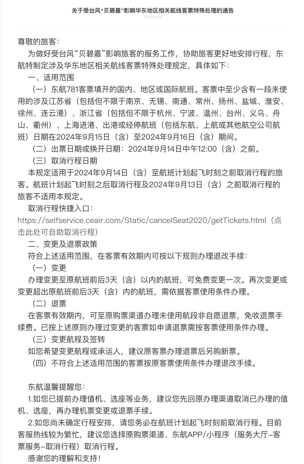
• 中国东方航空
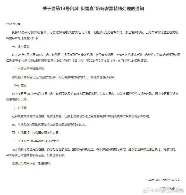
• 中国南方航空
• 厦门航空
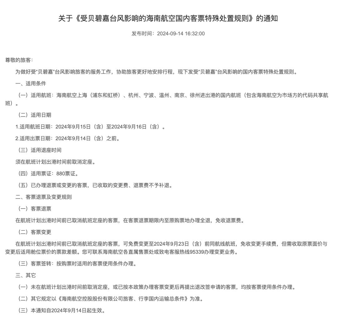
• 海南航空
• 吉祥航空
• 春秋航空
请大家密切关注天气预报、预警信息等
注意安全
原标题:《停运!取消!暴雨橙色预警》
本文为澎湃号作者或机构在澎湃新闻上传并发布,仅代表该作者或机构观点,不代表澎湃新闻的观点或立场,澎湃新闻仅提供信息发布平台。申请澎湃号请用电脑访问http://renzheng.thepaper.cn。





- 报料热线: 021-962866
- 报料邮箱: news@thepaper.cn
互联网新闻信息服务许可证:31120170006
增值电信业务经营许可证:沪B2-2017116
© 2014-2026 上海东方报业有限公司




