- +1
上海海洋大学成功研发用于食品保鲜的新型光动力抑菌材料
2024-09-15 11:47
来源:澎湃新闻·澎湃号·政务
字号
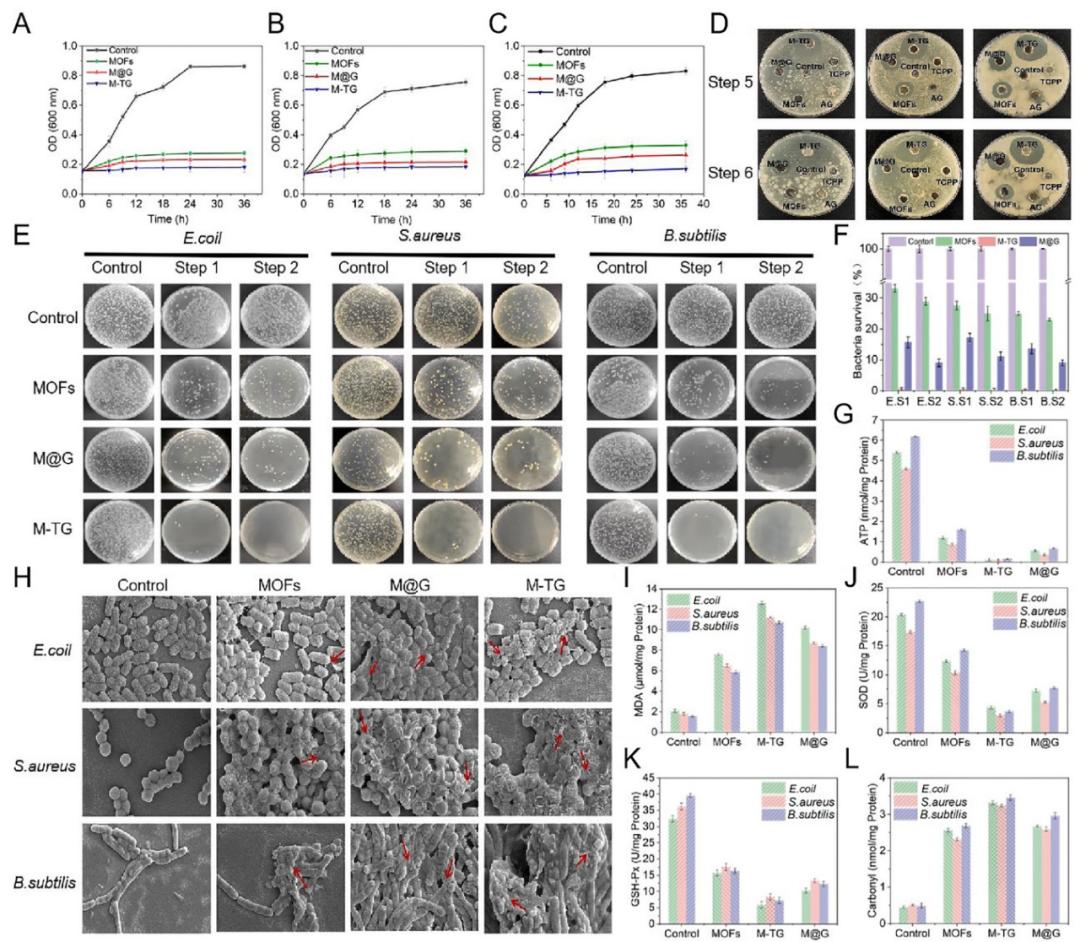
近日,食品学院食品冷链与物流品质控制谢晶教授团队丁兆阳副教授在《Small》(IF =13,Q1)上在线发表题为“Enhanced Stable and Efficient of Dual-Ligand Zirconium-Based Metal-Organic Frameworks for Synergistic Photodynamic Inactivation”的研究论文。该研究首次通过双配体策略,开发出具有增强光动力性能的金属有机框架材料,能够在多种环境下具备高效抑菌和杀菌能力,在实际应用中灭菌率达到了99.999%。该研究还有助于系列功能材料的开发,为食品抑菌保鲜提供新型纳米材料平台。
食品保鲜业普遍使用光动力失活(Photodynamic inactivation,PDI)产生活性氧灭菌的冷杀菌法,其中产生的Ⅱ型活性氧对食品中的微生物灭活极为有效,但其杀菌效果受氧气浓度、细菌类型和自身结构所局限,极易影响光动力失活的效果,因此,设计改进Ⅱ型光动力杀菌材料对于应用研究领域具有重要价值。
团队通过双配体策略研发的新型光动力金属有机框架,利用卟啉的膜破坏能力和甘草酸铵对细菌膜合成抑制作用进行协同抗菌,充分利用甘草酸铵的特性补充卟啉在缺乏光照和氧气条件下的杀菌效果,大幅提高了Ⅱ型活性氧的产量。经实际应用表现,如鸡毛菜的货架期被延长了5天以上、生鲜鱼片的货架期被延长了3天以上。
该新型光动力抑菌材料因无细胞毒性、无金属逸出,且符合国家标准,可极大地应用于水果、蔬菜和水产品等多种食品保鲜。该研发成果通过最大限度地利用配体(即卟啉和甘草酸铵)的协同效应和个体特性实现的“1+1>2”效应,也为金属有机框架设计的功能化提供了新的研究方法。
该项研究论文唯一单位为上海海洋大学,食品学院2022级硕士研究生徐进为论文第一作者,丁兆阳、谢晶为通讯作者。该研究得到了上海市科委农业领域重点项目的资助。文章链接
论文链接:
https://onlinelibrary.wiley.com/doi/10.1002/smll.202406171
往
期
回
顾
原标题:《上海海洋大学成功研发用于食品保鲜的新型光动力抑菌材料》
特别声明
本文为澎湃号作者或机构在澎湃新闻上传并发布,仅代表该作者或机构观点,不代表澎湃新闻的观点或立场,澎湃新闻仅提供信息发布平台。申请澎湃号请用电脑访问http://renzheng.thepaper.cn。
+1
收藏
我要举报





查看更多
澎湃矩阵
新闻报料
- 报料热线: 021-962866
- 报料邮箱: news@thepaper.cn
互联网新闻信息服务许可证:31120170006
增值电信业务经营许可证:沪B2-2017116
© 2014-2026 上海东方报业有限公司
反馈




