- +1
资中一中学拟将晚自习纳入课后延时服务收费,官方回应
2024-09-18 18:05
来源:澎湃新闻·澎湃号·媒体
字号
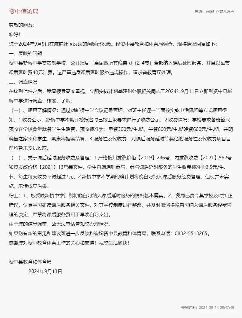
9月9日,网友通过麻辣社区的“群众呼声”反映,四川资中县新桥中学作为一所寄宿制学校,准备将周一至周四所有晚自习纳入课后延时服务,且以每节课后延时费40元计算。网友认为,这是违规操作。
9月13日,资中县教育和体育局公开回应称,接到反映后,该局立即到新桥中学进行调查核实。据了解,新桥中学本期开校报名时,已按上级要求进行了收费公示,学校要求各班暂只预收学校食堂就餐学生生活费,预收标准为每名学生每学期早餐300元、午餐600元、晚餐600元,并明确告知家长和学生期末将据实结算。此外,对课后服务延时等其他的服务性及代收费项目,均暂未安排收取。
对于课后延时服务收费及管理,回应中称,按相关文件,课后延时服务为学生自愿参与,参与的学生收费标准为每节课每名学生3.5元,每名学生每天收费不得超过7元。本学期,新桥中学的确计划将晚自习纳入课后服务经费管理,但现并未实施,未造成后果。
对此,资中县教体局表示,网友反映新桥中学计划将晚自习纳入课后延时服务的情况基本属实,该局已责令学校及时纠正错误,认真学习研读课后服务相关文件,对学校制度进行整改,并及时取消将晚自习纳入课后服务经费管理的决定,严禁将课后服务费用于早晚自习支出。
成都商报-红星新闻 记者 姚永忠继续滑动看下一个轻触阅读原文
成都商报向上滑动看下一个原标题:《资中一中学拟将晚自习纳入课后延时服务收费,官方回应》
特别声明
本文为澎湃号作者或机构在澎湃新闻上传并发布,仅代表该作者或机构观点,不代表澎湃新闻的观点或立场,澎湃新闻仅提供信息发布平台。申请澎湃号请用电脑访问http://renzheng.thepaper.cn。
+1
收藏
我要举报





查看更多
澎湃矩阵
新闻报料
- 报料热线: 021-962866
- 报料邮箱: news@thepaper.cn
互联网新闻信息服务许可证:31120170006
增值电信业务经营许可证:沪B2-2017116
© 2014-2026 上海东方报业有限公司
反馈




