- +1
【重磅发布】“2024金砖智慧城市排名”报告发布!
2024-09-23 19:06
来源:澎湃新闻·澎湃号·政务
字号
小 i 导 读
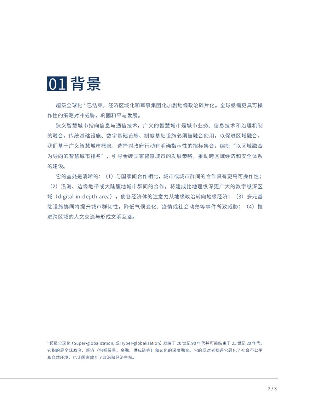
超级全球化已结束,经济区域化和军事集团化加剧地缘政治碎片化。全球亟需更具可操作性的策略对冲威胁,巩固和平与发展。
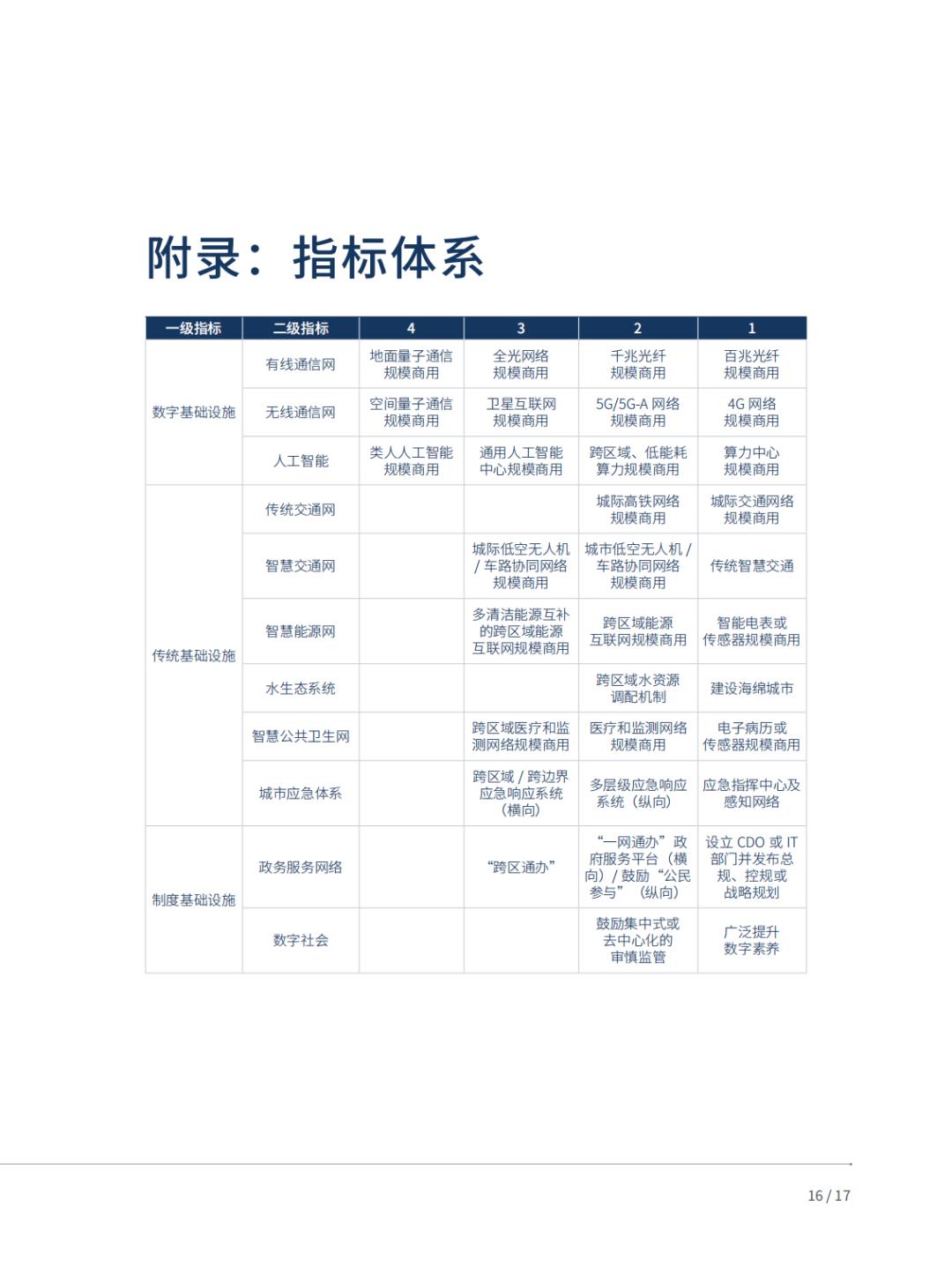
狭义智慧城市指向信息与通信技术,广义的智慧城市是城市业务、信息技术和治理机制的融合。传统基础设施、数字基础设施、制度基础设施必须被融合使用,以促进区域融合。我们基于广义智慧城市概念,选择对政府行动有明确指示性的指标集合,编制“以区域融合为导向的智慧城市排名”,引导金砖国家智慧城市的发展策略,推动跨区域经济和安全体系的建设。
北京大学中外人文交流研究基地联合多家机构发布“2024金砖智慧城市排名”,构建以区域融合为导向、多元基础设施协同的智慧城市评估体系,为金砖国家提供智慧城市规划方建设的行动路径。
2024金砖智慧城市排名
以区域融合为导向的智慧城市评估



















本文为iGCU原创,欢迎转载,转载时请标明文章来源:北京大学中外人文交流研究基地排版:葛诺
审校:高丹、宫嘉玲
原标题:《【重磅发布】“2024金砖智慧城市排名”报告发布!》
特别声明
本文为澎湃号作者或机构在澎湃新闻上传并发布,仅代表该作者或机构观点,不代表澎湃新闻的观点或立场,澎湃新闻仅提供信息发布平台。申请澎湃号请用电脑访问http://renzheng.thepaper.cn。
+1
收藏
我要举报





查看更多
澎湃矩阵
新闻报料
- 报料热线: 021-962866
- 报料邮箱: news@thepaper.cn
互联网新闻信息服务许可证:31120170006
增值电信业务经营许可证:沪B2-2017116
© 2014-2026 上海东方报业有限公司
反馈




