- +1
耿妆群|论执行过程中失信惩戒滥用问题的应对——以构建信用修复制度为路径
原创 耿妆群 上海市法学会 东方法学
我国失信惩戒制度经过多年的发展与应用已趋于成熟,对打击“老赖”成效显著,然而随着该制度的大规模应用,近年来滥用问题也愈发凸显。失信惩戒固然重要,但是惩戒也非解决问题的根本路径,只有在施以适当惩戒措施的同时,建立与之匹配的信用修复制度,才能纠正既有的失信惩戒滥用问题,从而鼓励更多的失信人主动履行义务,提高守信意识。通过归纳总结了地方法院有关信用修复制度的规定及先进经验做法,并借鉴其他国家信用修复体系,进而提出建立包括分级分类修复、信用联合修复、信用激励在内的我国信用修复制度的可行性建议。
我国执行过程中的失信惩戒制度可以追溯至2007年修订后的民事诉讼法第231条,该条规定了被执行人不履行义务可以采取限制出境、信用记录与媒体公布等措施,这是该制度的雏形。2010年、2013年最高人民法院(以下简称最高院)又相继制定了《关于限制被执行人高消费及有关消费的若干规定》《关于公布失信被执行人名单信息的若干规定》(以下简称《失信名单规定》),对信用惩戒对象、惩戒手段等作出具体规定,我国失信惩戒制度初见规模。而后最高院与多部门共同签署《合作备忘录》,对失信被执行人采取联合惩戒措施,该制度逐步走向成熟,得到广泛应用。特别是2016年至2019年“用两到三年时间基本解决执行难”期间该制度的运用达到顶峰,成效显著,对震慑被执行人、打击“老赖”、解决执行难意义重大。然而,随着该制度的大规模应用,滥用失信惩戒的问题也越来越凸显,饱受外界诟病。同时,很多被执行人不是“失信”而是“失能”,对于大量失信者长期处于失信的睡眠状态,因其生产生活一直受到限制而得不到改善,难免产生消极情绪,甚至“破罐子破摔”。失信惩戒制度经过多年的应用与宣传,“一处失信,处处受限”的社会影响力已经形成,惩戒并非目的,更多地是想通过惩戒达到震慑、教育的结果,让更多的人能够意识到“失信可耻,守信光荣”的重要性。目前失信惩戒制度进入瓶颈期,除了要严格纳入失信名单的范围外,有必要建立一个与失信惩戒制度相配套的信用修复机制,激励更多的失信被执行人主动履行进而重塑信用,最终形成诚实守信的良好社会氛围。近年来最高院在其出台的文件中也频繁对“健全完善信用修复机制”予以表述,在该政策性指引下,各级法院纷纷根据自身特点,制定了有关信用修复的具体规定,形成了一些先进经验做法。本文拟通过归纳总结上述情况,并借鉴外国信用修复体系,进而提出建立我国统一信用修复制度的可行性建议。
一、执行过程中失信惩戒滥用问题的主要实践情形
(一)
“有履行能力而拒不履行”作为“兜底条款”过度使用
根据2017年修正的《失信名单规定》第1条之规定,符合六种情形的被执行人应当被纳入失信名单,通过笔者在相关网站检索的结果及结合实际执行工作经验,每年全国以第一项“有履行能力而拒不履行”情形纳入失信名单的数量占纳入失信名单总体数量的比重较高,基本在80%-90%左右。也就是说该项作为一个“兜底条款”被过度使用,造成上述局面的主要原因:一是一劳永逸,以该项纳入失信名单没有固定期限,纳入后只要被执行人不履行就一直在名单中,始终被惩戒;二是“有履行能力而拒不履行”的界定标准较笼统,基本能够做到全覆盖,避免部分被执行人成为失信惩戒的“漏网之鱼”。该条款设立的初衷是为了打击那些有能力却故意逃避执行、主观恶性较大的被执行人,实践中对该条款的滥用,导致打击面扩大,反而损害了一些被执行人的合法权利。
(二)
“有履行能力而拒不履行”与“终本”结案相冲突
根据最高人民法院《关于严格规范终结本次执行程序的规定(试行)》第1条的规定,符合“终本”结案的条件之一是“未发现被执行人有可供执行的财产或者发现的财产不能处置”,如果案件进入“终本”程序,说明被执行人已不具备履行能力导致法院执行不能,显然与《失信名单规定》第1条第1项的“有履行能力”相悖。因此,凡因被执行人确无可供执行财产原因而终结本次执行程序的案件,就不能以“有履行能力而拒不履行”情形将被执行人纳入失信名单,但实践中二者并存的现象普遍存在。其实目前以“终本”方式结案的案件均需要对被执行人采取限制高消费措施,限制高消费对被执行人的惩戒与纳入失信名单的惩戒有重叠性,对于轻微失信的被执行人而言采取限制高消费足以达到惩戒及督促履行的效果。
(三)
“失信”与确无财产可供执行的“失能”未得到准确区分
“失信”主要体现在被执行人的主观方面,其缺乏积极履行义务或配合法院工作的态度。而“失能”主要体现在被执行人的客观方面,其已不具备或者暂时不具备履行能力。纳入失信名单的重点在于“惩戒”,如果不加区分,将确无财产可供执行的“失能”也纳入失信名单,不符合善意文明执行理念。另外,对于部分主观上有还款意愿、客观上暂时“失能”的被执行人,需要时间恢复,如果仍旧将其纳入失信名单,不仅损害其还款积极性,部分惩戒措施亦会影响其还款能力。
二、构建信用修复制度应对失信惩戒滥用问题的必要性与可行性
(一)
信用修复的概念内涵与作用意义
想要构建信用修复制度,首先要将信用修复的概念厘清。修复从文字解释的角度看是指使恢复原状,故信用修复可以理解为失信主体通过为一定行为使已经被破坏的信用恢复至原始正常状态。当前理论界对信用修复的定义众说纷纭,有狭义和广义之争。广义的信用修复包含失信行为的修复与失信记录的修复,狭义的信用修复仅指失信行为的修复。二者最大的区别是,广义的信用修复不仅包括失信主体主动纠正自己失信行为,还包括其相应的失信信息记录可以不再留存或删除。从目前法院司法实践来看,执行过程中的信用修复特指狭义的信用修复,即已经被纳入失信被执行人名单的被执行人,主动向法院申请,经法院审查符合一定条件后,可暂停或解除对其采取信用惩戒措施。包括在失信名单中屏蔽或删除失信信息、缩短失信期限、解除出入境限制、解除与提高履行能力相关的限制消费措施等。对于信用记录的修复,需要各部门联合实施,如美国等国家规定的民事主体遗忘权,即在经过一段时间之后,如果信用良好,则可以将之前的失信信息彻底从系统中删除,但目前我国法院暂不具备对此的操作性。
传统观念认为只有施以重罚,才能让被执行人产生害怕心理从而主动履行法律义务,以往法院也更重视对失信人的惩戒,这也是造成失信惩戒制度被滥用的主要原因之一。在精准适用失信惩戒、严管“入口”的同时,针对已经被施以失信惩戒措施的情况,探索建立与之匹配的信用修复制度,不失为一个解决目前失信惩戒制度被滥用问题的有效“出口”。
失信惩戒机制经过多年的发展与宣传,守信氛围渐成,随着该制度的进一步运用,继续采用高压态势、只惩不救的效果愈发不明显,也不是解决问题的根本路径。不仅如此,看不到希望之后的绝望最可怕,很多纳入失信名单的案件陷入僵局,反而影响来之不易建立的社会诚信体系。因此,建立信用修复制度也能激励更多的失信人主动履行义务,增强全民守信意识。
(二)
各级法院针对信用修复的规则设计与经验做法
近年来针对实践中失信惩戒被滥用的问题,最高院也意识到建立信用修复制度的必要性,在其出台的《关于在执行工作中进一步强化善意文明执行理念的意见》(以下简称《善意文明执行意见》)等文件中对于“健全完善信用修复机制”做了原则性规定。部分地方法院根据自身执行工作特点,率先出台了本地区有关信用修复的规范性文件,并形成了一些经验做法。本文通过检索“法信”“百度”等平台,对部分法院制定的规则(详见表1)及经验做法(详见表2)予以梳理:

表1 部分法院制定的规则示例通过表1统计发现,各地制定的有关信用修复规则有如下三个特征:一是省院级别的文件较少,能具体搜索到规定条款的仅三家,分别是江西省、湖南省和黑龙江省;二是中院及基层院制定有关“信用修复”制度的法院很多,但大多以“公告”的形式展现,条款言简意赅、内容清晰明了、可操作性强,主要起到一个对外公示效果,即邀请、鼓励、督促符合条件的失信人能够主动到法院履行义务;三是部分法院信用修复的主体仅限于企业法人,其余失信主体暂未囊括。主要原因是失信修复目前对企业法人来说意义较大,也是营造良好营商环境的具体考量,所以优先在企业法人中予以试点,之后可能逐步开放。
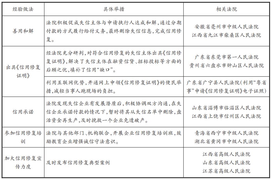
表2 部分法院的经验做法示例通过表2统计发现,部分法院并没有专门制定有关信用修复的规则,而是在最高院“健全完善信用修复机制”政策性指引下,直接采取有效举措应用于实际执行中,助力失信主体走出困境,恢复信用。另外,虽然各举措的适用范围可囊括所有失信主体,但目前大部分法院的信用修复仍然以企业法人为主。
三、构建信用修复制度的基本内容与具体措施
以上搜索结果表明,在最高院善意文明执行理念的指导下,目前部分法院正在逐步探索推进的信用修复机制已经取得了一定的成效,具有借鉴性。但仍然存在一些问题,诸如各地修复标准不一容易引起混淆、启动条件难度较大导致该制度形同虚设等问题,目前建立我国统一的信用修复制度条件已经具备。
(一)
信用修复的对象
通过对信用修复内涵的释义,再结合表1显示的三家高级法院及其他法院有关信用修复规则的内容,信用修复的对象应同时满足如下三个条件:一是已经被法院纳入失信被执行人名单的被执行人。尚未被纳入失信被执行人名单的被执行人因其信用并未受损,暂不具备修复的必要性。虽然部分法院制定的规则中信用修复主体仅针对企业法人,从实务角度出发目前信用修复对企业法人也更有意义,但笔者认为各主体之间并无本质区别,对制度构建而言,也应尽可能考虑全面,因此应将所有失信主体均纳入信用修复的范畴。二是失信主体主动申请。信用修复的启动要由失信主体提出,不能由法院依职权启动。被执行人之所以被纳入失信名单,其存在一定的失信行为,主动申请意味着失信主体已认识到自身存在的问题,在主观上有纠正既有错误、积极履行义务的态度,为其顺利还款奠定基础。三是失信主体在客观上要有能够主动配合法院的一系列行为。在具备积极的主观态度基础上,失信主体的行动也要随之跟上,比如向法院申报财产、按期到庭参加和解、制定具体的还款计划、主动提供担保、按期还款等,这也是失信主体表现良好的具体体现。
(二)
信用修复的标准与条件
信用修复的结果导向肯定是将失信被执行人从名单中删除,一般执行案件中如果被执行人能够全部履行完毕,则失信惩戒及限高措施将自动予以解除。但本文讨论的失信被执行人信用修复制度,不仅包括全部履行完毕的情况,更重要的是给那些有主观还款意愿且积极履行的失信主体机会,即使失信主体尚未完全履行完毕生效法律文书所确定的义务,只要其具备一定的履行能力并制定了切实可行的履行计划,就得以申请信用修复,进而退出失信被执行人名单。失信被执行人信用修复制度吸收并完善了失信被执行人名单制度中的退出规则,具体分两种情况予以讨论:一种是类似于已经履行完毕的处理方式,即应当予以删除的情况;另一种是根据被执行人的申请,在综合考虑被执行人还款能力、意愿以及申请执行人的态度后,经法院研究决定,可以暂时予以删除,至于后续法院可以根据被执行人的表现随时调整。对于上述两种情况,均应予以明确列明,否则极易产生歧义,实际执行中亦会留下较大的裁量空间。
1.应当予以删除的情况
参照《失信名单规定》第十条第一款的有关规定,大致可分为如下几类情形:
(1)案件已经执行完毕。案件已经执行完毕意味着生效法律文书确定的义务被执行人已经履行完毕,《失信名单规定》第一条的前提条件已经不存在,就不应该将被执行人再继续纳入失信名单。
(2)申请执行人书面申请同意删除,法院审查同意。不排除申请执行人与被执行人私下和解等因素,如果充分地向申请执行人释明解除失信名单的后果后,申请执行人仍然坚持书面申请同意删除,法院应予以解除。当然法院需要进行一定的审查,比如审查申请执行人是否有被胁迫等情况,或者是否有严重损害法院权威不予修复的情况等。
(3)案件“终本”后,通过网络执行查控系统查询被执行人财产两次以上,未发现可供执行财产,且申请执行人或他人未提供有效财产线索的。原有案件经过充分查控后因被执行人“失能”而“终本”结案,再经过两次查询亦未发现有效财产,继续将被执行人纳入失信名单的意义不大。此处规定也是对目前存在的大量以《失信名单规定》第一条第一项“有履行能力而拒不履行”情形纳入无固定期限失信名单的“终本”案件问题的纠正。
(4)按照相关程序,法院裁定中止执行、不予执行及终结执行的情况。归根结底就是因各种原因,导致原审案件不再执行,既已不再执行,就缺乏对被执行人财产执行的必要性,被执行人在法院亦无履行义务,故应该解除对被执行人采取的所有强制措施。
2.可以予以删除的情况
这是针对目前未全部履行完毕,但是主观上有积极履行意愿的被执行人。
(1)前提条件:需要有配合法院工作的主观要件。比如经传唤于规定时间到达法院配合执行;遵守财产报告制度,向法院主动报告财产;遵守限制消费令;积极配合法院调查和处置其现有财产及收入。
(2)客观要件:有部分履行行为及明确的履行计划。这两个条件要同时满足,要让申请执行人及法院看出其能够履行的诚意及决心。履行计划要尽量详实,本人或者他人如果能够提供一定的担保,申请的成功率要相应地提高。如果被执行人能够提供充分有效的担保,则根据《失信名单规定》第三条及《善意文明执行意见》第16条的相关规定,应该解除失信名单。
(3)特殊情形:仅承担物的担保责任,且配合法院处置的;为其他企业生产、经营需要提供担保,本身生产经营情况良好,且配合法院执行的;企业的法定代表人及其家庭成员为企业生产、经营需要提供担保,而被列为被执行人,且配合法院执行的。上述三种情况失信人的主要履行责任并不大,主观恶性程度低,一定程度上是受牵连导致的,因此可以申请信用修复。
还有如下两种情况部分法院在制定信用修复制度时予以单独列明:一是全日制在校生因“校园贷”纠纷成为被执行人的;二是被执行人确因自然灾害、重大突发公共卫生事件等不可抗力因素暂时无法履行生效法律文书确定的义务,或者出于抢险救灾、疫情防控等公共利益需要不宜纳入失信被执行人名单。在《善意文明执行意见》第16条等有明确规定,上述两种情况原则上不得采取失信惩戒和限制消费措施,既已明确规定不宜纳入,就不应存在修复的问题,但不排除存在已经被纳入的情况,故笔者认为再次重复阐述确有必要,但应归结到特殊情况内。
(三)
对不可修复行为的认定
对于某些具有严重失信行为的失信人,即主观恶意较大,在明知法院执行的情况下,仍然主动采取一些严重行为不仅损害申请执行人的利益,更有损司法权威及公信力,应明确不予修复。但不予修复的情形不宜扩大,应举例列明。笔者参照《失信名单规定》第一条的规定,同时归纳了部分法院有关条款予以总结如下:
1.以伪造证据、虚假诉讼、虚假仲裁、虚假公证、虚假承诺等方法规避执行的;
2.以伪造、暴力、威胁等方法妨碍、抗拒执行的;
3.隐藏、转移、故意损毁财产(含担保财产)或者无偿、以明显不合理的低价转让财产的;
4.因拒不执行判决、裁定被追究刑事责任的;
5.其他特别严重的违法失信行为。
(四)
对信用修复异议的处置
参照《失信名单规定》第五条的规定,失信采用的是制作决定书的方式,由院长签发并送达当事人。同样,对于信用修复亦应当制作决定书,由院长签发并送达当事人。对于应当予以删除的情况由原纳入法官予以审核即可,极个别情况下可组成合议庭予以审查;对于可以予以删除的情况则应当组成合议庭予以审查,至于由实施部门的法官审查还是由裁决部门的法官审查的问题,笔者认为以实施部门的法官审查为宜,且原纳入的法官应作为合议庭成员之一,原因在于原纳入法官及实施部门法官对于失信人之前的财产状况、履行意愿、能力等均有所了解,审查更方便、全面。
参照《失信名单规定》第十二条的规定,与失信纳入的救济途径一致,对于法院作出的信用修复与否的决定,当事人也可以提出执行异议,法院要在十五日内予以审查完毕;对于审查结果不服的,可以在十日内向上一级人民法院提出复议,复议也要在十五日内予以审查完毕。
四、探索建立信用分级分类修复与联合修复机制
针对被执行人目前未全部履行完毕,但是主观上有积极履行意愿的情况,因为缺乏客观评判标准,导致执行法官在实际执行中不太容易衡量,失信人也不知如何申请的问题。笔者认为可以探索建立分级分类信用修复模式,制定一个评判打分体系,以百分制的形式为相关失信修复行为打分、评定等级,分值越高等级越高,解除的惩戒措施就越多,相应地对失信主体的影响就越小。同时也能激励分值低的失信主体积极配合法院工作,主动履行义务,以此获得更高的分数及更多的修复。
(一)
信用修复的分级分类标准
根据失信主体的修复要件,可以将评判打分体系拆分为主观要件和客观要件。主观要件是指失信主体在主观上是否具有积极履行的意愿,包括能否主动配合法院工作等;客观要件是失信主体是否具备履行能力、是否在积极筹措履行资金等。除了主客观要件之外,还可以额外增加部分特别加分项,激励失信主体积极参与及履行。
表3(二)
信用联合修复的操作办法
根据表3的评分标准,可将信用修复等级分为Ⅰ级(80分以上)、Ⅱ级(60-80分)、Ⅲ级(40-60分)、Ⅳ级(40分以下及不可修复行为),分数越高等级越高。虽然联合惩戒措施的手段很多且涉及方方面面,但笔者实践中发现,大多数被执行人担心的措施仅集中在某几类,对于自然人失信主体主要关注三方面的限制,即出行、贷款、子女;对于非自然人主体主要关注贷款及招投标限制。因此根据评分等级不同,可以有针对性地逐级解除相应的联合惩戒措施。同时设立一定考察期,等级越高考察期越短,信用修复等级是一个动态的评价过程,如果在考察期内失信主体能够按期按计划完成其履行计划,则可以提升其信用修复等级,反之则降低其信用修复等级。
表4(三)
适当采取信用激励措施
1.出具自动履行证明及信用修复证明
根据最高院《关于执行案件立案、结案若干问题的意见》第十五条的规定,结案通知书是法律明确规定能够证明案件执行完毕的有效文书,但是该证明并不区分案件是由被执行人自动履行完毕还是由法院强制执行完毕。实践中,结案通知书也只是一个制式性文书,相关部门收到该证明后,也只是了解到该案件已经执行完毕,并不知道被执行人的具体履行情况,虽有一定的修复作用,但缺乏激励效果。
为了正向激励被执行人,引导其诚信履约,对于自动履行完毕的被执行人,主动出具自动履行证明文书不失为一个有效激励路径。自动履行证明书是对结案通知书的进一步细化,目前全国已有部分法院率先创新举措,出具自动履行证明书,比如辽宁省沈阳市沈北新区人民法院等。自动履行证明中会明确写明被执行人系自动履行,如果是双方达成和解后自动履行完毕,也应予以表述。在文书末尾处还要明确写明“相关单位和部门在政府采购、招标投标、行政审批、政府扶持、融资信贷、市场准入、资质认定等方面,可不因本案对XX予以信用惩戒”。相关机构在收到自动履行证明文书后,在诸如贷款额度、利率等方面可给予优惠政策,更有助于激励当事人主动履行义务、维护司法权威,带动提升社会整体的守信意识。
不同于结案通知书和自动履行证明,信用修复证明适用的领域更为广泛,不仅包括已经履行完毕的失信主体,对于法院经审查认定的其他可以信用修复的失信主体也囊括在内。因此信用修复证明的情况较为复杂,无法制定制式模版,虽然法律文书制作要遵循一定的格式,但是信用修复证明的部分内容可以参照判决书“事实查明”及“本院认为”部分,根据每件案件的不同情况予以不同释明,内容可以涵盖还款意愿、还款能力、还款计划以及目前还款程度等,总之要让相关单位收到信用修复证明之后根据文书中的表述准确判断信用修复主体目前的状况,评估出修复等级,以此给予其不同程度的信用额度甚至激励,这也正是信用修复可以吸引失信主体主动履行义务的魅力所在。
2.探索建立信用信息共享平台,自动推送相关信用信息及修复文书
失信惩戒及信用修复绝非法院一家能够独立完成的,需要多部门联合实施的效果才能最大化。目前笔者实际工作中遇到的最大问题是,各部门的网络系统较为独立,相互之间的联系度不够,法院在删除失信名单信息上传后,诸如银行、民航、铁路、公安等其他系统迟迟不予更新,导致失信主体信用修复后仍然需要联系法院进一步确认。各地法院出具结案通知书、自动履行证明及信用修复证明的方式也仍然停留在向当事人出具阶段,而后由其将该证明提供给相关单位才能予以取消限制,大多数情况下采用送达纸质证明的方式,极个别地区法院当事人可以利用“小程序”等软件开具。不仅耗费当事人的时间精力,转交也存在无法识别真伪的风险。部分机构在办理业务时,需要分别到各网站逐一查询相关信用信息,甚至向法院发函协助查询相关人员的信用信息,这直接造成资源的浪费与效率的下降。
因此,有必要建立一个统一的信用信息共享平台,法院在失信惩戒或者信用修复决定作出后,直接将相关信息推送至平台,其他部门可以与该平台联网直接调取,即使不联网也可以统一到该网站进行查询。法院也可同步将相关文书推送至该平台,可直接由银行等部门下载,无需经由被执行人提供,既显权威、公信力也强,又便利被执行人。所有机构均可以将相关信用信息推送至该平台,供各单位查询使用。
3.“被遗忘权”的应用
在互联网环境下,信息储存技术的发展使得用户遗忘的能力丧失,取而代之的是链条式的完整记忆。伴随着网络科技的不断发展,互联网搜索记忆功能日益强大,其为用户带来便捷的同时,信息的遗忘是一个新的难题。很多法院会经常性在网站上发布“失信被执行人”的相关信息,想通过被执行人产生的羞耻心达到督促还款的目的。然而,履行完毕之后对于原有的失信信息披露、报道的处理问题在实践中仍值得关注。
“被遗忘权”在我国是一个新兴的概念,是指信息主体对已经被发布在网络上有关自身不恰当的、过时的、继续保留会导致其社会评价降低的信息,要求信息控制者予以删除的权利,概言之,被遗忘权本质上就是对个人不良信息的保存期限问题。
“被遗忘权”的应用不失为一个有效的信用激励手段。失信主体信用修复后,如果其在一段时期内仍然能够保持良好信誉,不再有其他失信行为,则引入“被遗忘权”,对其原有失信信息予以彻底删除,一方面金融机构、企查查等无法查询到,其信誉不再因为历史原因受到影响;另一方面,给失信主体一个改过自新的机会,未来更加注重自己的信用。关于期限问题,从国外立法看一般为5年、7年和10年。参考我国《征信业管理条例》第十六条的规定,不良信用信息的保存期限为5年,结合笔者执行工作实践,以5年作为失信主体信用修复后可以申请彻底删除之前失信信息的期限为宜。
4.加大宣传力度,定期公布信用修复优秀主体及典型案例
失信惩戒及失信后的信用修复均是手段,其最终目的是希望营造一种良好的社会守信氛围,让人民群众意识到一旦失信代价惨痛,相反如果诚实守信收益颇多。因此,加大信用修复的宣传力度就至关重要,作为一种激励手段:一是明确向失信主体释放一个信号——知错能改善莫大焉,只要其有意愿,即使暂无能力,法院也愿意给其一个机会,帮助其重塑信用,回归正轨;二是失信并非长久之计,信用修复获益颇多,督促更多失信主体主动履行义务。例如定期在微信公众号等显著媒体公布信用修复主体的信息,特别是对于表现良好,能够提前完成还款计划的信用修复主体要予以特别表扬;定期公布信用修复典型案例,以案释法,清晰明了地向公众释明如何做才能达到信用修复的标准以及信用修复所带来的优势。
结语
我国失信惩戒制度经过多年的发展与实践,已经趋于成熟,在执行中得到有效运用,对打击失信行为、保护债权人利益、维护司法权威效果显著,对潜在的失信者也产生震慑和警示作用。然而随着该制度的进一步应用,其不可避免地出现了滥用的情况,也逐步认识到一味地惩戒并非长久之计,惩戒的目的不是为了将失信者永久钉在“耻辱柱”上,而是督促、鼓励、激励失信者能够主动履行义务,最终形成良好的社会诚信氛围。因此,在严格纳入失信名单的同时,可以探索建立包括分级分类修复、信用联合修复、信用激励在内的信用修复制度,不仅能够纠正既有的失信惩戒滥用问题,亦能推动失信者努力改正违法行为、消除不良影响,从而重塑其信用。失信惩戒及信用修复均是社会信用体系的重要组成部分,二者密不可分,最终是为了实现打造诚实守信的社会信用环境这一目标而赋能。

原标题:《耿妆群|论执行过程中失信惩戒滥用问题的应对——以构建信用修复制度为路径》
本文为澎湃号作者或机构在澎湃新闻上传并发布,仅代表该作者或机构观点,不代表澎湃新闻的观点或立场,澎湃新闻仅提供信息发布平台。申请澎湃号请用电脑访问http://renzheng.thepaper.cn。





- 报料热线: 021-962866
- 报料邮箱: news@thepaper.cn
互联网新闻信息服务许可证:31120170006
增值电信业务经营许可证:沪B2-2017116
© 2014-2026 上海东方报业有限公司




