- +1
Nature重磅:CRISPR筛选发现逆转大脑衰老的关键调控因子,让衰老或受损大脑再生新神经元
原创 生物世界 生物世界
撰文丨王聪
编辑丨王多鱼
排版丨水成文
人类大脑中的大多数神经元可以终身存活,复杂的、长期的信息被保存在他们神经元突触之间的复杂结构关系中。失去神经元就意味着失去了一些关键的信息,导致我们的遗忘。成年的大脑中仍然有一群神经干细胞(NSC)在产生新的神经元。成年哺乳动物大脑中存在几个NSC区域,能够产生新的神经元并修复由中风或脑损伤导致的组织损伤。
在大脑的某些部位,如海马体和嗅球,许多神经元的寿命较短,它们会定期失效,并可能被新的神经元取代,新的神经元不断诞生,更短暂的神经元被新的神经元取代。这种情况在大脑中更活跃的区域出现。然而,随着大脑年龄的增长,神经干细胞(NSC)的激活和产生新神经元的能力严重受损,这一趋势可能会对神经系统造成毁灭性的后果,不仅影响感知和记忆,而且还对诸如阿尔茨海默病和帕金森病等神经退行性疾病,以及中风或其他脑损伤的恢复产生影响。
2024年10月2日,斯坦福大学的研究人员在国际顶尖学术期刊 Nature 上发表了题为:CRISPR–Cas9 screens reveal regulators of ageing in neural stem cells 的研究论文。
该研究揭示了神经干细胞(NSC,在大脑中生成新神经元的细胞)是如何以及为何随着年龄增长而降低活性的。该研究开发了一个体外和体内的高通量CRISPR-Cas9筛选平台,在全基因组中筛选能够增加衰老的神经干细胞激活的基因,结果显示,敲除编码葡萄糖转运蛋白4(GLUT4)的Slc2a4基因,能够显著改善了衰老的神经干细胞的功能,促进其激活和新神经元的产生。
这项研究提供了一个可扩展的平台,可以系统地识别能够增强衰老神经干细胞功能的遗传干预措施,这对于对抗衰老过程中的再生能力下降具有重要意义。
衰老损害了成年哺乳动物大脑中神经干细胞(NSC)从静息到增殖的能力,从而导致新生神经元的减少和衰老过程中损伤后的再生缺陷。确定影响神经干细胞(NSC)激活的基因,有望带来在衰老过程中对抗大脑缺陷的干预措施。一些基因层面的干预(包括信号通路和转录调节因子)已被证明可以改善衰老的神经干细胞的激活。然而,这类研究往往通量有限,一次只关注一个或少数几个基因。因此,我们仍然缺乏对影响衰老神经干细胞的基因和通路的系统了解。
衰老既发生在细胞层面,也发生在机体层面;因此,开发衰老生物体细胞和衰老组织的体外和体内筛选方法非常重要。CRISPR-Cas9基因组筛查技术已经在体外对几种表型进行了研究,但在正常衰老细胞中对衰老调控因子的基因筛选尚未进行。此外,在哺乳动物体内进行遗传筛选具有挑战性。因此,开发适用于衰老的哺乳动物的体外和体内CRISPR-Cas9筛选平台,有希望发现以前未知的基因操纵方式,从而恢复衰老个体的组织功能。在大脑中,这种筛选可以帮助识别对抗随着年龄增长而出现的再生和认知能力下降的策略。
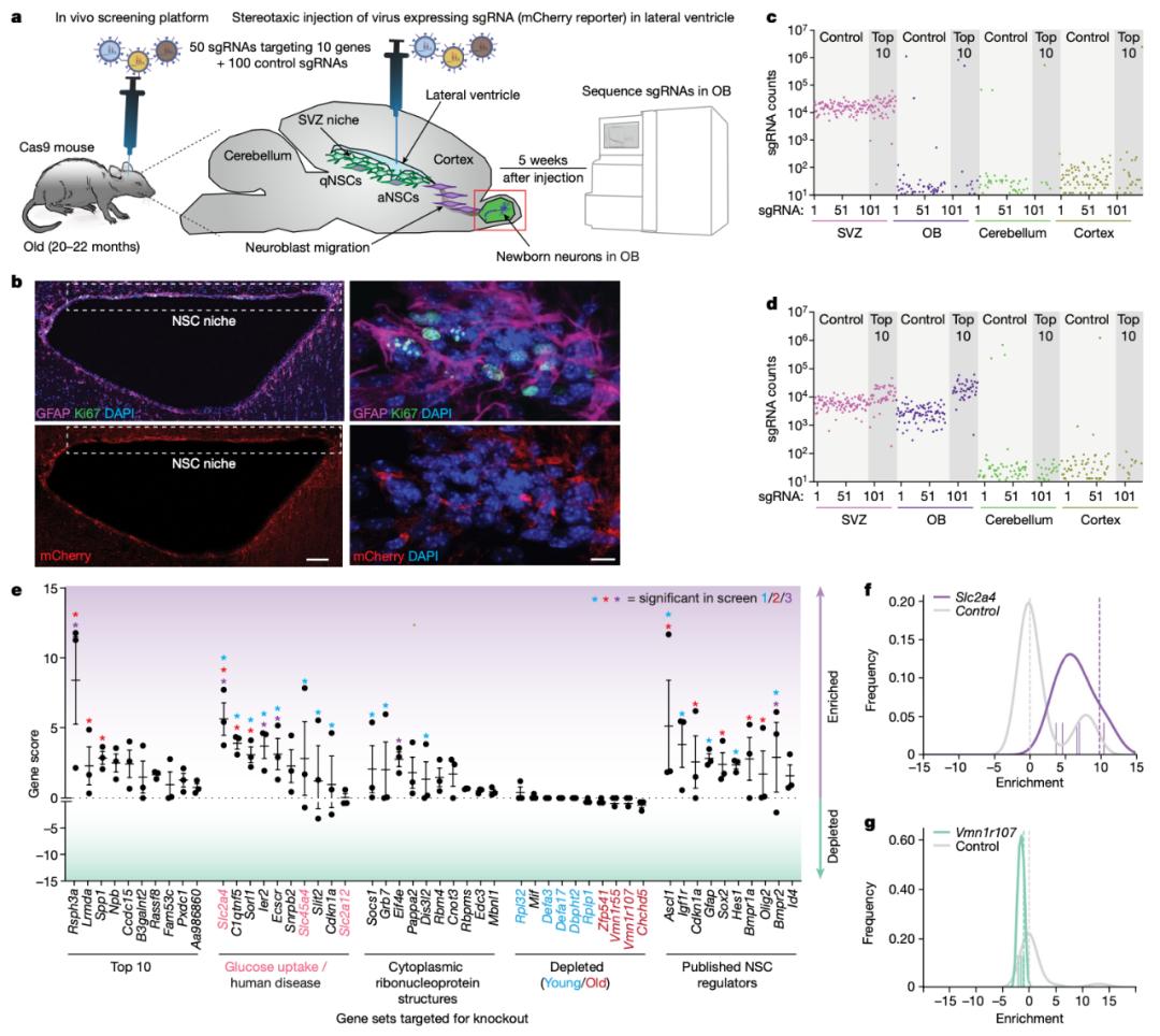
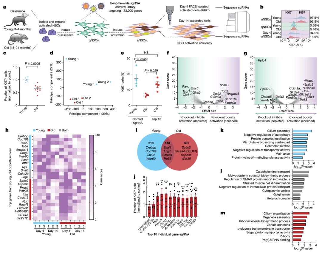
为了系统性识别促进神经干细胞(NSC)激活的基因,研究团队开发了基于CRISPR-Cas9的高通量筛选平台,研究团队在年轻和衰老神经干细胞原代培养物中进行CRISPR-Cas9全基因组筛选发现了300多个基因敲除,这些基因敲除可以特异性地恢复衰老神经干细胞的激活。其中效果最好的基因敲除涉及纤毛组织和葡萄糖摄取。
体外CRISPR-Cas9全基因组筛选确定了300个促进衰老NSC激活的基因敲除研究团队进一步建立了在体内进行的可扩展的CRISPR-Cas9筛选平台,该平台鉴定出24个基因的敲除可促进衰老大脑的神经干细胞的激活和新神经元的产生。
体内CRISPR-Cas9筛选进一步确定了影响NSC激活的基因敲除值得注意的是,敲除编码葡萄糖转运体GLUT4的Slc2a4基因,是在体外和体内改善衰老神经干细胞功能的最有效、最稳定的干预措施之一。
从机制上来说,在衰老过程中,神经干细胞(NSC)的葡萄糖转运蛋白GLUT4的表达量会增加,从而增加葡萄糖摄取量,而短暂的葡萄糖剥夺可恢复衰老NSC的激活能力。而敲除该转运蛋白,会增加老年小鼠的神经干细胞数量和神经发生。因此,随着年龄的增长,GLUT4增加可能对衰老大脑的神经干细胞功能和神经发生有害,GLUT4导致的葡萄糖摄取量的增加可能会导致神经干细胞活性的下降。
衰老NSC表现出高葡萄糖摄取,靶向抑制这一过程可改善NSC的激活该研究提供了一个可扩展的平台,能够系统性识别出可增强衰老的神经干细胞功能的遗传干预措施,这对于对抗衰老过程中的再生能力下降具有重要意义。
论文通讯作者 Anne Brunet 表示,这是一个令人鼓舞的发现,首先,它不仅暗示了设计药物或基因疗法来激活衰老或受损大脑中新神经元生长的可能性,还暗示了开发更简单的行为干预措施的可能性,例如低碳水化合物饮食,这种饮食可能可以调节衰老的神经干细胞吸收的葡萄糖量。
论文链接:
https://www.nature.com/articles/s41586-024-07972-2
原标题:《Nature重磅:CRISPR筛选发现逆转大脑衰老的关键调控因子,让衰老或受损大脑再生新神经元》
本文为澎湃号作者或机构在澎湃新闻上传并发布,仅代表该作者或机构观点,不代表澎湃新闻的观点或立场,澎湃新闻仅提供信息发布平台。申请澎湃号请用电脑访问http://renzheng.thepaper.cn。





- 报料热线: 021-962866
- 报料邮箱: news@thepaper.cn
互联网新闻信息服务许可证:31120170006
增值电信业务经营许可证:沪B2-2017116
© 2014-2026 上海东方报业有限公司




