- +1
如何通过“交管12123” 办理驾驶证“延期”类业务?
2024-10-09 09:12
来源:澎湃新闻·澎湃号·政务
字号
近日
多位网友留言
有人询问驾驶证到期了
不方便外出体检换证
能否通过网络平台申请延期?
也有人询问
本人驾驶证上一记分周期记分较多
需现场学习审验
目前已进入审验期
如果不方便到现场学习
能否申请延期审验?
……
类似问题颇具代表性
相信也是众多驾驶人关心的共性问题
鉴于众多车友的业务需求
今日结合新部令相关规定
重点解读“延期”类
业务的办理方式及业务流程
敬请关注分享~
相关规定
依据《驾驶证申领和使用规定》(公安部令第162号)第七十五条:机动车驾驶人因服兵役、出国(境)等原因,无法在规定时间内办理驾驶证期满换证、审验、提交身体条件证明的,可以在驾驶证有效期内或者有效期届满一年内向机动车驾驶证核发地车辆管理所申请延期办理。申请时应当确认申请信息,并提交机动车驾驶人的身份证明。
延期期限最长不超过三年。延期期间机动车驾驶人不得驾驶机动车。
“网上办”业务流程
1
登录→申请

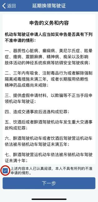
2阅读相关规定并确认同意

3按照系统提示操作

4选择延期原因→输入验证码提交


原标题:《如何通过“交管12123” 办理驾驶证“延期”类业务?》
特别声明
本文为澎湃号作者或机构在澎湃新闻上传并发布,仅代表该作者或机构观点,不代表澎湃新闻的观点或立场,澎湃新闻仅提供信息发布平台。申请澎湃号请用电脑访问http://renzheng.thepaper.cn。
+1
收藏
我要举报





查看更多
澎湃矩阵
新闻报料
- 报料热线: 021-962866
- 报料邮箱: news@thepaper.cn
互联网新闻信息服务许可证:31120170006
增值电信业务经营许可证:沪B2-2017116
© 2014-2026 上海东方报业有限公司
反馈




