- +1
南京大学姜晓宏团队:脂肪组织细胞外囊泡miRNA在肿瘤微环境中的关键作用
原创 转网 转化医学网
【导读】细胞外囊泡(EV)对于细胞间通讯至关重要,其携带多种生物分子,如蛋白质、脂质和核酸。虽然脂肪组织的功能多样性和内分泌作用有据可查,但尚未彻底探索室温下饲养小鼠的不同脂肪组织释放的EV功能的比较分析。在小细胞外囊泡(sEVs)中高度富集的MicroRNA(miRNA),为研究各种脂肪组织的复杂功能和独特作用,提供了一条有前途的途径。2024年10月9日, 南京大学生命科学学院姜晓宏团队在期刊《Heliyon》上发表了题为“Characterization and analysis of extracellular vesicle-derived miRNAs from different adipose tissues in mice”的研究论文。在这项研究中,团队在基础条件下从不同的脂肪组织中分离sEVs,并对其miRNA含量进行了全面分析。通过比较不同脂肪组织的miRNA谱,团队旨在阐明sEV衍生的miRNA在介导细胞间通讯和脂肪组织独特生理功能中的潜在作用。
https://www.cell.com/heliyon/fulltext/S2405-8440(24)15180-8细胞外囊泡与miRNA
01
脂肪细胞功能障碍与一系列疾病有关,包括代谢综合征、心血管疾病、2型糖尿病和多种癌症。本研究根据小鼠的解剖位置和组织学特征检查脂肪组织,区分肩胛间BAT(iBAT)、腹股沟WAT(iWAT)和附睾WAT(eWAT)。
细胞外囊泡(EV)被认为是细胞间通讯的关键介质。EV携带多种生物分子,包括蛋白质、脂质和核酸,其中microRNA(miRNA)尤为突出。直径小于200纳米的小细胞外囊泡(sEV)已被广泛研究,尤其是与肥胖等病理状况相关的研究,例如,2型糖尿病、黑色素瘤和结直肠癌。
microRNA(miRNA)是基因表达的关键调节因子,影响各种生物途径,并参与脂肪细胞分化、成熟和代谢等过程。团队之前的研究表明,主要在iBAT中表达的miR-378a-3p可以在寒冷暴露期间,通过sEVs转移到肝脏,从而刺激雄性小鼠的肝脏糖异生,此外,对脂肪细胞来源的间充质细胞(ADSC-EV)的EV的新兴研究,强调了它们的潜在益处,包括抗炎作用。
表征和分析sEV衍生的miRNA,可以为脂肪组织功能的调控机制,提供重要的见解。本研究涉及从脂肪组织中分离sEV,表征源自这些sEV的miRNA,以及分析其内容,以阐明它们在细胞间通讯和促进组织特异性功能中的作用。
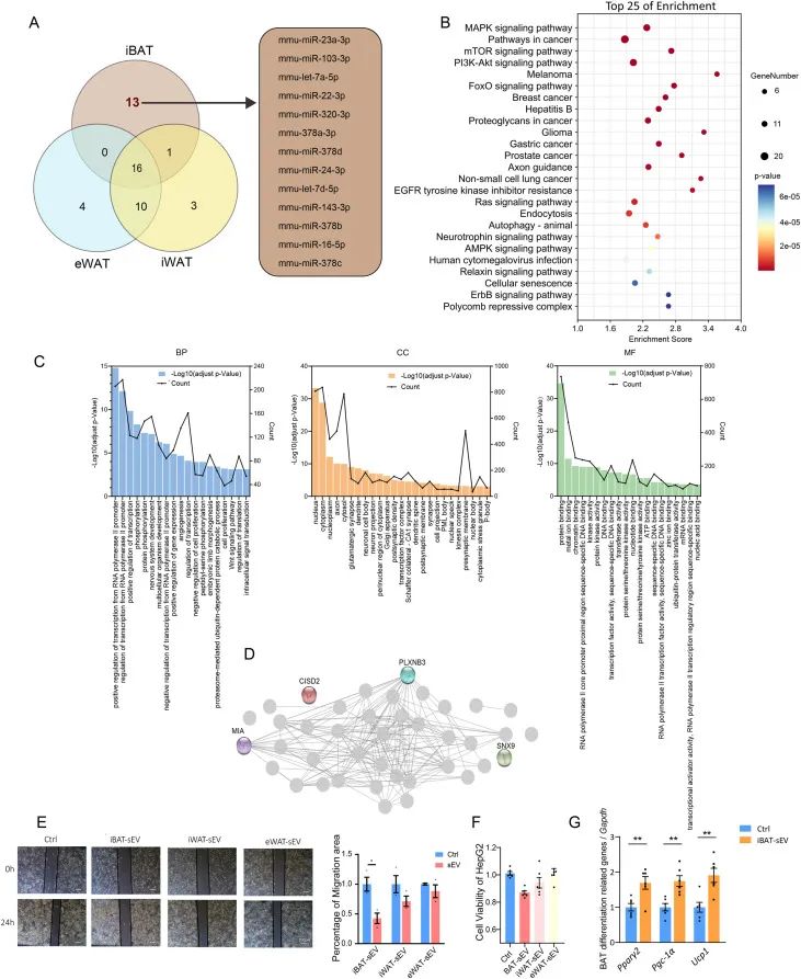
图形摘要iBAT特异性miRNA在癌症研究的重要性
02
在来自各种脂肪组织的sEVs中表达的前30个miRNA 中,有13个miRNA在iBAT来源的sEV中独特富集。mmu-miR-23a和mmu-miR-378a已被证明在棕色脂肪组织中,发挥专门的调节作用。这些iBAT特异性miRNA,靶向参与调节基本生理过程(包括细胞生长、存活、分化和代谢)的关键通路的基因。其中一些途径与肺癌、黑色素瘤、乳腺癌和前列腺癌等癌症有关。这一观察结果表明,棕色脂肪组织的激活,可能会抑制肿瘤生长,强调了iBAT特异性miRNA在癌症研究和更广泛的生理环境中的潜在重要性。
iBAT-sEVs显著增强了iBAT-SVF中前脂肪细胞的分化,Pparγ2、Pgc1α和Ucp1等基因的表达增加,证明了这一点。这表明iBAT-sEVs在维持iBAT中的特定产热功能方面,也发挥着重要的自分泌和旁分泌作用。
iBAT特异性EV衍生的miRNA,及其独特谱的综合分析。sEV参与维持脂肪组织中胰岛素的敏感性
03
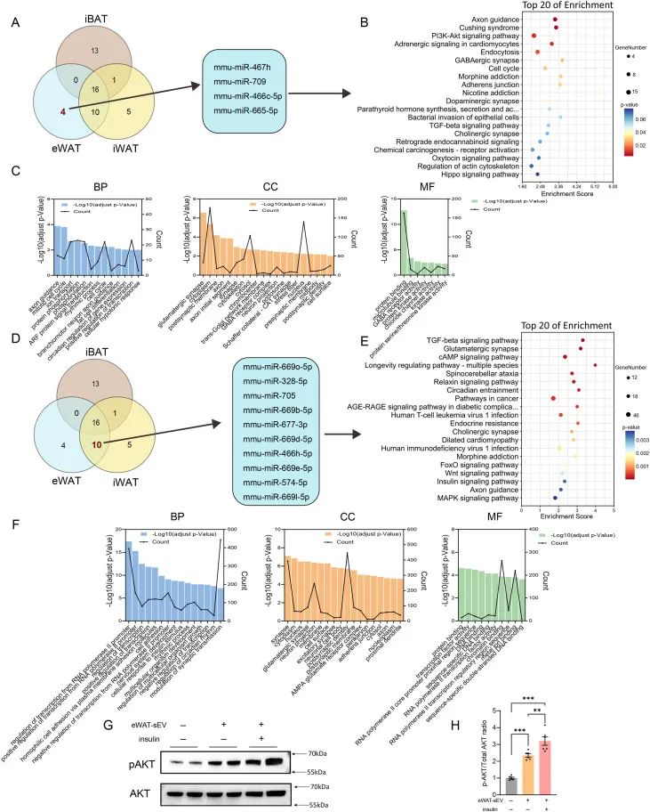
团队鉴定了4种与eWAT独特相关的细胞外囊泡(EV)衍生的microRNA(miRNA):mmu-miR-467h、mmu-miR-709、mmu-miR-466c-5p和mmu-miR-665-5p。KEGG通路将这些eWAT特异性sEV衍生的miRNA,与参与细胞功能、发育和生理反应的关键通路联系起来。
维恩图显示,iWAT和eWAT之间共有10个miRNA。这些共享miRNA的KEGG通路分析,揭示了它们参与细胞信号转导和生理调节,包括细胞间信号转导、神经元通讯和细胞内信号通路。与这些共享的miRNA相关的蛋白质,主要在调节特定DNA序列的RNA聚合酶II活性中发挥作用,影响基因表达和细胞功能。
eWAT衍生的sEV显著增加AKT磷酸化水平,表明它们在维持脂肪组织中胰岛素敏感性的作用。
eWAT特异性EV衍生的miRNA,以及eWAT和 WAT之间共享的miRNA的分析。总结
04
团队在基础条件下从各种脂肪组织(eWAT、iWAT和iBAT)中分离了sEV,并使用微阵列和生物信息学分析,表征了sEV衍生的miRNA。研究结果揭示了由这些miRNA介导的复杂调控网络,及其对脂肪组织功能的显著影响。本研究强调了脂肪来源的sEVs在正常生理过程中的不同作用,及其在疾病发作中的潜在参与,为生理条件下脂肪组织通讯的分子机制,提供了新的见解。
参考资料:
1.Schoettl, T. ∙ Fischer, I.P. ∙ Ussar, S.
Heterogeneity of adipose tissue in development and metabolic function
Journal of Experimental Biology. 2018; 221:17
2.Echtay, K.S. ...
Uncoupling proteins: Martin Klingenberg's contributions for 40 years
Archives of Biochemistry and Biophysics. 2018; 657:41-55
【关于投稿】
转化医学网(360zhyx.com)是转化医学核心门户,旨在推动基础研究、临床诊疗和产业的发展,核心内容涵盖组学、检验、免疫、肿瘤、心血管、糖尿病等。如您有最新的研究内容发表,欢迎联系我们进行免费报道(公众号菜单栏-在线客服联系),我们的理念:内容创造价值,转化铸就未来!
转化医学网(360zhyx.com)发布的文章旨在介绍前沿医学研究进展,不能作为治疗方案使用;如需获得健康指导,请至正规医院就诊。
阅读原文本文为澎湃号作者或机构在澎湃新闻上传并发布,仅代表该作者或机构观点,不代表澎湃新闻的观点或立场,澎湃新闻仅提供信息发布平台。申请澎湃号请用电脑访问http://renzheng.thepaper.cn。





- 报料热线: 021-962866
- 报料邮箱: news@thepaper.cn
互联网新闻信息服务许可证:31120170006
增值电信业务经营许可证:沪B2-2017116
© 2014-2026 上海东方报业有限公司




