- +1
Sci Adv丨成瘾大脑的”密码破译”:大脑中组蛋白改变如何调控成瘾行为
成瘾(如可卡因吸食成瘾)会导致大脑奖励回路中基因调控的持久改变,并引发神经可塑性变化,成瘾的标志之一便是复发的易感性,即在长期戒断后仍能触及复发。现有研究认为,这种易感性部分源于伏隔核(nucleus accumbens, NAc)染色质的稳定改变,NAc是控制目标行为的大脑区域,在长期戒断期间改变了转录。然而,在可卡因成瘾和其他物质使用障碍中,NAc中不适应基因活性的分子事件仍然不完全清楚。NAc主要由两种相互对立的GABA能投射神经元组成,即表达D1多巴胺受体(D1 dopamine receptors, DRD1s)或D2多巴胺受体(D2 dopamine receptors, DRD2s)的中棘神经元(medium spiny neurons, MSNs)。这些不同的细胞类型在与可卡因相关的神经活动和药物暴露行为的影响方面表现出差异:D1 MSNs的激活促进与奖励相关的行为,而D2 MSNs的激活则抑制这些行为。越来越多的证据表明,急性可卡因经历主要在D1 MSNs中诱导即时早期的基因表达,而cAMP反应元件结合蛋白(cAMP response element–binding protein, CREB)和激活蛋白-1(activator protein-1, AP-1)转录因子驱动NAc中的多巴胺相关基因表达程序。尽管如此,它们仍无法解释可卡因诱导的行为异常持续存在很久的现象,即使在最后一次使用可卡因后数月也依然存在。研究表明,长期戒断可卡因会导致D1 MSNs中基因调控的潜在变化,这些变化在可卡因再次暴露时变得明显,这种转录“启动”与该细胞类型中染色质结构的持久重塑相关。虽然最近的研究已经描述了可卡因诱导的组蛋白修饰变化,但关于表观遗传变化如何与戒断和复发中的持久基因调控变化相关知之甚少。之前的研究未能证明任何给定的组蛋白修饰与基因表达变化之间存在明显的重叠。
由于对该问题的研究先前一直是主要集中在其他系统中已知较好的组蛋白修饰,而忽略了对可卡因暴露后NAc MSNs中变化最显著的组蛋白修饰的开放式探索,导致相关研究的重叠程度有限。为了弥补这一知识空白,来自美国纽约西奈山伊坎医学院纳什家族神经科学系和弗里德曼脑研究所的Eric J. Nestler团队调查了长期戒断慢性可卡因暴露如何改变NAc内特定细胞群的基因调控和染色质景观,并因果关联这些变化与可卡因相关行为表型,并利用非偏向质谱技术,全面表征了戒断与相关的组蛋白修饰和组蛋白变异丰度的变化。

图源 Science Advances
这篇研究试图了解长期戒断后,可卡因如何影响大脑中负责奖励和成瘾的区域(NAc)中不同神经元亚群的基因表达。研究人员比较了未接触可卡因的小鼠和长期戒断后小鼠在接受相同剂量可卡因后,D1 MSNs和D2 MSNs神经元亚群的基因表达变化。他们利用转基因小鼠和荧光激活核分选技术,结合RNA-seq,来区分及分析两种神经元亚群的基因表达模式。研究人员首先评估了drug-naïve小鼠急性剂量的可卡因(每天10次注射生理盐水,然后停药30天,然后单次注射可卡因,1小时后分析动物;即称为SC saline-cocaine,盐可卡因)改变了NAc的D1和D2转录组。与D2 MSNs相比,D1 MSNs对可卡因表现出明显的转录反应,涉及与神经可塑性相关的基因程序,如树突棘和突触后密度。在有长期可卡因慢性吸收史的动物中,长期戒断后的可卡因复发剂量(每天10次可卡因注射,30天后进行一次可卡因激发注射;称为CC cocaine-cocaine,可卡因-可卡因)刺激基因表达的程度比任何其他条件都要大得多,从而在D1 MSNs中促进了放大的转录反应。相比之下,与drug-naïve小鼠急性可卡因相比,D2 MSNs复发时的可卡因相关基因表达保持相似。值得注意的是,戒断期D1 MSNs特异性基因表达的失调是潜伏的。在戒断期小鼠中,使用生理盐水作为启动剂时,D1转录组与基线对照组相比没有明显变化。然而,再次使用可卡因时,许多早期基因被激活,并且许多先前在未接触过可卡因的小鼠中不受可卡因影响的基因在戒断期被激活,并在再次使用可卡因时被诱导。研究还发现,可卡因复发的对D1转录组的影响与首次使用可卡因的影响方向一致,但程度更大。相比之下,戒断期D1 MSNs基因表达的变化在再次使用可卡因时被大部分逆转。与D1 MSNs不同,D2 MSNs表现出不同的模式,包括与D1 MSNs相反方向变化的基因组。
为了探索可卡因复发(CC)对生物过程和细胞信号通路的影响,进行了GO分析,结果表明,可卡因复发后D1 MSNs的基因表达不仅涉及突触后和树突状体功能,还包括核糖体和线粒体功能,而D2 MSNs则表现出核糖体亚基和线粒体蛋白的表达下调。Ingenuity Pathway Analysis(IPA)表明,CREB1、脑源性神经营养因子、表皮生长因子和CAMK1等因素是上游调节因子,这些因素与多巴胺和可卡因相关的基因转录已被证实。此外,左旋多巴和可卡因被预测为最主要的化学激活剂,表明这种亚型特异性转录组分析反映了可卡因对D1 MSNs的已知调节作用。由于这些发现揭示了在可卡因复发剂量前长期戒断后D1 MSNs基因调控的潜在变化,因此研究人员试图探索染色质结构的改变是否是这种现象的基础。

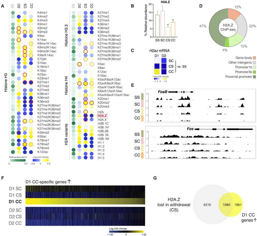
图1 在慢性可卡因戒断后,NAc中的D1 MSN基因转录出现潜伏的调节紊乱
为了研究重复可卡因是否会持久改变亚型特异性染色质景观,研究人员使用ATAC-seq检测了全基因组范围内D1和D2 MSN核的“开放”染色质区域。结果发现,在基线状态下,D1 MSN基因组中的染色质在转录起始位点(TSS)周围比D2 MSN更难打开,这与之前D2转录组多样性更大的发现一致。急性可卡因暴露导致D1 MSN基因组范围内的染色质明显“打开”,而对D2 MSN的影响则较小。可卡因会改变海马区中D1 MSNs的基因表达,特别是通过增加Fosb基因的可及性,这种改变在可卡因戒断后持续存在,并与可卡因复发有关。研究人员发现,在可卡因戒断后,D1 MSNs中与谷氨酸能传递、突触后密度组装以及AMPA受体活性相关的基因的可及性增加。此外,许多离子型受体和离子通道,包括谷氨酸受体和钾通道亚基,在D1 MSNs中表现出转录启动或脱敏。研究人员还发现,可卡因戒断后,D1 MSNs中的增强子区域的可及性增加,这些增强子区域被SMAD3、E2F和AP-1等转录因子标记。这些发现表明,在发生可卡因戒断反应后,D1 MSNs中的基因表达被重新编程,为可卡因复发做好准备。

图2 慢性可卡因戒断后,NAc中D1 MSNs的染色质可访问性明显改变
通过质谱分析和ChIP-seq技术,研究人员系统地探究了可卡因暴露、戒断和复发过程中核心的组蛋白修饰变化。结果表明,可卡因暴露和戒断都会导致关键基因调控组蛋白标记的变化,例如H3K9的三甲基化trimethylation。研究还发现戒断后,复制独立的组蛋白变体H2A.Z在海马体中显著减少,这与长期记忆形成有关。ChIP-seq结果显示,戒断后H2A.Z在启动子和增强子区域的结合显著减少,这可能导致转录因子更容易结合并诱导基因表达。在戒断后可卡因复发时上调的基因,其启动子和增强子区域的H2A.Z结合也显著减少,这些基因参与突触可塑性、跨突触信号传导和神经元突起形态发生等过程。

图3 质谱分析显示可卡因诱导的NAc翻译后组蛋白修饰和组蛋白变异丰度的变化
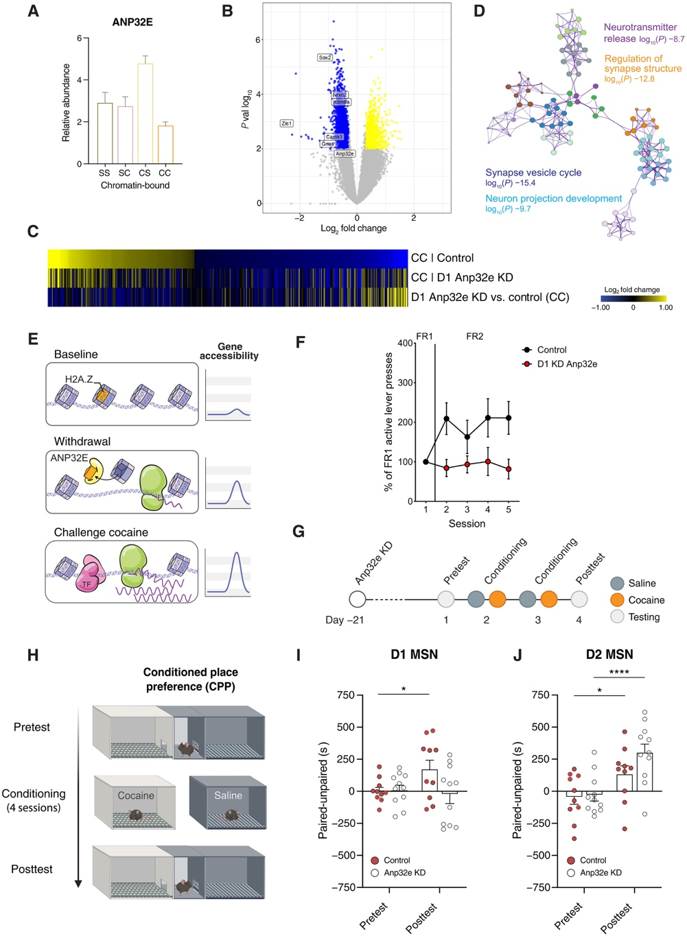
组蛋白伴侣蛋白ANP32E在可卡因戒断后,在NAc的染色质中与组蛋白结合的水平增加,表明它可能在可卡因诱导的组蛋白H2A.Z移除和下游转录调控中发挥作用。研究人员通过敲低NAc中D1 MSNs中的ANP32E,发现ANP32E对于可卡因诱导的 H2A.Z 减少至关重要。敲低ANP32E会导致可卡因戒断后,与可卡因挑战相关的基因表达减少,表明ANP32E在可卡因诱导的基因启动中起关键作用;此外,敲低ANP32E会抑制与突触传递、神经递质释放和突触结构相关的基因表达,表明ANP32E在可卡因调节突触功能和神经可塑性中发挥广泛作用。敲低ANP32E还会降低小鼠的可卡因自给行为,并减少可卡因相关奖励学习,表明ANP32E在D1 MSN中促进可卡因相关奖励处理。然而,敲低D2 MSN中的ANP32E则不会降低可卡因相关奖励学习。
本研究设计了一个小鼠的可卡因自我给药程序。老鼠的自给可卡因。实验分为三个阶段:预训练阶段、颈静脉导管植入、颈静脉导管植入。
预训练阶段:实验将小鼠进行轻度、隔夜性食物限制,然后在操作制导箱中训练它们用杠杆按压以获得食物奖励。实验开始时,小鼠面前有两个杠杆,按下活动杠杆会根据FR1强化方案获得巧克力颗粒奖励,而按下非活动杠杆则没有任何结果。每次实验持续1小时或直到获得30个奖励为止。小鼠被训练到达到杠杆按压的获取标准(连续两个会话获得30个奖励,非活动杠杆响应次数小于10次;平均需要4个会话)。
颈静脉导管植入阶段:在预训练阶段结束后,小鼠接受手术植入颈静脉导管,以便在实验中注射可卡因。小鼠在吸入异氟醚麻醉下进行手术,在小鼠颈部植入一根导管,用于静脉注射。手术后,给小鼠注射止痛药,并每天用含抗生素的生理盐水冲洗导管,以预防感染。小鼠在手术后恢复4天。
可卡因自给阶段:小鼠被训练用按压杠杆获得可卡因注射,实验采用不同的强化模式(FR1 和 FR2)。按下之前提供食物的活动杠杆,即可获得0.5mg/kg的可卡因静脉注射。实验首先使用FR1强化程序进行五次会话,然后使用FR2强化程序进行四次会话。注射由位于活动杠杆上方的一盏提示灯激活,注射后会有一段20秒的超时,在此期间提示灯保持亮着,杠杆保持伸直。超时期间按下活动杠杆会被记录,但不会有任何后果。整个会话中,按下非活动杠杆没有任何后果。实验前和实验后,导管用肝素盐水(30 U)冲洗。最后一次自给实验后12小时,测试导管通畅性。用0.03毫升盐水中溶解的布雷维塔钠(3mg/ml)冲洗小鼠,然后立即用0.03毫升盐水冲洗。如果注射后3秒内肌肉张力消失,则确认导管通畅。导管不通畅的小鼠被排除在外。在实验过程中,记录并统计小鼠的杠杆按压次数和注射可卡因的次数。

图4 ANP32E蛋白调节对可卡因的转录和奖赏反应,它是一种特异性组蛋白伴侣
组蛋白变异是经典组蛋白的非等位基因对应物,在结构和功能上具有区别,其动态变化与有丝分裂后细胞中的组蛋白伴侣网络有关,并被认为是成年神经系统中基因表达的重要调节因子。本研究表明,长期戒断可卡因会导致NAc中组蛋白变体H2A.Z显著减少,尤其是在推测的增强子区域和控制突触可塑性的关键神经元基因中。研究还表明,长期戒断后这些基因的基因组可及性增加,并与药物复发时的异常基因表达相关,特别是在D1 MSNs中。H2A.Z的去除依赖于组蛋白伴侣酸性亮氨酸富集核磷蛋白32家族成员E(acidic leucine-rich nuclear phosphoprotein 32 family member E, ANP32E),研究表明,选择性敲低D1 MSN中的Anp32e可以阻止可卡因诱导的H2A.Z减少和可卡因相关基因启动,有效阻断对可卡因的奖励反应。相比之下,慢性可卡因暴露、长期戒断和复发在D2 MSNs中产生非常不同的转录调控模式。这些发现因此确定了NAc中特定回路的表观遗传基因表达启动机制,作为可卡因对大脑和行为持久影响的关键机制。
该研究成果表明,组蛋白变体交换是毒品滥用导致大脑功能和行为失调的重要机制,未来的研究可以进一步探索靶向H2A.Z调节蛋白ANP32E作为治疗药物成瘾的潜在策略,这些发现为深入理解成瘾的表观遗传机制,并开发针对性的治疗方法提供了新的线索。

原文链接:https://www.science.org/doi/10.1126/sciadv.ado3514#sec-4
本文为澎湃号作者或机构在澎湃新闻上传并发布,仅代表该作者或机构观点,不代表澎湃新闻的观点或立场,澎湃新闻仅提供信息发布平台。申请澎湃号请用电脑访问http://renzheng.thepaper.cn。





- 报料热线: 021-962866
- 报料邮箱: news@thepaper.cn
互联网新闻信息服务许可证:31120170006
增值电信业务经营许可证:沪B2-2017116
© 2014-2026 上海东方报业有限公司




