- +1
限 行 通 告
禅城发布
权威的禅城声音,生动的禅城故事,尽在禅城发布。欢迎点击左上方蓝色“禅城发布”关注并设置星标。
@货车司机,注意啦!
禅城区南庄镇部分道路
货车限行措施有调整
新措施自2025年1月15日起施行
有效期5年
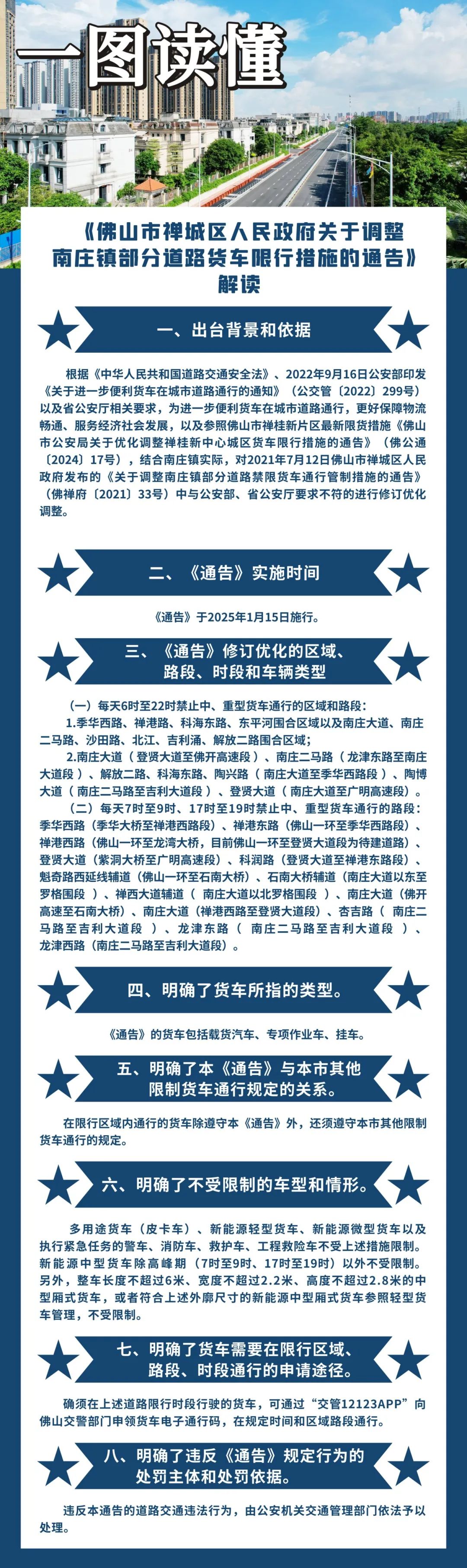
佛山市禅城区人民政府关于调整
南庄镇部分道路货车限行措施的通告
为优化改进城市配送货车通行管理工作,根据《中华人民共和国道路交通安全法》规定,结合公安部便利货车通行部署,经区政府同意,决定自2025年1月15日零时起,优化调整南庄镇部分道路货车限行措施。现通告如下:
一、每天6时至22时禁止中、重型货车通行的区域和路段:
(一)季华西路、禅港路、科海东路、东平河围合区域以及南庄大道、南庄二马路、沙田路、北江、吉利涌、解放二路围合区域;
(二)南庄大道(登贤大道至佛开高速段)、南庄二马路(龙津东路至南庄大道段)、解放二路、科海东路、陶兴路(南庄大道至季华西路段)、陶博大道(南庄二马路至吉利大道段)、登贤大道(南庄大道至广明高速段)。
二、每天7时至9时、17时至19时禁止中、重型货车通行的路段:
季华西路(季华大桥至禅港西路段)、禅港东路(佛山一环至季华西路段)、禅港西路(佛山一环至龙湾大桥,目前佛山一环至登贤大道段为待建道路)、登贤大道(紫洞大桥至广明高速段)、科润路(登贤大道至禅港东路段)、魁奇路西延线辅道(佛山一环至石南大桥)、石南大桥辅道(南庄大道以东至罗格围段)、禅西大道辅道(南庄大道以北罗格围段)、南庄大道(佛开高速至石南大桥)、南庄大道(禅港西路至登贤大道段)、杏吉路(南庄二马路至吉利大道段)、龙津东路(南庄二马路至吉利大道段)、龙津西路(南庄二马路至吉利大道段)。
三、本通告的货车包括载货汽车、专项作业车、挂车。其中,中型货车指车长大于或等于6米的载货汽车,或者总质量大于或等于4500kg且小于12000kg的载货汽车;重型货车指总质量大于或等于12000kg的载货汽车。
四、在南庄镇区域内通行的货车除遵守本通告外,还须遵守佛山市有关货车限行的其他规定。
五、多用途货车(皮卡车)、新能源轻型货车、新能源微型货车以及执行紧急任务的警车、消防车、救护车、工程救险车不受上述措施限制。新能源中型货车除高峰期(7时至9时、17时至19时)以外不受限制。另外,整车长度不超过6米、宽度不超过2.2米、高度不超过2.8米的中型厢式货车,或者符合上述外廓尺寸的新能源中型厢式货车参照轻型货车管理,不受限制。
六、用于城市抢险、救灾、医疗、环卫、市政工程和城市生产急需等用途的限行货车确需在上述区域或路段限行时段行驶的,可通过“交管12123APP”向佛山交警部门申领货车电子通行码,在规定时间和区域路段通行。
七、违反本通告的道路交通违法行为,由公安机关交通管理部门依法予以处理。
八、本通告自2025年1月15日零时起施行,有效期5年。2021年7月12日印发的《佛山市禅城区人民政府关于调整南庄镇部分道路禁限货车通行管制措施的通告》同时废止。
特此通告。
附件:南庄镇调整货车限行措施区域及路段示意图
佛山市禅城区人民政府
2024年10月14日
点击文末左下方“阅读原文”查看《通告》原文。
南庄镇调整货车限行措施区域
及路段示意图
一图读懂《佛山市禅城区人民政府关于调整
南庄镇部分道路货车限行措施的通告》
↓↓↓
转发分享让更多人知道!
原标题:《限 行 通 告》
本文为澎湃号作者或机构在澎湃新闻上传并发布,仅代表该作者或机构观点,不代表澎湃新闻的观点或立场,澎湃新闻仅提供信息发布平台。申请澎湃号请用电脑访问http://renzheng.thepaper.cn。





- 报料热线: 021-962866
- 报料邮箱: news@thepaper.cn
互联网新闻信息服务许可证:31120170006
增值电信业务经营许可证:沪B2-2017116
© 2014-2026 上海东方报业有限公司




