- +1
【前沿进展】Cell Regen | 阿尔茨海默病患者iPSC来源的神经元显示出亚型特异的病理特征
高绍荣
同济大学生命科学与技术学院特聘教授、院长
教育部“细胞干性与命运编辑”前沿科学中心主任
点击上方蓝字关注我们
Research Article | Published: 10 October 2024阿尔茨海默病(Alzheimer’s disease, AD)是一种在老年人群中高发的神经退行性疾病。在AD患者大脑中,皮层谷氨酸能神经元和基底前脑胆碱能神经元(basal forbrain cholinergic neuron, BFCN)均表现出易感性,它们的病变及功能障碍与AD患者的认知功能下降密切相关。然而,由于AD患者大脑神经元活体样本难以获得,且BFCN难以通过人多能干细胞体外分化得到,其在AD发病早期的病理特征还有待深入研究。
近日,广州国家实验室景乃禾课题组在Cell Regeneration发表了题为“Subtype-specific neurons from patient iPSCs display distinct neuropathological features of Alzheimer’s disease”的研究文章。通过比较AD患者特异的iPSC分化得到的皮层谷氨酸能神经元和BFCN的病理特征,发现BFCN分泌的Aβ少于皮质层谷氨酸神经元,并且对Aβ寡聚体(Aβ oligomer,AβO)毒性的敏感性较低。此外,AD-iPSC衍生的BFCN和皮层谷氨酸能神经元表现出不同的电生理特性,并且对AβO处理的响应性不同。该研究表明,不同的神经元亚型在AD的进展过程中表现出独特的神经病理变化,有助于从细胞水平上深入理解阿尔茨海默病的发病机制。
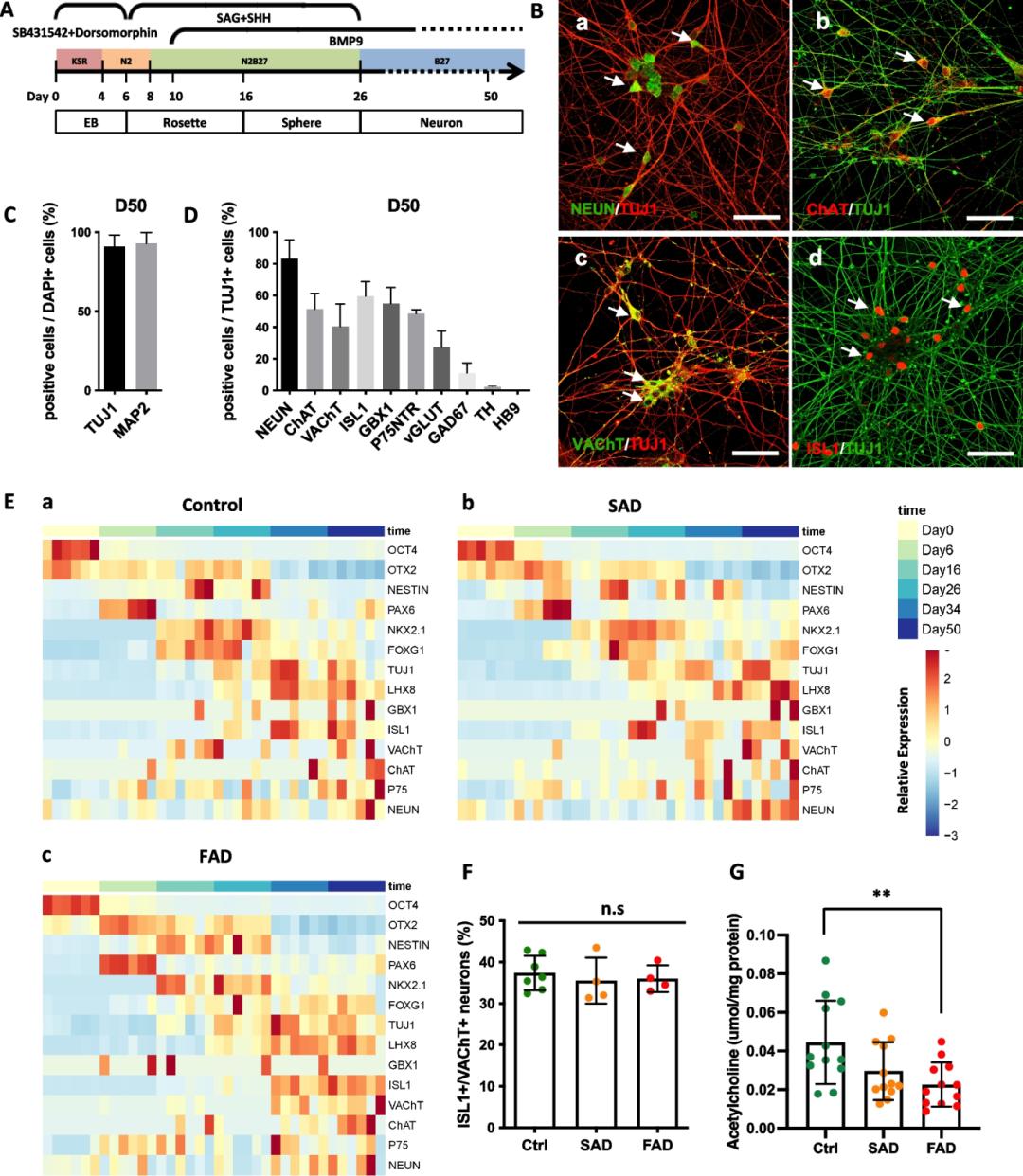
研究人员首先建立了一个新的体外分化系统,仅使用小分子和生长因子就可以有效地诱导iPSC分化为BFCN。来自AD患者的iPSC具有与对照组相似的分化过程和诱导效率,且分化得到的BFCN均可分泌神经递质乙酰胆碱。然而,家族性AD(FAD)患者特异的BFCN分泌的乙酰胆碱水平明显低于健康对照。
人iPSC分化得到基底前脑胆碱能神经元为了研究神经元亚型特异的病理特征,研究人员同时将iPSC分化为皮层谷氨酸能神经元或BFCN,并通过ELISA检测两种神经元亚型分泌Aβ的水平。与皮层谷氨酸能神经元相比,BFCN产生较少的Aβ42和Aβ40。APP蛋白在两类神经元中的表达量差异可能是其主要原因。
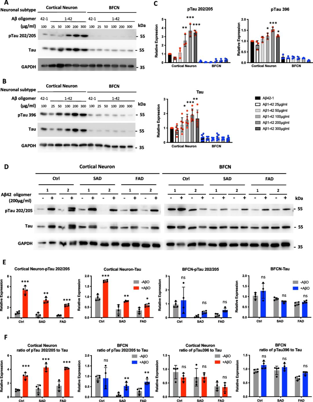
BFCN分泌的Aβ少于皮层谷氨酸能神经元Aβ42的可溶性寡聚体被认为是Aβ的主要毒性形式,它们与细胞膜上受体的相互作用可诱导多种下游级联反应。将体外合成的AβO添加到神经元培养体系中,可以提高皮层神经元中tau蛋白的表达和磷酸化水平,然而BFCN(特别是健康人的BFCN)对AβO的敏感性较低。
AβO可显著提高皮层神经元中tau蛋白磷酸化水平,但BFCN对AβO的敏感性较低除了Aβ斑和tau蛋白过度磷酸化外,大脑多个区域的神经元损失也是AD最常见和最重要的特征之一。尽管在诱导tau蛋白的磷酸化方面,皮层谷氨酸能神经元与BFCN对AβO的响应有较大的差异,但二者接受AβO处理后均表现出caspase 3信号通路的激活及细胞凋亡的发生。
AβO可以激活皮层神经元和BFCN中caspase 3信号通路
AβO诱导皮层神经元和BFCN凋亡为了进一步评估AD患者特异神经元的功能,研究人员使用超高分辨率多电极阵列(MEA)系统记录了皮层神经元和BFCN的自发电活动。iPSC衍生的皮层神经元和BFCN在放电频率和模式上存在差异,AD患者特异的皮层神经元表现出神经网络的早熟。此外,AβO处理可显著抑制皮层神经元的电活动,而BFCN的电活动对细胞外AβO处理的敏感性较低。
MEA显示AD-iPSC衍生的皮层神经元和BFCN具有不同的电生理特征综上所述,该研究通过对AD患者iPSC分化得到的BFCN和皮层谷氨酸能神经元病理特征的比较,揭示了不同神经元亚型病理表现的多样性。为深入研究阿尔茨海默病发病的细胞和分子机制提供了新的角度,有助于对阿尔茨海默病发病机制的深入理解和新干预策略的开发。
–– END ––
Cite this article:
Tao, R., Yue, C., Guo, Z. et al. Subtype-specific neurons from patient iPSCs display distinct neuropathological features of Alzheimer’s disease. Cell Regen 13, 21 (2024). https://doi.org/10.1186/s13619-024-00204-y
通讯作者
景乃禾,广州国家实验室,研究员
陈生弟,上海交通大学医学院附属瑞金医院,二级教授、终身教授
沈璐,教授,中南大学湘雅医院神经内科主任,国家老年疾病临床医学研究中心(湘雅医院)副主任
丁健青,上海交通大学医学院附属仁济医院衰老与组织修复研究院,教授,执行院长
陶然,广州国家实验室,副研究员
—— 关注更多往期精彩 ——
点击标题,阅读全文
综述:染色质重塑与成体干细胞命运决定
研究:四种逆转录因子提升诱导肾小管上皮细胞重编程效率
综述:衰老与COVID-19的机制关联与干预策略
研究:发现灵长类特异性内源逆转录病毒ERVH48-1可促进人体细胞重编程
标准:英文版人肠器官芯片标准
研究:新机制:揭示METTL3在RIPK1依赖性细胞死亡中的关键角色转载、合作、咨询请留言或联系编辑部邮箱
cellreg@cscb.org.cn
2019年,Cell Regeneration (中文名《细胞再生(英文)》)经过了编辑队伍和期刊方向调整等大动作后,再度出现在学界同仁的视线中。该杂志是中国细胞生物学学会的官方出版物,采取开放获取OA的出版模式,在学会支持下目前不向作者收取发表费用APC;致力于搭建干细胞与再生医学研究的学术交流平台,促进再生医学从基础到临床转化应用。期刊文章目前已被Elsevier Scopus、Embase,PubMed Central,DOAJ,以及ESCI等数据库收录。

“阅读原文”获取全文下载链接阅读原文继续滑动看下一个轻触阅读原文
细胞世界向上滑动看下一个原标题:《【前沿进展】Cell Regen | 阿尔茨海默病患者iPSC来源的神经元显示出亚型特异的病理特征》
本文为澎湃号作者或机构在澎湃新闻上传并发布,仅代表该作者或机构观点,不代表澎湃新闻的观点或立场,澎湃新闻仅提供信息发布平台。申请澎湃号请用电脑访问http://renzheng.thepaper.cn。





- 报料热线: 021-962866
- 报料邮箱: news@thepaper.cn
互联网新闻信息服务许可证:31120170006
增值电信业务经营许可证:沪B2-2017116
© 2014-2026 上海东方报业有限公司




