- +1
身份证号4308的张家界人,请自查!
2024-10-29 18:05
来源:澎湃新闻·澎湃号·媒体
字号
张家界人请注意!
快看看你身份证的有效期
是不是快要到期了?
随着2005年换发的
首批有效期为二十年的
第二代居民身份证陆续期满
2025年我市将迎来
居民身份证换证高峰
身份证换领需要准备什么材料?在哪里换领?
★
换证需要哪些材料
★
换领居民身份证需携带原身份证,换证工本费20元(如果遗失要按照补证支付工本费40元)。
16周岁以下的未成年人,必须在监护人陪同下办理身份证。二人同户的,携带户口簿和监护人身份证;二人不同户的,需额外携带监护证明(出生证等)。
★
在哪里换领
★
目前居民身份证业务已实现“全国通办”,我市可在各县市区公安户籍窗口办理。为避免遇上换证高峰,排队拥堵,群众可提前申请换领,预约办、错峰办、就近办。
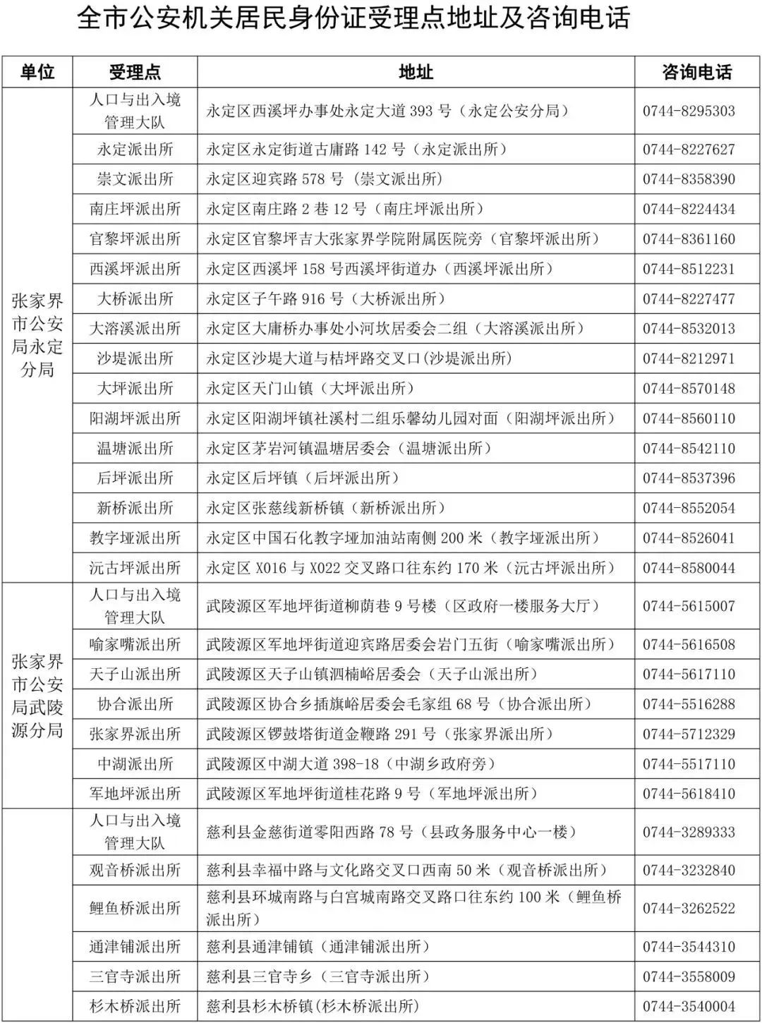
(点击查看大图)

来源丨综合红网张家界站、金华公安一审丨罗 杰
二审丨高钱华
三审丨卓志华
出品丨掌上张家界
本平台为张家界日报社所有。任何单位、个人使用、转载或者传播张家界日报社旗下媒体版权内容的,必须事先获得书面授权。除法定合理使用范畴外,未经许可,不得转载、传播其享有版权的作品(作品形式不限于文字)。
继续滑动看下一个轻触阅读原文
掌上张家界向上滑动看下一个原标题:《身份证号4308的张家界人,请自查!》
特别声明
本文为澎湃号作者或机构在澎湃新闻上传并发布,仅代表该作者或机构观点,不代表澎湃新闻的观点或立场,澎湃新闻仅提供信息发布平台。申请澎湃号请用电脑访问http://renzheng.thepaper.cn。
+1
收藏
我要举报





查看更多
澎湃矩阵
新闻报料
- 报料热线: 021-962866
- 报料邮箱: news@thepaper.cn
互联网新闻信息服务许可证:31120170006
增值电信业务经营许可证:沪B2-2017116
© 2014-2026 上海东方报业有限公司
反馈




