- +1
成都第一批次63项堵点治理任务清单公布
交通是城市动脉,联系着千家万户和各行各业,是检验城市治理能力和治理水平的“试金石”。近年来,面对成都市私家车高速度增长、高强度使用、高密度聚集的特性,在汽车保有量全国第一且“不限购、不限外、少限行”的情况下,如何缓堵保畅,提升市民出行效率?成都一直在行动。
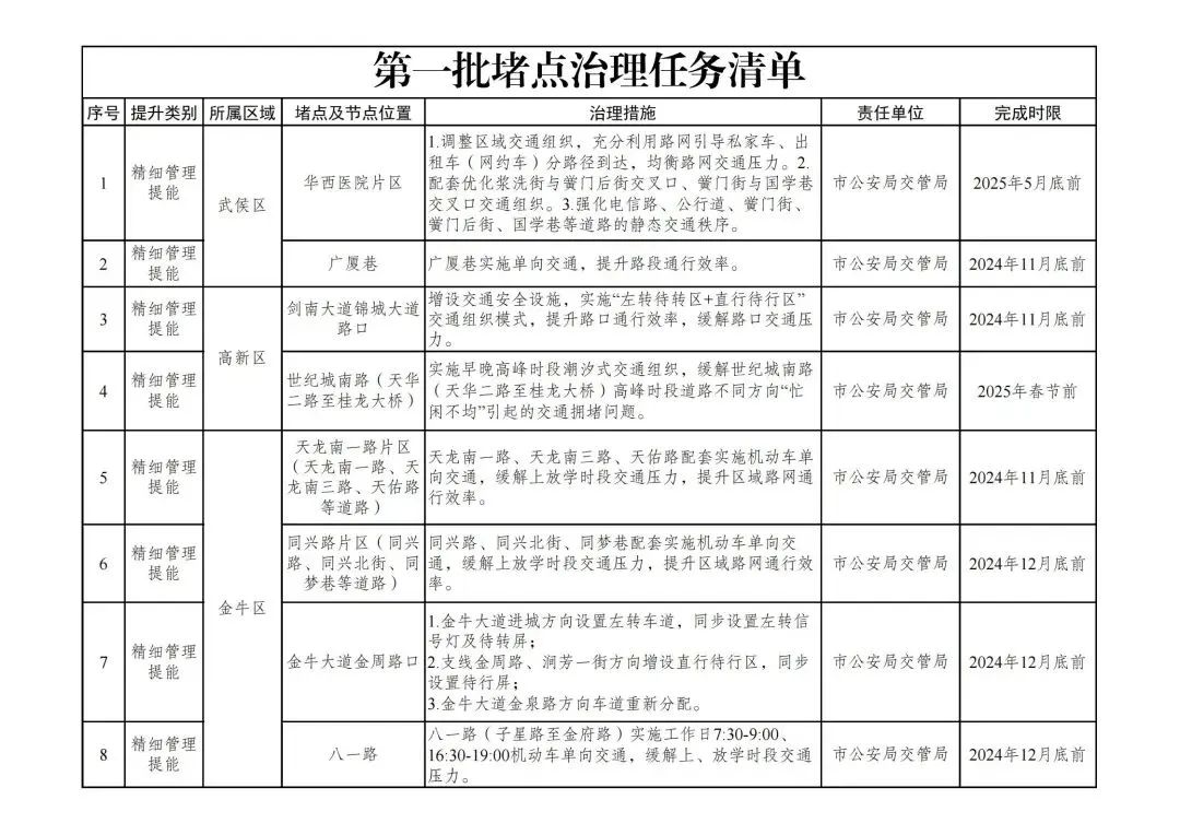
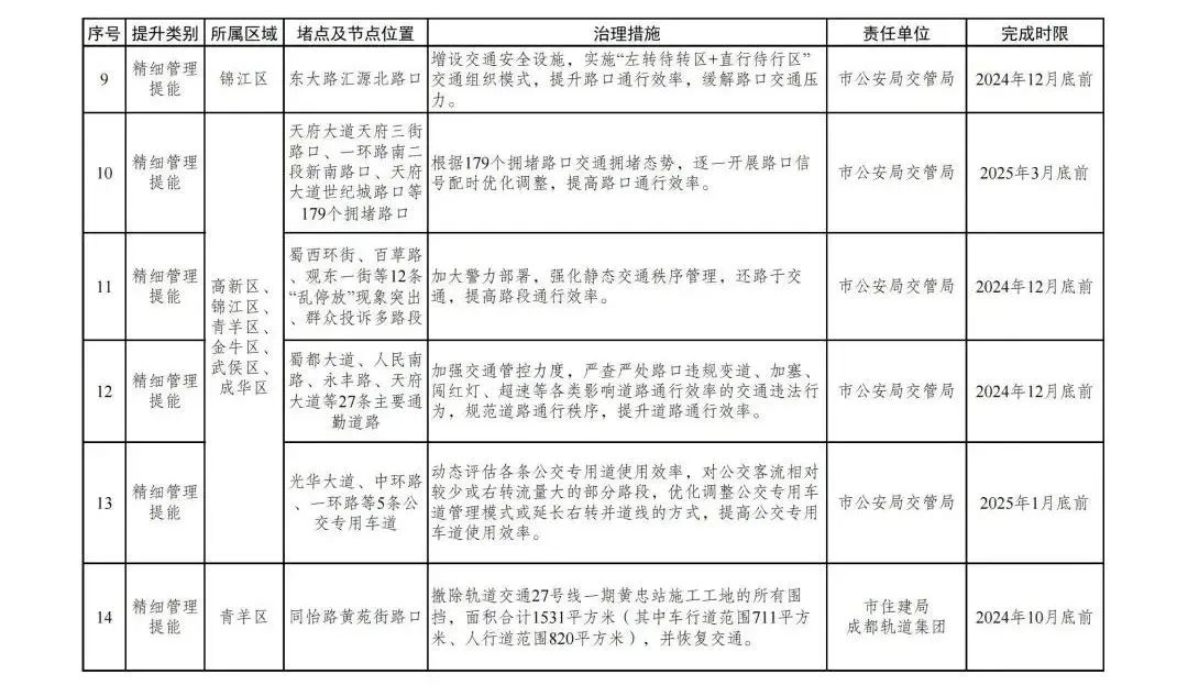
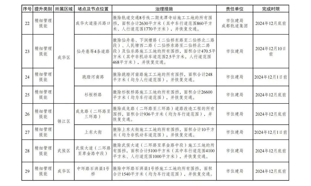
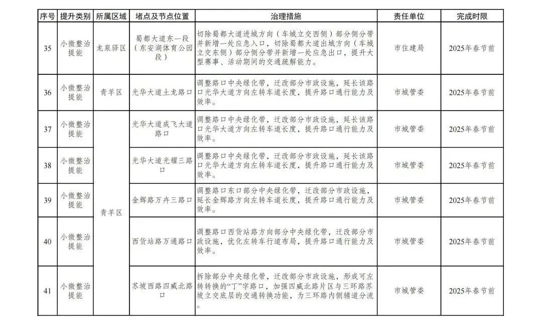
10月30日,记者从成都市交通运输局获悉,成都市公布了第一批次63项堵点治理任务清单,其中包含武侯区华西医院片区、高新区剑南大道锦城大道路口等热门点位。
摸家底全市日均出行量约427万辆
呈现三大特征
近年来,随着成都市汽车保有量逐年攀升,城市交通出行需求与道路资源紧缺的矛盾越来越突出。虽然通过实施路口提效、路段提速、路网提能、转变出行等方式,实现了路网运行能力基本可控、城市通勤时间逐渐缩短的初步成效,但空间资源供给不合理、交通出行方式不平衡、管理治理手段不精细等问题仍然存在。
为了更加科学、精细、合理地治理拥堵问题,成都根据全市日常交通态势监测,对全市交通运行态势进行摸排。根据全市日常交通态势监测,我市道路交通运行态势主要呈现三大特征。
一是出行区域集中,出行总量较大。截至目前,成都市汽车保有量已达687万辆,成为全国汽车“第一城”,全市日均汽车出行总量约427万辆,“5+1”城区在道路资源仅占16%的情况下,日均出行量约为248万辆,承担全市58%的汽车出行量。
二是出行时段集中,高峰拥堵常态化。在“5+1”城区每天的高峰时段(按2小时测算),汽车出行量高达80万辆,这相当于在全天1/12的时段内,承担了汽车日均出行总量的1/3。放射性主次干道、环状高快速路等交通干道拥堵状况尤为严重,部分交通转换节点及连接路段已处于超负荷状态。
三是常态运行饱和,路网韧性不足。在举办大型活动、降雨降雪天气或是节假日临近时段,道路通行能力明显下滑。如今年9月29日,由于周日被调整为工作日、未实行尾号限行措施,加之降雨天气干扰,晚高峰期道路拥堵指数较前一工作日(周五)激增了59.55%。
出对策
科学治堵、高效治堵、开门治堵
多维度提出综合解决方案
成都市委、市政府高度重视群众反映的交通拥堵问题,将交通治堵工作作为民生实事的重要内容,明确了“科学治堵、高效治堵、开门治堵”的工作思路,成立了由市领导牵头、多部门协同的常态化治堵工作专班,立足问需于民、问计于民、问效于民,广泛汲取群众智慧,着力解决群众反映强烈的交通出行问题。
同时,坚持用户思维、强化问题导向,广泛开展现场踏勘调研,分析堵因、查找堵源,综合施策,从“城市规划、交通管理、工程建设、线路优化、智慧赋能”等方面提出综合解决方案。定期梳理、动态发布治堵任务清单并滚动实施,通过明确具体措施、完成时限,具体化、清单化、项目化推进交通治堵工作。
一是精准精细治理。实施重要堵点“一点一策”治理,以科技赋能助力交通管理提“智”增效,合理分配道路资源和通行权,进一步优化公交线网、站点、专用道等设置,加强占道施工日常监管和道路交通安全管理,引导驾驶人员养成良好驾驶习惯,以交通管理“小切口”推动群众出行品质“大变化”。
二是工程改造治理。把“短平快”工程改造作为交通拥堵治理的有效措施,及时优化调整影响通行效率的隔离设施,通过局部工程改造提升通行能力,逐步消除道路“肠梗阻”,切实畅通城市路网循环,提升道路通行效率。
三是提升服务水平。优化完善公共交通运行体系,持续推动地铁公交“两网融合”,量身打造更多“通学公交”“定制公交”“赛事公交”服务,鼓励市民绿色低碳出行,让公共交通分担更多出行需求,缓解城市交通拥堵。
挂图推进
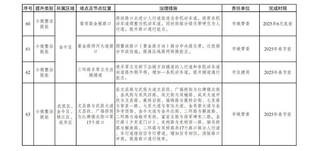
第一批次63项堵点治理任务清单公布
按照“经济实用、可行性强、快速显效”的原则,通过持续监测日常交通状况并聚焦群众反映集中的问题,初步梳理出全市第一批次常发堵点清单。
坚持关注民声,突出重点。将日常交通监控数据与12345服务热线收集的市民反馈作为信息采集的主渠道,重点关注与市民生活息息相关的学校、医院、居民区、交通枢纽等易发堵点,研究制定了第一批次堵点治理任务清单63项(附后)。
注重分类施策,精准治理。坚持“管理优化与工程改造相结合”的治理思路,分级分类开展问题整治,其中,实施精细管理的项目33项,实施小微整治的项目30项。
加强部门协同,提升质效。在认真分析、研判堵点成因基础上,形成“一点一策”实施方案,相关部门通力配合,统筹推动第一批堵点治理任务落地实施,最大限度、最快速度提升通行效率。








蓉城政事记者 闫宇恒编辑 向财霞
原标题:《成都第一批次63项堵点治理任务清单公布》
本文为澎湃号作者或机构在澎湃新闻上传并发布,仅代表该作者或机构观点,不代表澎湃新闻的观点或立场,澎湃新闻仅提供信息发布平台。申请澎湃号请用电脑访问http://renzheng.thepaper.cn。





- 报料热线: 021-962866
- 报料邮箱: news@thepaper.cn
互联网新闻信息服务许可证:31120170006
增值电信业务经营许可证:沪B2-2017116
© 2014-2026 上海东方报业有限公司




