- +1
2024年中国移动机器人产业链图谱研究分析
以下文章来源于中商情报网 ,作者中商产业
中商情报网.
汇集产业情报,发现数据价值。中商情报网(www.askci.com)是中商产业研究院旗下云分享平台,聚集产业经济发展,为您推送专业的产业资讯和权威的产业数据。

移动机器人是自动执行工作的机器装置,它既可以接受人类指挥,又可以运行预先编排的程序,也可以根据以人工智能技术制定的原则纲领行动。过去十年移动机器人行业在国内快速兴起,物流仓库和工厂生产线上往来穿梭的移动机器人成为了智慧物流和智能制造的代名词。
移动机器人产业链上游为零部件,包括控制器、机械臂、传感器、伺服系统、减速器、末端执行器等;中游为移动机器人生产加工,移动机器人可分类为轮式移动机器人、履带式移动机器人、足式移动机器人等;下游应用于物流、电商/零售、汽车零部件、3C及半导体、锂电池、光伏、鞋服等。
图片来源:中商产业研究院
智能控制器以其强大的功能和广泛的应用领域,成为现代工业生产、智能家居、智能交通等领域中不可或缺的核心部件之一。随着智能化浪潮兴起,云计算、大数据和物联网应用迅猛发展,智能控制器作为实现万物互联的基础物件,开始渗透进入生活和工作中的方方面面。中商产业研究院发布的《2024-2029年中国智能控制器产业前景预测与战略投资机会洞察报告》显示,2023年中国智能控制器市场规模约3.43万亿元,五年内年均复合增长率达12.3%。中商产业研究院分析师预测,2024年中国智能控制器市场规模将达3.87万亿元。
数据来源:Frost&Sullivan、中商产业研究院整理目前,我国智能控制器企业在工具市场的竞争格局较为分散。拓邦股份的市场份额最高,占比达13%。和而泰的市场份额占比为4%,位居第二。此外,我国领先的智能控制器厂商还包括贝仕达克、朗科智能、振邦智能等,市场份额占比分别为3%、2%、2%。
数据来源:中商产业研究院整理
中国机械臂市场的主要参与者为本土企业、国际知名企业。新松机器人、埃斯顿自动化、大族激光等本土企业,不仅在机械臂的设计、研发和生产方面拥有强大的实力,还在市场推广和品牌建设上取得了显著成果。此外,中国机械臂市场还吸引了众多国际知名企业的参与。ABB、发那科、安川电机等是全球机械臂市场的领军企业,在中国市场也占有一席之地。这些企业凭借其深厚的技术积累和全球布局,在中国机械臂市场上展现出强大的竞争力。
资料来源:中商产业研究院整理
智能传感器是具有信息采集、信息处理、信息交换、信息存储功能的多元件集成电路。中商产业研究院发布的《2024-2029年中国传感器市场调查研究报告》显示,2022年中国传感器市场规模为3096.9亿元,2019-2022年的年均复合增长率为12.26%,2023年市场规模约为3324.9亿元。中商产业研究院分析师预测,2024年中国传感器市场规模将达到3732.7亿元。
数据来源:中商产业研究院整理在我国传感器企业中,大立科技是少数能够独立研发、生产红外热成像相关核心芯片,机芯组件到整机系统全产业链完整的高新技术企业,旗下传感器业务占比高达90%以上,主要生产红外温度成像传感器;华工科技是全球有影响力的传感器系统解决方案提供商,传感器产品主要应用于智慧出行、智慧家庭、智慧医疗、智慧城市等领域,具有较强的竞争优势。
资料来源:中商产业研究院整理
伺服电机又称执行电动机,是指在伺服系统中控制机械元件运转的发动机,是一种补助马达间接变速装置,伺服电机在自动化设备的组成中占有重要地位。中商产业研究院发布的《2024-2029年中国伺服电机行业分析及发展预测报告》显示,2023年中国伺服电机市场规模约195亿元,同比增长7.73%。中商产业研究院分析师预测,2024年我国伺服电机市场规模将超200亿元。
数据来源:中商产业研究院整理我国伺服电机起步较晚,目前国内伺服电机市场仍由外资主导,外资品牌占比达65%。国产品牌汇川技术市场份额占比排名第一,市占率达15.9%。安川、台达、松下及三菱,占比分别为11.9%、8.9%、8.8%及8.3%。
数据来源:MIRDATABANK、中商产业研究院整理
谐波减速机主要适用于轻负载的小臂、腕部等机器人手臂上,这种机器人多应用在3C、消费等下游领域,因此需求量较大。中商产业研究院发布的《人形机器人系列专题之中国谐波减速器产业链全景与机会洞察专题研究报告》显示,2022年我国谐波减速器市场规模约21亿元,2023年增至24.9亿元。中商产业研究院分析师预测,2024年市场规模将达29.4亿元,2025年市场规模有望超过33亿元。
数据来源:中商产业研究院整理目前,我国谐波减速器市场竞争格局中,哈默纳科市场份额最大,占比38%,其次是绿的谐波市场份额为26%。我国国产品牌在市场占有率不断提升,国产谐波减速器已基本可以实现国产替代,在减速比、输出转速、传动精度等方面和海外品牌差距明显缩小。
数据来源:MIRDATABANK、中商产业研究院整理
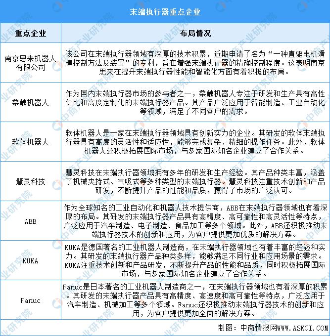
随着技术的进步和市场需求的扩大,越来越多的高度可定制化的机器人末端执行器被开发出来,末端执行器行业空间快速增长。中商产业研究院发布的《2024-2029全球及中国机器人末端执行器行业深度研究报告》显示,2025年全球末端执行器行业空间将达到65亿美元。
数据来源:Global Market Insights、中商产业研究院整理目前,末端执行器重点企业主要包括南京思来机器人有限公司、柔触机器人、软体机器人、慧灵科技、ABB、KUKA、Fanuc。具体如图所示:
资料来源:中商产业研究院整理
中国AGV市场近年来发展迅速。中商产业研究院发布的《2024-2029年中国AGV移动机器人行业研究报告》显示,2023年中国移动机器人(AGV/AMR)销售数量12.5万台,同比增长34.41%。中商产业研究院分析师预测,2024年中国移动机器人(AGV/AMR)销售数量将达到15.39万台。
数据来源:CMR产业联盟、中商产业研究院整理
从规模来看,中商产业研究院发布的《2024-2029年中国AGV移动机器人行业研究报告》显示,2023年中国移动机器人(AGV/AMR)销售规模为212亿元,同比增长14.59%。中商产业研究院分析师预测,2024年中国移动机器人(AGV/AMR)销售规模将达到289亿元。
数据来源:CMR产业联盟、中商产业研究院整理
作为提升供应链竞争力的有效手段,移动机器人因电商物流的带动在中国市场逐渐普及。在众多细分机器人领域中,移动机器人可以说是国产化最充分的领域之一,并呈现节节攀升的趋势。2015年中国移动机器人国产化率88.75%,2019年为92.19%,2023年国产化率超95%。中商产业研究院分析师预测,2024年中国移动机器人国产化率将达96%。
数据来源:GGII、中商产业研究院整理
中国移动机器人市场主要集中在华东、华北等地区,这些地区拥有较为发达的制造业基础和较高的经济发展水平,对移动机器人的需求较大。其中,华东地区占比最多,达30.11%。华北地区和华中地区分别占比16.14%和10.79%。
数据来源:中商产业研究院整理
目前,中国移动机器人相关上市企业主要分布在广东省,共有12家。江苏省和浙江省均有6家,并列第二。
资料来源:中商产业研究院整理
中汽协数据显示,2024年10月,汽车产销分别完成299.6万辆和305.3万辆,环比分别增长7.2%和8.7%,同比分别增长3.6%和7%。2024年1-10月,汽车产销分别完成2446.6万辆和2462.4万辆,同比分别增长1.9%和2.7%。
数据来源:中汽协、中商产业研究院整理
随着经济社会全面恢复常态化运行,宏观政策显效发力,我国智能家电市场规模不断增长。2023年,我国家电中,空调和彩电零售额最高,分别达1634亿元、1075亿元,其次为冰箱,零售额达960亿元。洗衣机和热水器分别为661亿元和513亿元。
数据来源:《2023年中国家电行业全年度报告》、中商产业研究院整理
中国物流与采购联合会数据显示,社会物流总额实现稳定增长,2024年前三季度,全国社会物流总额258.2万亿元,按可比价格计算,同比增长5.6%,增速比上半年回落0.2个百分点。
原标题:《2024年中国移动机器人产业链图谱研究分析》
本文为澎湃号作者或机构在澎湃新闻上传并发布,仅代表该作者或机构观点,不代表澎湃新闻的观点或立场,澎湃新闻仅提供信息发布平台。申请澎湃号请用电脑访问http://renzheng.thepaper.cn。





- 报料热线: 021-962866
- 报料邮箱: news@thepaper.cn
互联网新闻信息服务许可证:31120170006
增值电信业务经营许可证:沪B2-2017116
© 2014-2026 上海东方报业有限公司




